Добавить в корзинуПозвонить
Найти в Дзене
ГК ЭОН

О энергоавтономности и энергоэффективности здания

Название публикации могло бы звучать как: «О энергоавтономности и энергоэффективности частного дома», и на примере именно частного дома далее будут рассмотрены технические аспекты достижения задачи энергоавтономности и энергоэффективности, но все изложенное здесь будет применимо для многих других жилых и нежилых зданий. Энергонезависимость и бесплатное электричество на условных дровах – одна из любимых тем профильных форумов, участники которых забывают о стоимости топлива и о себестоимости электроэнергии, особенно с учетом самодельных паровых машин с КПД всего в несколько единиц процентов. Правда же состоит в том, что говорить о экономической целесообразности автономной генерации можно только в двух случаях: когда нет возможности подключения к электросети или когда топливо стоит действительно недорого или оно вовсе бросовое. В большинстве остальных случаев окупаемость затрат на миниэлектростанции для автономной генерации с хорошим КПД чистой электрогенерации будет долгой — от одного го

Название публикации могло бы звучать как: «О энергоавтономности и энергоэффективности частного дома», и на примере именно частного дома далее будут рассмотрены технические аспекты достижения задачи энергоавтономности и энергоэффективности, но все изложенное здесь будет применимо для многих других жилых и нежилых зданий.

Энергонезависимость и бесплатное электричество на условных дровах – одна из любимых тем профильных форумов, участники которых забывают о стоимости топлива и о себестоимости электроэнергии, особенно с учетом самодельных паровых машин с КПД всего в несколько единиц процентов. Правда же состоит в том, что говорить о экономической целесообразности автономной генерации можно только в двух случаях: когда нет возможности подключения к электросети или когда топливо стоит действительно недорого или оно вовсе бросовое. В большинстве остальных случаев окупаемость затрат на миниэлектростанции для автономной генерации с хорошим КПД чистой электрогенерации будет долгой — от одного года (например, недорогой магистральный газ, отработанное моторное масло) до 3-7 лет (недорогие уголь или пеллеты). Электроэнергия в России и правда, весьма недорогая.

Смотрите видео на эту тему.

Впрочем, решения, непригодные для задачи «энергоавтономность», вполне могут быть оправданы для решения задачи «энергоэффективность» — показателя, отражающего, насколько рационально здание использует энергоресурсы: отопление, вентиляцию, освещение, водоснабжение.

В аспекте понятия «энергоэффективность» задача электрогенерации будет сформулирована как задача согенерации, т.е. экономии сетевой электроэнергии за счет генерации собственной в режиме когенерации тепла для отопления. В этом случае не столь важен КПД чистой электрогенерации, сколько стоимость оборудования и его окупаемость.

Более подробное объяснение на видео.

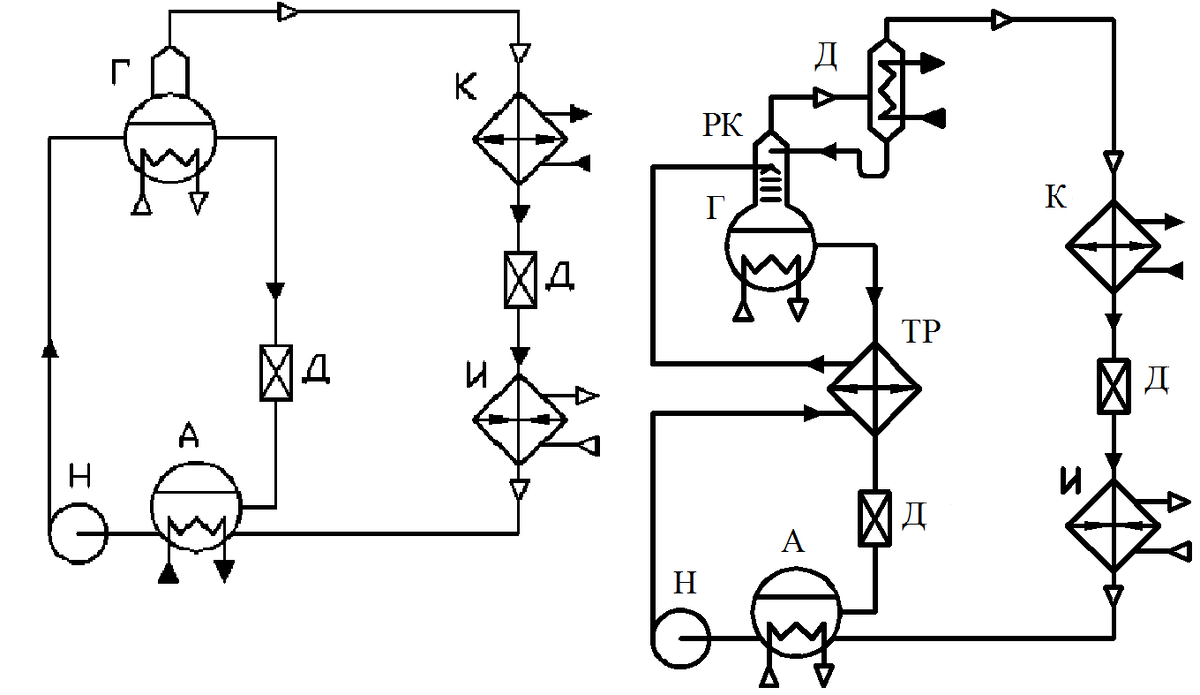
Решая таким образом задачу минимизации затрат на электроэнергию в сезон отопления, интересно будет рассмотреть возможность экономии электроэнергии в теплый сезон за счет снижения затрат на сетевую электроэнергию, используемую для охлаждения воздуха. Более того, предлагаемое ниже решение позволяет не только осуществить экономию сетевой электроэнергии на охлаждение воздуха при его кондиционировании, но и заместить часть сетевой электроэнергии, используемой для других нужд. Речь идет о использовании энергии тепла, получаемого за счет использования солнечных коллекторов. При этом в теплый период, когда стоит задача охлаждения воздуха внутри помещения, вовсе необязательно использовать вакуумные ИК-коллекторы, способные работать даже при отрицательных температурах, заменяя их на недорогие змеевики. Имея тепловую энергию, посредством АХМ возможна выработка холода, а при необходимости — посредством ORC-сборки выработка дополнительного количества электроэнергии для замещения сетевой электроэнергии.

Более подробное объяснение в этом видео.

И в завершении: что такое АХМ и принцип его работы простыми словами – смотрите видео.