Найти в Дзене
Войти
1,0×
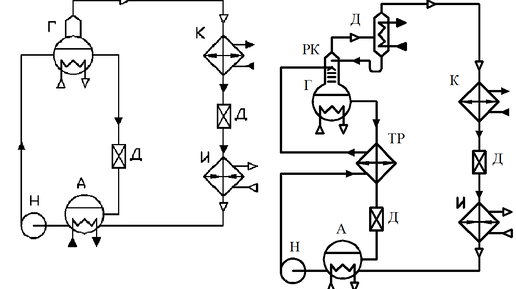
Принцип работы АХМ простыми словами
2 просмотра · 2 месяца назад
00:00
/
05:42
ГК ЭОН
37 подписчиков
Подписаться
874310038.846.1773808191202.18197