День добрый начинаю рассматривать устройсва на логических элементах. Недавно, в другой статье, я описывал работы логических элементов и смоделировал их работу. Статья находится по этой ссылке: https://dzen.ru/a/Z2p_7Rfg2hPbYQhA
Сегодня рассмотрим построение простого усройсва, которое предназначенно для подсчета испульсов на базе D-триггеров, которое основанно на делителе частоты. Цель статьи продемонстрировать принцип деления частоты, каскадного счёта импульсов и формирования двоичного кода для дальнейшего отображения на индикаторе. Устройство состоит из: Вывод информации осуществляется на 9-ричный дисплей и 16-ричный дисплеи. Соответсвенно возможность вывода от 0 до 9 и от 0 до F. Полная схема предсавленна ниже. Генератор импульсов
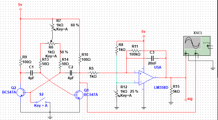
Генератор сигналов может быть абсолютно любым, к примеру, на микросхеме 555 или любом встроенном генераторе, я сделал генератор сигналов на основе мултивибратора и ОУ. Выбор данного генератора связан с тем, что он у меня уже был сделан и рассчитан. Фат
