Добавить в корзинуПозвонить
Найти в Дзене
Кроконяшка

КМОП или CMOS и ТТЛ или TTL логика, на транзисторах. Моделируем работы логических элементов.

Всем привет! Продолжаю проходить курсы по профессии программист микроконтроллеров, модуль "Основы электроники" от skillbox. Это уже 9-й урок в модуле, и он называется "Введение в работу логических элементов". В рамках урока изучались стандартные логические элементы: "НЕ", "И", "ИЛИ", "Исключающее ИЛИ", а также их комбинации. По заданию этого урока нужно было разобраться и смоделировать работу основных логических элементов, а также сделать схему для расчета заданных задач. Предыдущие уроки, темы можно найти по этой ссылке.↓↓↓↓↓↓↓↓ (Если не отображается, значит заблокировал блокировщик рекламы, можете его выключить или найти данный материал на моем канале). Или нажать сюда. Главной сложностью выполнения задания стало не изучение теории, а поиск реальных примеров реализации, самодельных схем или других моделей, с которыми можно было бы сравнить свои решения. Особенно это касалось элементов, построенных на TTL-логике, так как большинство информации сосредоточено вокруг КМОП-логики, котор
Оглавление

Всем привет! Продолжаю проходить курсы по профессии программист микроконтроллеров, модуль "Основы электроники" от skillbox. Это уже 9-й урок в модуле, и он называется "Введение в работу логических элементов". В рамках урока изучались стандартные логические элементы: "НЕ", "И", "ИЛИ", "Исключающее ИЛИ", а также их комбинации. По заданию этого урока нужно было разобраться и смоделировать работу основных логических элементов, а также сделать схему для расчета заданных задач.

Предыдущие уроки, темы можно найти по этой ссылке.↓↓↓↓↓↓↓

Я записался на курсы skillbox "Профессия Программист микроконтроллеров" | Кроконяшка | Дзен

сли не отображается, значит заблокировал блокировщик рекламы, можете его выключить или найти данный материал на моем канале). Или нажать сюда.

Главной сложностью выполнения задания стало не изучение теории, а поиск реальных примеров реализации, самодельных схем или других моделей, с которыми можно было бы сравнить свои решения. Особенно это касалось элементов, построенных на TTL-логике, так как большинство информации сосредоточено вокруг КМОП-логики, которая используется в современных компьютерах.

Начнем с КМОП-логики (КМОП — комплементарные металлооксидные полупроводники). На этой технологии основаны почти все современные вычислительные устройства.

Простейшим элементом КМОП-логики является логический элемент "НЕ".

Назначение элемента "НЕ":

  • Инвертирование сигнала.
  • Если на вход подается логическая единица (1), то на выходе формируется логический ноль (0).
  • Если на вход подается логический ноль (0), то на выходе получается логическая единица (1).

Скрины экрана можно листать.

Моделирую в программу NI Multisim 14.3 Для проверки корректности работы я подключил светодиод к выходу элемента.

Следующем элементом является логическое И-НЕ

Теоретически данный элемент выглядит так.

-3

Логическое "И-НЕ" можно рассматривать как комбинацию двух базовых элементов: "И" и "НЕ". Сначала вычисляется результат логической операции "И" для входных сигналов. Затем этот результат инвертируется с помощью "НЕ". Логическое выражение для данного элемента выглядит следующим образом.

-4

Смоделированная работу этого элемента выглядят следующим образом.

Логический элемент "И-НЕ" является одним из самых важных, так как с его помощью можно создать любой другой логический элемент.

Элемент логический ИЛИ-НЕ

Еще один важный элемент — "ИЛИ-НЕ" (в английской терминологии — "NOR", сокращение от "NOT OR").

-6

Логическое выражение для данного элемента выглядит следующим образом.

-7

Смоделированная работу этого элемента выглядят следующим образом.

Элемент "ИЛИ-НЕ" обладает свойством универсальности, как и "И-НЕ".

Дополнив схемы "И-НЕ" или "ИЛИ-НЕ" на элемент НЕ получи соответственно элемент "И" или "ИЛИ". Логическое выражения тогда будут выглядеть "И" Y=A*B "ИЛИ" Y=A+B уже без подчеркивания. Y это выходной сигнал A и B это выходные сигналы.

RS-тригер.

RS-триггер (Set-Reset триггер) — это простейший тип триггера, предназначенный для хранения одного бита информации. RS-триггер состоит из двух логических элементов "ИЛИ-НЕ" (NOR) или "И-НЕ" (NAND), соединенных таким образом, что выходы каждого элемента подаются на вход другого, создавая обратную связь. При включении оба выхода схемы будут равны 0.

-9

Если один на любой их входов подать логическую единцу, и затем снова подать логически 0 то RS-триггер сохранит свое предыдущие состояние. Скриншоты можно листать.

Данная схема имеет множество практических применений, например, для подавления дребезга кнопок. RS-триггер также позволяет управлять доступом к другим устройствам, блокируя их до получения определенного сигнала, и используется для фиксации события, которое произошло, даже если сигнал был кратковременным. Благодаря этим свойствам RS-триггер часто применяется радиолюбителями в самодельных устройствах и в промышленной автоматике.

Однако важно учитывать особенности работы схемы. Если на оба входа подать логические единицы и удерживать их в таком состоянии, на обоих выходах установится логическая единица. Такая комбинация не используется на практике, так как она нарушает основное правило работы триггера, где выходы должны быть противоположными. Если после подачи логических единиц на оба входа снова подать логические нули, то поведение схемы будет следующим работать тот выход, который медленнее выключится. В случае если оба выхода выключатся одновременно, схема сохранит случайное состояние. Эта комбинация называется запрещенной.

ТТЛ или TTL логика.

Если искать теорию по данной технологии логики то наверняка наткнётесь на что-то подобное.

-11

Как видно в данном схемотехнических решениях применены транзисторы с нескольким выходами эмиттеров. Подобные транзисторы в программах для моделирования практически не используются. В программе NI Multisim 14.3 подобных транзисторов не нашел. Но нас это не остановит поэтому рассмотрим упрощённые ТТЛ схемы к примеру резисторно-транзисторная логика (РТЛ) в которой, вместо транзисторов с несколькими эмиттерами можно использовать стандартные биполярные транзисторы и дополнительно добавить резисторы, чтобы создать эквивалентное поведение. Резисторно-транзисторная логика (РТЛ) — схемотехническая реализация элементов цифровых схем, выполненная на основе резисторов и биполярных транзисторов. Наиболее старый вид полупроводниковой логики. Широко использовалась в компьютерах второго поколения (1955-1965 гг.). В настоящее время, из-за низкого быстродействия и высокого потребляемого тока, следовательно большого тепловыделения, почти не применяется.

-12

ТТЛ логика основывается на работе транзисторов, выполняющих функции ключей. Это также основной принцип РТЛ, где биполярные транзисторы используются для управления логическими состояниями (0 или 1). Обе технологии работают с одинаковыми входными и выходными уровнями напряжения. РТЛ — это базовый вариант построения логических схем, поэтому она отлично подходит для понимания работы ТТЛ, которая является её логическим развитием.

Пример:
ТТЛ "И"
: Один транзистор с двумя эмиттерами и несколько резисторов.
РТЛ "И": Два транзистора и несколько резисторов.

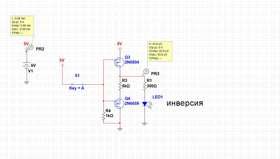
Логическое НЕ или инверсия сигнала.

Скриншоты можно листать.

Резисторы здесь и в дальнейшем подбирались опытном путем основываясь на моем опыте.

Транзисторное исполнение И и И-НЕ

Транзисторное исполнение ИЛИ

RS-тригер.

Логическое выражение, таблицы истинности у ТТЛ, РТЛ и КМОП одинаковые.

В заключение это был интересный урок от skillbox. Вторую часть задания тут рассматривать не буду, так как информации от туда наберется еще на одну статью. На выполнения этого задания ушло примерно 48 часов. Но зато для себя разобрался в устройстве и построении логических функции и немного в работе ПК.
Для тех, кто пожелает присоединится, даю реферальную ссылку со скидкой.

https://l.skbx.pro/TmEXnb

Если у вас есть вопросы пишите в вк, постараюсь ответить. https://vk.com/viktor_bulatov.

На этом всё! Подписывайтесь на канал, ставьте лайк и до новых встреч в следующих публикациях!