Добавить в корзинуПозвонить
Найти в Дзене
Математика не для всех

Недавняя новость о движении на японском рынке облигаций, которое описали как «шесть стандартных отклонений», хорошо иллюстрирует простую

мысль: любые вероятностные утверждения зависят от выбранной модели. Если модель утверждает, что наблюдаемое событие лежит на расстоянии шести стандартных отклонений от среднего, то чаще это повод усомниться в модели (или в предположениях о распределении), чем признать, что действительно произошло нечто настолько редкое. Какова вероятность того, что случайная величина окажется на уровне «шесть сигм» от среднего? Если подразумевается нормальное (гауссово) распределение, то такая вероятность очень мала — порядка одного шанса на 10 000 000. События уровня «шесть сигм» редки для распределений с тонкими хвостами, но для распределений с тяжёлыми хвостами они встречаются заметно чаще. Рассмотрим случайную величину 𝑋 с распределением Стьюдента 𝑡 и числом степеней свободы 𝜈. При малых 𝜈 хвосты настолько «толстые», что при 𝜈≤2 стандартное отклонение не существует. При 𝜈→∞ распределение Стьюдента приближается к нормальному. В этом смысле оно удобно как промежуточная модель между тяжёлохвос

Недавняя новость о движении на японском рынке облигаций, которое описали как «шесть стандартных отклонений», хорошо иллюстрирует простую мысль: любые вероятностные утверждения зависят от выбранной модели. Если модель утверждает, что наблюдаемое событие лежит на расстоянии шести стандартных отклонений от среднего, то чаще это повод усомниться в модели (или в предположениях о распределении), чем признать, что действительно произошло нечто настолько редкое.

Какова вероятность того, что случайная величина окажется на уровне «шесть сигм» от среднего? Если подразумевается нормальное (гауссово) распределение, то такая вероятность очень мала — порядка одного шанса на 10 000 000. События уровня «шесть сигм» редки для распределений с тонкими хвостами, но для распределений с тяжёлыми хвостами они встречаются заметно чаще.

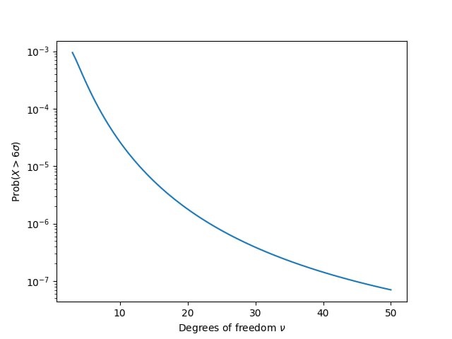
Рассмотрим случайную величину 𝑋 с распределением Стьюдента 𝑡 и числом степеней свободы 𝜈. При малых 𝜈 хвосты настолько «толстые», что при 𝜈≤2 стандартное отклонение не существует. При 𝜈→∞ распределение Стьюдента приближается к нормальному. В этом смысле оно удобно как промежуточная модель между тяжёлохвостыми и тонкохвостыми распределениями.

Интересует вероятность

𝑓(𝜈)=Pr⁡(𝑋>6𝜎),

где дисперсия 𝑋 равна 𝜎^2=𝜈/(𝜈−2) (для 𝜈>2).

При 𝜈→∞ функция 𝑓(𝜈) стремится к «нормальной» вероятности события уровня шести сигм — примерно 10^(−7). Если построить график 𝑓(𝜈) для 𝜈>3, удобнее использовать логарифмическую шкалу по вертикали: вероятность убывает экспоненциально по мере роста 𝜈.

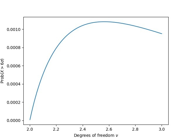
Менее очевиден другой факт: 𝑓(𝜈) не является монотонной функцией. При приближении 𝜈 к 2 справа дисперсия становится бесконечной, а вероятность превысить фиксированное число стандартных отклонений стремится к нулю. В итоге 𝑓(𝜈) возрастает от 0 (при 𝜈→2+) до максимума порядка 10^(−3), а затем экспоненциально уменьшается и асимптотически приближается к уровню около 10^(−7).

-2