Найти в Дзене

Программист — исследователь с блеском в глазах, а не замученный шахтёр

Раньше я очень хотел научиться программировать. Читал книги, решал задачи по 10 часов подряд — и всё равно ничего не понимал. Чем больше старался, тем больше застревал. Думал: наверное, я тупой. Но потом я понял: дело не в том, что я тупой. В программировании, как в спорте — если напрягать все мышцы сразу, то устаёшь быстрее, эффективность замедляется. А в долгосрочной перспективе — переутомление и проблемы со здоровьем! Даже в музыке есть подобное, например, очень многие поначалу, играя на инструменте, непроизвольно напрягают шею и плечи. А это ведёт к проблемам с кровообращением и головным болям, поэтому хороший преподаватель отучивает ученика от такого. Так что нет, нужно напрягать только то, что нужно, и ровно настолько, насколько нужно. Теперь я продолжаю изучать программирование, и за всю жизнь всё его не изучу. Но теперь я делаю это не как измученный шахтёр с ужасным начальством. Теперь я исследователь с блеском в глазах. И я вернулся в преподавание (я учитель информатики по об
Оглавление

Раньше я очень хотел научиться программировать. Читал книги, решал задачи по 10 часов подряд — и всё равно ничего не понимал. Чем больше старался, тем больше застревал. Думал: наверное, я тупой.

Озарение

Но потом я понял: дело не в том, что я тупой. В программировании, как в спорте — если напрягать все мышцы сразу, то устаёшь быстрее, эффективность замедляется. А в долгосрочной перспективе — переутомление и проблемы со здоровьем! Даже в музыке есть подобное, например, очень многие поначалу, играя на инструменте, непроизвольно напрягают шею и плечи. А это ведёт к проблемам с кровообращением и головным болям, поэтому хороший преподаватель отучивает ученика от такого.

Так что нет, нужно напрягать только то, что нужно, и ровно настолько, насколько нужно.

Теперь я исследователь и наставник

Теперь я продолжаю изучать программирование, и за всю жизнь всё его не изучу. Но теперь я делаю это не как измученный шахтёр с ужасным начальством. Теперь я исследователь с блеском в глазах.

И я вернулся в преподавание (я учитель информатики по образованию). Я учу программированию тех, кто до меня делал это через непонимание, напряжение, боль. Вместо «Сделай больше задач/ трать больше часов», я обращаю внимание на более тонкие нюансы: «Вот здесь подумай, здесь расслабься, вот эту штуку пойми — и дальше полегчает.»

Как люди при изучении программирования «напрягают не то»

Люди активно напрягают память вместо того, чтобы напрягать ПОНИМАНИЕ. Человек изучил циклы, но применять их на практике не может — потому что путает понимание и УЗНАВАНИЕ. Это частая ловушка

Люди хватают фишечки вместо основ. Человек знает, как элегантно обработать текст одной строкой, но не может написать программу, которая этот текст вообще получит из файла. Дом строит с крыши.

Люди напирают на качество там, где эффективнее количество и на количество там, где эффективно качество. На копирование там, где лучше посидеть и осмыслить, и на осмысление там, где пока лучше скопировать...

Я могу очень долго продолжать, но это будет утомительно, поэтому вот конкретный пример, который облегчает жизнь многим начинающим и продолжающим:

-2

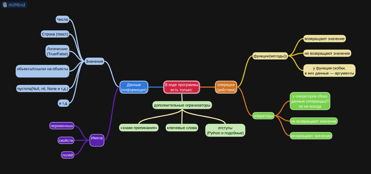
Человеку, который начинает видеть, что в коде всего три вида элементов — данные, действия с ними и дополнительные организаторы вроде скобок, ключевых слов и т.д., становится ГОРАЗДО легче программировать, чем до. Ведь он начинает гораздо лучше понимать, как это всё работает.

Теперь берёте любой код и анализируете его по схеме. Можете хоть распечатать и цветными фломастерами повыделять, где что, для тренировки. И если вы будете каждый код разбирать по такой схеме на элементы трёх видов, вы уже будете получать больше понимания.

Таких схемок и нюансов много, но в большинстве случаев им не учат — «Это же очевидно!»(нет).

Что я делаю теперь

Моя цель — превратить каждого, кто учится как упаханный шахтёр, в увлечённого исследователя с блеском в глазах. Программированию можно учиться через азарт, а не выгорание. Да, нагрузка остаётся, приходится спускаться в ту же шахту — но работа и ощущение совсем другие.

Так что если вы учите программирование как шахтёр, пашете часами и устаёте, а результат движется медленно — записывайтесь ко мне на бесплатную консультацию и получите план, как ускорить своё обучение в 2-3 раза.