Добавить в корзинуПозвонить
Найти в Дзене

🎯 Зарплата вне подозрений. Как законно повышать оплату труда, не вызывая гнев налоговой?

Рубрика - ОПТИМИЗАЦИЯ
Постановление АС Восточно-Сибирского округа № Ф02-2483/2024 по делу № А33-26546/2023 от 02.07.2024 г.
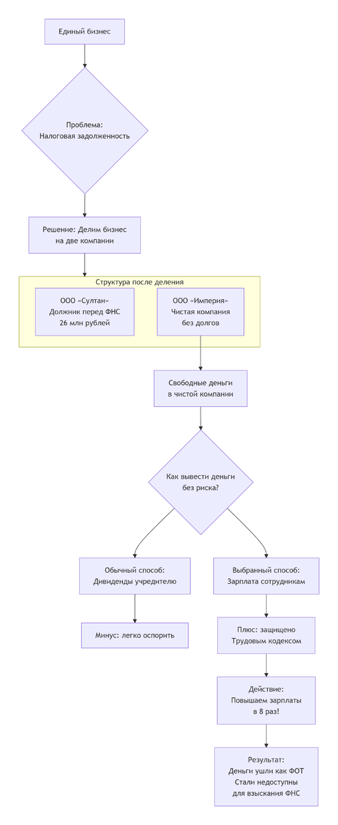
Суть спора: Налоговая пыталась взыскать с компании почти 26 млн рублей (долг взаимозависимого ООО «Султан»). Увидев, что после начала спора ООО «Империя» в 8 раз повысила зарплату сотрудникам, инспекция заподозрила вывод активов. Фискалы потребовали через суд ограничить
Оглавление

Визуализация: Ушанева Анастасия для канала «Финансы под контролем»
Визуализация: Ушанева Анастасия для канала «Финансы под контролем»

Рубрика - ОПТИМИЗАЦИЯ

Рассмотрим схему оптимизации, которую бизнесу удалось отстоять в суде 

Постановление АС Восточно-Сибирского округа № Ф02-2483/2024 по делу № А33-26546/2023 от 02.07.2024 г. 

Суть спора: Налоговая пыталась взыскать с компании почти 26 млн рублей (долг взаимозависимого ООО «Султан»). Увидев, что после начала спора ООО «Империя» в 8 раз повысила зарплату сотрудникам, инспекция заподозрила вывод активов. Фискалы потребовали через суд ограничить выплаты персоналу до 235 тыс. руб., чтобы сохранить деньги для взыскания.

В этом споре победил бизнес. Суды трёх инстанций заняли принципиальную позицию. Давайте разберемся почему? И в чем заключалась предположительно схема. 

🧩 Что стояло за спором? Вероятная схема, которая читается из судебного дела

Анализ дела позволяет реконструировать схему, которую, по мнению ФНС, использовала группа:

Механика схемы:

  1. Дробление: Создание «чистой» компании (ООО «Империя») рядом с компанией-должником (ООО «Султан»).
  2. Защита активов: Вывод средств из-под риска взыскания через легальный канал — расходы на оплату труда.
  3. Правовой щит: Статья 132 ТК РФ («зарплата не имеет максимума») и автономия трудовых отношений.
-2

Почему ФНС проиграла в этом раунде? Она выбрала неправильную тактику — требовала ограничить зарплату через обеспечительные меры. Суд указал, что бороться нужно с причиной (мнимостью сделок), а не со следствием (ростом расходов).

-3

🛡️ Как повышать зарплату безопасно практические выводы

- Обоснование — ваша броня. Любое повышение оформляйте приказом с указанием причин: рост квалификации, увеличение объёма работ, индексация, приведение к рыночному уровню.

- Избегайте резких скачков. Восьмикратный рост — красная тряпка. Используйте поэтапное повышение, особенно если в компании есть долги.

- Соответствуйте рынку и финансовому контексту. Имейте данные по рыночным зарплатам в регионе. Резкий рост ФОТ при убыточной деятельности вызовет вопросы.

- Знайте свои права. Данное дело — сильный прецедент в защиту автономии трудовых отношений. Налоговая не может диктовать вам размер зарплат.

Здесь история с зарплатами — это, по сути, вторая линия схемы, не налоговая, а анти-взыскательная. Когда суд арестовал счета «Империи», оставив исключение на зарплату, компания внезапно подняла выплаты отдельным сотрудникам. Для налоговой это выглядит так: деньги, которые могли бы пойти в бюджет, просто вынимаются со счета под защищенным назначением платежа — «заработная плата». 💸🛡️

Кто эти сотрудники — обычные работники, руководители, родственники бенефициаров или номиналы — в этом деле не раскрыто, но в подобных историях это почти всегда аффилированные лица.

Суды, в свою очередь, заняли предсказуемую позицию: арбитражный суд не полез в оценку разумности зарплат, сославшись на трудовое право. И формально они правы — в рамках обеспечительных мер нельзя устанавливать «потолок» оплаты труда. Поэтому налоговой прямо указали: хотите бороться — идите оспаривайте сами выплаты как злоупотребление или мнимые сделки, а не через ограничение зарплаты.

Если совсем коротко, то суть схемы такая:

👉 налоги — в «Султане»,

👉 деньги — в «Империи»,

👉 экстренная защита денег в холдинге была через зарплату.

👩🏻‍💻Если вам требуется помощь в разборе вашей ситуации, контакты:

WhatsApp РФ +79185831919 для иностранных клиентов +995599066822

Звонки по РФ +79518309626 💎телеграм только на этом номере

❗️Если не работают мессенджеры, почта: olga@finansypodkontrolem.ru

Отзывы читайте 👉🏼 здесь 

Подписывайтесь на нас в телеграм, 🚀там больше фишек и советов по налогам и финансам, которые помогут вам сэкономить время и деньги.

🟢 Все услуги оказываются в удаленном формате

#ольга_ульянова_аудитор #финансы_под_контролем #УправлениеЗарплатой #НалоговыеСпоры #ЗащитаБизнеса #ТрудовоеПраво #СудебнаяПрактика #ФОТ #НалоговаяБезопасность #БизнесСоветы #Арбитраж #КадроваяПолитика