Добавить в корзинуПозвонить
Найти в Дзене
DGO шпаргалка

Коробка древностей. К561ИЕ16.

Привет! В прошлой статье с разбором всякого неожиданно вновь обретенного имущества я рассказал про крутой дешифратор К155ИД3. Но раз есть дешифратор - должен и шифратор быть! И с ними двумя можно не утруждать себя запоминанием соответствий между двоичной и десятичной системой, а просто подавать на вход шифратора нужное количество импульсов. Одной из микросхем такого назначения является К561ИЕ16 - 14-разрядный двоичный счётчик-делитель (КМОП) - как раз то, что нужно было, когда я делил на 2! Но не совсем то, что нужно для динамической индикации - далее более подробно почему именно. Функция 14-разрядный асинхронный двоичный счётчик/делитель Напряжение питания (Vdd) -0.5В ... +18В (абсолютный макс.) Рекомендуемое Vdd 3В ... 15В Рассеиваемая мощность (Pd) 300 мВт Полярность сигналов CLK-Q1 (тактовый вход → выход Q1) Температура (T,C) -10°C до +70°C Корпус DIP-16 Vil (Вход LOW) 1.5В - Уровень логического "0" Vih (Вход HIGH) 3.5В - Уровень логического "1" Потребляемый ток (Icc) <20мкА -
Оглавление

Привет! В прошлой статье с разбором всякого неожиданно вновь обретенного имущества я рассказал про крутой дешифратор К155ИД3. Но раз есть дешифратор - должен и шифратор быть! И с ними двумя можно не утруждать себя запоминанием соответствий между двоичной и десятичной системой, а просто подавать на вход шифратора нужное количество импульсов.

Одной из микросхем такого назначения является К561ИЕ16 - 14-разрядный двоичный счётчик-делитель (КМОП) - как раз то, что нужно было, когда я делил на 2! Но не совсем то, что нужно для динамической индикации - далее более подробно почему именно.

Немного теории.

Функция 14-разрядный асинхронный двоичный счётчик/делитель

Напряжение питания (Vdd) -0.5В ... +18В (абсолютный макс.)

Рекомендуемое Vdd 3В ... 15В

Рассеиваемая мощность (Pd) 300 мВт

Полярность сигналов CLK-Q1 (тактовый вход → выход Q1)

Температура (T,C) -10°C до +70°C

Корпус DIP-16

Электрические характеристики

При Vdd = 5В

Vil (Вход LOW) 1.5В - Уровень логического "0"

Vih (Вход HIGH) 3.5В - Уровень логического "1"

Потребляемый ток (Icc) <20мкА - Статическое потребление

Задержка tPHL типовое 65 - 110нс - HIGH→LOW задержка

Задержка tPLH типовое 65-130нс - LOW→HIGH задержка

При Vdd = 10В

Vil (Вход LOW)

Vih (Вход HIGH)

Потребляемый ток (Icc) <40мкА Задержка tPHL типовое 35-45нс Задержка tPLH типовое35-55нс

При Vdd = 15В

Vil (Вход LOW)

Vih (Вход HIGH) 11В

Потребляемый ток (Icc) <80мкА Задержка tPHL типовое 25-33нс

Задержка tPLH типовое 25-37нс

Прямой аналог - микросхема CD4020

В библиотеке KICAD аналог ищется как 4020.
В библиотеке KICAD аналог ищется как 4020.

Назначение выводов:

· CLK (10) — Тактовый вход (спад импульса)

· RESET (11) — Сброс (HIGH = сброс в 0)

· Q0-Q13 — Выходы счётчика (Q0 — младший бит, Q13 — старший)

· Vdd (16) — Питание (+3...+15В)

· GND (8) — Земля.

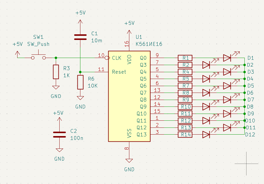
Пример использования

Макет для смелых. Способных нажать кнопку 8192 раза.
Макет для смелых. Способных нажать кнопку 8192 раза.

На этой микросхеме можно собрать устройство для визуализации принципов подсчета. При подаче питания конденсатор C1 разряжен и через него с плюса питания подается кратковременный импульс для старта при сбросе. Далее тот же вход Reset подтягивается к "Земле" через резистор R6 и находится в устойчивом состоянии.

Резистор R3 нужен для формирования необходимых для переключения фронтов на входе тактирования.

К выходам подключены светодиоды. В этих самых выходах и кроется самая главная проблема, которая не позволит просто так использовать делитель как источник сигналов правильной последовательности для бегущей строки.

Не хватает самой малости. Деления на 2 и на 4. Они пропущены, возможно для того, чтобы уместить в корпусе с 16 выводами коэффициент 8192/1. А это нормальные 4 импульса в секунду для стандартного часового кварца(32 768 Гц, если у кого-то другие стандартные стандарты).

Как будет работать вот это вот всё. (такт - младшие биты от старшего к младшему. 4 штуки.)

0 - LLLL
1 - LLLH
2 - LLLL
3 - LLLH
4 - LLLL
5 - LLLH
6 - LLLL
7 - LLLH
8 - LLHL
9 - LLHH
....
28 - LHHL
29 - LHHH
30 - LHHL
31 - LHHH
32 - HLLL
33 - HLLH
....

А как нужно для прямого управления сдвиговым регистром?(такт - младшие биты от старшего к младшему. 4 штуки.)

0 - LLLL
1 - LLLH
2 - LLHL
3 - LLHH
4 - LHLL
5 - LHLH
6 - LHHL
7 - LHHH
8 - HLLL
9 - HLLH
10 - HLHL
11 - HLHH
12 - HHLL
13 - HHLH
14 - HHHL
15 - HHHH

Разница очевидна и она удручает. Но ничего! Потом сделаем что-то полезное и из этого!

Сначала спаяю эту схему и проверю работает ли микросхема.

Догадайтесь, сколько раз пришлось нажать на кнопку для состояния с последнего фото. Младший бит сверху.

А тут я подключил генератор.
А тут я подключил генератор.
Светодиодики поставил красные в этот раз. Мои сверхъяркие синенькие - слишком современное изобретение для объекта изысканий.

На счет полезного.

Из этой микросхемы можно сделать или часы, добавив тактовый генератор на основе часового кварца. Добавить кучу шестеренок и радоваться процессу сборки. Или можно сделать реле времени. Так же, добавив генератор с известным временем такта, и отслеживать логическим "И" все выходы, которые нам нужны в состоянии логической единицы.

Всё это будет отличной идеей для устройства на нескольких микросхемах, но для этого нужно добраться до того самого "И", например до отличной микросхемы К155ЛА3. Их есть у меня!

Чтобы эта статья была хоть сколько-то полезной, а не просто ностальгической вот написал:

Скрипт на пайтон для вычисления сочетаний уровней на выводах.

while True:
try:
inp = input("Такт (или q): ")
if inp.lower() == 'q':
break
num = int(inp)
# Маска для 14 битов
num_masked = num & 0x3FFF # 0x3FFF = 16383
print(f"\nТакт {num} -> по модулю 16384: {num_masked}")
bits = [(num_masked >> i) & 1 for i in range(14)]
for i in range(13, -1, -1):
print(f"Q{i}: {'H' if bits[i] else 'L'}", end="  " if i>0 else "\n")
print()
except ValueError:
print("Число или q")

ДЗЕН не любит форматирование кода, а Python очень любит. Чтобы что-то работало - вот скриншот для повторения. Выложу так же данный скрипт в чат канала в телеграм.

Скриншот
Скриншот

Вывод:

Такт (или q): 8000
Такт 8000 -> по модулю 16384: 8000
Q13: L Q12: H Q11: H Q10: H Q9: H Q8: H Q7: L Q6: H Q5: L Q4: L Q3: L Q2: L Q1: L Q0: L
Такт (или q): 8001
Такт 8001 -> по модулю 16384: 8001
Q13: L Q12: H Q11: H Q10: H Q9: H Q8: H Q7: L Q6: H Q5: L Q4: L Q3: L Q2: L Q1: L Q0: H

16384 - это до скольки считает микросхема. БОльшие числа перезапускают делитель и считаются с начала.

На этом пока что всё. Как всегда буду рад конструктивным комментариям и, если кому интересна какая-то конкретная микросхема из списка в предыдущей статье - можно посмотреть на нее следующей. На этот раз решил обойтись без таблиц, а то ДЗЕН уж очень их плохо отображает. Всем спасибо за просмотр!

До свидания!