Добавить в корзинуПозвонить
Найти в Дзене
DGO шпаргалка

Как же всё-таки делить на 2?

Всем привет! Это снова я. Но на этот раз без своих индикаторов. В комментариях под прошлой статьей немалый интерес вызвало то, что я назвал частоту кварца в 32768Гц "странной на первый взгляд". Действительно для двух групп существ это спорное утверждение. А именно для инженеров и дельфинов. Ведь, как говорится в анекдоте: "С вас 1000р, но для ровного счета 1024". Инженеры всегда держат в голове крайне удобную двоичную систему и могут с легкостью досчитать до 32 на пальцах одной руки, а у дельфинов и вовсе нет пальцев. Но обычно люди делят на 10 и радуются небывалой легкости сего мероприятия. С кварцевыми генераторами связана довольно грустная история из детства. Ходил я тогда в радиокружок и паял себе трансивер "Радио-76М2", а для его настройки нужен был "кварцевый генератор калибратор меток". Трансивер ещё не доделал на тот момент, а генератор собрал. И вот пришло к нам на "станцию юных техников" местное телевидение. Давайте, говорят, вас поснимаем. Все оживились, подоста
Оглавление

Всем привет! Это снова я. Но на этот раз без своих индикаторов.

В комментариях под прошлой статьей немалый интерес вызвало то, что я назвал частоту кварца в 32768Гц "странной на первый взгляд". Действительно для двух групп существ это спорное утверждение. А именно для инженеров и дельфинов. Ведь, как говорится в анекдоте: "С вас 1000р, но для ровного счета 1024". Инженеры всегда держат в голове крайне удобную двоичную систему и могут с легкостью досчитать до 32 на пальцах одной руки, а у дельфинов и вовсе нет пальцев. Но обычно люди делят на 10 и радуются небывалой легкости сего мероприятия.

С кварцевыми генераторами связана довольно грустная история из детства. Ходил я тогда в радиокружок и паял себе трансивер "Радио-76М2", а для его настройки нужен был "кварцевый генератор калибратор меток". Трансивер ещё не доделал на тот момент, а генератор собрал. И вот пришло к нам на "станцию юных техников" местное телевидение. Давайте, говорят, вас поснимаем. Все оживились, подоставали свои мигалки, игровые автоматы типа "коза, волк, капуста" или "падающая звезда"и с упоением рассказывали как это весело и круто. У меня с моей серой коробочкой ничего не спрашивали. Стоял, улыбался красным от волнения лицом. Эх...

На практике, не относящейся к сегодняшнему дню, при помощи электроники достаточно сложно поделить на 10. На ум сразу приходят "бегущие огни". Схемы простые. Собрал на 10 светодиодиков, заменил 9 из них резисторами - вот и помигивает в 10 раз реже. Останется только заменить времязадающие цепочки на внешнее тактирование. Получим самый настоящий сдвиговый регистр! Только для того, чтобы получить на выходе сигнал высокого уровня заменим "бегущие огни" на "бегущую тень". Тогда, если заменить светодиоды резисторами на коллекторе выбранного транзистора в момент, когда светодиод не горит, будет напряжение питания. А в момент, когда горит -"земля" плюс падение на транзисторе. Такое можно не долго просимулировать в бесплатном онлайн редакторе. Десять каскадов делать не буду, они аналогичные.

Симуляция. Назовем обведенный конденсатор C, а резистор R.
Симуляция. Назовем обведенный конденсатор C, а резистор R.

Красным обведена времязадающая цепочка. Погасшие светодиоды -наши клиенты. Начинается работа устройства со случайного места, обусловленно это несовершенством электронных компонентов. Транзистор типа проводимости N-P-N переходит в открытое состояние в ключевом режиме наличием на базе тока, достаточного для его открытия. Это обеспечивается подачей на базу некоторого напряжения( Закон Ома и всё такое), достаточного для его открытия(током). Второй транзистор сейчас закрыт, потому что ток, способный его открыть не достигается за счет напряжения на C, которое не достигло порогового значения из-за того, что скорость его заряда ограничивается резистором R. Но когда это всё же произойдет, транзистор откроется и кроме того, что загорятся светодиоды, конденсатор на следующем каскаде начнет разряжаться, зашунтировав в конечном итоге времязадающий резистор. Время работы этой цепи можно посчитать по простой формуле τ = RC, но не нужно забывать, что эта формула для полного разряда или заряда конденсатора. Переходные процессы в транзисторах начинаются на на границах этих значений, а со смещением.

Так. Мигалка у нас есть. Но нужно сделать внешнее тактирование и превратить нашу "бегущую тень" в полноценный сдвиговый регистр! На ум приходят мысли о том, чтобы добавить сюда килограмм диодов, позаменять конденсаторы резисторами, сделать дополнительные каскады на транзисторах для управления существующими каскадами. Но для начала просто посмотрим готовые реализации.

Картинка из поиска Яндекса, повторяющаяся на куче сайтов.
Картинка из поиска Яндекса, повторяющаяся на куче сайтов.

Огромное количество изображений, но ничего даже близко похожего на то, что можно сделать за три минуты на коленке. И не удивительно! Эту гору радиодеталей можно заменить готовой микросхемой, например 74HC164 за 14 рублей в дорогущем Чип и Дип. Довольно тупиковая идея.

Давайте представим на минутку, что мы дельфины инженеры и попробуем делить на 2!

И что, что для того, чтобы получить 1 из 32768 это нужно сделать 15 раз. Начнем как обычно с мигалки. Ведь для того, чтобы разделить на 2 нам нужно всего-то пропускать 1 импульс из двух. Подходящая нам мигалка называется симметричный мультивибратор и работает он по тем же принципам, что и бегущий огонь. Только каскадов там всего два и уж их-то мы укротим!

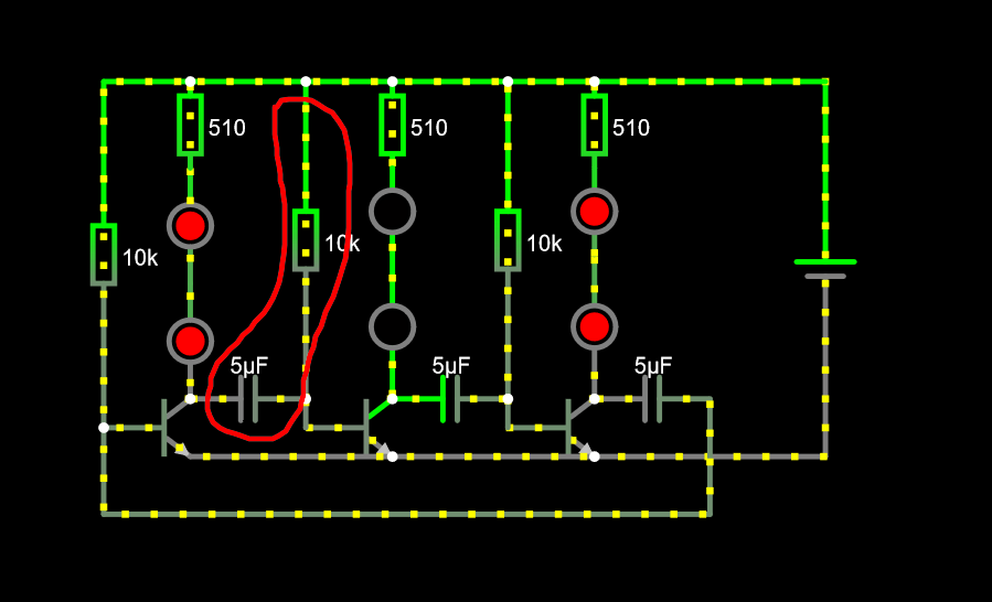
Симметричный мультивибратор.
Симметричный мультивибратор.

Тут всё то же самое. RC-времязадающая цепь, транзисторы. Заменим времязадающие конденсаторы резисторами, ограничивающими ток базы, уберем времязадающие резисторы и если подавать на базу какого-то из транзисторов положительное смещение, то он тут же откроется и притянет базу второго транзистора к "земле" и закроет. Такое состояние будет стабильным. Но это не делитель, а RS-триггер. Нам такое не надо. Используем свойство конденсатора не пропускать постоянный ток при полной зарядке, свойство диодов пропускать напряжение только в одну сторону и сделаем что-то вроде входа для тактирования.

На симуляции в качестве источника тактирующего сигнала применена кнопка, подтягивающая вход тактового сигнала к плюсу питания. Каждое нажатие на нее меняет состояние нашего бывшего мультивибратора. На первой картинке левый конденсатор заряжен и не даст пройти напряжению смещения в следующем цикле через него. Правый же конденсатор притянут правой стороной через резистор и открытый транзистор к минусу, через него и будет подаваться положительное смещение на следующем такте. А ещё через такт всё будет наоборот. Мультивибратор на то и симметричный. И схема тактирования так же симметричная. Диоды нужны для разряда конденсатора в момент переключения и удержания заряда или разряда в простое.

Такие делители частоты можно объединить в цепочку и с каждым следующим звеном получать в два раза меньшую частоту.

Это всё хорошо, но что там с кварцами?

С ними всё в полном порядке. Часовой кварц, как уже говорилось, имеет резонансную частоту 32768Гц, а это для большинства транзисторов считай вообще не частота. Соберем схему из интернета, опять же. Я выбрал эту:

Кварцевый генератор.
Кварцевый генератор.

Принцип работы основан на поддержке затухающих колебаний на кристалле кварца, посредством подпитки через обратную связь с транзистора. Очень упрощенно это просто усилитель с отрицательной обратной связью.

Минусом схемы является то, что на выходе мы получаем слабый по току сигнал, для наших делителей пойдет слабо. Добавим усилитель на транзисторе и, на всякий случай, инвертируем сигнал.

Так лучше.
Так лучше.

Теперь всё замакетируем по этим схемам, и перейдем к испытаниям.

Я его слепила из тогоооо, что было.
Я его слепила из тогоооо, что было.

Получилось страшно!

Достал я свой осциллограф. Думал картиночек наделаю, двухканал, красота! Но, как оказалось, кабель и второй щуп куда-то подевались и не подают голоса, когда я их отчаянно зазываю. Так что простите, пока что как есть.

Сигнал на выходе генератора
Сигнал на выходе генератора

Как видим частота часового кварца совпадает. Генератор работает.

Усиленный сигнал на выходе усилителя.
Усиленный сигнал на выходе усилителя.

Частота сохранилась, но амплитуда выросла. У меня явно что-то с номиналами деталей. Какие-то не прямоугольные прямоугольники.

Сигнал после делителя.
Сигнал после делителя.

Частота, как и ожидалось, поделилась на 2. Отлично! Но детальки бы подобрать.

Конденсатор в делителе.
Конденсатор в делителе.

А это циклы заряда и разряда конденсаторов. Выглядит не обычно!

Вот так, относительно легко так называемые диды могли делить на 2, разобрав тещин телевизор.

Всем спасибо за комментарии. Помогают лучше разбираться в вопросах, которые я и не думал до этого себе задавать. Как всегда буду рад замечаниям и неточностям. До свидания!

P.S. Впервые силу кварца я ощутил на себе когда починял ультразвуковую ванну. Излучатель Лажевена отвалился и я решил припаять винт, на который он крепится прям к нержавейке. Взял большой сепаратор, включил нагрев и стал припаивать всё, ругаясь на теплоемкость. На том же столе накрутил излучатель и оставил остывать. Процесс был не быстрый и излучатель тоже успел нагреться. Кварц в нем деформировался и вся конструкция набрала в себя нехилый такой заряд, который я в полной мере ощутил, схватившись за ванну. Аж коленку свело. Настоятельно рекомендую так не делать. А ванну заземлять, а то мало ли.