Добавить в корзинуПозвонить
Найти в Дзене

Механизм управления материальным потоком на производстве

На любом производственном предприятии для осуществления своей деятельности выстраиваются материальные и информационные потоки. От того, насколько эффективно они будут выстроены и какой будет механизм управления зависят результаты деятельности всего предприятия. Создание материальных потоков на предприятии следует за постановкой задач, которые необходимо выполнить с последующим определением способов их выполнения. Это обычный метод формирования операционной деятельности на любом производственном предприятии, который достаточно полно изучен и описан, так как использует разработанные технологии производства и последовательность работы с материальными продуктами. Поэтому для того, чтобы произвести и реализовать готовую продукцию выполняются следующие основные задачи: 1. Закупить сырье и материалы, необходимые для производства продукции. 2. Доставить сырье и материалы на склад сырья и материалов. 3. Подготовить сырье и материалы к перемещению на производство. 4. Доставить сырье и материалы

На любом производственном предприятии для осуществления своей деятельности выстраиваются материальные и информационные потоки. От того, насколько эффективно они будут выстроены и какой будет механизм управления зависят результаты деятельности всего предприятия.

Создание материальных потоков на предприятии следует за постановкой задач, которые необходимо выполнить с последующим определением способов их выполнения. Это обычный метод формирования операционной деятельности на любом производственном предприятии, который достаточно полно изучен и описан, так как использует разработанные технологии производства и последовательность работы с материальными продуктами. Поэтому для того, чтобы произвести и реализовать готовую продукцию выполняются следующие основные задачи:

1. Закупить сырье и материалы, необходимые для производства продукции.

2. Доставить сырье и материалы на склад сырья и материалов.

3. Подготовить сырье и материалы к перемещению на производство.

4. Доставить сырье и материалы на производство.

5. Изготовить готовую продукцию.

6. Доставить готовую продукцию на склад готовой продукции.

7. Подготовить готовую продукцию на складе готовой продукции к отгрузке или выдаче покупателю.

8. Передать (доставить) товар покупателю.

Перечисленные выше задачи являются основными задачами верхнего уровня на производственном предприятии, которые далее детализируются вплоть до заданий (задач) для конечных исполнителей. Конечно, производственные предприятия различаются по виду деятельности и объему выпускаемой продукции, но основные задачи у них одинаковые и, соответственно, образуются похожие материальные потоки. А вот информационные потоки могут отличаться по разным причинам и многое здесь зависит от понимания руководства предприятия что и как надо делать и от разработанной стратегии.

Выстраивание материальных потоков невозможно без участия сотрудников, которые в них участвуют. При этом часть сотрудников (руководители разных уровней) определяют, что, как и когда необходимо делать и доводят эту информацию до другой части сотрудников (исполнителей), которые реализуют поставленные им задачи путем выполнения производственных операций главным образом через функциональную структуру управления. Поэтому для формирования, поддержания на требуемом уровне и внесения изменений в материальный поток создается механизм его управления, который с участием всех задействованных в нем сотрудников реализуется через информационные потоки.

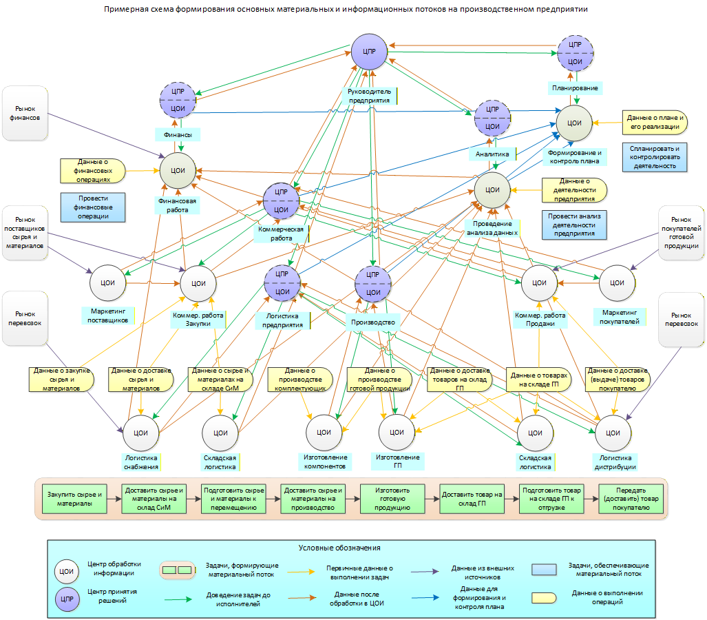
Механизм управления состоит из выстроенной на предприятии системы постановки задач сотрудникам и контроля их выполнения в первую очередь в рамках функциональных подразделений, а также из получения, обработки и передачи данных, которые возникают в результате их операционной деятельности. Посмотрим примерную схему формирования основных материальных и информационных потоков на производственном предприятии (см. Рис. 1).

Рис. 1
Рис. 1

На Рис. 1 отражены основные информационные потоки, которые образуются при реализации сотрудниками функциональных подразделений задач, связанных с выполнением ими операций, которые и формируют материальные потоки на предприятии. По ходу выполнения исполнителями операций появляются данные, которые отражают выполнение ими задач. Наличие этих данных позволяет, как самим исполнителям понимать степень выполнения ими задач и что необходимо предпринять, чтобы их успешно завершить, так и их руководителям осуществлять контроль за их работой и направлять их деятельность, если это требуется. Эти данные должны полно и своевременно передаваться тем лицам, которые не только проводят их обработку и анализ, но и принимают решения.

Расшифруем некоторые обозначения, имеющиеся на Рис. 1:

ЦПР – центр принятия решения. Это руководитель (владелец) предприятия, который по своему статусу (должности) имеет право принимать любые решения, касающиеся деятельности всего предприятия.

ЦПР – ЦОИ. Это все остальные руководители, которые уполномочены принимать решения в рамках выполнения ими своих обязанностей и полномочий, предоставленных руководителем предприятия. К ним можно отнести заместителей руководителя предприятия, руководителей подразделений, в том числе и на нижнем уровне управления — это бригадиры, мастера, начальники смен и др.

ЦОИ – центр обработки информации. Это в первую очередь сами исполнители – участники материального потока, которые по результатам своего труда понимают, как идет выполнение поставленной им задачи и которые получают информацию как от своих руководителей, так и от других сотрудников, связанных в технологическом процессе, если это требуется для выполнения работы. И решения, если ими и принимаются, то только для выполнения своих задач. Также обработку данных осуществляют специальные сотрудники или подразделения, на которых возложена задача проводить обработку и анализ данных и предоставлять его результат руководству (ЦПР, ЦПР-ЦОИ), а также готовить материалы для формирования плана и после его утверждения руководителем предприятия контролировать его выполнение вместе с руководителями подразделений.

Желтые стрелки показывают направление первичной информации, которая возникает при выполнении исполнителями (ЦОИ) задач.

Коричневые стрелки показывают направление данных от исполнителей (ЦОИ), участвующих в формировании материального потока, к руководителям (ЦПР-ЦОИ), а также к аналитикам (ЦОИ), которые занимаются обработкой всех поступающих данных.

Зеленые стрелки показывают направление задач от руководителей (ЦПР и ЦРП-ЦОИ) к исполнителям (ЦОИ), т.е. доведение решения руководителей и задач до исполнителей.

Синие стрелки показывают направление информации от руководителей среднего уровня (ЦПР-ЦОИ), где сосредотачивается информация и работе подразделений, к аналитику-экономисту (ЦОИ), который готовит данные для разработки плана деятельности предприятия и в последующем анализирует его выполнение (план-факт).

Фиолетовые стрелки показывают направление информации из внешних источников, которая необходима сотрудникам предприятия для выполнения своих задач.

Как видно из Рис. 1 при выполнении исполнителями задач и совершения ими операций возникают определенные данные и потоки информации, которые необходимы как самим исполнителям, так и руководителям для осуществления ими своих обязанностей.

Что дает понимание образующихся на предприятии потоков информации?

Во-первых, появляется понимание:

· где, какая и в каком виде информация появляется и откуда и кому передается;

· каким образом осуществляется передача информации, что при этом используется;

· где образуются центры принятия решений в структуре управления предприятия, т.е. определяются лица, которые наделяются руководителем предприятия определенными полномочиями принимать решения и каких вопросов это касается;

· где, кем и как осуществляется обработка информации и в каком виде она поступает и затем предоставляется в центры принятия решения.

Во-вторых, появляется возможность выстраивать информационные потоки в соответствии с выполняемыми задачами и определять средства (оборудование, программы), необходимые для их поддержания и развития.

В-третьих, на системной основе появляется возможность повышать эффективность деятельности предприятия и реализовать его стратегию развития путем совершенствования механизма управления (структуры управления, направления информации, средств передачи и обработки информации).

Из чего состоит механизм управления и на что может влиять?

Если ответить коротко на этот вопрос, то на всю деятельность предприятия, в т.ч. и на формирование материальных потоков.

К основным частям механизма управления относятся:

1. Система планирования и отчетов.

2. Структура управления компании.

3. Система воздействия на сотрудников.

4. Ресурсы управления.

Каждый из этих элементов выполняет свою роль и от того, насколько он эффективен, зависят результаты управления и, соответственно, эффективность работы сотрудников и деятельность компании в целом (см. Рис. 2).

Рис. 2 (источник: https://vk.com/wall764374436_153)
Рис. 2 (источник: https://vk.com/wall764374436_153)

На Рис. 2 видно, что механизм управления состоит и ряда элементов, которые в той или иной степени оказывают влияние на результаты деятельности производственного предприятия.

Основой повседневной деятельности любого предприятия является утвержденный план работы для сотрудников на определенный период (обычно на год) в соответствии с выбранной стратегией развития, которая должна способствовать достижению поставленной цели. Разработанная стратегия или наиболее эффективный способ достижения цели включает в себя определенные действия, которые требуется предпринять. Так как производственное предприятие является сложным объектом, состоящим из различных направлений деятельности, то и разрабатываемая стратегия должна учитывать не только способы организации работы с материальными средствами, но и способ управления сотрудниками, которые участвуют в создании и поддержке материального потока. Одним из компонентов стратегии является используемый на предприятии механизм управления, который должен способствовать ее реализации.

Рассмотрим некоторые модели механизмов управления, которые применяются в различных стратегиях и обеспечивают формирование соответствующих выбранной стратегии материальных потоков.

1. Механизм управления материальным потоком на производственном предприятии при толкающей системе.

Традиционная толкающая система применяется при производстве массовой продукции с длительным производственным циклом. Руководители (владельцы) многих крупных производственных предприятий, особенно тех, где преобладает государственное участие, строят работу своих предприятий на основании строгого выполнения всех показателей плана и по составленным на определенные периоды графикам работ. Также, такая система применяется и руководителями многих других производственных предприятий, которые используют уже наработанные практики.

Толкающая схема характеризуется передачей материальных ценностей на другие операции по завершению их выполнения на предыдущих переделах. Полученный продукт «выталкивается» дальше и становится запасом незавершенного производства или готовой продукции на входе следующей операции.

Посмотрим примерную модель механизма управления материальным потоком на производственном предприятии, которая образуется при толкающей системе (см. Рис. 3).

Рис. 3
Рис. 3

На Рис. 3 видно, что основой деятельности сотрудников является утвержденный план и разработанные на его основании графики работ для каждого подразделения. Любое отклонение от плана наказывается.

Посмотрим, какие характерные особенности присущи толкающей системе:

1. Имеется необходимость в точном прогнозировании объема продаж на плановый период с учетом сезонности и других факторов, могущих повлиять на реализацию продукции, и с учетом ориентиров по объемам продаж в последующие плановые периоды, что позволяет вести работы плановые по проведению ремонтных работ и модернизации производства.

2. Возможность прогнозирования и имитационного моделирования при разных вариантах с возможностью оценки загрузки мощностей и потребности в ресурсах на период планирования. Организация деятельности предприятия на основе рассчитанных показателей спроса в будущих периодах.

3. Жесткая вертикаль управления на основании утвержденного руководителем предприятия годового плана, который являются безусловным для выполнения всеми руководителями функциональных подразделений, с разбивкой на отдельные периоды (кварталы, месяцы, недели) с указанием показателей, которые они должны достигнуть.

4. Разработка руководителями функциональных подразделений графиков работ, доведение заданий до исполнителей и контроль их выполнения.

5. Принятие решений, выходящих за рамки плана и за рамки функциональных обязанностей заместителей руководителя предприятия и руководителей функциональных подразделений, только руководителем предприятия.

6. Решение всех спорных вопросов между руководителями подразделений, возникающих в процессе их деятельности, только руководителем предприятия.

7. Наличие необходимых для размещения, хранения и обработки сырья и материалов складских площадей с учетом создания буферных запасов между производственными подразделениями и этапами технологического цикла для обеспечения их ритмичной поставки на производство, а также складских площадей для размещения готовой продукции в соответствии с объемами, указанными в графиках и с учетом повышения прогнозного спроса путем создания их страховых запасов.

8. Потребность в наличии устойчивого рынка сбыта готовой продукции на весь планируемый период и рынка поставщиков сырья и материалов для ее производства.

9. Несоблюдение графиков выполнения работ на отдельных участках ведет к сбою в работе на других смежных с ними участках, что может привести к образованию незапланированных запасов или недостатку в материалах при выполнении текущих заданий.

10. Ориентация на максимальную загрузку производственных мощностей, что при увеличении спроса на производимую продукцию из-за отсутствия резерва мощностей (производственных, финансовых и/или человеческих) не может быть реализовано.

11. Повышение эффективности производства достигается в первую очередь путем применения более совершенного оборудования, внедрения роботов или автоматизации участков или всего предприятия. Совершенствование же механизма управления возможно при внедрении современных средств обработки и передачи информации.

12. Образование затоваривания готовой продукцией, сырьем и материалами, а также полуфабрикатами при спаде спроса, что вызывает замораживание финансовых средств как в готовой продукции, так и в сырье и материалах.

13. Низкая гибкость производства и достаточно высокие риски недостижения плановых показателей из-за изменения ситуации на рынке продавцов сырья и материалов и на рынке покупателей готовой продукции, т.е. только при ориентировании на один прогноз развития этих рынков без учета их возможного роста и падения.

14. Увеличение себестоимости готовой продукции и замедление оборачиваемости оборотных средств из-за наличия излишних страховых запасов, необходимых для организации ритмичного производства и предотвращения в нем сбоев.

15. Данная система имеет преимущества по сравнению с тянущей системой при долгосрочной стабильной ситуации на рынке или при незначительных колебаниях спроса и предложения, когда можно по максимуму использовать имеющиеся производственные мощности и человеческие ресурсы.

Толкающая система позволяет руководителям детально планировать деятельность всех подразделений и выстраивать материальные потоки на производственных предприятиях при помощи указанного выше механизма управления, который позволяет решать все возникающие вопросы в рамках этой системы, но при возникновении каких-либо изменений во внешней среде она будет давать сбои.

2. Механизм управления материальным потоком на производственном предприятии при тянущей системе.

Тянущая производственная система предполагает такое движение материального потока, когда предметы труда подаются на следующее звено производственной цепочки по мере необходимости в соответствии с заявкой этого последующего звена. Ярким примером тянущей системы, успешно применяемой на практике, является метод Канбан.

Посмотрим примерную модель механизма управления материальным потоком на производственном предприятии, которая образуется при тянущей системе (см. Рис. 4).

Рис. 4
Рис. 4

На Рис. 4 видно, что производство продукции осуществляется на основании спроса на рынке, что позволяет использовать наиболее рационально необходимые для этого ресурсы (финансовые, материальные и людские).

Посмотрим, какие характерные особенности присущи тянущей системе:

1. При тянущей системе план на предприятии также формируется на основании прогноза спроса на рынке и исходя из имеющихся возможностей (ресурсов), но при этом плановые показатели становятся только ориентиром для руководителей подразделений, которые они должны достигнуть и не требуют точного исполнения по планируемым периодам (квартал, месяц, неделя). Здесь отсутствует строгая система управления, основанная на показателях и графиках, которые должны выполняться в определенные периоды, а появляется система, основанная на выполнение операций в соответствии с заявками (заказами) от подразделений, у которых возникает потребность в результатах их деятельности.

2. Возможность прогнозирования и имитационного моделирования при разных вариантах с возможностью оценки загрузки мощностей и потребности в ресурсах на период планирования. Плановые показатели являются только ориентирами для руководителей, а их деятельность строится на точном и своевременном выполнении заявок от последующих в технологической цепи смежных подразделений, которые потребляют их продукцию или услуги. При этом появляется возможность корректировки объемов выпуска продукции и внесения изменений в закупках и поставках требуемого сырья и материалов в соответствии с возникающими изменениями на рынке покупателей.

3. Показатели плана являются ориентиром для руководителей всех подразделений, которые они должны достигнуть за отчетный период (год), а также основой для расчета необходимых материальных, человеческих и финансовых средств для деятельности предприятия в планируемом периоде.

4. Сформирована вертикаль управления, при котором решение задач по количеству выпускаемой продукции возлагается на руководителей среднего уровня управления, которые в свою очередь ориентируются на заявки, которые составляются в смежных с ними в технологической цепочке подразделениях.

5. Значительно снижается нагрузка на руководителя производственного предприятия, так как текущие рабочие вопросы в основном решаются на уровне руководителей функциональных подразделений.

6. Значительное снижение или отсутствие перепроизводства продукции. Производственные мощности загружены в разные периоды времени по мере потребности в выпускаемой продукции, т.е. имеются периоды, когда они могут простаивать. При этом появляется возможность осуществлять техническое обслуживание оборудования во время их простоя или осуществлять их модернизацию.

7. Складские мощности также используются по-разному в зависимости от потребности готовой продукции на рынке. При этом складские площади должны обеспечивать возможность обработки сырья и материалов, а также готовой продукции при максимальном спросе.

8. Площадь склада сырья и материалов может быть минимальной или склад СиМ может совсем отсутствовать, если имеется договоренность с поставщиками о поставках сырья и материалов в требуемое время и в нужном для производства количестве (JIT). Площадь склада готовой продукции может быть минимальной, если имеется договоренность с покупателями на ее перемещение на их склады по мере производства готовой продукции.

9. Объемы производства продукции ориентированы на величину спроса на рынке в текущем периоде (квартале, месяце, неделе), что требует согласованной работы всех участников производственной цепочки.

10. Снижение объема финансовых ресурсов в сырье и материалы, а также в готовую продукцию из-за отсутствия их излишков на складах и затрат на их складскую обработку.

11. Снижение себестоимости продукции за счет ускорения оборота денежных средств, уменьшения затрат на хранение и значительного снижения объемов незавершенного производства.

12. Повышение эффективности производства достигается в первую очередь путем применения более совершенного оборудования, внедрения роботов или осуществления автоматизации отдельных участков или всего производства.

13. Совершенствование механизма управления возможно при выстраивании системы управления, которая способствует реализации стратегии предприятия наиболее оптимальным способом, и при внедрении современных средств обработки и передачи информации.

14. Данная система хорошо себя зарекомендовала как при отсутствии стабильной ситуации на рынке, так и при наличии долгосрочной стабильной ситуации, так как в обоих случаях возникают минимально необходимые затраты при производстве продукции.

Тянущая система позволяет руководителям использовать имеющееся оборудование и ресурсы для производства такого объема готовой продукции, который может быть реализован на рынке, а указанный выше механизм управления позволяет решать все возникающие вопросы в рамках этой системы.

3. Механизм управления материальным потоком на производственном предприятии при работе на заказ.

Организация работы производственного предприятия на заказ имеет признаки как тянущей, так и толкающей системы на разных участках материального потока. Такой вид работы характерен для предприятий, которые выпускают единичную или мелкосерийную продукцию по заказам клиентов, возможно сложную и дорогостоящую, на основании представленных заказчиком технических заданий, а не ее крупносерийное производство. Обычно это уникальное или редкое оборудование, специальные устройства, применяемые в определенных видах деятельности и т.п.

Посмотрим примерную модель механизма управления материальным потоком на производственном предприятии, которая образуется при работе на заказ (см. Рис. 5).

Рис. 5
Рис. 5

На Рис. 5 видно, что планирование и производство продукции в плановом периоде осуществляется на основании наличия заказов от клиентов и при решении с ними финансовых вопросов. Заказы могут быть разными по сложности и объему выполняемых работ, по стоимости, по использованию трудовых ресурсов и по времени изготовления, что кардинально отличает их от поточного производства, где могут применяться толкающие или тянущие системы. Для такой системы производства (на заказ) требуется создание своего механизма управления.

Посмотрим, какие характерные особенности присущи системе при работе на заказ:

1. Формирование плана осуществляется на основании собранных от клиентов заказов. Так как заказы могут иметь различное время изготовления (от нескольких недель до нескольких месяцев или даже лет), то точное планирование по времени и по другим показателям представляет определенные сложности. Кроме того, в процессе работы могут появляться новые заказы, что потребует корректировки сформированного плана работ на год и далее и может потребоваться выстраивание очереди на выполнение заказов, что требует согласования с заказчиками. Планирование выполнения заказов также зависит от своевременности поставок сырья, материалов и оборудования и рассчитывается по каждому заказу отдельно.

2. Количество выполняемых заказов и объем работы ограничен производственными и человеческими ресурсами, поэтому заказы выполняются по мере их наличия на предприятии. Выполнение большего числа заказов возможно при привлечении на определенный срок стороннего производителя для выполнения некоторых операций, т.е. при кооперации своей деятельности с другими производителями, когда в этом возникает необходимость.

3. В связи с тем, что заказы могут отличаться по сложности изготовления специалистам предприятия, занимающимися закупками, необходимо иметь широкий круг поставщиков для организации поставок сырья, материалов или оборудования, которые могут потребоваться для производства заказов.

4. На основании представленных заказчиком технических заданий (условий) может потребоваться конструкторская работа и на их основании уже будут формироваться заявки на закупку необходимых сырья, материалов или оборудования.

5. Могут иметься сложности с выделением специалистов для производства заказов, если их количество превышает имеющиеся возможности.

6. При получении нового заказа происходит его обработка для определения потребности в материалах, финансовых затратах и видах работ и на этом основании выдаются заявки на поставку материалов и на планирование ресурсов.

7. Производственные мощности предприятия вероятнее всего ориентируются на средние возможные объемы работ в текущем плановом периоде, так как количество заказов на следующие плановые периоды может значительно отличаться. Отсюда велика вероятность в течение некоторых временных периодов как простаивание оборудования при небольшом числе заказов, так и усиленная его эксплуатация при наплыве заказов. То же самое касается и персонала, который может в какие-то периоды быть не загружен, а в какие-то периоды может потребоваться увеличение рабочего времени для своевременного выполнения заказов, т.е. высока вероятность неравномерности загрузки производственных мощностей и человеческих ресурсов.

8. Выполнение заказов невозможно без наличия необходимых для этого финансовых средств, необходимых для закупки сырья и материалов, а также оплаты затрат на производство продукции и оплаты труда работникам. Поэтому при работе с заказчиками может возникнуть вопрос об авансовой оплате всех или части работ и стоимости используемых для выполнения заказа материалов, так как своих средств у предприятия может быть недостаточно. Отсюда возникает необходимость при появлении заказа от клиента проведение расчетов на материалы и работы и получение от клиента авансовой оплаты.

9. Повышение эффективности производства достигается в первую очередь наличием высококвалифицированного персонала, использования современного оборудования и выстраивания, наиболее подходящего для решения указанных выше задач, механизма управления.

Применение руководителями (владельцами) производственных предприятий указанных систем (толкающей, тянущей и при работе на заказ) имеют свои отличия, преимущества и недостатки, и могут использоваться ими для стоящих перед ними задач. Они все применяются на практике в зависимости от специфики производства и решения руководителя (владельца) предприятия. При выборе соответствующей системы, а ведь могут иметься и другие варианты, отличающиеся от выше указанных, всегда необходимо руководствоваться насколько система и соответствующий ей механизм управления способен наиболее оптимально способствовать выполнению задач и достигнуть поставленной цели.

Комментарии:

1. Нет одного универсального механизма управления, подходящего для всех производственных предприятий, так как имеется их большое разнообразие. Поэтому при его формировании необходимо учитывать специфику производства и выбранную стратегию развития производственного предприятия.

2. Формирование механизма управления требует системного подхода и знания: что такое процесс управления, как формируются система и структура управления и др. Повышение эффективности можно достигать не только за счет совершенствования и оптимизации операционных процессов, но и за счет выстраивания такого механизма управления, который наиболее оптимальным образом способствует решению поставленных на предприятии задач.

3. Приведенные в статье примеры систем, применяемых на производственных предприятиях, и необходимых для их функционирования механизмов управления, показывают, что правильно сформированный механизм управления существенно влияет на эффективность деятельности всего предприятия. Практическими примерами этому является как толкающая система, так и методика Канбан, которые применяются на многих предприятиях.

Вы можете принять участие в обсуждении различных вопросов, касающихся управления в организации, на моем ТГ-канале Управление – Новый подход: https://t.me/upravlenie_novyj_podhod/5.