Найти в Дзене
Hi-Tech Mail

Ученые обнаружили «штаб» формирования корней зубов

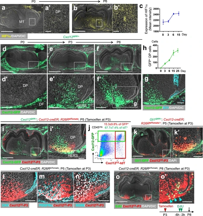
Группа ученых во главе с Мицуки Нагатой (Токийский институт науки) совместно с коллегами из США обнаружила уникальную популяцию клеток в апикальной папилле развивающегося корня зуба, которые играют ключевую роль в его дальнейшем формировании. Эти клетки, обозначенные как CXCL12⁺ AP cells, выступают в роли «командного центра», координируя работу других стволовых клеток для построения корневой структуры. Работа опубликована в журнале Nature Communications — одном из ведущих научных изданий в области междисциплинарных исследований. До сих пор считалось, что клетки, формирующие тело корня, дифференцируются в отдельные типы: одни дают дентин, другие — цемент. Новое исследование показывает, что клетки CXCL12⁺ AP способны превращаться как в одонтобласты, так и в цементобласты, то есть участвуют в формировании как внутреннего, так и внешнего компонентов корня. Ученые также выяснили, что функция этих клеток зависит от двух сигнальных путей. Путь Wnt определяет правильное направление движения и
Оглавление

Группа ученых во главе с Мицуки Нагатой (Токийский институт науки) совместно с коллегами из США обнаружила уникальную популяцию клеток в апикальной папилле развивающегося корня зуба, которые играют ключевую роль в его дальнейшем формировании. Эти клетки, обозначенные как CXCL12⁺ AP cells, выступают в роли «командного центра», координируя работу других стволовых клеток для построения корневой структуры. Работа опубликована в журнале Nature Communications — одном из ведущих научных изданий в области междисциплинарных исследований.

Как устроен «штаб» зубного корня

До сих пор считалось, что клетки, формирующие тело корня, дифференцируются в отдельные типы: одни дают дентин, другие — цемент. Новое исследование показывает, что клетки CXCL12⁺ AP способны превращаться как в одонтобласты, так и в цементобласты, то есть участвуют в формировании как внутреннего, так и внешнего компонентов корня.

   Клетки CXCL12+ появляются в гипоксическом апикальном сосочке в начале формирования корня зуба. Подробная расшифровка тут: https://www.nature.com/articles/s41467-025-61048-x
Клетки CXCL12+ появляются в гипоксическом апикальном сосочке в начале формирования корня зуба. Подробная расшифровка тут: https://www.nature.com/articles/s41467-025-61048-x

Ученые также выяснили, что функция этих клеток зависит от двух сигнальных путей. Путь Wnt определяет правильное направление движения и активацию корнеобразования, а путь TGF-β взаимодействует с ним для сбалансированного роста обоих составляющих.

Перспективы регенеративной медицины

Открытие таких «командных» клеток имеет важное значение как в терапевтической, так и в регенеративной стоматологии. Если понять, как контролировать их поведение, возможно восстановление утраченных корней зубов с использованием собственных клеток пациента — с сохранением ощущений и функций, которые дают только «живые» зубы.

   Строение постоянного зуба человека
Строение постоянного зуба человека

Это согласуется с более широкой картиной современных исследований по регенерации зубов: в последние годы активно изучаются способы применения стволовых клеток для восстановления тканей зуба и периодонта, а также создание биоинженерных корней и имплантов.

Корень зуба важен не только для поддержки жевательной функции, но и для здоровья окружающей кости и всей полости рта. Глубокое понимание роли стволовых клеток может привести к новым эффективным методам восстановления зубной и костной ткани.Мицуки Нагата

Недавно стало известно, что в России создали инновационный гель для борьбы с кариесом.