Найти в Дзене

Рациональный и иррациональные методы Галлея.

Про рациональный числовой метод Галлея я писал раньше и не один раз. Например, Но, оказывается, есть ещё иррациональный числовой метод Галлея: Мне было очень интересно добавить в программу этот метод и сравнить оба метода Галлея. Причём, иррациональные метод имеет две итерационные формулы. Итак, на "стандартном" уравнении мы имеем намного большую скорость и точность нахождения корней: В рациональном методе Галлея потребовалось 6.8 итераций, хотя корни тоже были найдены все. Сами бассейны "стандартного" уравнения со стандартными параметрами просто образец точности, как под линейку: Но если брать другие уравнения, менять параметры, искать сюжеты, два варианта иррационального метода, конечно, дают разные картины. Вот примеры для сравнения - начало расхождения: Благодарю за внимание.∎

Про рациональный числовой метод Галлея я писал раньше и не один раз.

Например,

Метод Ньютона и метод Галлея для численного решения уравнений - сравнение.
В.6 января

Но, оказывается, есть ещё иррациональный числовой метод Галлея:

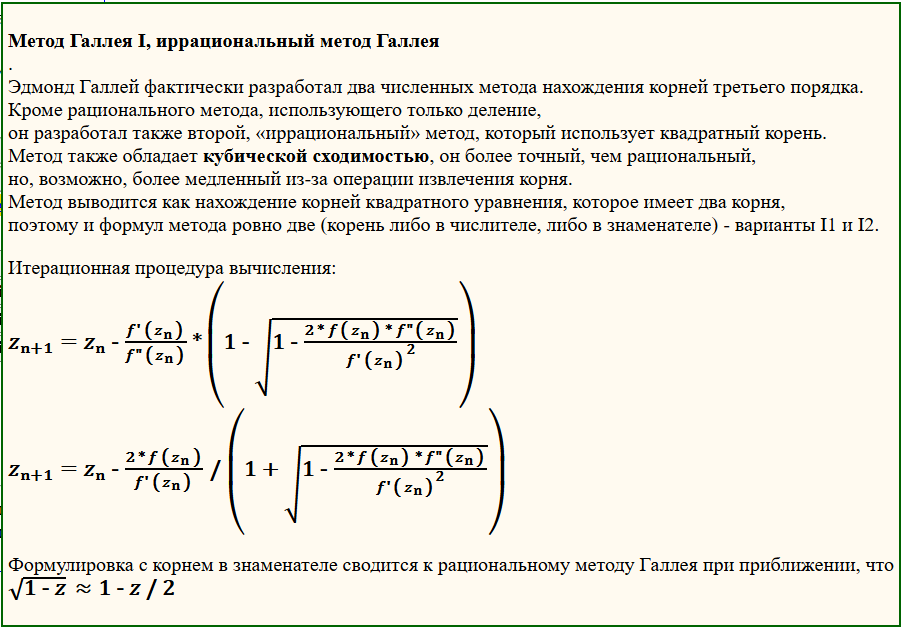
Иррациональный метод Галлея - описание и формулы.
Иррациональный метод Галлея - описание и формулы.

Мне было очень интересно добавить в программу этот метод и сравнить оба метода Галлея. Причём, иррациональные метод имеет две итерационные формулы.

Итак, на "стандартном" уравнении мы имеем намного большую скорость и точность нахождения корней:

100% корней найдено всего за 5.4 итераций.
100% корней найдено всего за 5.4 итераций.

В рациональном методе Галлея потребовалось 6.8 итераций, хотя корни тоже были найдены все.

Сами бассейны "стандартного" уравнения со стандартными параметрами просто образец точности, как под линейку:

Оба варианта иррационального метода дают одинаковую картину для "стандартного" уравнения.
Оба варианта иррационального метода дают одинаковую картину для "стандартного" уравнения.

Но если брать другие уравнения, менять параметры, искать сюжеты, два варианта иррационального метода, конечно, дают разные картины.

Вот примеры для сравнения - начало расхождения:

Вариант I1
Вариант I1
Вариант I2
Вариант I2
"Горы" - Вариант I1
"Горы" - Вариант I1
"Луна в иллюминаторе" - Вариант I2
"Луна в иллюминаторе" - Вариант I2

Благодарю за внимание.∎