Найти в Дзене
The Botanist

Перцы бывают разные.

Перцами в ботанике и обиходе называют набор растений, которые часто не связаны между собой филогенетическими связями (родством), но зато имеют набор общих вкусовых качеств.
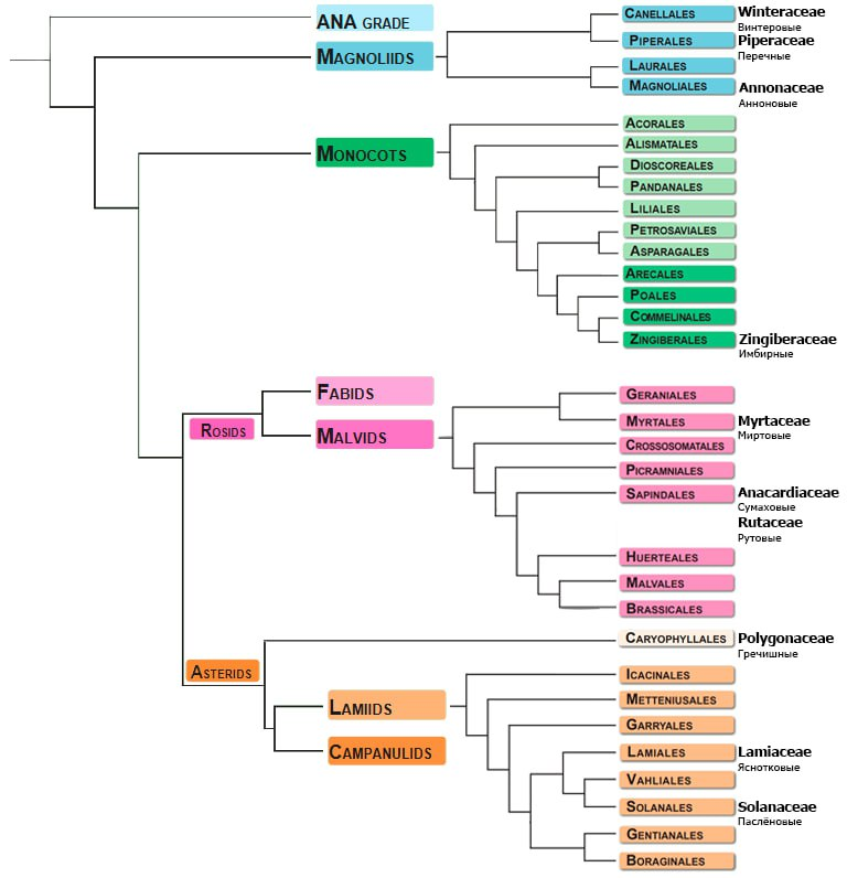
Перцы встречаются в разных группах цветковых растений (рис. 1, APG IV, 2016, схема упрощена для наглядности): тасманский (Tasmannia lanceolata) — сем. Винтеровые, чёрный (Piper nigrum) — сем. Перечные, гвинейский (Xylopia aromatica) — сем. Анноновые; среди однодольных (Monocots): мелегетский (Aframomum melegueta) — сем. Имбирные; в кладе Розиды (Rosids): гвоздичный (Pimenta racemosa) — сем. Миртовые, перуанский (Schinus molle) — сем. Сумаховые, сычуаньский (Zanthoxylum sp.) — сем. Рутовые; в кладе Астериды (Asterids): водяной (Persicaria hydropiper) — сем. Гречишные, монашеский (Vitex agnus-castus) — сем. Яснотковые, овощной (Capsicum annuum) — сем. Паслёновые. Обратите внимание, что перечисление перцев неслучайно (рис. 1): оно соответствует филогенетическому дереву — от ранних двудольных (Магнолииды) до Астерид.

Рисунок 1. Филогенетическое дерево, на котором отмечены перцы из разных такоснов.
Рисунок 1. Филогенетическое дерево, на котором отмечены перцы из разных такоснов.

Перцами в ботанике и обиходе называют набор растений, которые часто не связаны между собой филогенетическими связями (родством), но зато имеют набор общих вкусовых качеств.

Перцы встречаются в разных группах цветковых растений (рис. 1,
APG IV, 2016, схема упрощена для наглядности): тасманский (Tasmannia lanceolata) — сем. Винтеровые, чёрный (Piper nigrum) — сем. Перечные, гвинейский (Xylopia aromatica) — сем. Анноновые; среди однодольных (Monocots): мелегетский (Aframomum melegueta) — сем. Имбирные; в кладе Розиды (Rosids): гвоздичный (Pimenta racemosa) — сем. Миртовые, перуанский (Schinus molle) — сем. Сумаховые, сычуаньский (Zanthoxylum sp.) — сем. Рутовые; в кладе Астериды (Asterids): водяной (Persicaria hydropiper) — сем. Гречишные, монашеский (Vitex agnus-castus) — сем. Яснотковые, овощной (Capsicum annuum) — сем. Паслёновые. Обратите внимание, что перечисление перцев неслучайно (рис. 1): оно соответствует филогенетическому дереву — от ранних двудольных (Магнолииды) до Астерид.

Рисунок 2. Группы Магнолииды (Magnoliids) и однодольные растения (Monocots).
Рисунок 2. Группы Магнолииды (Magnoliids) и однодольные растения (Monocots).

Сначала (рис. 2) мы рассмотрим перцы из клад Магнолииды (Magnoliids) и однодольные растения (Monocots).

Рисунок 3. Tasmannia lanceolata.
Рисунок 3. Tasmannia lanceolata.

Tasmannia lanceolata (Poir.) A.C.Sm. — Тасманский (тасманийский) перец

Представитель сем. Винтеровые (Winteraceae) — кустарник, достигающий 2–5 м в высоту (рис. 3, А),
эндемик тропических лесов умеренной зоны юго-восточной Австралии и о. Тасмания (рис. 3, Б). Это двудомное растение: на рис. 3, В — пестичные, Д — тычиночные цветки. Плоды — ягоды (рис. 3, Г), цвет которых варьирует от тёмно-бордового до глянцево-чёрного, обладают приятным пряным вкусом и резким ароматом. Наряду с листьями они издавна используются в качестве приправы, обычно в сушёном виде. Основное действующее вещество, отвечающее за вкусовые качества, — полигодиал. T. lanceolata также называют горным перцем.

Австралийские аборигены использовали растение в качестве общеукрепляющего средства, для лечения расстройств желудка, колик, желудочных болей и как слабительное, кожных заболеваний, венерических болезней, цинги и в качестве заменителя хинина.

Рис. 3. А — brieaspasia, В — hersway, Г — tanyasch, Д — victorianwalker.

Рисунок 4. Piper nigrum.
Рисунок 4. Piper nigrum.

Piper nigrum L. — Чёрный перец

Представитель сем. Перечные (Piperaceae) — многолетняя древесная лиана, достигающая 10 м, имеет воздушные корни (рис. 4, А). Родина —
область Малабар, Индия (рис. 4, А, Б). Сейчас широко культивируется, помимо Индии, в других странах Юго-Восточной Азии. Называют также королём специй.

Цветки мелкие серо-жёлтые или белые (рис. 4, Г), собранные в рыхлые соцветия длиной 7-10 см. Плоды
костянки (рис. 4, В) используют в кулинарии. Разные цвета перца: чёрный, белый, зелёный, красный — результат способов обработки плодов растения. Характерный аромат в основном обусловлен химическим веществом пиперином, хотя в семенах также содержатся хавицин, пиперидин и пиперетин. В традиционной медицине используют при заболеваниях желудка, дыхательной системы и т. д. В Африке произрастает другой вид — P. guineense (африканский, западноафриканский, ашантийский, бенинский перец).

Впервые растение начали культивировать около 1500 года до н. э. в Индии. Перец стал важной частью сухопутной торговли между Индией и Европой и часто служил средством обмена; в Древней Греции и Риме с перца взималась дань. В Средние века Александрия, Генуя и Венеция стали основными дистрибьюторами перца, и их фактическая монополия на торговлю помогла спровоцировать поиск восточного морского пути. Открытие Васко де Гамой морского пути к Малабарскому побережью в 1498 году было вызвано его одержимостью специями, в частности перцем. Впоследствии открытие разрушило экономику названных городов и сделало Португалию новым монополистом в торговле специями. Вот так растения играют роль во всемирной истории человечества. Более полную историю перца можно прочесть
здесь.

Рис. 4. А — diya_raj, В — eduardofranco, Г — florafaunaweb.

Рисунок 5. Xylopia aromatica.
Рисунок 5. Xylopia aromatica.

Xylopia aromatica (Lam.) Mart. — Гвинейский перец

Представитель сем. Анноновые (Annonaceae) — дерево, достигающее 3–6 м в высоту (рис. 5, А),
произрастает в саваннах Центральной и Южной Америки (рис. 5, Б). Имеет тёмную кору, продолговатые листья, коричневые (снаружи) и белые (внутри) цветки (рис. 5, В), крупные красные плоды (рис. 5, Г). Встречается в литературе и обиходе под разными названиями: “негритянский” и “обезьяний” перец.

Применяется в качестве ветрогонного средства, при газообразовании и вздутии живота, а также в качестве приправы к мясу. В кулинарии используют семена растения, которые и называют перцем. Кроме медицины и кулинарии применяют ещё и в парфюмерии, где получают абсолют из семян.

В качестве пряности используют семена ещё двух видов:
X. aethiopica (перец кани, африканский, сенегальский, эфиопский, мавританский, негритянский перец) и X. quintasii (африканский перец), произрастающих в Африке.

Рис. 5. А — nucleopalmeroaceitesmorichalsas; В — eduardofranco; Г — pi16.

Рисунок 6. Aframomum melegueta.
Рисунок 6. Aframomum melegueta.

Aframomum melegueta K.Schum. — Мелегетский перец

Представитель сем. Имбирные (Zingiberaceae) — травянистое многолетнее растение (рис. 6, Б–Д) родом из болотистых мест обитания, располагающихся вдоль
побережья Западной Африки (рис. 6, А), широко известное как «райские зерна», «перец мелегуета», «перец аллигатора», «гвинейские зерна» или «гвинейский перец». Его трубчатые цветки, развивающиеся практически у земли, превращаются в яйцевидные плоды, которые в зрелом виде становятся красного цвета и достигают около 5–7 см в длину, содержат множество мелких, твёрдых, блестящих семян примерно 3 мм в диаметре.

В африканской народной медицине виды
Aframomum используются для облегчения болей в желудке и диареи, а также при гипертонии, в качестве афродизиака, против кори и проказы. Их также принимают при чрезмерной лактации и послеродовых кровотечениях, используют как чистящее, антигельминтное и кровоостанавливающее средство.

В кулинарии применяют
семена, придающие резкий, похожий на чёрный перец аромат с нотками цитрусовых.

Рис. 6. Б — плоды; В — схема; Г — внешний вид; Д — johnnybirder.

Рисунок 7. Общая иллюстрация всех специй.
Рисунок 7. Общая иллюстрация всех специй.

Представители группы Розиды (Rosids).

Рисунок 8. Представители группы Розиды (Rosids).
Рисунок 8. Представители группы Розиды (Rosids).

Рассмотрим представителей рода Пимента (Pimenta sp.). Название рода Pimenta произошло от испанского pimiento, означающего «чёрный перец». Этот род входит в состав семейства Миртовые (Myrtaceae), куда относятся гуава, фейхоа и эвкалипт.

Рисунок 9. Pimenta racemosa.
Рисунок 9. Pimenta racemosa.

Pimenta racemosa (Mill.) J.W.Moore — Пимента кистевидная или перец гвоздичный

Вечнозелёное дерево, вырастающее до 12 метров в высоту (рис. 9, Б). Его естественным
ареалом являются Карибы и Венесуэла (рис. 9, А). Цветки дерева белые, собраны в соцветия (рис. 9, Г), плоды — небольшие тёмно-фиолетовые или чёрные ягоды (рис 9, В). Плоды не едят, но они иногда используются в народной медицине как антисептическое, противовоспалительное и болеутоляющее средство. Листья можно добавлять в супы, тушёные блюда и мясо в карибской кухне.
Растение широко известно под названиями лавр американский или бай-дерево. Растение ещё называют лавровый ром (bay rum tree) из-за его исторического использования на Карибах. Листья и кору вымачивали в роме и применяли в качестве одеколона и лосьона после бритья. Кроме того, получают масло из листьев, которое широко используется в парфюмерии, косметике и ароматерапии и также добавляют в одеколон.

Фото: Б —
habitat_jaime, В — mreith, Г — eleanorgibney.

Рисунок 10. Pimenta dioica.
Рисунок 10. Pimenta dioica.

Pimenta dioica (L.) Merr. — Пимента лекарственная или душистый перец

Вечнозелёное двудомное дерево (рис 10, В, Г), на что указывает его видовой эпитет. Достигает до 10–18 метров в высоту. Его естественный
ареал охватывает Карибы, Центральную Америку и Южную Мексику (рис. 4, А). Другие названия растения: ямайский перец, миртовый перец. Специей являются его высушенные ягоды. Их собирают зелёными и недозрелыми (рис. 4, Б), затем сушат на солнце, пока те не станут коричневого цвета. Высушенные ягоды используют целиком или измельчают в порошок. Специю также называют allspice из-за аромата, который напоминает сочетание корицы, гвоздики, мускатного ореха и перца. Она является ключевым ингредиентом карибской кухни, находит применение при приготовлении мяса, выпечки и напитков, например, глинтвейна. Из растения получают и эфирное масло, которое используется в парфюмерии, ароматерапии и в качестве ароматизатора.
В традиционной медицине пряность ценят за антисептические, противовоспалительные, пищеварительные и обезболивающие свойства, что обуславливается содержанием гликозидов и полифенолов. Про историю пименты можно прочесть
здесь.

Фото: Б —
mauriciohs, В — lc_three, Г — jmeerman.

Следующий род –
Шинус (Schinus sp.). Этот род входит в состав семейства Сумаховые (#Anacardiaceae), куда относятся сумах, фисташки и кешью.

Рисунок 11. Schinus molle.
Рисунок 11. Schinus molle.

Schinus molle L. — Шинус мягкий или перуанский перец

Вечнозелёное двудомное дерево (рис. 11, А), вырастающее до 15 метров в высоту, естественный
ареал которого занимает территорию от Перу до северной части Чили, а также от юга Бразилии до северо-востока Аргентины (рис. 11, В). Обитатель субтропической зоны. Может расти на бедных каменистых почвах и часто встречается в засушливых и полузасушливых регионах. Цветки мелкие, белые собраны в метёлки на концах поникающих ветвей (рис. 11, Б, Д).
Плод — небольшая, круглая, розовая или красная костянка, часто называемая розовым перцем (рис. 11, Г). Известен под названиями ложный перец, перуанское перечное дерево и калифорнийское перечное дерево из-за своей популярности в качестве декоративного дерева в Калифорнии.
Растение использовали в различных культурах Южной Америки, например, цивилизация инков применяла в медицине, для окраски тканей и в религиозных церемониях (бальзамирования умерших). В традиционной медицине различные части дерева (листья, кора и ягоды) используют для получения антисептических, противовоспалительных и обезболивающих препаратов. Смола дерева выступает в качестве натурального клея.

Фото: А —
nariman, Б — urant1a, Г — crothfels, Д — davidtng.

Рисунок 12. Schinus terebinthifolia.
Рисунок 12. Schinus terebinthifolia.

Schinus terebinthifolia Raddi — Шинус фисташколистный или бразильский перец

Естественный ареал этого вида находится в Бразилии и простирается до северо-востока Аргентины (рис. 12, Б). Вечнозелёное дерево или кустарник, вырастающий до 7–10 метров (рис. 12, А, В), обитает преимущественно в сезонном сухом климате тропической зоны. Известен под другими названиями: бразильское перечное дерево, флоридский остролист или рождественская ягода, поскольку его плоды внешне напоминают плоды падуба. Сами же плоды — небольшие, круглые, ярко-красные ягоды, собранные в грозди. Высушенные ягоды иногда используются в качестве специи, известной как розовый перец, подобно ягодам
S. molle.

Фото: А —
leaf0605, В — wrektorik.


Zanthoxylum L. – Зантоксилум или Жёлтодревесник

Род входит в состав семейства Рутовые (Rutaceae), куда относят и цитрусовые. Жёлтодревесник насчитывает около 250 видов, естественный ареал которых охватывает умеренные и субтропические регионы Азии, Северной Америки и Африки. Некоторые виды имеют жёлтую древесину, на что указывает их родовое название. Представители рода, преимущественно двудомные кустарники, деревья или лианы, имеют мелкие цветки, собранные в разнополые метёлки. Кроме того, виды жёлтодревесника известны своими колючими стеблями, которые могут служить защитой от травоядных животных.
Растения рода являются прекрасным источником съедобных плодов, масел и ценных пород древесины. В традиционной китайской медицине считается, что сычуаньский перец обладает согревающими свойствами и используется для облегчения пищеварения, снятия боли, в качестве обезболивающего средства при зубной или суставной боли, лечения диареи и паразитозов.
Сычуаньский перец — специя, широко используемая в китайской кухне, особенно в провинции Сычуань. Самой специей являются высушенные коробочки. Сычуаньским перцем называют несколько видов рода зантоксилум.

Рисунок 13. Zanthoxylum bungeanum.
Рисунок 13. Zanthoxylum bungeanum.

Zanthoxylum bungeanum Maxim. — Красный сычуаньский перец или японский перец.
Дерево (рис. 13, А),
распространённое преимущественно в умеренной зоне от Гималаев до Китая (рис. 13, В).

Фото: А —
ingester.

Рисунок 14. Zanthoxylum schinifolium
Рисунок 14. Zanthoxylum schinifolium

Zanthoxylum schinifolium Siebold & Zucc. — Зантоксилум схинусолистный
Это зелёный сычуаньский перец, его используют в свежем или маринованном виде.
Этот кустарник (рис. 14, А, Б, Г)
распространён преимущественно в умеренной зоне Центрального и Восточного Китая, в других областях Восточной Азии.

Фото: А —
naturalist29640, Г — jinzlung.

Сычуаньским перцем также называют
Z. piperitum Hook. & Arn. и Z. simulans Hance.

Представители группы Астериды (Asterids).

Рисунок 15. Представители группы Астериды (Asterids).
Рисунок 15. Представители группы Астериды (Asterids).
Рисунок 16. Persicaria hydropiper.
Рисунок 16. Persicaria hydropiper.

Persicaria hydropiper (L.) Delarbre — Водяной перец

Представитель семейства Гречишные (Polygonaceae),
распространённый на территории Евразии, Северной Африки и Австралии (рис. 16, А-Г). Небольшое однолетнее травянистое растение, надземную часть которого используют в медицине, поскольку его настой обладает кровоостанавливающим и антибактериальным свойством. Имеет небольшие белые цветки, собранные в рыхлые колосовидные кисти. Называют перцем за то, что его наземные части имеют горько-перечный вкус. Наземные части используют в пищу в Китае, а молодые проростки — в Японии. Содержит разнообразные химические вещества: флавоноиды, танины и эфирные масла. Ключевые соединения, отвечающие за его перечный вкус — полигодиал, варбурганал и рутин.

Подробный
обзор про использование в разных странах и биохимию.

Фото: А —
sonja_bouwman, Б — steviakiwi23, Г — tonyrodd.

Рисунок 17. Vitex agnus-castus.
Рисунок 17. Vitex agnus-castus.

Vitex agnus-castus L. — Монашеский перец или Витекс священный

Представитель семейства Яснотковые (Lamiaceae) — небольшое листопадное дерево или кустарник, распространённый в Европе, Средиземноморье и Центральной Азии (рис. 17, А-Г). Это растение, достигающее 6-7 м в высоту, образует светло-фиолетовые цветки, из которых затем формируются тёмно-коричневые или чёрные плоды размером с перчинку, обладающие перечным ароматом и вкусом. Основными биологически активными компонентами V. agnus-castus являются флавоноиды, эфирные масла, дитерпены и гликозиды.

В древности использовали как анафродизиак (вещество, притупляющее либидо, но действие не доказано), о чём упоминал ещё Теофраст, другое название растения — «целомудренное дерево». Видовой эпитет «agnus-castus» в переводе с латыни означает «целомудренный ягненок». Растение применяли и в религиозных
ритуалах в Древней Греции и Спарте. Кроме того, в традиционной медицине используют против различных нарушений, в т. ч. гормональных, женской репродуктивной системы, но лишь немногие клинические исследования документально подтверждают эффективность этого растения. Например, было показано in vitro, что флавоноиды (кастицин, кверцетагетин и изовитексин) воздействуют на рецепторы эстрогена.

Фото: А —
peterkelly1, Б — ladovics, Г — ilop7.

Рисунок 18. Capsicum annuum.
Рисунок 18. Capsicum annuum.

Capsicum annuum L. — Перец стручковый или овощной однолетний

Род Капсикум или Перец овощной (
Capsicum) включает в себя около 20–27 видов однолетних и многолетних растений, одним из которых является Перец стручковый или овощной однолетний (Capsicum annuum). Представители этого вида (его сорта) более известны нам в обиходе как болгарский перец, острый перец и паприка. Эти растения входят в состав семейства Паслёновые (Solanaceae) наряду с картофелем и томатом, которые, к слову, как и баклажан, относятся к одному роду Solanum. Родиной растений является Центральная и Южная Америка.

Представители этого вида – многолетние кустарники (рис. 18, А–Г), которые обычно выращивают как однолетние растения в наших широтах. Образуют белые или фиолетовые цветки, одиночные или парные, расположенные в пазухах листьев. Вещества, отвечающие за остроту перцев — капсаицин и капсаициноиды.

Фото: А — jellyfishmambo, В — thats_so_vetch, Г — justbenice.

Рисунок 19. Шкала Сковилла.
Рисунок 19. Шкала Сковилла.

Для оценки остроты перцев американским химиком предложена шкала Сковилла (рис. 19), которая позволяет классифицировать перцы и химикаты по жгучести в зависимости от количественного содержания капсаицина. Острые перцы из рода Capsicum относятся ещё и к другим видам: C. frutescens, C. chinense, C. baccatum, C. pubescens.

Итак, мы познакомились с несколькими «перцами», которые относятся к различным семействам и встречаются в самых разных частях
филогенетического дерева цветковых растений: базальных таксонах, однодольных и разнообразных двудольных.

Специи оказали огромное влияние на человечество, и многие географические открытия связаны в том числе с поисками торговых путей к специям. Про историю специй рекомендую послушать
выпуск Сергея Минаева.

телеграм: часть 1, часть 2, часть 3.