Добавить в корзинуПозвонить
Найти в Дзене
Pro Hi-Tech

Инженеры MIT создали алюминиевый сплав, который по прочности и термостойкости может заменить титан в авиадвигателях

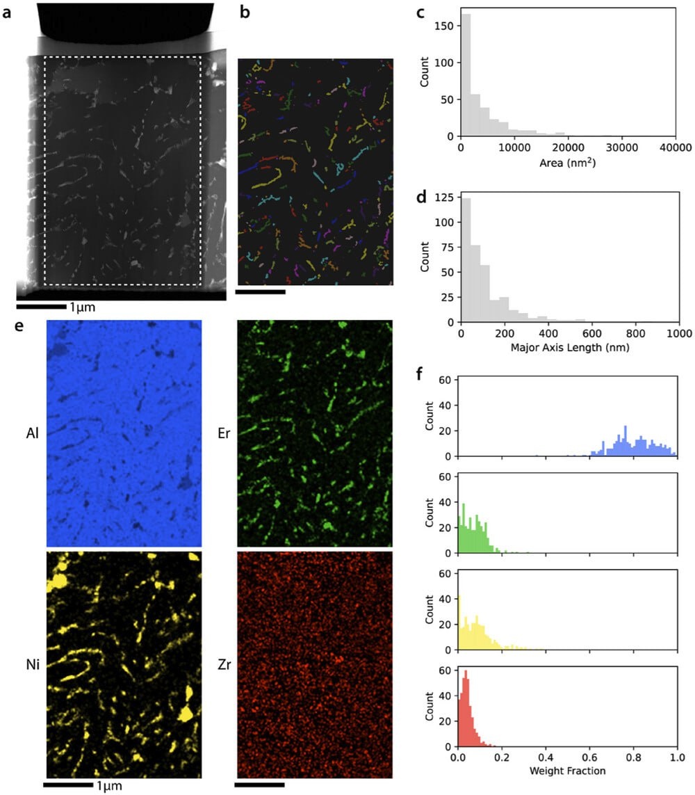
Речь о новом материале для 3D-печати, который в пять раз прочнее обычного литого алюминия. При этом алюминий легче и дешевле титана, из которого сегодня делают лопасти турбин. Прочность алюминиевых сплавов определяется размером и плотностью преципитатов — микроскопических включений в металле. При классическом литье металл остывает медленно, включения разрастаются, и материал теряет прочность. При 3D-печати методом лазерного сплавления порошка (LPBF) охлаждение происходит почти мгновенно, что позволяет «зафиксировать» мелкую и плотную структуру. Подбор состава ускорил ИИ. Вместо перебора более миллиона возможных комбинаций алгоритм сократил поиск до 40 вариантов. В итоге получился сплав алюминия с пятью легирующими элементами. Потенциальные применения — лопасти турбин, вакуумные насосы, автокомпоненты, системы охлаждения дата-центров. В перспективе — и потребительская электроника: лёгкий, прочный и термостойкий корпус давно выглядит логичным шагом для смартфонов и ноутбуков.

Инженеры MIT создали алюминиевый сплав, который по прочности и термостойкости может заменить титан в авиадвигателях.

Речь о новом материале для 3D-печати, который в пять раз прочнее обычного литого алюминия. При этом алюминий легче и дешевле титана, из которого сегодня делают лопасти турбин.

Прочность алюминиевых сплавов определяется размером и плотностью преципитатов — микроскопических включений в металле. При классическом литье металл остывает медленно, включения разрастаются, и материал теряет прочность. При 3D-печати методом лазерного сплавления порошка (LPBF) охлаждение происходит почти мгновенно, что позволяет «зафиксировать» мелкую и плотную структуру.

Подбор состава ускорил ИИ. Вместо перебора более миллиона возможных комбинаций алгоритм сократил поиск до 40 вариантов. В итоге получился сплав алюминия с пятью легирующими элементами.

Потенциальные применения — лопасти турбин, вакуумные насосы, автокомпоненты, системы охлаждения дата-центров. В перспективе — и потребительская электроника: лёгкий, прочный и термостойкий корпус давно выглядит логичным шагом для смартфонов и ноутбуков.

-2
-3
-4
-5
-6
-7
-8
-9