Найти в Дзене

Эффективное управление рисками и несоответствиями: от формальностей к действиям

Текстовое пояснение к видео https://t.me/limsaccreditation/1840 В системах менеджмента качества работа с рисками и несоответствиями часто сводится к механическому заполнению реестров. Сотрудники фиксируют риски, указывают абстрактные «мероприятия по снижению» и откладывают документы в архив. Но управление — это не бумажная работа, а распределение ответственности и контроль результатов. Как перейти от формальностей к реальным действиям? Проблема традиционного подхода Типичный реестр рисков содержит столбцы: «Риск», «Оценка», «Мероприятия». Однако в колонке с действиями часто фигурируют расплывчатые формулировки вроде «довести задачи до персонала через обучение». Где конкретика? Кто отвечает? Каков срок? Без ответов на эти вопросы даже самые продуманные меры остаются на бумаге. Такой подход не обеспечивает прозрачности: нет контроля исполнения, оценки эффективности и вовлечения сотрудников. Решение: Реестр действий вместо абстрактных мероприятий Ключевая идея — разделить регистрацию ри

Эффективное управление рисками и несоответствиями: от формальностей к действиям

Текстовое пояснение к видео https://t.me/limsaccreditation/1840

В системах менеджмента качества работа с рисками и несоответствиями часто сводится к механическому заполнению реестров. Сотрудники фиксируют риски, указывают абстрактные «мероприятия по снижению» и откладывают документы в архив. Но управление — это не бумажная работа, а распределение ответственности и контроль результатов. Как перейти от формальностей к реальным действиям?

Проблема традиционного подхода

Типичный реестр рисков содержит столбцы: «Риск», «Оценка», «Мероприятия». Однако в колонке с действиями часто фигурируют расплывчатые формулировки вроде «довести задачи до персонала через обучение». Где конкретика? Кто отвечает? Каков срок? Без ответов на эти вопросы даже самые продуманные меры остаются на бумаге. Такой подход не обеспечивает прозрачности: нет контроля исполнения, оценки эффективности и вовлечения сотрудников.

Решение: Реестр действий вместо абстрактных мероприятий

Ключевая идея — разделить регистрацию рисков и управление действиями. Вместо общих формулировок в реестре рисков создайте отдельный План действий, где каждая задача будет иметь:

-Четкое описание;

-Ответственное лицо;

-Срок исполнения;

-Комментарии о результатах;

-Оценку результативности.

Например, вместо «провести обучение» укажите: «Организовать тренинг по новому оборудованию для лаборантов до 15 марта. Ответственный — менеджер по качеству». По завершении МК отчитывается, а руководитель оценивает, снизилось ли влияние риска. Такой подход трансформирует управление: задачи становятся измеримыми, а ответственность — персональной.

Универсальный процесс для всех сценариев

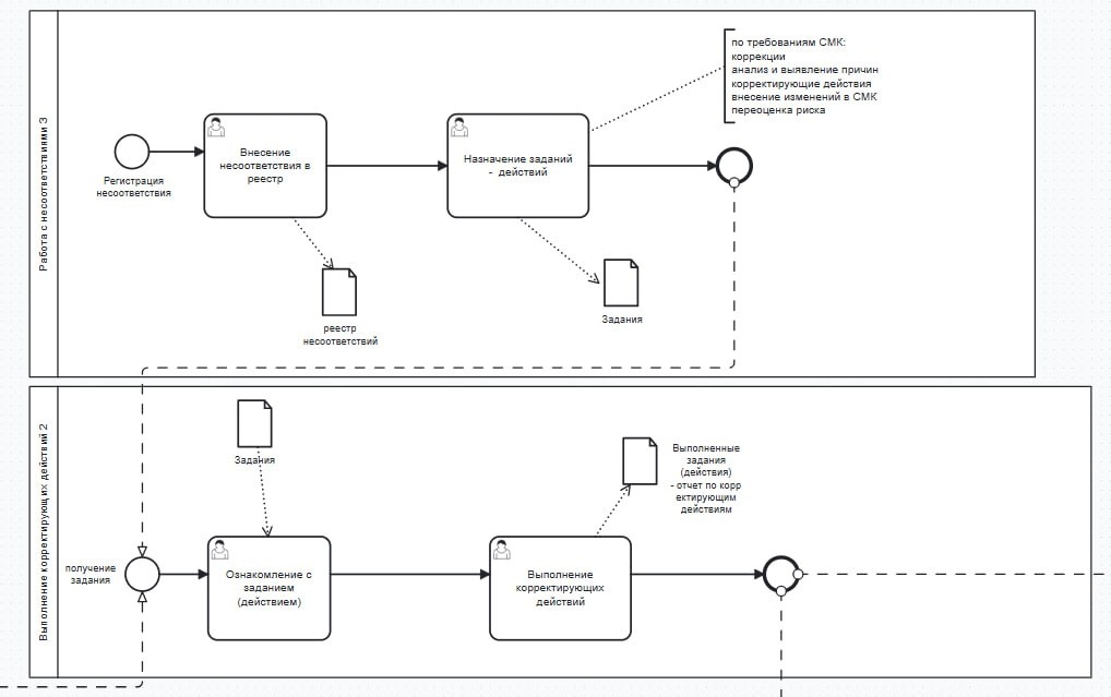
Эта модель применима не только к рискам, но и к несоответствиям, улучшениям и возможностям. Алгоритм прост:

1) Регистрация проблемы (риск, несоответствие).

2) Назначение действий: коррекция, анализ причин, корректирующие меры, переоценка рисков — каждое как отдельная задача для конкретного сотрудника.

3) Выполнение и оценка: если результат неудовлетворителен — добавляются новые действия, процесс зацикливается до полного решения.

4) Закрытие: документирование результатов и обновление процессов.

Например, при выявлении несоответствия в испытаниях лаборатории:

-Лаборант регистрирует факт отклонения от методики;

-Руководитель назначает инженеру-химику анализ причин, а коллеге выполнение коррекций.

-Менеджер по качеству оценивает эффективность каждого действия и при необходимости корректирует план.

Преимущества подхода:

-Делегирование ответственности. Нагрузка распределяется между сотрудниками в зависимости от компетенций. Не нужно требовать от рядового специалиста анализа корневых причин — его задача сообщить о проблеме.

-Гибкость. При изменении стандартов (например, ГОСТ ISO/IEC 17025-2019) достаточно добавить новые действия в шаблон плана действий, а не переписывать всю документацию.

-Прозрачность. Эксперты на аудитах видят не просто записи, а доказательства выполнения задач с результатами.

-Непрерывное улучшение. Цикличность процесса позволяет возвращаться к проблемам, пока они не решены полностью.

Автоматизация как следующий шаг

Описанный подход легче оцифровать и автоматизировать, например с использованием трекера задач. Такая автоматизация упростит постановку задач, напоминания о сроках и формирование отчетов. Также следует понимать, что сокращается количество автоматизируемых процессов, которых и так очень много в системе менеджмента, о чем я уже писал https://habr.com/p/974696/

Заключение

Управление рисками и несоответствиями будет даже проще, если оно перейдет от формальностей к живым процессам. Четкие задания, персональная ответственность и циклическая оценка результатов — основа устойчивой системы менеджмента. Такой подход не только соответствует требованиям стандартов, но и вовлекает команду в развитие качества. Система работает, когда работают люди. Дайте им инструменты для реальных действий, и результаты не заставят себя ждать.

также опубликовал эту статью на https://habr.com/p/978508/