Добавить в корзинуПозвонить
Найти в Дзене
Хотел как лучше

Простая оптическая изоляция малогабаритного вольтметра сетевого напряжения

2 декабря 2020 время на чтение 3 минуты Для обеспечения безопасности измерений сетевого напряжения используются, как правило, маломощные трансформаторы, Для передачи аналогового сигнала используются также линейные оптические изоляторы, такие, как, например, IL300. Трансформаторы имеют заметные размеры и массу и малопригодны для компактных устройств. Оптические микросхемы компактны и обеспечивают изоляцию до 1.5...4 кВ и более. Они применяются в сочетании с операционными усилителями. Если рассмотреть способ использования оптической микросхемы IL300, приведенной в документации на нее (рис.1), то окажется, что на стороне , передающей сигнал, требуется наличие источника питания, например, DC-DC конвертора для обеспечения работы оптического передатчика, что доставляет мало радости любителям самоделок. Рис.1. Применение оптической микросхемы IL300 для изолированной передачи аналогового сигнала. Аналогичная схема передачи аналогового сигнала приведена в известной книге У.Титце и К.Шенка "П

2 декабря 2020

время на чтение 3 минуты

Для обеспечения безопасности измерений сетевого напряжения используются, как правило, маломощные трансформаторы, Для передачи аналогового сигнала используются также линейные оптические изоляторы, такие, как, например, IL300. Трансформаторы имеют заметные размеры и массу и малопригодны для компактных устройств.

Оптические микросхемы компактны и обеспечивают изоляцию до 1.5...4 кВ и более. Они применяются в сочетании с операционными усилителями. Если рассмотреть способ использования оптической микросхемы IL300, приведенной в документации на нее (рис.1), то окажется, что на стороне , передающей сигнал, требуется наличие источника питания, например, DC-DC конвертора для обеспечения работы оптического передатчика, что доставляет мало радости любителям самоделок.

Рис.1. Применение оптической микросхемы IL300 для изолированной передачи аналогового сигнала.

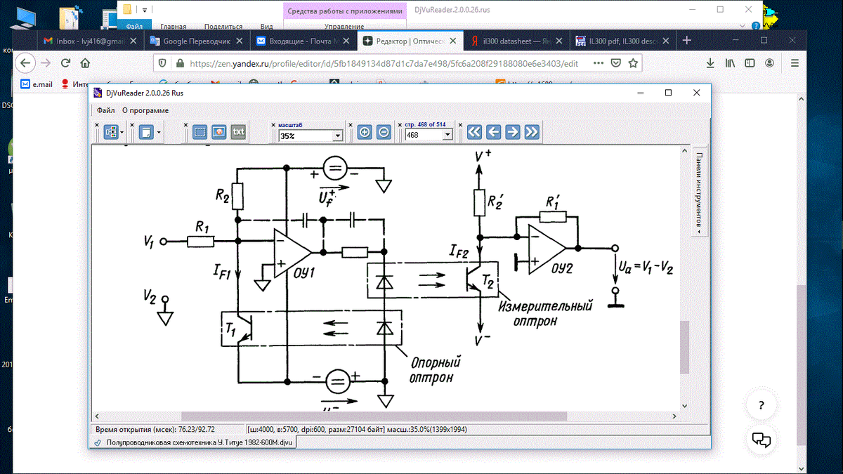
Аналогичная схема передачи аналогового сигнала приведена в известной книге У.Титце и К.Шенка "Полупроводниковая схемотехника" М.:Мир, 1982, с.467. Ее отличие в том, что вместо единственной микросхемы с согласованными параметрами светодиодов использованы две, со структурой светодиодиод-транзистор (рис.2).

-2

Рис.2. Изолированная передача аналогового сигнала с использованием диодно-транзисторых оптопар (У.Титце, К.Шенк).

Эта схема позволяет применить любые оптопары общего назначения, но создает самодельщикам те же проблемы, что и линейная оптическая микросхема, приведенная на рис.1 - надо изловчиться и запитать операционный усилитель на стороне передатчика.

На рис.3 приведена еще одна схема из упомянутой выше книги. Она заявлена, как схема измерения тока. Схема существенно проще по числу компонентов и не требует никакого питания на стороне источника напряжения. Как я только на нее не смотрел - и слева и справа и сверху, как она измеряет ток? Прямой ток через диод не может превысить паспортное значение, обычно 50мА. Как и где найти желающего на такой измеритель? Соглашусь, если скажут, что я просто не понимаю суть проблемы. Со мной такое случается.

Для измерения больших токов применяют низкоомные шунты в цепях нагрузки. Причина низкоомности понятна - нужно куда-то деть тепло выделяющееся на шунте пропорционально квадрату тока и не исказить измеряемое напряжение. При токах уже в несколько десятков ампер это ватты. К слову сказать, трансформатор тока здесь был бы уместнее, если речь шла действительно об измерении переменного тока. Для постоянных токов применяют датчики холла.

-3

Рис.3. Схема передачи величины тока через оптопары (У.Титце, К.Шенк).

Посмотрим на прямое напряжение дешевых оптопар TLP504A, содержащих как раз две оптопары в одном корпусе. В документации указано, что прямое напряжение на диоде может быть величиной до 1.3В. Как же дождаться, чтобы на измерительном шунте появилось такое большое напряжение, чтобы оптопара заработала. Задавать вопрос, а как передать с шунта сигнал тока небольшой величины, даже неудобно.

Можно списать проблему на неточность перевода, но я не могу предположить чтобы переводчики дали неточное определение. Вобщем, для измерения именно тока мне схему не удалось приспособить, но зато она неплохо подошла для измерения высоких напряжений. Ну хорошо, скажу аккаратнее, не для измерения, а для индикации.

Попытка использования этой схемы для оценки величины сетевого напряжения оказалась успешной. Напрямую она не работает из-за неконтролируемого тока коллекторов оптопар. Я дополнил ее парой равных по величине токоограничивающих резисторов в цепях коллекторов. Для повышения устойчивости работы может потребоваться включить параллельно коллекторным переходам транзисторов резисторы порядка сотен килоом.

Работает схема следующим образом. При отсутствии тока транзисторы закрыты, напряжение на инверсном входе операционного усилителя (ОУ) равно напряжению на неинвертирующем входе ОУ. При появлении тока через диод левой по схеме оптопары, откроется соотверствующий ей транзистор. В результате напряжение на выходе ОУ повысится и открывшийся диод правой оптопары с помощью своего транзистора уравновесит изменение.

Рабочая схема, использующая идею из книги (У.Титце, К.Шенка) приведена на рис.4а. Положительный полупериод сетевого напряжения, через токоограничивающий резистор R1 открывает светодиод левой по схеме оптопары. Отрицательный полупериод приведет к пробою светодиода, потому, что паспортное обратное напряжение не может превышать 6 В. Диод D1 нужен для шунтирования отрицательной полуволны.

Коэффициент передачи по току у разных оптопар сильно различается, поэтому величина резистора R1 может потребовать подбора. Это минус данного технического решения. Второй минус заключается в наличии зоны нечувствительности при напряжении сети в районе 0В. Она связана с отсутствием тока через диоды оптопары при напряжении на нем менее 1В. Напряжение сети в пике амплитуды достигает величины 320В, в сотни раз выше, поэтому влияние второго минуса такого технического решения незначительно. Резистор R1 должен быть рассчитан на напряжение не менее 400 В, но с учетом того, что возможны скачки напряжения, лучше иметь резерв до 600...800В.

-4

Рис.4. Оптическая изоляция вольтметра

Избавиться от шунтирующего диода можно, если применить на входе вольтметра выпрямительный мост (рис.4в). Слово "избавиться" в этом случае означает - добавить еще три диода (шутка). Аналогичного результата можно добиться, если применить оптопару для переменного тока. Она имеет имеет по два светодиода, включенных встречно-параллельно. В этом случае диодный мост можно исключить, сэкономив 4 руб.

Если заранее известно, что передаваемый сигнал по форме близок к синусоиде, то выходное напряжение можно использовать без дополнительных преобразований, только ослабляя его или усиливая. Если же сигнал имеет сложную форму, например, искаженную нагрузкой, как иногда бывает на автономных дизельных электростанциях, сигнал придется обрабатывать - вычислять действующую величину путем интегрирования, например, методом прямоугольников или трапеций.

Известно, что действующее значение (RMS) для синусоидального сигнала в 1.41 раза меньше амплитудного. Значит, в простейшем случае дополнительные преобразования амплитудного значения в действующее не нужны. Достаточно проинтегрировать выходное напряжение RC-цепочкой или получить близкое к амплитудному значение напряжения с помощью диода и конденсатора, как на рис.4В. Дальше останется только подобрать чувствительность головки вольтметра. А вот если бы мы передавали через оптический канал напряжение прямоугольной формы, то действующее и амплитудное значение были бы равны. Это так, для справки. Если найдете ошибку в тексте, не сочтите за труд указать мне на нее.