Добавить в корзинуПозвонить
Найти в Дзене

Канбан - практика совершенствования процесса управления для повышения эффективности компании

Имеются разные способы повышения эффективности компаний. Некоторые компании ставят во главу угла только совершенствование операционных процессов путем их оптимизации, применения более современных орудий труда или использования новых технологий для повышения производительности труда. Другие компании не довольствуются повышению эффективности своей деятельности только за счет совершенствования операционных процессов, а стараются совершенствовать также и процессы управления. Одним из таких ярких примеров повышения эффективности деятельности за счет совершенствования процессов управления является компания Тойота, которая в 50-е годы ХХ века начала применять методику Канбан и получила от этого большие преимущества и значительно повысила свою конкурентоспособность. В статье «Система канбан в бережливом производстве: принципы и внедрение», см. сайт: https://sky.pro/wiki/management/sistema-kanban-v-berezhlivom-proizvodstve-printsipy-i-vnedrenie/, так описывается методика Канбан: «Когда инженер

Имеются разные способы повышения эффективности компаний. Некоторые компании ставят во главу угла только совершенствование операционных процессов путем их оптимизации, применения более современных орудий труда или использования новых технологий для повышения производительности труда. Другие компании не довольствуются повышению эффективности своей деятельности только за счет совершенствования операционных процессов, а стараются совершенствовать также и процессы управления. Одним из таких ярких примеров повышения эффективности деятельности за счет совершенствования процессов управления является компания Тойота, которая в 50-е годы ХХ века начала применять методику Канбан и получила от этого большие преимущества и значительно повысила свою конкурентоспособность.

В статье «Система канбан в бережливом производстве: принципы и внедрение», см. сайт: https://sky.pro/wiki/management/sistema-kanban-v-berezhlivom-proizvodstve-printsipy-i-vnedrenie/, так описывается методика Канбан:

«Когда инженер Toyota Тайити Оно посетил американские супермаркеты и был впечатлен их системой пополнения запасов. Он заметил, что товары пополняются только после того, как покупатели забирают их с полок — это было противоположностью традиционному "выталкивающему" производству. Вернувшись в Toyota, Оно адаптировал эту концепцию для производственной среды.

К 1970-м годам система канбан стала неотъемлемой частью Toyota Production System (TPS), которая впоследствии трансформировалась в известную миру философию бережливого производства (Lean Manufacturing). В отличие от традиционного прогнозного планирования, канбан основывается на реальном потреблении, что позволяет значительно сократить запасы и минимизировать перепроизводство».

Таким образом, была разработана и создана система Канбан, т.е. метод управления производством, основанный на визуальном контроле и принципе «точно в срок» (Just-in-Time), который позволял сократить время производства автомобилей и снизить издержки при их производстве. Применение этой методики позволило компании Тойота выйти на лидирующие в мире позиции и удерживаться там достаточно долгое время.

В статье «Система канбан в бережливом производстве: принципы и внедрение» указаны следующие базовые принципы методики Канбан:

Принцип №1: Визуализация рабочего процесса. Визуализация достигается с помощью канбан-досок, где столбцы представляют этапы процесса, а карточки — единицы работы.

Принцип №2: Ограничение незавершенной работы (WIP). Этот принцип предотвращает перегрузку системы, вводя лимиты на количество задач, находящихся в работе одновременно.

Принцип №3: Управление потоком. Канбан фокусируется на оптимизации непрерывного движения работы через систему, измеряя скорость и равномерность этого движения.

Принцип №4: Четкие правила процесса. Для эффективной работы канбан-системы необходимы однозначные политики, определяющие, как работа выполняется и перемещается между этапами. Эти правила должны быть явными и доступными для всех участников.

Принцип №5: Внедрение циклов обратной связи. Регулярные встречи для анализа процесса, такие как ежедневные стендапы, обзоры показателей производительности и ретроспективы, обеспечивают непрерывное совершенствование системы.

Принцип №6: Эволюционное улучшение. Канбан поощряет постепенные, основанные на данных изменения, а не радикальные трансформации.

  • Канбан-карточки — физические или виртуальные сигналы, содержащие информацию о требуемых компонентах, их количестве и других важных деталях.
  • Канбан-доска — визуальное представление рабочего процесса с колонками, соответствующими этапам процесса.
  • Буферные запасы — минимальные запасы, необходимые для поддержания непрерывности процесса при колебаниях спроса.
  • WIP-лимиты — числовые ограничения на количество единиц работы в каждом этапе процесса.
  • Точки пополнения — предопределенные уровни запасов, при достижении которых инициируется пополнение.

В чем же была новизна, которая позволила компании выйти в лидеры производства автомобилей, и на чем она основывалась?

Новизна заключалась в том, что был поднят и решен вопрос по совершенствованию процесса управления при выполнении всех стадий производства автомобилей: от производства и поставки комплектующих до выпуска и реализации готовой продукции. При этом главный упор был сделан не на совершенствовании операционных процессов, а на создании информационной системы, которая позволяла в режиме реального времени отслеживать потребность в готовой продукции, которая требовалась на рынке, а также всех компонентов по технологической цепочке.

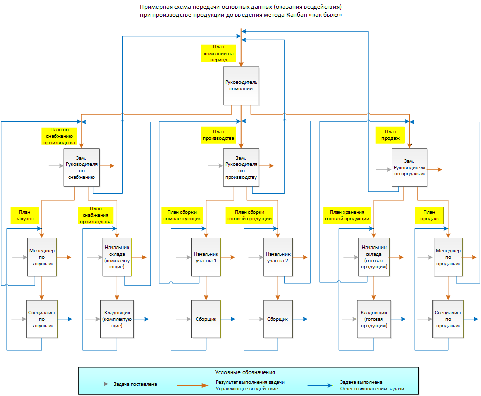
Чтобы было понятнее посмотрим сначала, какие основные информационные потоки были в компании Тойота до внедрения методики Канбан (см. Рис. 1).

Рис. 1
Рис. 1

На Рис. 1 видно, что управление сотрудниками осуществлялось путем постановки им задач и выполнялось в рамках функциональных подразделений сверху вниз и отчетность о выполнении задач направлялась снизу вверх. Основой для постановки задач являлся утвержденный план компании, который доводился до руководителей среднего звена, которые в свою очередь выдавали задания исполнителям. Отчет о выполнении исполнителями задач направлялся их руководителям. Все возникающие между сотрудниками, выполняющими операции в разных подразделениях, вопросы и противоречия решались не на уровне исполнителей, а на уровне руководителей подразделений или даже выше, если не удавалось достигнуть согласия между ними.

Что изменилось в компании Тойота при использовании методики Канбан?

Прежде всего хотелось бы отметить, что изменения не затронули саму технологию выполнения операций. Изменения коснулись процесса управления при выполнении исполнителями своих задач и появления новых потоков информации, которые направлялись не только руководителям подразделений, но и, что самое главное, исполнителям сопряженных в технологическом процессе сотрудникам подразделений в виде карточек, где было указано какие задачи выполнены, а какие находятся в стадии выполнения и сколько и каких деталей или готовой продукции требуется в данное время.

Примерную схему направления информационных потоков (оказания воздействия на сотрудников, выполняющих операции) при производстве продукции после введения методики Канбан можно видеть на Рис. 2.

Рис. 2
Рис. 2

На Рис. 2 видно, что план производства, как основной ориентир развития компании остается, но при этом он не является жестким правилом для всех руководителей и сотрудников, а ориентиром, куда надо следовать и каких результатов необходимо добиться в определенном календарном периоде. Такой подход позволял в рамках существующих функциональных подразделений следовать изменениям, которые возникали на рынке покупателей.

После осуществления анализа продаж и прогноза спроса на продукцию руководитель компании, основываясь на данных Отдела продаж, а возможно и руководители среднего звена, получив такие же данные, если это было утверждено в технологии, принимали решение о корректировке плана выпуска продукции и доводили такую информацию до исполнителей в своих подразделениях. При этом одновременно на операционном уровне осуществлялось непосредственное взаимодействие исполнителей, связанных в технологическую цепочку, касающееся выполнения ими заданий и инициации этим сопряженных процессов.

В отличие от обычного осуществления процесса управления в рамках функциональных подразделений, где задачи (информация) передавались сверху вниз, применение метода Канбан подразумевает также и передачу информации по горизонтали между исполнителями операций. Задачи, выполняемые сотрудниками, могут находиться как в процессе их выполнения, так и быть завершенными, и эта информация доводится до других исполнителей, для которых она становилась сигналом для выполнения уже их задачи.

На что повлияло применение такой методики?

Производство продукции начало ориентироваться на потребности рынка, что влекло за собой внесение периодических корректировок в утвержденный на период план, а именно:

· в объем отгрузок готовой продукции к покупателям;

· в объем готовой продукции на складе, позволяющей удовлетворять имеющийся спрос;

· в производство готовой продукции, необходимой для удовлетворения спроса;

· в потребности в материалах и комплектующих на складе материалов и комплектующих для производства необходимого количества готовой продукции;

· в закупках и доставках материалов и комплектующих, необходимых для производства требуемого для удовлетворения спроса продукции.

Как видно из перечисленного выше корректировка показателей плана касалась всех участников технологической цепочки.

Какие результаты были получены после применения методики Канбан?

В статье «Система Канбан в бережливом производстве — что нужно знать» от 09.12.2025 г., см. сайт: https://weeek.net/ru/blog/kanban-lean-manufacturing, указаны следующие результаты для компаний, применяющих методику Канбан:

В отличие от традиционной системы «выталкивания» производства, Канбан работает по принципу «вытягивания». На каждом этапе берут необходимые детали с предыдущего процесса в нужное время и в нужном количестве. Благодаря этому:

  • Снижается перепроизводство — главный вид потерь в материальном производстве.
  • Снижается объём незавершённого производства (НЗП).
  • Визуализируется поток материалов и информации.
  • Выявляются «узкие места» и проблемные зоны в процессе.
  • Сокращается время на принятие решений.

Как видно, результаты от совершенствования процесса управления весьма впечатляющие.

Совершенствование процесса управления может достигаться не только налаживанием новых информационных потоков между сотрудниками и постановкой оперативных задач, но и применением современных средств обработки и передачи информации – информационных технологий (одного из ресурсов процесса управления).

Так в методологии Канбан для передачи информации использовались:

  • Канбан-карточки — физические или виртуальные сигналы, содержащие информацию о требуемых компонентах, их количестве и других важных деталях.
  • Канбан-доска — визуальное представление рабочего процесса с колонками, соответствующими этапам процесса.
Источник: https://habr.com/ru/companies/evateam/articles/756084/
Источник: https://habr.com/ru/companies/evateam/articles/756084/

Даже такой простой способ закрепления и передачи информации сотрудникам способствовал достижению успеха. Конечно, имеется большое разнообразие компаний и видов их деятельности. Современные технологии позволяют создавать цифровые канбан-доски.

В статье «Обзор канбан-приложений 2026: гайд по выбору доски для ваших задач» от 27.08.2025, автор Юлия Варлакова, см. сайт: https://singularity-app.ru/blog/prilozheniya-kanban/, указывается, что:

Метод Канбан придумали в Toyota в 1940-х для организации производства. Три колонки — «Надо сделать», «В работе», «Готово» — оказались настолько универсальными, что сегодня ими пользуются и IT-команды на 200 человек, и фрилансеры-одиночки, и даже семьи, планирующие ремонт.

Цифровых канбан-досок десятки: от минималистичных с тремя колонками до монструозных комбайнов с ИИ-ассистентами.

Лучшие канбан гибриды: когда доска — это только начало.

Гибридные приложения — это планировщики задач, в которых канбан-доски идут бонусом к основному функционалу. Переключаешься между списком дел и визуальной доской одной кнопкой. Удобно для тех, кто не готов полностью переходить на канбан, но хочет иметь такую опцию для отдельных проектов.

В статье также приводятся некоторые разработки, которые помогают решать такие задачи:

SingularityApp

Мощный российский планировщик-комбайн, где канбан — не основа, а одна из множества фишек. В обычном режиме работаешь со списками и вложенными задачами, но стоит нажать иконку в углу, и проект превращается в канбан-доску. Причем не абы какую: можно создать до 25 колонок (по 1 стандартной в начале и в конце, плюс 23 промежуточных) с любыми названиями под свой процесс. Вместо простого «Новое → В работе → Готово» получается полноценный пайплайн типа «Идея → Исследование → Прототип → Разработка → Тестирование → Релиз».

В SingularityApp можно назначать исполнителей на задачи. Для этого нужно пригласить участников в проект и в задаче выбрать ответственного. Как только задача будет назначена, исполнитель получит push-уведомление о её назначении. Когда исполнитель отмечает задачу как выполненную, владелец проекта получает уведомление о завершении. Если у задачи установлено время для напоминания, уведомление будет отправлено только назначенному исполнителю, а другие участники проекта его не получат.

TickTick (зарубежная программа)

Гибридный планировщик с канбан-режимом: задачи превращаются в карточки на доске. Можно настроить автоматическую группировку задач в колонки по датам, меткам, приоритетам или произвольную — через секции списка

В TickTick, как и в SingularityApp, есть разные режимы отображения: список, канбан, календарь на неделю и месяц. Есть даже таймлайн-режим, но без возможности выстраивать связи между задачами (как в диаграмме Ганта).

Jira (зарубежная программа)

Jira — это канбан для тех, кто всерьез практикует Agile. Доски тут не просто визуализируют задачи, а работают как полноценная система управления разработкой. WIP-лимиты (ограничения задач в работе) контролируют, чтобы команда не хваталась за все подряд. Диаграмма накопительного потока показывает, где именно застревают задачи. Можно создавать кросс-проектные доски для координации.

Про аналитику тоже не забыли: метрики в реальном времени отслеживают тайминг выполнения задач и скорость команды. Интеграции с GitHub, Bitbucket и Jenkins превращают доску в центр управления DevOps-процессами. В Enterprise-плане добавляется Atlassian Intelligence — AI для автоматизации рутины.

Имеются и другие программы со своими плюсами и минусами. Однако следует признать, что с точки зрения механизма управления указанный в программах функционал является ограниченным и недостаточным для совершенствования всей системы управления в компании.

Почему функционал предложенных программ по методике Канбан является ограниченным и недостаточным?

Для небольших компании и решения ограниченных задач такие программы могут подойти, да и то все зависит от того, что хочет получить на выходе руководитель компании. Если выполнение ограниченных задач, касающихся небольшого числа процессов и отслеживания отдельных проектов, то это одно, а если говорить о создании системы управления в компании, где учитываются все элементы системы управления и применяется полноценный механизм управления, то такого функционала явно недостаточно.

Современные информационные технологии уже позволяют собирать, обрабатывать и передавать требуемую информацию пользователям, чтобы на ее основе ответственные лица могли принимать необходимые решения и доводить их до исполнителей. При этом большую роль играет наличие у программы возможности получать данные из требуемых источников, осуществлять их обработку и анализ так как это необходимо до направления ее ответственным лицам, которые после изучения полученной информации делали выводы и принимали решения.

Основные информационные потоки, имеющиеся в компании указаны на Рис. 3.

Рис. 3 (источник: https://vk.com/wall764374436_153)
Рис. 3 (источник: https://vk.com/wall764374436_153)

На Рис. 3 видно, что в компании имеется различные участки деятельности, которые можно и нужно реализовать в рамках механизма управления, используя современные информационные технологии, что может повлиять на повышение эффективности всей компании. В настоящее время это осуществляется в основном в ручном режиме, а имеющиеся программы затрагивают только отдельные участки деятельности компании.

Комментарии:

1. Приведенный пример с внедрением методики Канбан в деятельность компаний показывает, что совершенствование процессов управления позволяет значительно повысить их эффективность и конкурентоспособность.

2. Методика Канбан охватывает только ограниченные процессы управления в компании и является основой для выстраивания определенной системы управления в компании, подходящей для решения некоторых производственных задач.

3. Отсутствие в настоящее время разработанной методологии по управлению в организации, применимой к практическому использованию, не позволяет руководителям и специалистам осознанно и на системной основе выстраивать процессы и систему управления в компании наиболее эффективным способом, а также разрабатывать программные продукты.

Вы можете принять участие в обсуждении различных вопросов, касающихся управления в организации, на моем ТГ-канале Управление – Новый подход: https://t.me/upravlenie_novyj_podhod/5.