Найти в Дзене
Мистериум

Аккемский ледник лежит у подножия Белухи - самой высокой горы Алтая

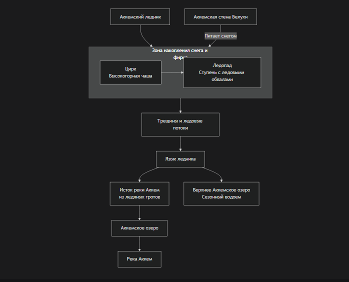
Аккемский ледник — это динамичная, живая и изменчивая система льда у подножия Белухи. Чтобы лучше понять его структуру, взгляните на следующую схему, которая показывает ключевые элементы ледника и их взаимосвязь: ❄️ Подробнее о структуре ледника В представленной схеме показаны основные составляющие ледника: Зона питания — это высокогорный цирк (снежно-фирновая чаша) у подножья знаменитой Аккемской стены Белухи. Снег, накопившийся здесь за сотни лет, спрессовывается в лёд под собственным весом и начинает своё движение вниз. Ледопад — критически опасная зона, где ледник "срывается" со ступени цирка. Лёд здесь разламывается на глыбы, образуя хаотичное нагромождение глубоких трещин и ледовых башен (сераков). Это непреодолимое препятствие, которое альпинисты, идущие на Белуху, обходят по морене (скоплению камней по бокам ледника). Трещины и ледовые потоки — ниже ледопада ледник выравнивается, но движение льда продолжается, образуя характерную сеть трещин. Именно эти разломы и создают то
Оглавление

Аккемский ледник — это динамичная, живая и изменчивая система льда у подножия Белухи. Чтобы лучше понять его структуру, взгляните на следующую схему, которая показывает ключевые элементы ледника и их взаимосвязь:

-2

❄️ Подробнее о структуре ледника

В представленной схеме показаны основные составляющие ледника:

  • Зона питания — это высокогорный цирк (снежно-фирновая чаша) у подножья знаменитой Аккемской стены Белухи. Снег, накопившийся здесь за сотни лет, спрессовывается в лёд под собственным весом и начинает своё движение вниз.
  • Ледопад — критически опасная зона, где ледник "срывается" со ступени цирка. Лёд здесь разламывается на глыбы, образуя хаотичное нагромождение глубоких трещин и ледовых башен (сераков). Это непреодолимое препятствие, которое альпинисты, идущие на Белуху, обходят по морене (скоплению камней по бокам ледника).
  • Трещины и ледовые потоки — ниже ледопада ледник выравнивается, но движение льда продолжается, образуя характерную сеть трещин. Именно эти разломы и создают тот неповторимый узор, который виден с высоты. По ним лёд медленно "стекает" в долину со скоростью от нескольких сантиметров до метров в день.
  • Язык ледника — его конечная часть, где лёд активно тает. Здесь вы и сможете увидеть знаменитые ледяные гроты, из которых вытекает река Аккем.

🗺️ Как увидеть ледник и чего стоит опасаться

Аккемский ледник является самой популярной точкой притяжения у Белухи. Добраться до него можно пешком от Аккемского озера, путь в одну сторону обычно занимает 4-5 часов. Это сложная прогулка по камням (курумнику) с несколькими переправами через ручьи, для которой нужна крепкая непромокаемая обувь. Маршруты к озеру (Аккемская, Кучерлинская тропы) начинаются от посёлка Тюнгур и требуют от 2 до 4 дней пути.

Важно помнить о ключевых опасностях:

  • Ледопад и глубокие трещины: Движение по самому леднику, особенно в зоне ледопада, крайне опасно и требует альпинистской подготовки, снаряжения и опыта. Туристические прогулки безопасны только по краю языка ледника.
  • Сложная логистика и погода: Регион является приграничной зоной, для посещения требуется заранее оформленный пропуск. Погода в горах непредсказуема: на высоте даже летом может пойти снег, поэтому с собой всегда нужна тёплая одежда.

📝 Интересные факты и изменения

  • Открытие и название: Ледник был впервые исследован и описан географом Василием Сапожниковым в 1897 году, который назвал его в честь своего сотрудника — ледник Родзевича.
  • Великое отступление: За последние 100 лет ледник сильно отступил. В конце XIX века его язык спускался к Верхнему Аккемскому озеру, а сейчас он находится более чем в 2 километрах от него. Это наглядный и грустный пример глобального изменения климата.

Если вы планируете поездку к Белухе и хотите узнать больше о том, как правильно подготовиться к такому походу или какие маршруты считаются самыми живописными, просто сообщите — я с радостью поделюсь дополнительной информацией.

Фото, видео: Gelio (https://t.me/slavastepanov), altay, @altaygov #Республика_Алтай