Найти в Дзене
Электронный досуг

Усилитель класса экономичный А.

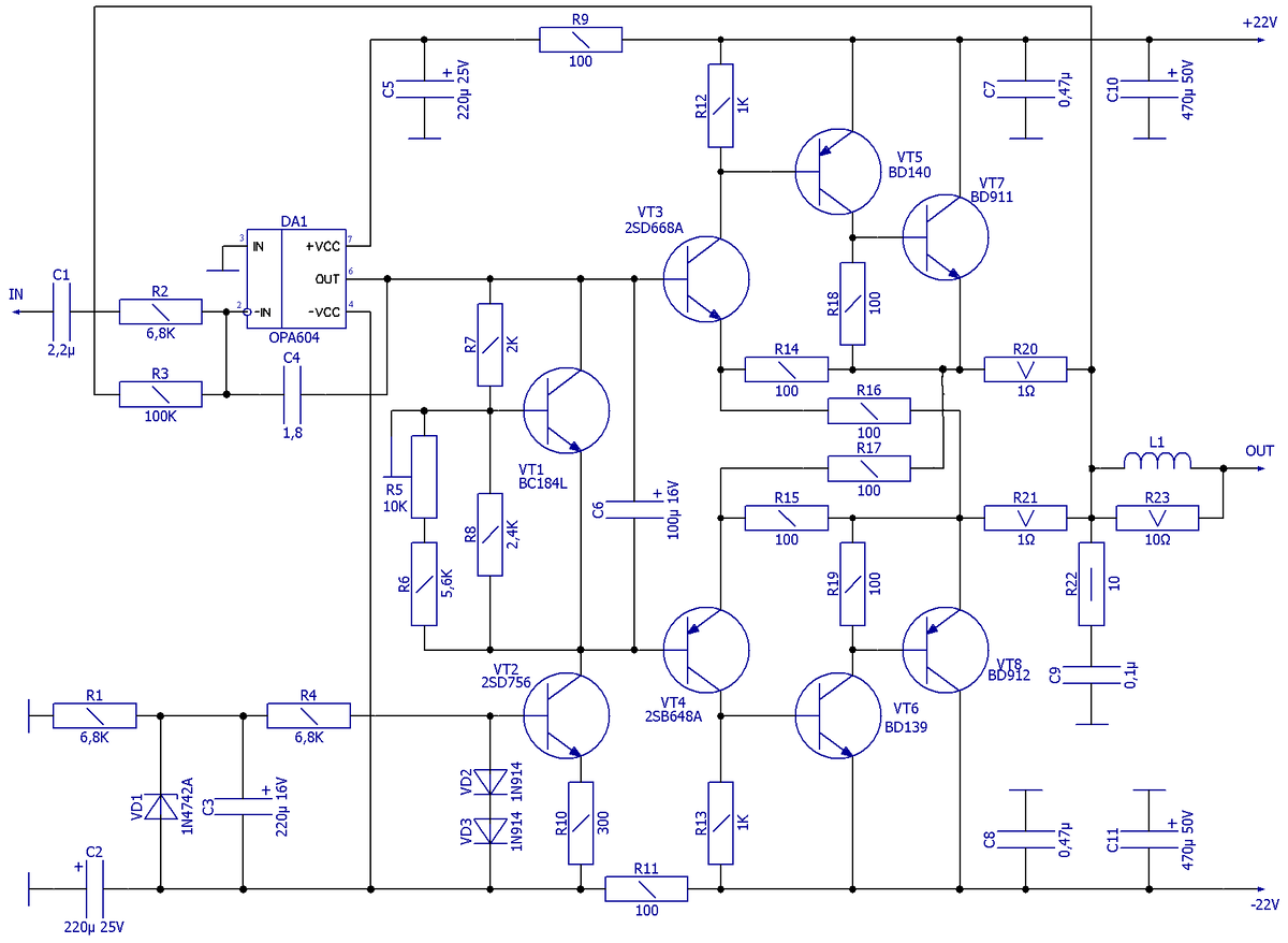
На канале "PRAKTICAL ELECTRONICS" ест статья "Экономичный усилитель с линейностью класса А"
https://dzen.ru/a/aST7omvht0gbiJ68
На схеме ест ошибка с подключением резистора R17. В приведенной схеме ошибка исправлена.
Начну с недостатков этого усилителя.
1. Выходное напряжение определяется выходным напряжением примененного ОУ. Поэтому требуется высоковольтное ОУ.
2. Большие значения сопротивлений резисторов на эмиттерах выходных транзисторов. На них будет рассеиваться достаточно большая мощность. Мощность, рассеиваемая на каждом резисторе более 1/8 выходной мощности при сопротивлении нагрузки 4 Ом , более 1/16 выходной мощности при сопротивлении нагрузки 8 Ом.
3. Предвыходные транзисторы включены по схеме с общим эмиттером. Это приводит к большей задержке сигнала, чем в схеме с общим коллектором. Несколько хуже АЧХ.
4. В отличие от тройки Дарлингтона, схема чувствительна к разбросу параметров примененных транзисторов.
Что положительного дает такая схемотехника?
Тут транзисто

На канале "PRAKTICAL ELECTRONICS" ест статья "Экономичный усилитель с линейностью класса А"
https://dzen.ru/a/aST7omvht0gbiJ68
На схеме ест ошибка с подключением резистора R17. В приведенной схеме ошибка исправлена.
Начну с недостатков этого усилителя.
1. Выходное напряжение определяется выходным напряжением примененного ОУ. Поэтому требуется высоковольтное ОУ.
2. Большие значения сопротивлений резисторов на эмиттерах выходных транзисторов. На них будет рассеиваться достаточно большая мощность. Мощность, рассеиваемая на каждом резисторе более 1/8 выходной мощности при сопротивлении нагрузки 4 Ом , более 1/16 выходной мощности при сопротивлении нагрузки 8 Ом.
3. Предвыходные транзисторы включены по схеме с общим эмиттером. Это приводит к большей задержке сигнала, чем в схеме с общим коллектором. Несколько хуже АЧХ.
4. В отличие от тройки Дарлингтона, схема чувствительна к разбросу параметров примененных транзисторов.
Что положительного дает такая схемотехника?
Тут транзисторы выходного каскада работают в режиме В, с отсечкой тока. Но отсечка тока происходит плавно, что положительно сказывается на спектре гармоник.
Результаты моделирования на микрокапе.

-2

В модели ОУ LM318. УМЗЧ в модели не инвертирующий. Напряжение питания выбрано максимальным для LM318. Токи покоя выходных транзисторов установлены около 50mA.

АЧХ и ФЧХ.

-3

По модели АЧХ и ФЧХ хорошие. Но это надо проверить в практической конструкции.

Гармонические искажения на частоте 1000 Гц.

-4

Третья гармоника -116 дБ относительно полезного сигнала. Это 0,00016 %. С учетом того, что остальные гармоники по уровню ниже, коэффициент гармоник на частоте 1000 Гц составляет тысячные доли процента.

Графики выходного напряжения и токов на эмиттерных резисторах выходного каскада.

-5

Здесь то же самое за половину периода.

-6

Тут может показаться странным, что ток через эмиттерный резистор закрытого плеча имеет отрицательное значение. Все верно. Падение напряжения на эмиттерном резисторе активного плеча попадает через 2 резистора сопротивлением 100 ом на эмиттерный резистор закрытого плеча и вызывает этот ток.
При моделировании на частоте 20 кГц на переходах появлялись сквозные токи до 600 mA. Но переходы все плавные , нет колебательных процессов. Естественно, гармоники на частоте 20 кГц выше. Для уменьшения сквозных токов в качестве драйверов надо применить транзисторы с достаточно высокой граничной частотой.
Пытался вместо ОУ применить схему входного каскада на транзисторах - дифкаскад и УН на транзисторе с общим эмиттером, нагруженный на стабилизатор тока, дифкаскад и УН по каскодной схеме, нагруженный на стабилизатор тока. Так же дифкаскад с ломаным каскодом. Все работает, но в модели пока не удалось обеспечить хороший запас по фазе.
Можно попробовать применить очень удачный входной каскад на 3-х транзисторах, описанный в статье "Феномен транзисторного звучания" (Радио 1981 N'12 стр.36 - 38.).
Как видим, усилитель вполне заслуживает внимания. Но здесь режим не ЭА или Супер-А. Выходной каскад работает с отсечкой тока.
Успехов в творчестве!
Быть добру!