Добавить в корзинуПозвонить
Найти в Дзене
PRACTICAL ELECTRONICS

Экономичный усилитель с линейностью класса А

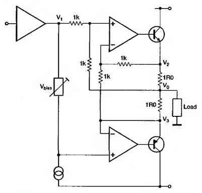
Оригинальную схему усилителя с линейным выходным каскадом как в классе А, но экономичностью и термостабильностью класса В, предложил известный конструктор высококачественной аудиотехники Майк Ренардсон на страницах журнала «Electronics World» №4/98. Принцип работы его схемы поясняет рисунок ниже. Первый операционный усилитель (ОУ), как дифференциальный, поддерживает выполнение равенства V2-V0=V1-V3, а второй ОУ на основании принципа виртуального замыкания его входов V3=V1-Vbias. Подставляя V3 из последнего выражения в первое, получаем V2-V0= Vbias, т.е. ток эмиттера верхнего транзистора не зависит от входного напряжения, и он всегда работает в режиме класса А (без отсечки тока). С другой стороны, первый ОУ и транзистор сконфигурированы как инвертор сигнала на эмиттере нижнего транзистора. Поэтому любая нелинейность нижнего плеча схемы (оно работает как в обычном классе В) тут же с высокой точностью компенсируется высоколинейным верхним плечом. На полной схеме (рис. ниже) роль ОУ выпо
Оглавление

Оригинальную схему усилителя с линейным выходным каскадом как в классе А, но экономичностью и термостабильностью класса В, предложил известный конструктор высококачественной аудиотехники Майк Ренардсон на страницах журнала «Electronics World» №4/98.

Принцип работы его схемы поясняет рисунок ниже.

-2

Первый операционный усилитель (ОУ), как дифференциальный, поддерживает выполнение равенства V2-V0=V1-V3, а второй ОУ на основании принципа виртуального замыкания его входов V3=V1-Vbias.

Подставляя V3 из последнего выражения в первое, получаем V2-V0= Vbias, т.е. ток эмиттера верхнего транзистора не зависит от входного напряжения, и он всегда работает в режиме класса А (без отсечки тока).

С другой стороны, первый ОУ и транзистор сконфигурированы как инвертор сигнала на эмиттере нижнего транзистора. Поэтому любая нелинейность нижнего плеча схемы (оно работает как в обычном классе В) тут же с высокой точностью компенсируется высоколинейным верхним плечом.

На полной схеме (рис. ниже) роль ОУ выполняют транзисторы предвыходного каскада, а конфигурация обратных связей немного изменена, чтобы разгрузить по току верхнее плечо, сохраняя в то же время его работу в режиме класса А.

Схема электрическая

Схема электрическая принципиальная УМЗЧ Майка Ренардсона
Схема электрическая принципиальная УМЗЧ Майка Ренардсона

Технические характеристики:

Напряжение питания – ±22 В;
Начальный ток выходного каскада (ток покоя) – 15…20 мА;
Уровень входного сигнала – 700 мВ (действующее);
Выходная мощность номинальная (4 Ом) – 22 Вт;
Полоса частот – 10…30000 Гц;
THD при номинальной выходной мощности (22 Вт) на частотах:
1 кГц – 0,001%;
20 кГц – 0,04%.

Для сравнения нового режима с классическим, в экспериментальной схеме Майк Ренардсон применял переключатель (рис. ниже) и сравнивал осциллограммы искажений обоих режимов, при начальном токе коллектора выходных транзисторов 16 мА. Результаты измерений в новом режиме были на порядок лучше.

-4

Чертёж односторонней печатной платы из фольгированного стеклотекстолита для схемы показан ниже.

Печатная плата для схемы УМЗЧ Майка Ренардсона
Печатная плата для схемы УМЗЧ Майка Ренардсона

Из настроек схемы – только установка начального тока подстроечным резистором R5.

Индуктивность L1 представляет собой 17 витков медного обмоточного провода диаметром 1 мм на резисторе R23.