Добавить в корзинуПозвонить
Найти в Дзене
Khan_ASU

Настройка и программирование сервопривода INOVANCE

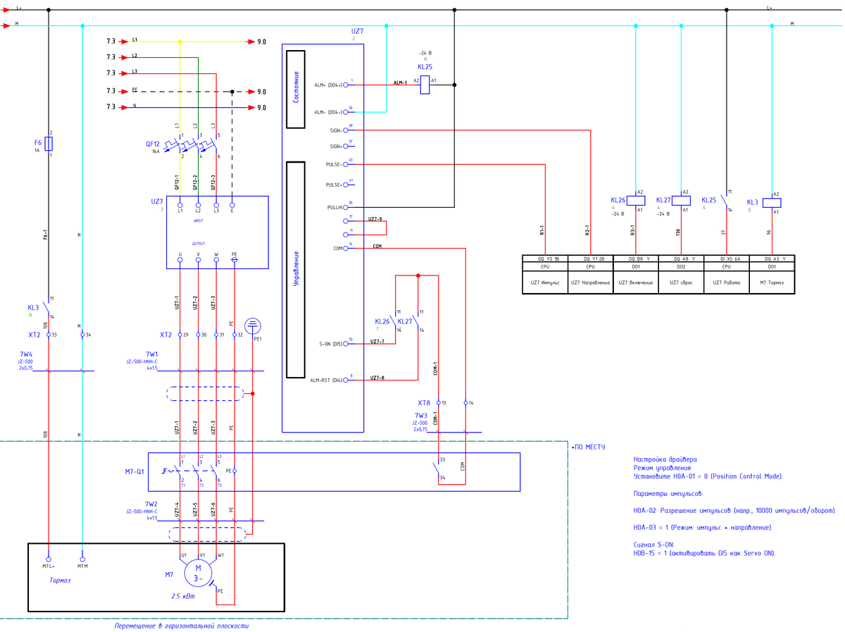
В статье будет рассмотрена схема подключения сервопривода (SV660PT8R4I-INT) с серводвигателем (MS1H2-25C30CD-A334ZS4-INT) его настройка и программирование работы. Управление сервоприводом осуществляется с контроллера INOVANCE серии EASY (H6U). Используемая конфигурация выполняет линейное перемещение по гребенчатой шине с использованием понижающего редуктора. Для работы сервопривода понадобится произвести следующие подключения: Для подключения программы к сервоприводу необходимо использовать коммуникационный кабель S6-L-T00-3.0, а также преобразователь RS-232 с подключением типа DB9 / USB-A. Данную связку подключить к порту CN3 сервопривода. Подключившись к сервоприводу программа открывает окно взаимодействия, редактирования параметров и настройку его работы. Раздел включает в себя редактируемые параметры сервопривода: Автоматическая настройка связки сервопривод, серводвигатель с учетом типа движения серводвигателя и моментом нагрузки на валу. Конкретный сервопривод имеет 7 дискретных
Оглавление

Введение

В статье будет рассмотрена схема подключения сервопривода (SV660PT8R4I-INT) с серводвигателем (MS1H2-25C30CD-A334ZS4-INT) его настройка и программирование работы. Управление сервоприводом осуществляется с контроллера INOVANCE серии EASY (H6U).

Используемая конфигурация выполняет линейное перемещение по гребенчатой шине с использованием понижающего редуктора.

Электрическое подключение сервопривода

Для работы сервопривода понадобится произвести следующие подключения:

  • силовая питающая линия сервопривода - автоматический выключатель и питающий кабель подбираются по мощности указанной в паспорте на устройство
  • силовая питающая линия от сервопривода к серводвигателю - приоритетно использование штатной кабельной линии производителя в следствии использования коннектора подключения к серводвигателю и высоких требований к кабельной линии
  • питание тормоза сервопривода - при подаче питания 24 VDC на тормоз серводвигателя происходит его отключение. В цепи необходимо применение промежуточного реле управляемого к ПЛК.
  • слаботочные управляющие сигналы - входные сигналы: PULS (импульсы скорости вращения), SIGN (направления вращения), S-ON (запуск сервопривода), ALM-RST (сброс аварии). Выходные сигналы: ALM (авария в ПЛК).
  • сигналы энкодера от серводвигателя - энкодер на серводвигателе имеет 23 разрядное абсолютное однооборотное исполнение. Питание 5 VDC и два сигнальных провода PS+, PS-. Для нормальной работы использовать экранированный кабель с витой парой. Крайне рекомендуется применение штатной кабельной линии производителя.
-2

Конфигурирование параметров в InoDriverShop

Настройка коммуникации и связь с сервоприводом

Для подключения программы к сервоприводу необходимо использовать коммуникационный кабель S6-L-T00-3.0, а также преобразователь RS-232 с подключением типа DB9 / USB-A. Данную связку подключить к порту CN3 сервопривода.

Подключившись к сервоприводу программа открывает окно взаимодействия, редактирования параметров и настройку его работы.

Param List

Раздел включает в себя редактируемые параметры сервопривода:

-5

Tuning

Автоматическая настройка связки сервопривод, серводвигатель с учетом типа движения серводвигателя и моментом нагрузки на валу.

  • S-Tune - автоматическая настройка жесткости системы
  • E-Tune - автоматическая настройка динамических параметров

IO Settings

Конкретный сервопривод имеет 7 дискретных входов и 5 дискретных выходов. Назначение входов и выходов параметрируется, а также меняется логика их срабатывания (по переднему или по заднему фронту).

Speed JOG

Вкладка позволяет вручную запустить сервопривод с короткими настройками скорости, времени ускорения/замедления.

Активировав тумблер "Servo ON/OFF" нажимать "Long press CCW" или "Long press CW" задавая движение в ту или иную сторону.

-10

Position JOG

По аналогии с предыдущей вкладкой эта позволяет вручную управлять сервоприводом отправляя серводвигатель к заданной позиции.

-11

Motor parameters

Вкладка параметры серводвигателя позволяет посмотреть параметры серводвигателя. При несоответствии их возможно обновить нажатием кнопки "Upload all parameters" или же перезаписать внеся значение в поле "Parameter Value" → ПКМ → "Download the selected items".

-12

Fault Management

В окне отображаются ошибки зарегистрированные сервоприводом, при наведении на код ошибки появляется окно его расшифровки.

Сброс ошибки осуществляется нажатием кнопки "Reset". При невозможности сброса ошибки возможно перезапустить сервопривод нажатием кнопки "Program reset" в верхнем меню быстрого доступа.

Конфигурирование параметров в AutoShop

Управление сервоприводом с контроллера осуществляется двумя дискретными высокоскоростными выходами, для их активации необходимо в программе AutoShop создать

Программирование в AutoShop

В зависимости от применяемого технологического процесса будет отличаться программа управления сервоприводом, ниже представлены основные программные блоки управления сервоприводом без подробного разбора программирования. Помимо вызова блоков оси возможно обращение к структуре данных оси на языке ST.

Вывод

В статье были разобраны следующие пункты работы с сервоприводом

✔ Схема подключения сервопривода и серводвигателя

✔ Настройка сервопривода, параметрирование его работы

✔ Задание параметров работы сервопривода в ПЛК

✔ Рассмотрены программные блоки сервопривода в ПЛК