Найти в Дзене
Хотел как лучше

"Умное" зарядное устройство для автомобильного аккумулятора своими руками

"Умное" зарядное устройство для аккумулятора автомобиля 27 ноября 2020 5 мин. на чтение Не так уж давно появились "умные" зарядные устройства (ЗУ) для различных аккумуляторных батарей. Они управляют током заряда с помощью изменяемого напряжения выпрямительного устройства по различным алгоритмам. Рекомендации о том, как правильно заряжать аккумуляторы, должны давать производители этих аккумуляторов. Некоторые производители приводят подробные инструкции, а некоторые обходятся общими фразами. По этой причине, или по другой какой, но по просторам интернета гуляет множество рекомендаций как от профессионалов, так и от любителей, которые, якобы, на личном опыте убедились, что можно сделать все гораздо лучше, чем это делают профессионалы. Бог им судья. В этой заметке предлагается несложный способ управления напряжением заряда для реализации задуманного вами самого лучшего в мире алгоритма. Эксперименты с различными импульсными преобразователями для получения изменяемого напряжения заряда пок

"Умное" зарядное устройство для аккумулятора автомобиля

Как устроены "интеллектуальные" зарядные устройства аккумуляторов и совсем немного теории

27 ноября 2020

5 мин. на чтение

Не так уж давно появились "умные" зарядные устройства (ЗУ) для различных аккумуляторных батарей. Они управляют током заряда с помощью изменяемого напряжения выпрямительного устройства по различным алгоритмам.

Рекомендации о том, как правильно заряжать аккумуляторы, должны давать производители этих аккумуляторов. Некоторые производители приводят подробные инструкции, а некоторые обходятся общими фразами. По этой причине, или по другой какой, но по просторам интернета гуляет множество рекомендаций как от профессионалов, так и от любителей, которые, якобы, на личном опыте убедились, что можно сделать все гораздо лучше, чем это делают профессионалы. Бог им судья. В этой заметке предлагается несложный способ управления напряжением заряда для реализации задуманного вами самого лучшего в мире алгоритма.

Эксперименты с различными импульсными преобразователями для получения изменяемого напряжения заряда показали, что сетевые резонансные преобразователи хороши для построения компактных и мощных выпрямителей с КПД больше 90%, но возникают проблемы с изменением выходного напряжения в широких пределах. Откуда возникает потребность именно в широких пределах?

Для определенности попробуем заряжать автомобильный свинцово-кислотный аккумулятор 55А*ч, 12В. 12 - цифра средне-потолочная, пришла из прошлого. Есть еще одна цифра - 12,6В. Она получалась перемножением 2,1В, напряжения одного элемента на 6 - число элементов в батарее. Напряжение 2,1 В - приблизительное, оно на деле чуть выше- 2.15...2.17В. Аккумулятору свойственен саморазряд - если батарею долго не заряжать, она разрядится. Если элемент разрядится ниже 1.7 В и не будет заряжен, произойдет необратимое ухудшение главного параметра - емкости, количественной способности хранить химическую энергию. Поэтому можно принять, что напряжение батареи ниже 10В говорит о ее непригодности к нормальной (соответствующей техническим условиям) эксплуатации. Повышенное напряжение на батарее в течение длительного срока приведет к электролизу воды в растворе кислоты и ее количество уменьшится. В результате повысится концентрация кислоты и понизится уровень электролита. Опытами установлено, что максимальная проводимость электролита при комнатной температуре достигается при 35% содержания кислоты в воде (плотность раствора 1.26). Это условие максимальной отдачи энергии батареей. На севере плотность увеличивают до 1.31. Емкость уменьшается, зато не замерзает электролит. Одновременное повышение концентрации кислоты и понижение уровня электролита существенно снижает емкость батареи из-за уменьшения рабочей площади пластин и, как следствие, возрастания внутреннего сопротивления.

Незначительное (десятки минут) превышение напряжения заряда вполне допустимо и положительно сказывается на результате. Это приводит к более полному восстановлению емкости. Побочный процесс - гидролиз воды, который начинается после полного заряда батареи. Он требует очень большой энергии, а здесь она ограничена, поэтому процесс протекает медленно. Отсюда можно сделать вывод, что для более полного восстановления заряда полезно непродолжительное превышение зарядного напряжения. На практике это достигается продолжением заряда до напряжения на 0.5...1.0В выше уровня напряжения хранения заряда и служит сигналом для остановки процедуры заряда. Напряжение прекращения заряда вводится в программу заряда в качестве уставки и может корректироваться в процессе эксплуатации батареи.

Разряженный аккумулятор с залитым электролитом приведет к потере емкости (сульфатации пластин), поэтому чем лучше заряжен аккумулятор, тем больший срок эксплуатации он выдержит. Заряженный аккумулятор без нагрузки в режиме хранения заряда (в этом режиме работы зарядным устройством компенсируется только саморазряд и расходы энергии на питание маломощных нагрузок) должен показывать напряжение 13.1...13,2В. Окончание заряда по причине, рассмотренной выше, обычно фиксируется на уровне 14,2...14,4В, после чего требуется не спеша перейти к режиму хранения заряда.

Величина зарядного тока в амперах по старой привычке обычно принимается на уровне 0,1С, где С - емкость аккумулятора в А*ч. Нынче некоторые производители батарей разрешают кратно увеличивать зарядный ток для сокращения времени заряда. Зарядный ток, как правило, стоит денег и сказывается на цене зарядного устройства.

На этом краткий экскурс в теорию завершим. Мы остановились на требовании изменять напряжение выпрямителя в широких пределах. Из написанного выше сделаем вывод, что реализовать все функции проекта можно тогда, когда выходное напряжение зарядного устройства можно будет менять в пределах 10...15В для аккумулятора номиналом 12,6В.

Попробуем рассмотреть простой алгоритм работы "полу-умного" ЗУ, получающего питание как от сети, так и от аккумулятора :

  • подготовительная часть - ввод в ЗУ уставок (ток заряда, напряжение окончания заряда, напряжение хранения заряда и др.);
  • включение : определить, присоединен ли аккумулятор, да - перейти на следующий шаг, нет - дать сигнал отсутствия батареи;
  • если аккумулятор присоединен, проверить, есть ли сеть. Если сети нет, выдать сигнал аварии, если сеть в норме, начать заряд;
  • если начат заряд, установить минимальное напряжение и приступить к его увеличению, не допуская превышения током значения его уставки.
  • если величина сигнала управления напряжением достигла максимума, а напряжение на аккумуляторе не достигло уровня хранения заряда, выдать сигнал о неисправности выпрямителя ЗУ.
  • если напряжение заряда превысило уставку напряжения окончания заряда, а номинальный ток заряда не достигнут - выдать сигнал о низком качестве аккумулятора и отключить от него ЗУ;
  • если ток заряда достиг значения уставки, а напряжение заряда достигло величины прекращения заряда, перейти в режим хранения заряда - постепенно уменьшить напряжение ЗУ до величины напряжения хранения. Продолжать контроль тока. Периодически проверять наличие аккумулятора. Аккумулятор исчез - все начать сначала.

Алгоритм несколько упрощенный, но вполне работоспособный. Для реализации задуманного алгоритма требуется микроконтроллер и сетевой преобразователь достаточной мощности с изменяемым напряжением заряда.

На выпрямителе с резонансным преобразователем напряжения не удалось получить широкий диапазон изменения выходного напряжения. Кроме проблем с поддержанием высокого КПД сильное влияние на цену оказывает необходимость расширять диапазон входных напряжений со стороны сети в целях повышения общей надежности.

Обратноходовые преобразователи позволяют получить требуемый диапазон изменения выходного напряжения, жаль что за счет существенного понижения КПД до 0.75...0.8. Это приводит с нагреву трансформатора и выпрямительных диодов до 70...90 оС. Зато обратноходовые дешевле и проще в настройке. Для экспериментов на алиэкспресс можно купить готовый блок, если хорошо искать, то за 350...400р (рис.1).

Рис. 1. АС/ДС 12В 6А с алиэкспресс

Можно собрать его и самостоятельно, электрическая схема преобразователя достаточно проста даже для начинающих. Основное условие при проектировании печатной платы - разнесение цепей сетевого напряжения и выходного на как можно большее расстояние.

Против самостоятельной сборки играют две неприятности. Первая - вам не удастся собрать необходимые компоненты за такие деньги. Вторая посерьезнее - если вы и купите феррит для сердечника серии ETD (например, ETD39 ) или компактные сердечники серии PQ, которые позволяют уменьшить габариты устройства, то намотка обратноходового трансформатора задача не тривиальная. Если сетевую обмотку еще можно намотать одножильным проводом, а там всего-то 50...100 витков, то вторичная мотается пучком из 5...7 проводов диаметром 0.5...0.7 и размещается внутри сетевой. Распайка такого пучка на выводы каркаса - не простая задача. Можно попытаться его купить готовым по параметрам выходного напряжения. Они так и продаются, как трансформаторы для обратноходовых преобразователей. Параметры для заказа содержат выходное напряжение и ток.

Входное напряжение этих преобразователей обычно допускает широкие пределы изменения, от 95 ...135В до 265 В переменного тока 50 Гц. Особо одаренные могут даже рассчитать параметры обмоток по специальной программе, которую можно найти в интернете. Витков там мало, а вот работы много. Вот такой парадокс, поверьте на слово.

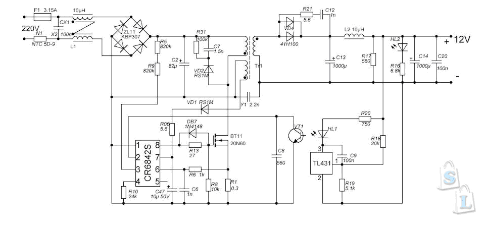
Для тех, на кого предупреждение не подействовало, приведу полную электрическую схему, взятую из открытых источников интернета (яндекс-картинки). Авторство мне не известно (рис.2) .

-2

Рис.2. Электрическая схема обратноходового преобразователя

Одно скажу точно, эти блоки с алиэкспресс приходят без какой-либо документации. Восстановить электрическую схему блока по печатной плате не составит труда, поскольку деталей на ней не много.

Структурная схема зарядного устройства приведена на рис.3. Взяться за ее разработку может только любитель экспериментов, знакомый с микропроцессорами. Это минус. Зато желание делать железки поумней может кого-то подвигнуть на такой геройский поступок, как изучение микропроцессоров, а это плюс.

-3

Рис.3. Структурная схема "полу-умного" зарядного устройства (А) и электрическая схема управления выходным напряжением выпрямителя (В).

На структурной схеме можно видеть управляемый выпрямитель U0, который внутри содержит управляющий элемент - оптрон. Типы оптронов, примененные в нем, могут быть различными. Это решает производитель. Оптрон, как правило, питается от регулируемого стабилитрона TL431, высокоточной микросхемы стабилизатора, режим работы которого определяет пара постоянных резисторов. На рис.2.В эти резисторы имеют позиционные номера R5 и R6. Если дополнить их деталями, указанными на схеме, а на резистор R1 подать широтно-импульсный сигнал (ШИМ, PWM) с частотой, например, 3...5 кГц и TTL амплитудой (+5В), то при изменении индекса ШИМ от 0 до 1 напряжение выпрямителя изменится примерно от 9 до 15В. Задача цепочки R1R2C1C2 преобразовать импульсный сигнал прямоугольной формы в постоянное напряжение, управляющее стабилитроном TL431. В этом и состоит идея доработки китайского блока.

Проверить работу предлагаемого узла можно и без установки его в китайский преобразователь. Можно подать на него напряжение от лабораторного источника 10...15В и следить за напряжением на катоде U2 или за током через резистор R7 при изменении напряжения на входе "В" от 0 до +5В. Подобрать пороги включения и выключения можно резисторами R5 и R6. Детали расчета элементов этого узла можно найти в листовке на микросхему TL431. Можно также смоделировать поведение этого узла в программном симуляторе (MC7...MC11 или PROTEUS). Последний из упомянутых симуляторов позволяет отлаживать и программы для микропроцессоров. Его рекомендую в первую очередь.

Дополнительные элементы, которые потребуется установить, это коммутационный транзистор К для разъединения аккумулятора с выпрямителем, стабилизатор напряжения U1 для питания микропроцессора, микропроцессор U2 и измерительный резистор Ri в отрицательном проводнике печатной платы на выходе выпрямителя для контроля тока заряда. Лучше, если его величина не будет превышать 0.02 Ом. Проводник отрицательного потенциала для установки токового шунта придется перерезать рядом с выходным разъемом. За исключением измерительного резистора тока элементы могут быть смонтированы на отдельной небольшой монтажной плате, потому что не требуют теплоотвода и занимают очень мало места. Диод D обычно присутствует внутри транзистора К, что связано с технологией изготовления MOSFET транзисторов. На схеме рис.3 он показан для пояснения способа питания микропроцессора. Количество индикаторных светодиодов, примененное вами, зависит от фантазии. Можно вставить и дисплей и даже модуль звуковоспроизведения, если совсем нечем заняться. Надо ли проектировать вентилятор - решать вам. Для обратноходовых преобразователей вещь не лишняя. Лучше, если он будет управляться от температуры окружения автономно. До температуры +70оС ему делать нечего.

Задача процессора тут не очень сложная. Надо попеременно измерять напряжение на бтарее, ток через измерительный резистор, напряжение на источнике питания и формировать ШИМ сигнал, управляющий прецизионным стабилизатором напряжения на микросхеме TL431, который овечает за выходное напряжение выпрямителя блока питания.

Во время заряда полезно измерять и температуру трансформатора или радиатора выпрямительных диодов. На борту микропроцессора есть встроенный датчик температуры. Если удачно разместить плату процессора, можно поймать и этого "второго зайца" в самом горячем месте.

Как видно из структурной схемы, достаточно 8-ножечного микроконтроллера, например, AtTiny85. Если вам потребуется развитая сигнализация, число ножек придется увеличить и взять, например, AtTiny 44А с 14 ножками. Может получиться что-то похожее на то, что видите на рис.4.

-4

Рис.4. Вариант упаковки деталей в коробку из алюминия

Освоению микропроцессоров теперь способствует ряд условий. Первое, немаловажное, это возможность покупать их в Китае через интернет магазин алиэкспресс по 3р пучок (преувеличиваю конечно, но не очень).

Второе, поважнее, это появление сред разработки программ, таких как Ардуино. Разработчики прежних времен были вынуждены детально знакомиться с архитектурой микропроцессоров, изучать языки низкого уровня - ассемблеры. Что ни новый контроллер - то новый объем памяти, новая адресация, новый перечень прерываний, новые структуры регистров и счетчиков ... морока одна.

Среда ардуино не требует, или почти не требует детальных знаний структуры микропроцессоров. Ее поддерживает большое число библиотек соразработчиков с готовыми драйверами различных устройств - датчиков температуры, давления, дисплейных модулей, индикаторов, двигателей, gps приемников, чего там только нет. Именно драйверы устройств и поддержка коммуникационных протоколов - основная и самая тяжелая работа разработчиков программ. Ардуино избавляет от головной боли за самую муторную часть работы. Конечно, можно пользоваться и Atmel-студией, но там уже надо делать все своими ручками и учить матчасть микроконтроллеров.

Кроме среды разработки для ардуино выпускаются за недорого (от 100р) модули с установленными микропроцессорами и самыми разными датчиками к ним, от датчиков дыма или движения до модулей программирования электронных ключей (RF 125 кГц и выше и Dallas). В том числе есть весьма мощные микропроцессоры, как ESP32 - 32 разряда, 240МГц частотой, со вcтроенными WiFi, BlueTooth, CAN интерфейсами, памяти в них 640 К - недавно и не мечтали о таком. Цена - 300..400 р. Дешевле в разы 8-разрядного АтМега640, в котором памяти всего 256К и частота процессора 16МГц.

Платы «ардуино» имеют встроенные микропрограммы для закачки вашей программы в модуль прямо через стандартный USB разъем компьютера. Чудеса. Требуется только купить USB/микроUSB переходник со шлейфом и установить USB драйвер для него.

Если кому-то надоело играть в шахматы, варить самогон или пить его, это повод занять себя на время эпидемии разговоров о вирусах, новым, не менее занятным делом.

Если заметите ошибки, не сочтите за труд сообщить, буду на них учиться.

К благожелательной критике отношусь положительно, постараюсь отвечать...

Дополнение от 12.12.25.

Модуль управления зарядом на ассемблере AVR для кристалла Atmega328p отлаживался с помощью модели ПРОТЕУС (рис.5).

-5

Рис.5. Модель ПРОТЕУС для отладки зарядного устройства.

В данной модели на входы портов D0 и D1 поданы сигналы наличия сети и аккумулятора, которые оцениваются программой и принимается решение о работе или выдаче аварийной иллюминации. Она в дальнейшем предполагается обслуживаться выходами порта B. Сигнал ШИМ управления снимается с порта PD6 8-битного таймера T0 (регистр OC0A).

Аккумулятор моделируется конденсатором очень большой емкости величиной в 1Ф. Для измерения тока и напряжения использованы каналы АЦП 0 и 1. При построении модели возникла проблема с опорным напряжением АЦП. Адекватные результаты удалось получить только при внешнем опорным напряжении, если оно не более 0.5В. Видимо есть глюк в SPICE модели процессора AtMega328p. Работает еще опция опорного напряжения VCC, но модель в этом случае для меня получается слишком далека от реальности.

Необходимости в развитой арифметике нет. Достаточно оперировать "попугаями" из мультфильма про удава. Для наглядности приведу пример из своего раздела объявления констант (рис.6):

-6

Рис. 6. объявления констант в "попугаях"

На рис.6 можно увидеть замену константы тока Imax с числа С8 на число d8. Это связано с использованием открытых каналов ключевых транзисторов в качестве измерительного токового шунта. Как упоминалось, для каждого типа транзистора это достаточно хорошо повторяющаяся величина.

Соглашусь с критикой, что AtMega328p чересчур богатая для такой простой задачи, но по случаю есть под рукой для натурного экскремента. Труда не составит переложить текст и для более слабого камня, т.к. существенное отличие только в количестве векторов прерывания. А тут их и не надо вовсе.

Полученный ASM полнофункциональный текст содержит 370 строк, правда без модуля сигнализации состояний. Результат компиляции приведен ниже (рис.7).

-7

Рис.7 . Результат компиляции программы управляния зарядом АКБ

Извините за англицизмы в тексте программы. Это вынужденная мера по причине того, что ПРОТЕУС не принимает кириллицу, а при отладке важно знать, какие переменные участвуют в использовании регистров и установке флагов операций.

Дополнение от 15.12.25г.

Использование сопротивления канала ключевого транзистора в качестве токового шунта для измерения тока заряда дало неплохой результат. Сопротивление каналов, указанных в паспортах достаточно хорошо соответствует реальности. Но надо учесть, что разброс значений не влезет , например, в 0.1%, как у резистивного шунта. А тут и не важно, 5А или 4.9A - заряд идет до достижения напряжения, а с ним все в порядке - делитель резистивный и точность АЦП 9 бит достаточна (10-й всегда врет) для улавливания 0.1 вольта. В конце концов это не конвейерный вариант, а единичная сборка и можно ручками подобрать константу для контроля тока. Ключ пришлось переставить из положительной шины в отрицательную, но это мало что меняет.

Обратите внимание - для полного отключения аккумулятора я использовал 2 транзистора TTL уровня, включенных последовательно встречно. По началу кажется это полной ерундой, но этот способ я применил на практике уже давно, Он использован для коммутации большого тока (30А) электродвигателя SUP доски и 3 года показывает надежную работу. Об этом я оставлял заметку в рутубе (https://rutube.ru/video/79da26d38b9f874fd445ade0718a76c3/).

Дополнение от 15.02.26.

При быстром превышении зарядного тока, например, при к.з. в нагрузке, ШИМ не успеет сбросить напряжение и единственной защитой останется контроллер сетевого преобразователя. Для повышения надежности целесообразно предусмотреть допзащиту, например, тиристором. Вполне подходит маломощный высокочувствительный тиристор P0102BL в корпусе SOT23, который закроет ключ. Тиристор сработает при десятикратной перегрузке по току. Порог можно снизить увеличив номинал шунта. Скорость срабатывания достаточна для защиты выпрямителя. Для приведения схемы в исходное состояние можно предусмотреть ручную кнопку сброса защиты или просто перезапустить зарядник.