Найти в Дзене
Репетитор IT men

Как решать задачу по тригонометрии #13 из ЕГЭ по математике?

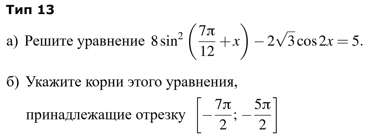
Сегодня разберем с вами классическую задачу по номером # 13 из профильного ЕГЭ по математике. Для решения таких задач вы должны помнить большую часть формул из школьного раздела тригонометрии. а) Решите уравнение 8⋅sin²(7π/12 + x) - 2⋅√3⋅cos(2x) = 5
б) Укажите корни этого уравнения, принадлежащие отрезку [-7π/2; -5π/2] Скобка (7π/12 + x) не содержит никаких табличных углов, однако, если умножить скобку на 2, то получится довольно полезная компонента 7π/6 = π + π/6. Поэтому нам нужен удвоенный угол, а получить его можно с помощью тригонометрических формул понижения степени. Далее нам понадобится функция косинуса суммы: cos(a − b) = cos(a)cos(b) + sin(a)sin(b). Теперь надо поставить данные выражения в исходное тригонометрическое уравнение и упростить: Мы получаем sin(2x) = 1/2. Это дает нам два решения, которые повторяются через 2πk, где k ∈ ℤ Но дело в том, что нам нужно найти конкретные значения, которые принадлежат промежутку. И здесь важно сделать рисунок с тригонометрическим круго
Оглавление

Сегодня разберем с вами классическую задачу по номером # 13 из профильного ЕГЭ по математике. Для решения таких задач вы должны помнить большую часть формул из школьного раздела тригонометрии.

Задача

а) Решите уравнение 8⋅sin²(7π/12 + x) - 2⋅√3⋅cos(2x) = 5
б) Укажите корни этого уравнения, принадлежащие отрезку
[-7π/2; -5π/2]

-2

Решение:

Скобка (7π/12 + x) не содержит никаких табличных углов, однако, если умножить скобку на 2, то получится довольно полезная компонента 7π/6 = π + π/6. Поэтому нам нужен удвоенный угол, а получить его можно с помощью тригонометрических формул понижения степени.

-3

Далее нам понадобится функция косинуса суммы:

cos(a − b) = cos(a)cos(b) + sin(a)sin(b).

-4

Теперь надо поставить данные выражения в исходное тригонометрическое уравнение и упростить:

-5

Мы получаем sin(2x) = 1/2. Это дает нам два решения, которые повторяются через 2πk, где k

-6

Но дело в том, что нам нужно найти конкретные значения, которые принадлежат промежутку.

И здесь важно сделать рисунок с тригонометрическим кругом для визуализации корней и области, в которой эти корни должны лежать.

Основной рисунок, на котором мы отмечаем область и ищем корни.
Основной рисунок, на котором мы отмечаем область и ищем корни.

Остается подобрать нужные значения k для обоих корней. Сам диапазон в отрицательной области, значит и k, скорее всего, будут подходить только отрицательные.

Можно попробовать найти их устно, но на реальном экзамене я бы посоветовал вам проверить всё на вычислениях:

Коэффициенты перед пи можно посчитать сразу, а потом уже смотреть где по отношению к дипазону лежат наши корни
Коэффициенты перед пи можно посчитать сразу, а потом уже смотреть где по отношению к дипазону лежат наши корни

Получаем ответ в виде общее решение и частные два корня

-9

📚 Малоизвестные математические факты

1. Тригонометрия без гипотенузы. Большинство знакомы с синусом и косинусом в прямоугольном треугольнике. Однако существуют так называемые «верблюжьи» функции, например, верблюжий синус (versine) и гаверсинус (haversine). Они определялись через синус и косинус и были крайне полезны до появления компьютеров.

-10

Гаверсинус был критически важен в навигации для вычисления расстояния между двумя точками на сфере по их координатам (используя формулу гаверсинуса).

2. Формула Эйлера — универсальный ключ. Многие тригонометрические тождества, которые в реальном анализе доказываются долгими и сложными методами, в ТФКП становятся почти очевидными. Например, формула синуса двойного угла:

-11

3. Бесконечные произведения. Синус и косинус можно представить не только в виде рядов, но и в виде бесконечных произведений, что открывает удивительную связь с простыми числами (теоремой Евклида о бесконечности простых чисел).

Формула Валлиса: π/2 = (2/1) (2/3) (4/3) (4/5) (6/5) (6/7) ...

Разложение синуса в бесконечное произведение:

Эта формула была впервые получена Эйлером.
Эта формула была впервые получена Эйлером.

4. Тригонометрические функции от комплексных аргументов. В ТФКП синус и косинус могут принимать значения, выходящие далеко за привычный диапазон [-1, 1] и даже быть больше по модулю, чем любое вещественное число.
sin(i) = i
sinh(1) ≈ 1.175 i (чисто мнимое число!)
cos(i) = cosh(1) ≈ 1.543 (вещественное число > 1)

Понравилась заметка? Дайте обратную связь в комментариях. Напишите ваше мнение, идеи, мысли 😉

Если Вам нужен репетитор по физике, математике или информатике/программированию, Вы можете написать мне или в мою группу Репетитор IT mentor в VK

Библиотека с книгами для физиков, математиков и программистов
Репетитор IT mentor в VK
Репетитор IT mentor в telegram