Найти в Дзене
oleg gorshkov

CD4504 Продолжение

В предыдущей статье были подробно рассмотрены вопросы работы микросхемы CD4504 в режиме преобразования ТТЛ - КМОП сигналов. В данной статье рассмотрим использование микросхемы в режиме КМОП – КМОП цоколёвка Режим КМОП – КМОП может понадобиться для передачи сигнала от КМОП микросхемы с одним уровнем питания к КМОП микросхеме с другим уровнем питания. Сейчас это актуально из-за внедрения микроконтроллеров с напряжением питания 3,3 вольт, например ESP32, и необходимости их сопряжения с устройствами на другие напряжения. Для работы в этом режиме пин SELECT следует подключить к GNG, VCC соединить с питанием передающей микросхемы, а VDD с питанием принимающей микросхемы. Сигналы с передающей микросхемы подать на один из входов CD4504 (A_in, B_in, C_in…..), а вход принимающей микросхемы подключить к соответствующему выходу CD4504 (A_out, B_out, C_out…..) Рассмотрим пример преобразования уровней от микросхемы с питанием 5 вольт к уровням микросхемы с питанием 3,3 вольт. Особенностью КМОП у

В предыдущей статье были подробно рассмотрены вопросы работы микросхемы CD4504 в режиме преобразования ТТЛ - КМОП сигналов.

В данной статье рассмотрим использование микросхемы в режиме КМОП – КМОП

цоколёвка
цоколёвка

Режим КМОП – КМОП может понадобиться для передачи сигнала от КМОП микросхемы с одним уровнем питания к КМОП микросхеме с другим уровнем питания. Сейчас это актуально из-за внедрения микроконтроллеров с напряжением питания 3,3 вольт, например ESP32, и необходимости их сопряжения с устройствами на другие напряжения.

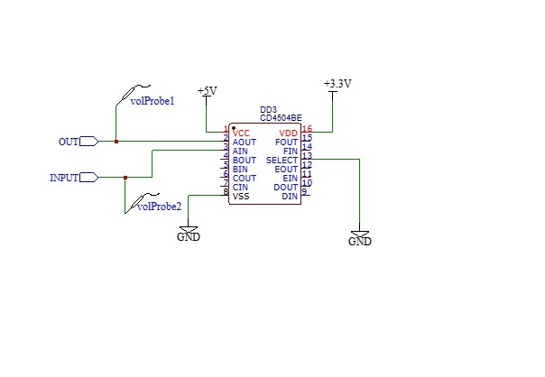
Для работы в этом режиме пин SELECT следует подключить к GNG, VCC соединить с питанием передающей микросхемы, а VDD с питанием принимающей микросхемы. Сигналы с передающей микросхемы подать на один из входов CD4504 (A_in, B_in, C_in…..), а вход принимающей микросхемы подключить к соответствующему выходу CD4504 (A_out, B_out, C_out…..)

Рассмотрим пример преобразования уровней от микросхемы с питанием 5 вольт к уровням микросхемы с питанием 3,3 вольт. Особенностью КМОП уровней является то, что нуль очень близок к нулю, а 1 очень близка к напряжению питания. Поэтому для имитации просто будем на вход CD4504 подавать нуль и напряжения питания передающей микросхемы, контролируя его значение, а также замерим напряжения на выходе микросхемы.

схема 1
схема 1

Проведём замеры

низкий уровень
низкий уровень
высокий уровень
высокий уровень

Для формирования напряжения 3,3 вольт использовал модуль стабилизатора 3,3 В, на микросхеме AMS1117.

Результаты:

практически ноль на выходе, при логическом нуле на входе;

3,352В на выходе, при логической единице на входе (5В).

Результат вполне приемлем.

Конечно, в подобном случае можно обойтись без специализированной микросхемы, собрав резистивный делитель. Но это если требуется только один канал, а если нужны все шесть, на каждый канал по два резистора, наверное, все же проще использовать одну микросхему, чем возиться с двенадцатью резисторами.

Рассмотрим пример преобразования уровней от микросхемы с питанием 3,3 вольт к уровням микросхемы с питанием 9 вольт.

схема 2
схема 2

Проведём замеры

низкий уровень
низкий уровень
высокий уровень
высокий уровень

Результаты:

ноль на выходе, при логическом нуле на входе;

8,81В на выходе, при логической единице на входе (3,3В).

Результат нормальный.

В целом микросхема CD4504 с задачей КМОП – КМОП преобразования справляется, при условии, что нет потребности в преобразовании двунаправленных сигналов. Специально ради этого режима её может и не стоит приобретать, но если приобрели для преобразования ТТЛ – КМОП, и она есть под рукой, то можно и для КМОП – КМОП приспособить. Иначе лучше выбирать двунаправленные преобразователи уровней.

Кстати, у CD4504 есть полноценные отечественные аналоги (если верить интернету) К176ПУ5 и КР1561ПУ5. Но К176 – это очень древняя серия и достаточно редкая уже. КР1561 начала выпускаться в конце 1980-х — начале 1990-х годов, и в принципе редкая. А вот в К561 серии, наиболее сейчас доступной, почему-то эту микросхему не сделали.