Найти в Дзене

ПРИНЦИПЫ ОТБОРА И ТРЕБОВАНИЯ К ПОСТАВЩИКУ

Как получить выгодный заказ? Как стать постоянным поставщиком крупного производителя? Как завоевать и удержать лояльность? На этом поле среди поставщиков идет серьезная борьба. Но чтобы обеспечить долгосрочное сотрудничество, нужно быть готовым доказать свою надежность, эффективность процессов и качество продукции. Какие слабые места в собственном производстве стоит устранить, прежде чем претендовать на право стать поставщиком серьезного производителя? Борьбу за повышение эффективности, сокращение потерь в процессах и устранение дефектов продукции ведет сегодня любой производитель. Внедряются системы менеджмента качества, выстраивается вытягивающее производство, ведется работа по сокращению складских запасов. И в какой-то момент, устранив источники потерь на собственном производстве, производитель обнаруживает, что дальнейшие улучшения невозможны: все изменения упираются в проблемы с поставщиком. Неуверенность в качестве материалов или комплектующих вынуждает тратить собственные ресур

Как получить выгодный заказ? Как стать постоянным поставщиком крупного производителя? Как завоевать и удержать лояльность? На этом поле среди поставщиков идет серьезная борьба. Но чтобы обеспечить долгосрочное сотрудничество, нужно быть готовым доказать свою надежность, эффективность процессов и качество продукции. Какие слабые места в собственном производстве стоит устранить, прежде чем претендовать на право стать поставщиком серьезного производителя?

Борьбу за повышение эффективности, сокращение потерь в процессах и устранение дефектов продукции ведет сегодня любой производитель. Внедряются системы менеджмента качества, выстраивается вытягивающее производство, ведется работа по сокращению складских запасов. И в какой-то момент, устранив источники потерь на собственном производстве, производитель обнаруживает, что дальнейшие улучшения невозможны: все изменения упираются в проблемы с поставщиком. Неуверенность в качестве материалов или комплектующих вынуждает тратить собственные ресурсы на организацию тщательного входного контроля, высокая себестоимость производства поставщика сказывается на цене его продукции, неспособность поставлять заказ «точно в срок» делает невозможным создание системы вытягивания с нулевыми складскими запасами и так далее. На эффективность конечного производителя прямое влияние оказывает неэффективность каждого из поставщиков в цепочке.

Логичным следствием становится ужесточение требований к поставщикам, причем не только в отношении качества продукции и услуг, но и в отношении эффективности их процессов. Западные производители уже давно включают поставщиков в собственные производственные системы, распространяя свои принципы и лучшие практики. Но и российские производители не отстают, начиная распространять элементы своих производственных систем, настаивать на проведении аудитов и оценке производственных процессов своих поставщика. Не все с готовностью принимают эти требования, считая, что сертификации и аудитов, проводимых независимой третьей стороной, достаточно и заказчик не должен вмешиваться в ход производственного процесса на их предприятиях. Но конечные производители не хотят нести бремя низкой эффективности своих поставщиков. Более того, контроль поставщика компанией-потребителем является одним из механизмов обеспечения качества, гарантом производства именно той продукции, которая нужна потребителю, и в конечном итоге – залогом взаимовыгодного сотрудничества.

Требования к поставщикам. К чему быть готовым?

Современные производители разрабатывают четкие стратегии работы с поставщиками: правила оценки, отбора, совместной работы и совершенствования. Они не только настаивают на активном обмене информацией и открытости в отношении вопросов производства, но и, в большинстве своем, с готовностью делятся собственным опытом, лучшими практиками и готовы способствовать развитию своих поставщиков. Вопрос, как стать постоянным поставщиком, часто рассматривается с точки зрения грамотного позиционирования, участия в тендерах и так далее, но прежде чем приступать к этим вопросам, необходимо обеспечить надежность и эффективность производства – оно должно быть готово пройти серьезный аудит со стороны компании-потребителя.

К чему должен быть готов потенциальный поставщик еще до начала работы с потребителем? Главное: поставщик должен осознавать, что на нем лежат обязательства по обеспечению качества продукции, эффективности и надежности процессов, а именно:

Обеспечение стабильности технологических процессов, что гарантирует качественное воспроизведение ключевых характеристик продукции. Для этого необходим постоянный контроль технологического процесса в соответствии с методологией статистического управления технологическими процессами (SPC).

Обеспечение надежности средств контроля и измерений.
Измерительное оборудование должно быть:
- откалибровано или поверено в установленные периоды времени или непосредственно перед его применением;
- идентифицировано с целью установления статуса калибровки или поверки;
- защищено от регулировок, которые бы сделали результаты измерения недействительными.
Записи результатов поверки и калибровки должны поддерживаться в рабочем состоянии.

· Обеспечение надежности оборудования. Поставщик должен проводить диагностику, профилактическое обслуживание и ремонт оборудования и оснастки с целью недопущения его отказов путем прогнозирования и устранения причин, а также периодически проводить проверку оборудования и оснастки на технологическую точность.

· Идентификация и прослеживаемость продукции. Поставщик должен разработать и применять систему идентификации и прослеживаемости продукции на всех стадиях ее жизненного цикла за счет различных организационных и технических решений.

· Управление несоответствующей продукцией. Поставщик должен иметь действующую систему предотвращения поставок несоответствующей продукции. В случае производства несоответствующей продукции должен быть запущен процесс выявления и устранения причин ее возникновения (например, с использованием таких инструментов как 8D, «5 Почему», диаграмма Исикавы и т.д.).

· Работа с поставщиками 2 уровня. Поставщик 1 уровня должен доводить требования потребителя до поставщиков 2 уровня, требовать их выполнения и проводить совместную работу по решению проблемных вопросов.

· Обеспечение чистоты. Поддержание чистоты и порядка в производственных и складских помещениях – обязательное условие эффективных процессов.

· Управление изменениями. Поставщик должен отработать механизм управления и реагирования на изменения, которые воздействуют на процессы жизненного цикла продукции. Должна проводиться оценка последствий любого изменения, верификация и валидация изменений до их внедрения. Собственные проекты, влияющие на характеристики продукции, должны согласовываться с заказчиком для оценки всех последствий.

Процесс выбора и улучшения поставщиков
Процесс выбора и улучшения поставщиков

Система менеджмента качества поставщика. Базовые инструменты
Большинство компаний-заказчиков настаивает на том, чтобы система менеджмента качества поставщика была сертифицирована на соответствие требованиям международного стандарта.

Какие инструменты системы менеджмента качества должен применять поставщик?

1. Картирование потока создания ценности. Этот инструмент позволяет визуализировать процессы, проходящие на производстве у поставщика, облегчает выявление узких мест и дает возможность устранить потери. Карта потока графически отражает последовательность технологических операций процесса производства и содержит:

· перечень операций технологического процесса, включая операции входного контроля, перемещения/транспортирования, складирования, хранения, отбраковки, ремонта, утилизации и др.;

· перечень основного оборудования на каждой ключевой операции;

· перечень контролируемых параметров на каждой ключевой операции.

2. Анализ видов и последствий потенциальных отказов (FMEA). FMEA является одним из ключевых инструментов управления рисками. Он учитывает показатели вероятности возникновения риска, его значимости для результата процесса и показатель вероятности обнаружения дефекта. Поставщик должен не только провести оценку рисков для всех стадий производства и поставки продукции, но и разработать и реализовать меры по снижению рисков с самыми высокими показателями критичности. При этом анализ вероятности возникновения и последствий потенциальных дефектов должен выполняться поставщиком как на стадии проектирования продукции и процессов, так и на стадии серийного производства в рамках реализации принципа постоянных улучшений.

3. Статистическое управление процессами (SPC). SPC позволяет проводить постоянный мониторинг, анализ и управление производственными процессами через отслеживание критических для качества продукта параметров. Для определения стабильности и воспроизводимости процесса используются контрольные карты с данными замеров в совокупности не менее 100 образцов. Если показатели пригодности процессов недостаточны, поставщик обязан разработать корректирующие мероприятия, а до их завершения ввести усиленный контроль проблемных процессов.

4. Анализ измерительных систем (MSA). MSA позволяет оценить надежность измерительных систем, их способность обеспечивать адекватность данных и эффективный мониторинг процессов.

5. Пока-йоке («защита от ошибок»). Поставщик должен иметь на производстве разработанную систему методов и процедур, позволяющих предотвратить возникновение дефектов.

Внедрение этих и других инструментов менеджмента качества позволят продемонстрировать компании-потребителю, что вопросы качества находятся у поставщика в приоритете.

Алгоритм процесса выбора и улучшения поставщиков
Алгоритм процесса выбора и улучшения поставщиков

Процесс выбора и улучшения поставщиков

Чтобы войти в число поставщиков, необходимо понимать принцип, которому следуют компании при выборе поставщика. Как правило, производители в открытом доступе предоставляют свои требования и подходы, чтобы потенциальный поставщик заранее мог оценить собственные возможности и перспективы.

К примеру, компании разработывают руководство по процессу выбора и улучшения поставщиков, распространяемое на всех потенциальных или текущих поставщиков производственных материалов и услуг. Руководство определяет действия поставщиков по качеству в трех областях жизненного цикла комплектующих изделий (планирование, разработка и подготовка производства; запуск производства; серийные поставки) и обязует их действовать в соответствии с оговоренными в руководстве требованиями.

Обязанности поставщика заключаются в:

• поддержании системы управления качеством;
• постоянном усовершенствовании системы качества с целью исключения несоответствий и снижения производственных расходов;
• полном понимании и признании требований компании;
• квалифицированном персонале;
• соблюдении руководства на стадиях планирования, разработки, подготовки, запуска производства и серийных поставок.
• заблаговременное информирование Ростсельмаш в случае:
- возникновения проблем с качеством,
- невозможности выполнения требований КД,
- отсутствия или непонимания требований,
- срыва поставок;
• отслеживании производственной деятельности субпоставщиков.

Со своей стороны компании обязуются предоставлять поставщикам полную и четкую информацию, обеспечивать понятную коммуникацию с распределением ответственности, поддержкой и консультированием, четко определять объемы и сроки поставки.

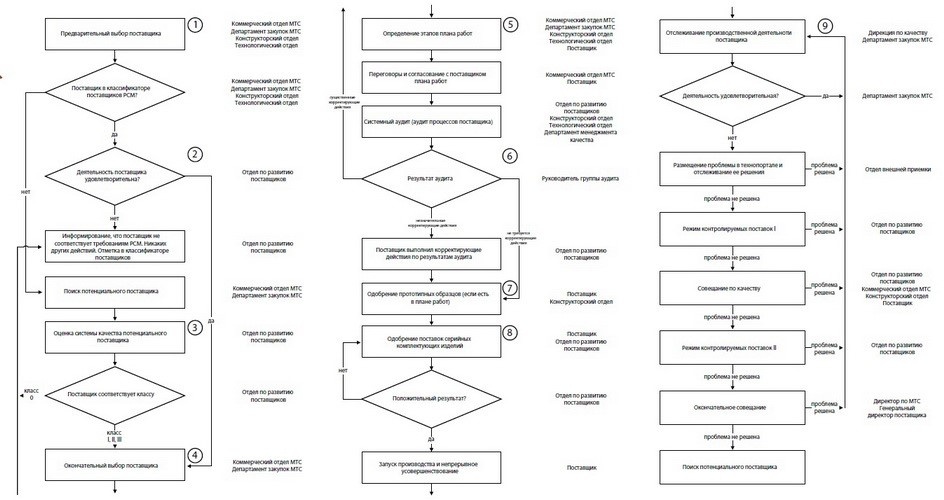
При выборе подходящего поставщика компания опирается на следующий алгоритм:
1. Предварительный выбор поставщика на этапе проектирования. Первым делом осуществляется проверка поставщиков, одобренных к серийным поставкам. Если таковых нет, – проверка оцененных поставщиков. В их отсутствие инициируется поиск и оценка нового потенциального поставщика.

2. Оценка текущей деятельности поставщика. Оценка текущей деятельности поставщика производится отделом по развитию поставщиков на основании данных по уровню дефектности, срывам поставок и лояльности поставщика. Если результаты оказываются неудовлетворительными, никакая дальнейшая работа с поставщиком не проводится.

3. Оценка системы качества потенциального поставщика состоит из двух уровней. Сначала поставщик проводит самооценку и заполняет протокол оценки системы качества. А затем оценка системы качества проводится во время выезда к поставщику. Если поставщик соответствует I, II и III классу, – переход к окончательному выбору поставщика. Если поставщик получил класс 0, в окончательном отборе он не участвует.

4. Окончательный выбор поставщика. По результатам оценки текущей деятельности и системы качества, предварительных переговоров с поставщиком, протоколов встреч и предварительных технико-коммерческих предложений оформляется таблица по выбору двух и более поставщиков с выводами по выбору поставщиков.

5. Разработка и согласование плана работ. Проводится совместно с поставщиком; в план включаются сроки и этапы по дальнейшим субпроцессам, а также объясняются коммерческие и технические требования компании.

6. Системный аудит. Проводится для того, чтобы уяснить способности и возможности поставщика разрабатывать, осваивать и поставлять требуемую продукцию надлежащего качества и в необходимом количестве. Аудит состоит из следующих шагов:

• Назначается группа и руководитель группы для проведения системного аудита (отдел оценки по развитию поставщиков, конструкторский отдел, технологический отдел, департамент менеджмента качества).
• Заполняется протокол системного аудита с корректирующими и предупреждающими мероприятиями. Если необходимы:
- существенные корректирующие действия – никакие дальнейшие действия с поставщиком не проводятся;
- незначительные корректирующие действия – поставщик должен выполнить
- корректирующие действия, до их выполнения никакие дальнейшие действия с поставщиком не проводятся;
- не требуются корректирующие действия – действуем по плану работ.

7. Одобрение прототипных образцов (если есть в плане работ) – для уяснения правильности технических решений. Конструкторский отдел проводит контрольную сборку и испытания прототипных образцов.

8. Одобрение поставок серийных комплектующих. Проводится для того, чтобы определить, все ли требования к продукции, чертежам и спецификациям ясны и понятны поставщику и все ли процессы дают возможность выпускать продукцию, удовлетворяющую этим требованиям в период запуска темпового производства с установленной производительностью.

Этапы проведения одобрения серийных поставок:

· FMEA – предупреждение возникновения потенциальных ошибок при разработке и/или производстве. Поставщик проводит анализ возможных ошибок на стадии проектирования комплектующего изделия и планирования производства.

· План производственного процесса – обеспечение требуемого качества путем предоставления запланированных процессов, методов контроля и вспомогательных средств. Поставщик планирует и документирует ход рабочих процессов для комплектующих изделий относительно всей технологической цепочки.

· Первый образец – поставщик приводит доказательство того, что его продукты изготовлены с соблюдением условий производства серийно выпускаемых изделий и соответствуют требованиям компании. Поставщик предоставляет первый образец и соответствующие документы при первой поставке, а также полностью заполненный и заверенный подписью акт испытания первого образца, включая результаты замеры ключевых параметров.

· Пригодность и воспроизводимость процесса – доказательство воспроизводимости процесса посредством использования статистических методов для ключевых параметров. Поставщик подтверждает, что деталь может быть произведена с требуемым уровнем производительности и качеством при назначенном количестве комплектующих изделий, необходимых для проверки воспроизводимости процесса. Документирование оформляется с использованием методов статистического управления процессами.

· Аудит продукции – проверка эффективности используемой поставщиком системы управления качеством относительно отдельных комплектующих изделий. Поставщик обязуется планировать и проводить испытания продукции. Обнаруженные несоответствия подлежат устранению.

· Ресурсные испытания – доказательство безотказности продукта в соответствии с требованиями компании.

9. Отслеживание производственной деятельности поставщиков для постоянного улучшения качества поставок. Поставщик начинает производство и поставки комплектующих изделий в компании. Компания отслеживает производственную деятельность поставщика. Основными критериями деятельности является количество/длительность остановок конвейера компании и уровень дефектов PPM.

В случае выявления несоответствий поставляемых комплектующих изделий:

· Уведомление поставщика о проблеме. Поставщик обязан в течение одного дня локализовать проблему, за три дня внедрить предупреждающие действия, за две недели внедрить корректирующие действия.

· Режим контролируемых поставок I – «проблемные» комплектующие подвергаются 100% сортировке и перепроверке перед поставкой поставщиком до выполнения корректирующих действий. При внедрении корректирующих действий проводится проверка выполнения.

· Если при/после режима контролируемой поставки I проблема не решена, проводится совещание по качеству с участием отдела по развитию поставщиков, конструкторского отдела, департамента менеджмента качества и поставщика.

· Поиск потенциального поставщика – коммерческий отдел/оперативный департамент начинает поиск нового поставщика

· Если проблема не решена и/или есть новые проблемы, поставщика уведомляют о внедрении Режима контролируемых поставок II, в котором «проблемные» комплектующие подвергаются 100% приемке независимой компанией, выбранной компанией. Все затраты в этом случае покрываются поставщиком.

· После внедрения нового поставщика – уведомление поставщика об окончании сотрудничества.

Алгоритм процесса одобрения серийных поставок комплектующих изделий
Алгоритм процесса одобрения серийных поставок комплектующих изделий

Кого можно назвать лучшим поставщиком? Лучший поставщик – это тот, кто поставляет требуемый заказ, в требуемом объеме и качестве, в требуемое время по лучшей цене. Достижение этой цели невозможно без тесного взаимодействия поставщика и потребителя. Именно аудит со стороны поставщика имеет максимальную объективность: он знает, какие стороны производственного процесса ему наиболее интересны, знает, где могут скрываться проблемы, и максимально заинтересован в получении качественной продукции. Аудит поставщиков, строгие требования к процессам со стороны компании-потребителя – это не признак недоверия или попытка «продавливания» более выгодных условий. Это реализация «голоса клиента» – четкое определение потребностей заказчика до начала производственного процесса, гарант того, что он будет удовлетворен сотрудничеством.

Этот уровень взаимодействия выгоден обеим сторонам, он обеспечивает тесный симбиоз конечного производителя и всех его поставщиков. Конечный производитель получает гарантии качества продукции и доставки со стороны поставщика, позволяющие ему выстраивать более эффективные процессы, а со своей стороны поддерживает поставщика в освоении передовых практик управления производством, обеспечения качества и борьбы с потерями.

Мониторинг удовлетворенности заказчика, постоянный контроль своих процессов и работа над их улучшением – залог долгосрочного и взаимовыгодного сотрудничества в условиях конкурентного рынка.