Добавить в корзинуПозвонить
Найти в Дзене
Александр Ткач

Рекламная стратегия для франчайзи «СуперСклад»

Рассчитана на российские города с населением 500–800 тыс. человек, с использованием российских медиа, соцсетей, видеохостингов, рекламных сетей и мессенджеров. Этот документ – рекламная стратегия для франчайзи сети self-storage «СуперСклад», адаптированная под условия российских городов с населением 500–800 тысяч человек. Задача стратегии – обеспечить приток лидов, рост заполняемости боксов, формирование локальной узнаваемости бренда и создание устойчивой системы продвижения, которая не зависит от разовых акций. Документ формирует: Рынок self-storage в России растёт ежегодно на 15–20%. Источник: исследования Colliers и Knight Frank, отраслевые обзоры 2023–2024 гг. Рост обусловлен: Но: в городах с населением 500–800 тыс. популярность услуги всё ещё ниже, чем в Москве и Санкт-Петербурге. Причины: Ключевая гипотеза, на которой строится данная стратегия: в городах с населением 500-800 тыс. человек категорию self-storage необходимо «открывать» заново, формируя спрос с нуля через образовате
Оглавление

Рассчитана на российские города с населением 500–800 тыс. человек, с использованием российских медиа, соцсетей, видеохостингов, рекламных сетей и мессенджеров.

ЧАСТЬ 1. Введение, цели и маркетинговый контекст рынка self-storage

1.1. Назначение рекламной стратегии

Этот документ – рекламная стратегия для франчайзи сети self-storage «СуперСклад», адаптированная под условия российских городов с населением 500–800 тысяч человек. Задача стратегии – обеспечить приток лидов, рост заполняемости боксов, формирование локальной узнаваемости бренда и создание устойчивой системы продвижения, которая не зависит от разовых акций.

Документ формирует:

  • чёткую модель целевой аудитории;
  • позиционирование для рекламных кампаний;
  • медиамикс, оптимальный для российских регионов;
  • структуру рекламных сообщений;
  • план тестов и оптимизации;
  • бюджетные диапазоны;
  • KPI и методику оценки эффективности.

1.2. Ситуация на рынке и особенности потребления в регионах РФ

Рынок self-storage в России растёт ежегодно на 15–20%. Источник: исследования Colliers и Knight Frank, отраслевые обзоры 2023–2024 гг. Рост обусловлен:

  • увеличением темпов жилищного строительства – больше мелких студий, меньше кладовок;
  • увеличением мобильности населения;
  • развитием локального e-commerce;
  • появлением малого производства, мастерских, предпринимателей на маркетплейсах;
  • ростом числа самозанятых, которым требуется компактный склад.

Но: в городах с населением 500–800 тыс. популярность услуги всё ещё ниже, чем в Москве и Санкт-Петербурге. Причины:

  1. низкая информированность о категории;
  2. стереотип, что склад – это «что-то далёкое» и «не для обычных людей»;
  3. отсутствие сформированного потребительского сценария.

Ключевая гипотеза, на которой строится данная стратегия: в городах с населением 500-800 тыс. человек категорию self-storage необходимо «открывать» заново, формируя спрос с нуля через образовательный контент и простые, приземленные механики.

Поэтому задача рекламной стратегии – не просто продавать боксы, а создавать спрос на саму категорию.

Это ключевая особенность регионального маркетинга self-storage.

1.3. Главная маркетинговая задача франчайзи

Создать локальное лидерство в категории хранения, обеспечив:

  • 75–90% заполняемости боксов в течение 6–12 месяцев после запуска активной рекламы;
  • регулярный поток входящих лидов по приемлемой стоимости;
  • узнаваемость бренда среди жителей ближайших районов и предпринимателей города;
  • формирование доверия к услуге и разрушение барьеров.

1.4. Рекламные цели

Имиджевые цели

  • Формирование осведомлённости о категории: что такое self-storage и зачем он нужен.
  • Укрепление репутации «СуперСклад» как надёжного, безопасного и удобного сервиса.
  • Создание устойчивого присутствия бренда на локальных площадках.

Перформанс-цели

  • Привлечение входящих заявок: звонков, заявок на сайте, сообщений в мессенджерах.
  • Генерация реальных бронирований боксов.
  • Снижение стоимости лида при росте объёма трафика.

1.5. Основная гипотеза рекламной модели

В городах с населением 500–800 тыс. человек лучше всего работает двухступенчатая модель продвижения:

1) ЭТАП ИНФОРМИРОВАНИЯ (разогрев спроса)

Формат: охватная реклама + объясняющий контент
Инструменты:

  • VK Реклама (бывш. MyTarget) – охват по интересам, геотаргетинг;
  • VK Реклама в соцсети «ВКонтакте»;
  • РСЯ (Яндекс) – баннеры, креативы, видео;
  • Яндекс.Дзен (статьи, нативная реклама);
  • Локальные СМИ (рекламные статьи, спецпроекты, интервью);
  • Видео в RuTube и VK Видео.

Задача: объяснить людям, что услуга существует и она доступна.

2) ЭТАП ПРОДАЖ (performance-экосистема)

Формат: лидогенерация и ретаргетинг
Инструменты:

  • контекстная реклама Яндекс.Директ;
  • лид-формы ВКонтакте;
  • мессенджер-лиды (VK Messenger, Telegram-бот);
  • call-трекинг;
  • ретаргетинг через VK и РСЯ;
  • карты Яндекс/2ГИС с акцентом на локацию.

Задача: конвертировать тёплый спрос в реальные бронирования и звонки.

1.6. Почему стратегия фокусируется на российских площадках

В условиях ограничений и технических блокировок рекламная экосистема в России перестроилась. Сейчас основные эффективные инструменты – VK, Яндекс, Дзен, Rutube, Telegram (через натив и рекламу у блогеров).

Это не ухудшает качество маркетинга – наоборот, локальные инструменты дают:

  • лучшие цены на охват;
  • более дешёвые и качественные лиды;
  • гибкий геотаргетинг;
  • лучшее понимание пользовательского поведения.

Стратегия полностью соответствует российскому цифровому ландшафту 2024–2025 годов.

1.7. Ожидаемые результаты кампании (ориентиры)

Имиджевые ориентиры (после 3-х месяцев кампании):

  • Узнаваемость бренда в целевых районах города: 15-25% (замеряется через опросы);
  • Охват образовательным контентом (статьи в Дзен, видео): не менее 70% от целевой аудитории сегментов «Частники» и «Малый бизнес».

Перформанс-ориентиры (первые лиды – с 1-й недели, стабилизация – через 2-3 месяца):

  • Стоимость лида: 250–600 рублей;
  • Стоимость брони бокса: 2800–4500 рублей;
  • ROMI по рекламным кампаниям: от 250% (в правильно настроенной структуре);
  • Заполняемость:
    60% – через 3–4 месяца;
    85% – через 8–12 месяцев.

Важно: показатели варьируются, но стратегия ниже описывает, как к ним прийти.

ЧАСТЬ 2. Целевая аудитория и мотивации клиентов self-storage

2.1. Почему важно подробно сегментировать аудиторию

В городах с населением 500–800 тыс. человек рынок self-storage ещё не сформирован окончательно. Люди не всегда понимают, зачем нужен склад, чем он отличается от гаража, кладовой или балкона, и почему за него стоит платить.
Поэтому маркетинг должен одновременно выполнять две функции:

  1. Формировать базовое понимание категории
  2. Продавать конкретное решение конкретному сегменту

Каждый сегмент аудитории имеет собственные мотивы, барьеры и «точки боли».
Реклама должна говорить с ними
разным языком, чтобы быть эффективной.

2.2. Основные сегменты ЦА

Ниже представлены ключевые сегменты, наиболее характерные для регионов России.

Сегмент 1. «Частники при ремонте и переезде» (30–40% всех клиентов)

Кто: семьи, молодые пары, люди, купившие новую квартиру, переезжающие в другой район или город.
Возраст: 25–45 лет.
Доход: средний и средний+.
Контекст: в регионах растёт доля новостроек, а с ней – потребность временно хранить мебель, коробки, бытовую технику.

Боли:

  • «Негде держать вещи, пока делаем ремонт»;
  • «Нет готовности перевозить всё сразу»;
  • «Боимся, что вещи испортятся в гараже».

Мотивы:

  • чисто, сухо, безопасно;
  • можно хранить мебель без риска;
  • временно, без долгих договоров;
  • дешевле, чем арендовать квартиру «под вещи».

Рекламные сообщения:

  • «Храните мебель на время ремонта – от 25 рублей в сутки»;
  • «Доступ 24/7 – приезжайте, когда удобно»;
  • «Чистые, тёплые боксы – вещи в безопасности».

Подходящие медиа:

  • контекстная реклама («хранение вещей на время ремонта», «где хранить диван»);
  • VK Реклама;
  • статьи и экспертные публикации в локальных медиа о ремонте;
  • Яндекс.Дзен – объясняющие материалы.

Сегмент 2. «Малый бизнес и самозанятые» (25–35%)

Кто: предприниматели, продавцы с маркетплейсов, мастера, ремонтные бригады, локальные интернет-магазины, курьерские сервисы.

Боли:

  • нет складского помещения;
  • офис слишком маленький;
  • склад в квартире – хаос;
  • ненадёжные гаражи;
  • нет места для сезонного товара.

Мотивы:

  • круглосуточный доступ для отгрузок;
  • юридический договор;
  • камеры, охрана;
  • возможность роста (бокс можно увеличить).

Рекламные сообщения:

  • «Для бизнеса: склад от 1 дня, без переплат и долгих договоров»;
  • «Под сезонный товар – от 3 м²»;
  • «Подходит для Wildberries, Ozon, локальных магазинов и мастерских».

Подходящие медиа:

  • Яндекс.Директ (по запросам «мини-склад», «аренда склада 5 м²»);
  • VK Реклама по интересам «предпринимательство», «маркетплейсы»;
  • локальные бизнес-СМИ;
  • Telegram-каналы для предпринимателей.

Сегмент 3. «Хранение сезонных вещей» (15–20%)

Кто: обычные семьи и владельцы автомобилей.

Что хранят:

  • велосипеды, колёса, лыжи;
  • дачное оборудование;
  • детские коляски.

Мотивы:

  • дома некуда складывать;
  • боятся краж в гаражах;
  • хотят порядок.

Рекламные сообщения:

  • «Храните колёса, велосипеды и сезонные вещи – тепло, сухо, безопасно»;
  • «Бокс от 2 м² – достаточно для всего».

Сегмент 4. «Люди с нехваткой места» (10–15%)

Кто: жители небольших квартир, студий, молодые специалисты.

Контекст: Человек не переезжает, не делает ремонт – просто дома недостаточно пространства.

Мотивы:

  • освободить балкон;
  • избавить квартиру от коробок;
  • создать порядок.

Рекламные сообщения:

  • «Освободите балкон за один день»;
  • «Храните то, что мешает жить»;
  • «Бокс от 1200 ₽ в месяц – дешевле, чем делать кладовку».

Сегмент 5. «Хранение наследства и ценных вещей» (5–10%)

Контекст:

  • люди получили наследство;
  • вещи умерших родственников;
  • большие архивы документов.

Мотивы:

  • боятся повредить вещи дома;
  • нужен порядок;
  • нужна безопасность.

Рекламные сообщения:

  • «Безопасное хранение мебели и вещей на любой срок»;
  • «Доступ только у вас – индивидуальный замок и видеонаблюдение».

Сегмент 6. «Хобби, коллекционеры, ремесленники» (2–5%)

Примеры:

  • коллекционеры ретро-техники;
  • модельные хобби;
  • любители автозапчастей;
  • художники.

Мотивы:

  • нужен аккуратный, сухой бокс;
  • круглосуточный доступ;
  • тишина и порядок.

Рекламные сообщения:

  • «Отдельный бокс для вашего пространства»;
  • «Где ваши вещи чувствуют себя лучше, чем дома».

2.3. Карта триггеров и барьеров

Ключевые триггеры, которые работают лучше всего:

  • Доступ 24/7
  • Охрана и камеры
  • Чистота и тёплые боксы
  • Цена от 1200 ₽ в месяц
  • Договор, чек, прозрачность
  • Локация рядом с домом или транспортной артерией
  • Возможность увеличивать или уменьшать бокс
  • Первые 7 дней дешево (образ промо)

Главные барьеры:

  1. «Это дорого» → нужно показывать цены «от...»
  2. «Это далеко» → геореклама + карты
  3. «Это небезопасно» → упор на охрану
  4. «Зачем мне склад, если есть балкон» → разъясняющий контент
  5. «Гараж дешевле» → аргументация преимуществ: сухость, камеры, круглосуточный доступ

2.4. Выводы для рекламной стратегии

  1. Нет единой аудитории – нужны отдельные креативы под каждый сегмент.
  2. Нужно объясняющее рекламное сообщение, а не просто «аренда боксов».
  3. Нужно много «простых» креативов: фото боксов, сравнение «до/после», видео-инструкции.
  4. Нельзя ставить один и тот же лид-магнит на всех – сегментация обязательна.
  5. Для эффективного управления мультиканальностью и мультисегментностью критически важны CRM-система, UTM-разметка и использование библиотеки готовых шаблонов креативов.

ЧАСТЬ 3. Позиционирование, УТП и структура рекламных сообщений

Этот раздел формирует основу рекламной коммуникации для франчайзи:

  • как говорить о self-storage;
  • какие смыслы выносить в креативы;
  • какие УТП используют успешные объекты;
  • как выстраивать структуру сообщения, чтобы конверсия была выше.

3.1. Основная проблема регионального рынка self-storage

В регионах (города 500–800 тыс.) главная проблема – низкая осведомлённость и поверхностные представления о категории.
Типичные реакции:

  • «Это что-то московское»;
  • «Это дорогой склад для богатых»;
  • «Можно и в гараже»;
  • «Сложно, непонятно, не слышал».

Поэтому рекламное позиционирование должно быть максимально приземлённым, простым, понятным.
Переигрывание в «премиальность» не работает – людям нужно объяснение, а не брендовый флёр.

3.2. Базовое позиционирование «СуперСклад» в рекламе

Формула: «Доступное, безопасное и удобное хранение вещей рядом с домом»

Это позиционирование должно быть узнаваемым в любой рекламной точке.

Оно опирается на три ключевых столпа:

1. Доступность (цена + удобство)

Self-storage должен восприниматься как услуга для обычных людей, а не элитный сервис.
Ключевые элементы:

  • «От 1200 ₽ в месяц» – снижает барьер входа;
  • «от 25 ₽ в сутки» – усиливает ощущение доступности;
  • короткие периоды аренды (даже от 1 недели);
  • возможность менять размер бокса.

2. Безопасность

Безопасность – главный фактор доверия.

Глобальные исследования self-storage (SpareFoot Report, 2023; отраслевые обзоры) показывают:
84% клиентов выбирают склад из-за ощущения безопасности.

УТП для коммуникаций:

  • круглосуточная охрана;
  • видеокамеры;
  • индивидуальные замки;
  • закрытая территория;
  • датчики дыма, пожарная сигнализация.

Безопасность должна присутствовать в каждом креативе.

3. Удобство и гибкость сервиса

Аргументы, которые особенно важны для малого бизнеса и частников:

  • доступ 24/7;
  • личный бокс без соседей;
  • возможность приезжать ночью;
  • без обязательств длительной аренды;
  • полный порядок и чистота.

Для городов 500–800 тыс. важно подчеркнуть удобство локации – это прямой триггер.

3.3. Уникальные торговые преимущества франчайзи

Сеть «СуперСклад» может формировать типовые УТП, которые франчайзи адаптирует под свою точку.
В зависимости от конкретного объекта используется 6 типов УТП:

УТП №1. Цена «от...»

Пример:
«Боксы от 1200 ₽ в месяц»
Или:
«Бокс от 2 м² – от 40 ₽ в день»

Почему работает:
в регионах цена – главный аргумент.
Цена «от...» взрывает барьер «дорого».

УТП №2. Локация рядом с домом

Пример:
«5 минут от центра»
«Удобный выезд на трассу / окружную дорогу»

Почему работает:
люди в регионах привыкли к быстрому доступу к сервисам.

УТП №3. Безопасность + чистота

Пример:
«Камеры 24/7. Чистые, сухие, отапливаемые боксы»

Почему работает:
в городах среднего размера много гаражей → высокий уровень сравнения.

УТП №4. Для малого бизнеса

Пример:
«Удобно для Wildberries и локальных продавцов»
«Бокс, где можно хранить товар и отгружать 24/7»

Почему работает:
огромный рост самозанятых.

УТП №5. Гибкие условия

Пример:
«От 7 дней. Можно менять размер бокса»

Почему работает:
нравится предпринимателям и людям с непредсказуемыми сроками ремонта.

УТП №6. Ощущение порядка и свободы

Эмоциональное УТП:
«Освободите дом от вещей. Заберите порядок обратно»

Почему работает:
женская аудитория воспринимает порядок как эмоциональную ценность.

3.4. Структура рекламного сообщения

Ниже – профессиональная формула для self-storage, собранная на основе сотен кейсов США, Европы и России (SpareFoot, ECHO Storage, Colliers Analytics, кейсы АМД, FlexStorage).

Усовершенствованная формула рекламного сообщения «5С»

  1. Context (контекст) – указываем жизненную ситуацию
  2. Clarity (ясность) – чётко говорим, что мы предлагаем
  3. Confidence (доверие) – объясняем, почему это безопасно и удобно
  4. Conditions (условия)сразу указываем выгодные условия (цену «от», акцию, срок), снимая основной барьер
  5. Call to Action (призыв) – даём понятный шаг

Примеры сообщений по усовершенствованной формуле

Пример 1. Для ремонта
Контекст: «Начали ремонт и некуда девать мебель?»
Ясность: «Сдайте вещи в тёплый бокс».
Доверие: «Мебель под камерами, доступ 24/7».
Условия: «Всего от 40 ₽ в день».
CTA: «Забронировать сейчас».

Пример 2. Для бизнеса
Контекст: «Товар не помещается в квартире?»
Ясность: «Склад от 2 до 20 м² для Wildberries и Ozon».
Доверие: «Юридический договор, круглосуточный доступ».
Условия: «Первый месяц со скидкой 30%».
CTA: «Узнать цену».

Пример 3. Для семей
Контекст: «Балкон снова завален?»
Ясность: «Храните сезонные вещи в боксе».
Доверие: «Тёплые боксы, индивидуальный доступ».
Условия: «от 1200 ₽ в месяц».
CTA: «Подобрать размер».

3.5. Шаблоны ключевых креативов

1) «Бытовые боли»

  • Визуал: Заваленный балкон → свободная комната. Гараж с потёками → тёплый бокс. Мебель в коридоре → аккуратный контейнер.
  • Почему работает: Визуал понимает даже человек, который не знает слова "self-storage".

2) «До/После»

  • Визуал: Было: заваленная квартира. Стало: просторная комната.
  • Подпись: «Заберите порядок обратно».

3) «Под размер»

  • Визуал: Плитка с размерами боксов: 1×1м, 2×3м, 3×5м.
  • Текст: «Выберите размер».

4) «Для бизнеса»

  • Визуал: Фото предпринимателя с коробками.
  • Текст: «Склад для маркетплейсов. От 2 м²».

5) Видео 10–15 секунд

  • Структура: Показ объекта → открытие бокса → демонстрация чистоты → человек размещает коробку → указание цены «от...» → призыв к действию (CTA).
  • Ключевой элемент: В видео должен быть живой человек, эмоциональный триггер порядка.

3.6. Голос бренда и тональность рекламных сообщений

Для франчайзи «СуперСклад» рекомендуется следующая tone of voice:

  • Простой – без сложных конструкций.
  • Уверенный – без преувеличений.
  • Приземлённый – мы говорим с обычными людьми.
  • Дружелюбный – чтобы снижать барьеры.
  • Немного экспертный – достаточно, чтобы вызвать доверие.

Примеры корректных тонов:

  • «Храните вещи удобно и безопасно»
  • «Мы рядом – приезжайте в любое время»

Некорректные тона:

  • «Мы – премиальный лидер инновационных складских решений» (слишком громко)
  • «Самое лучшее в городе и регионе» (агрессивно, вызывает недоверие)

3.7. Итоговая формулировка рекламного позиционирования

«Доступное, безопасное и удобное хранение вещей для людей и малого бизнеса – рядом с домом и без лишних сложностей».

Эта фраза – основа всех рекламных материалов.

ЧАСТЬ 4. Медиастратегия: каналы, форматы рекламы, бюджеты и механики продвижения

Этот раздел описывает какие каналы использовать, в каких форматах и с каким бюджетом, а также какие рекламные механики оптимальны для франчайзи в городах РФ с населением 500–800 тыс.

4.1. Принципы выбора каналов

Для регионального self-storage важны три критерия:

  1. Доступ к локальной аудитории – только российские соцсети, мессенджеры и порталы.
  2. Возможность точного таргетинга – чтобы не тратить бюджет на «нецелевых» людей.
  3. Совместимость с контентной стратегией – можно использовать статьи, гайды, видео, инфографику.

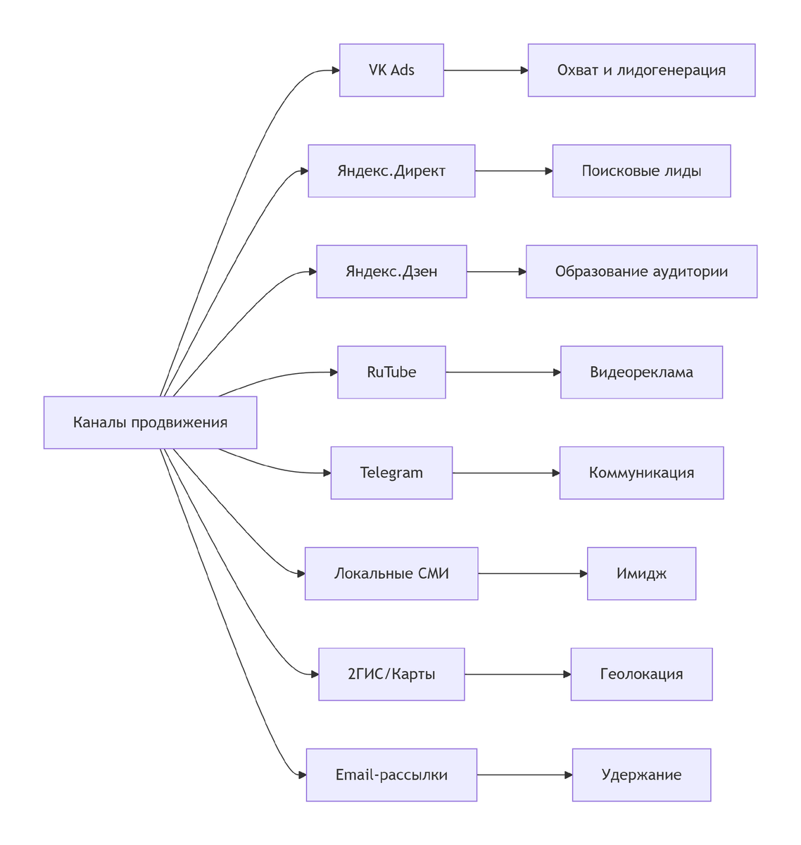
4.2. Основные каналы и их роль

-2

4.3. Форматы рекламных материалов

  1. Баннеры – статические и динамические, с УТП «от 1200 ₽», «доступ 24/7».
  2. Видео 10–15 сек – эмоциональный «до/после», кейсы клиентов.
  3. Карусели в VK – показываем разные размеры боксов.
  4. Лид-формы – быстрый CTA: «Забронировать сейчас» или «Узнать цену».
  5. Нативные статьи – поясняют категорию self-storage, кейсы франчайзи.
  6. Инфографика – на Дзене, VK, Telegram: преимущества, сравнение с гаражом.
  7. Вебинары и AMA – для малого бизнеса и предпринимателей.

4.4. Рекламная механика

Этап 1: Охват + образование (1–2 месяца)

  • VK Ads: Таргетинг по интересам, ретаргетинг, lookalike на посетителей сайта.
  • Яндекс.Дзен: Статьи о пользе self-storage, кейсы.
  • RuTube: Видео 10–15 сек с визуальным «до/после».
  • Локальные СМИ: Интервью, кейсы, обзоры.
  • Цель: Повысить узнаваемость, вызвать интерес к категории.

Этап 2: Лидогенерация (2–4 месяца)

  • VK и Яндекс.Директ – прямой таргетинг на горячую аудиторию (ремонт, переезд, малый бизнес).
  • Лид-формы с мгновенным ответом (чат-бот, звонок менеджеру).
  • Ретаргетинг – посетители сайта, просмотревшие видео, взаимодействие с постами.
  • Telegram-бот – запись, консультация, быстрый расчет стоимости.

Этап 3: Поддержка и конверсия (4–6 месяцев)

  • Email-рассылки по клиентам, которые были на сайте.
  • Инфографика с ценами, сравнение с гаражами, кейсы франчайзи.
  • Сбор отзывов, публикация кейсов в VK и Дзене.
  • Геотаргетинг через 2ГИС и Яндекс.Карты.

4.5. Рекомендации по бюджету

-3
-4

Итого: ориентировочный медиабюджет – 230 000 – 385 000 ₽ / месяц.
Это позволяет достичь:

  • Ежедневного потока 15–30 лидов;
  • Охвата 30–50 тыс. человек в месяц;
  • Возможности масштабирования через ретаргетинг.

4.6. Ключевые метрики и контроль эффективности

  • CPL (стоимость лида) – основной показатель. Цель: 250–450 ₽.
  • CTR баннеров и каруселей – оценка вовлечённости.
  • VTR видео – показатель удержания внимания.
  • Заполняемость боксов – прямой KPI конверсии.
  • ROMI – возврат на инвестиции в рекламу.
  • Эффективность каналов – через UTM, call-трекинг, CRM.

4.7. Механики тестирования

  1. A/B тесты объявлений: фото/видео, тексты, CTA.
  2. Тест сегментов аудитории: семьи vs малый бизнес.
  3. Геотаргетинг по районам города.
  4. Форматы: статичный баннер vs видео vs карусель.
  5. Время показа: утро/день/вечер.

Результаты тестов фиксируются в CRM и аналитике для оптимизации бюджета.

4.8. Контент для рекламных креативов

  • Фото: боксов, людей с коробками, бизнес-кейсы.
  • Видео: «до/после», 10–15 сек, с простым CTA.
  • Инфографика: «Сравнение self-storage с гаражом», «Тарифы, от 1 м² до 20 м²».
  • Статьи на Дзене: «Как хранить вещи безопасно», «5 ошибок при хранении».

ЧАСТЬ 5. Контент-план, расписание публикаций и интеграционные активности

5.1. Принципы построения контент-плана

  1. Последовательность и системность - регулярные публикации по всем каналам
  2. Разнообразие форматов - статьи, инфографика, видео, посты в соцсетях, вебинары, AMA
  3. Локализация - адаптация материалов под город и специфику аудитории
  4. Информационная ценность - решение реальных проблем, практические советы, кейсы
  5. Триггер доверия - публикации о безопасности, отзывы клиентов, кейсы франчайзи

5.2. Контент-типология

-5
-6

Примечание: Контент-план является шаблоном для адаптации под локальную специфику.

5.3. Недельный контент-план (пример)

Неделя 1:

  • ПН: Аналитическая статья «Тренды self-storage» (Дзен)
  • ВТ: Кейс франчайзи «Первый бокс в городе» (VK, Telegram)
  • СР: Инфографика «Склад vs Гараж» (VK, Дзен)
  • ЧТ: Гайд «Выбор бокса» (Дзен)
  • ПТ: AMA «Вопросы новых клиентов» (Telegram)
  • СБ: Видео «До/После уборки» (VK, RuTube)
  • ВС: Акция «Первый месяц бесплатно» (VK, Telegram)

Неделя 2:

  • ПН: Статья «5 ошибок при хранении» (Дзен)
  • ВТ: Кейс «Интернет-магазин на self-storage» (VK)
  • СР: Инфографика «Сезонное хранение» (VK, Дзен)
  • ЧТ: Видео «Круглосуточный доступ» (VK, Telegram)
  • ПТ: AMA «Вопросы франчайзи» (Telegram)
  • СБ: Отзыв клиента (VK, Telegram)
  • ВС: Акция «Скидка 3 месяца» (Email, VK)

5.4. Интеграционные активности

1. Вебинары и мастер-классы

  • Темы: «Безопасное хранение», «Self-storage для бизнеса»
  • Площадки: VK Live, Telegram, Webinar
  • Цель: привлечение аудитории, экспертиза, лиды

2. Партнёрские публикации

  • Партнеры: риелторы, девелоперы, банки
  • Форматы: статьи, интервью, инфографика
  • Цель: усиление доверия

3. Онлайн-конкурсы

  • Пример: «Размести коробку - выиграй хранение»
  • Площадки: VK, Telegram
  • Цель: вовлеченность, репутация

4. Гео-мероприятия

  • Форматы: презентации, бизнес-завтраки, семинары
  • Цель: знакомство, доверие, локальные лиды

5. User Generated Content

  • Методы: фото "До/После", истории клиентов
  • Цель: визуальное подтверждение ценности

5.5. KPI и контроль исполнения

  • Регулярность: 5-6 постов в неделю
  • Охват: 30-50 тыс. человек/месяц
  • Вовлеченность: CTR 1-2%, VTR 35-45%
  • Лиды: 15-30 в неделю
  • Обратная связь: 10+ отзывов в месяц
  • Ретаргетинг: 100% посещений сайта

Контроль через CRM, дашборды, еженедельные отчеты

ЧАСТЬ 6. Оптимизация кампании, масштабирование и ROI

6.1. Принципы оптимизации

  1. Постоянный мониторинг KPI
  2. Аналитика по каналам
  3. Тестирование и A/B тесты
  4. Фокус на конверсию
  5. Гибкая корректировка бюджета

6.2. Методы оптимизации каналов

VK Ads:

  • Контроль CTR баннеров и каруселей
  • Ретаргетинг на взаимодействующих
  • Оптимизация ставок для минимального CPL

Яндекс.Директ:

  • Разделение кампаний по запросам
  • Динамические поисковые объявления
  • Отслеживание конверсий через Метрику и CRM

Яндекс.Дзен:

  • Тестирование заголовков и визуалов
  • Анализ CTR и времени на странице
  • Повторное продвижение популярного

Telegram:

  • Мониторинг вовлеченности
  • AMA по обратной связи
  • Таргетированная реклама в каналах

6.3. Масштабирование успешных активностей

  1. Региональное расширение на другие города
  2. Увеличение бюджета эффективных каналов
  3. Повторение успешных форматов
  4. Франчайзи как "амбассадоры"
  5. Сезонные активности

6.4. ROI и оценка эффективности

-7

Важно: анализировать полную воронку и LTV, а не только CPL

6.5. Автоматизация и инструменты

  1. CRM для франчайзи
  2. UTM-метки
  3. Яндекс.Метрика
  4. Аналитика VK и Директ
  5. Дашборды KPI

6.6. Рекомендации по корректировке

  1. Еженедельный анализ каналов
  2. Перераспределение бюджета по CPL/ROMI
  3. Усиление каналов с высокой лидогенерацией
  4. Корректировка неэффективных креативов
  5. Учет обратной связи франчайзи

ЧАСТЬ 7. Итоговая структура стратегии, запуск и организация команды

7.1. Общая структура стратегии

  1. Цели и KPI
  2. Целевая аудитория
  3. Медиастратегия
  4. Контент-план
  5. Интеграционные активности
  6. Оптимизация и масштабирование
  7. Мониторинг и ROI
  8. Организация команды

7.2. Запуск кампании: этапы

Этап 1: Подготовительный (1-2 недели)

  • Сегментация аудитории
  • Финализация УТП
  • Разработка креативов
  • Настройка аналитики
  • Постановка KPI

Этап 2: Старт (3-4 недели)

  • Публикация статей и кейсов
  • Запуск таргетированной рекламы
  • Включение ретаргетинга
  • Первые AMA-сессии

Этап 3: Активная фаза (2-4 месяца)

  • Регулярный контент
  • Вебинары и мероприятия
  • Сбор отзывов и кейсов
  • Корректировка бюджета

Этап 4: Оптимизация (4-6 месяцев)

  • Перераспределение бюджета
  • Масштабирование механик
  • Локальная активность
  • Создание вечнозеленого контента

7.3. Организация команды

-8

7.4. Контрольные точки

Еженедельно:

  • Отчет по публикациям
  • Анализ CPL, CTR, VTR
  • Корректировка креативов

Ежемесячно:

  • Отчет по ROI, LTV
  • Обратная связь франчайзи
  • Корректировка планов

Через 6 месяцев:

  • Финальный аудит
  • Определение успешных практик
  • Презентация результатов
  • Стратегия на следующий период

7.5. Взаимодействие с франчайзи

  1. Регулярные отчеты
  2. Сбор обратной связи
  3. Локальная поддержка
  4. Обучающие материалы
  5. Совместные акции и UGC

7.6. Ключевые принципы успеха

  • Последовательность и системность
  • Локализация контента
  • Проверка эффективности
  • Обратная связь и обучение
  • Вечнозеленый контент

Выполнил: Ткач А.В.

Экспертный анализ рекламной стратегии для франчайзи «СуперСклад»

1. Стратегическая основа и цели

  • Стратегия адресует реальный региональный контекст: низкая осведомлённость, незрелость спроса, размытые сценарии потребления.
  • Формулируются конкретные цели (заполняемость 75–90% за 6–12 мес.,15–30 лидов в день, узнаваемость в районах, снижение CPL/CB).
  • Верный упор на создание спроса на саму категорию, а не просто на продукт («учить» рынок, а не только продавать).

2. Сегментация и работа с триггерами

  • Детально проработана сегментация: семьи с ремонтом/переездом, малый бизнес, сезонное хранение, нехватка места, наследство/ценности, хобби.
  • Под каждый сегмент проработаны инсайты, боли, мотивации и шаблоны рекламных сообщений (примеры содержательные и приземлённые).
  • Четко выделены главные триггеры: 24/7, безопасность, чистота, цена, удалённость; и обоснованы барьеры: дорого, далеко, небезопасно, непонятно отличие от гаража.

3. Позиционирование и креатив

  • Позиционирование простое и убедительное: доступно, безопасно, удобно, рядом.
  • Прописана структура сообщения («5С»: context, clarity, confidence, conditions, call to action) — сильный и применимый инструмент.
  • УТП/эмоции адаптируются к регионам: нет «премиальности ради премиальности», делается акцент на повседневной пользе и рациональности.

4. Медиастратегия и каналами

  • Дана обоснованная система: только российские медиа и сети (VK, Дзене, RuTube, Яндекс, Telegram), минимизация западных и заблокированных каналов.
  • Медийные активности бьются на этапы: охват+образование → лидогенерация → поддержка и конверсия.
  • Приведён диапазон бюджета, подробные формы контента (баннеры, видео, инфографика, лид-формы, нативные статьи).

5. Контент и автоматизация

  • Наличие недельного контент-плана, интеграционных активностей, кейсов, гайд-контента — плюсы для системного продвижения.
  • Прописаны механики контроля (CRM, UTM, дашборды, call-трекинг, регулярный анализ метрик: CPL, CTR, VTR, заполняемость, ROMI).
  • Исполнение регулярных тестов (A/B, сегменты, география, форматы, время) — важно для оптимизации и роста эффективности.

6. Оптимизация, масштаб и ROI

  • Разработана логика быстрой обратной связи, перераспределения бюджета, локальной адаптации подходов под городы/франчайзи.
  • Хорошо раскрыта ценность долгосрочной аналитики (LTV, воронка, ROI, автоматизация).

Сильные стороны:

  • Локализация: вся стратегия подстроена под реальное медиапространство и цифровые привычки/ограничения РФ.
  • Глубина сегментации и проработка инсайтов.
  • Фокус на «открытии» категории self-storage через обучение и простые креативы.
  • Системность контроля, пошаговое внедрение, прозрачные KPI.

Риски и зоны роста:

  • Возможна нехватка ресурсных франчайзи на полное следование детальному контент-плану и аналитике.
  • Необходимо регулярно мониторить изменения эффективности каналов (алгоритмы, новые форматы в VK/Дзене и т.д.).
  • Стоит дополнительно рассмотреть развитие партнерств с крупными локальными игроками (ритейл, застройщики, малый бизнес-кластеры).
  • Возможно усиление отдела аналитики/автоматизации для среднего франчайзи.

Вывод:
Настоящий документ — пример современной практической маркетинговой стратегии в России. Он взвешенно комбинирует западные best practices (воронка, креативы, A/B), специфику рынка и каналы русскоязычного пространства. В руках мотивированного франчайзи с доступом к квалифицированным подрядчикам и аналитике он даст высокую отдачу и быстрый рост узнаваемости/трафика на старте.

Важно: не только следовать шаблону, но и регулярно дорабатывать тактику под реалии своего города и сезона.