Найти в Дзене
IT Start | Python

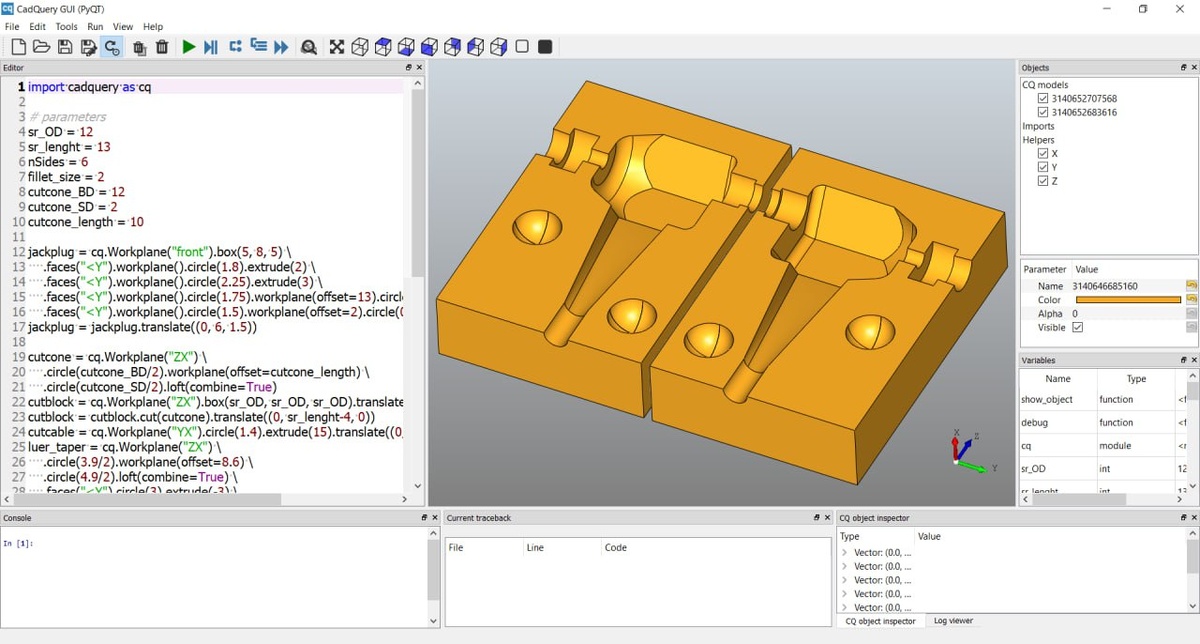
⚒️ CQ-editor — это графический интерфейс / интегрированная среда разработки для CadQuery, реализованная с помощью PyQt и работающая на

⚒️ CQ-editor — это графический интерфейс / интегрированная среда разработки для CadQuery, реализованная с помощью PyQt и работающая на Linux, Windows и macOS. 📌 Основные особенности: 🔵Редактор кода и встроенная 3D-визуализация моделей 🔵Шаговая отладка скриптов CadQuery 🔵Инспектор объектов и просмотр промежуточных стадий модели 🔵Автоматическая перезагрузка при изменении кода 🔵Экспорт моделей в STL, STEP и другие форматы 🔵Настройка интерфейса (тёмная/светлая тема, цвета) 🔵Просмотр ошибок и логов выполнения 🔵Возможность быстрого рендера и вращения модели в 3D-окне ➡️Установка: pip install CQ-editor 📱 Репозиторий ➡️Справочник Программиста. Подписаться

⚒️ CQ-editor — это графический интерфейс / интегрированная среда разработки для CadQuery, реализованная с помощью PyQt и работающая на Linux, Windows и macOS.

📌 Основные особенности:

🔵Редактор кода и встроенная 3D-визуализация моделей

🔵Шаговая отладка скриптов CadQuery

🔵Инспектор объектов и просмотр промежуточных стадий модели

🔵Автоматическая перезагрузка при изменении кода

🔵Экспорт моделей в STL, STEP и другие форматы

🔵Настройка интерфейса (тёмная/светлая тема, цвета)

🔵Просмотр ошибок и логов выполнения

🔵Возможность быстрого рендера и вращения модели в 3D-окне

➡️Установка: pip install CQ-editor

📱 Репозиторий

➡️Справочник Программиста. Подписаться