Добавить в корзинуПозвонить
Найти в Дзене
История разведки

В математике помимо действительных числе существуют мнимые. Зачем они нужны нам

"В математике есть мнимое число - минус 1 в квадрате. Никто не может извлечь из него корень. Предполагают, что за мнимым числом скрывается целая неведомая нам математика, а значит, неведомая реальность. Эту реальность называют Мнимой Россией. Но в нее никто не может поверить". Александр Проханов "Лемнер" Напомним, что в математике имеются действительные числа — это те, которые мы используем в повседневной жизни. Они могут быть положительными, отрицательными или равными нулю. Мнимое число или, точнее, мнимая единица, простыми словами - это число, квадрат которого равняется минус единице. В математике оно обозначается как i² = -1. От обычной единицы мнимая отличается тем, что не существует действительного числа, имеющего отрицательный квадрат, в то время как мнимая единица является решением квадратного уравнения x² + 1 = 0. Мнимая единица используется для создания нового типа чисел — комплексных. Они позволяют решать уравнения и производить сложные вычисления, невозможные с помощью обыч
Оглавление

Прежде, чем ответить на вопрос заголовка, позвольте привести цитату из одного художественного произведения

"В математике есть мнимое число - минус 1 в квадрате. Никто не может извлечь из него корень. Предполагают, что за мнимым числом скрывается целая неведомая нам математика, а значит, неведомая реальность. Эту реальность называют Мнимой Россией. Но в нее никто не может поверить".

Александр Проханов "Лемнер"

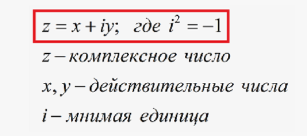
Ну, а теперь, по существу или как выгладит мнимое число

Напомним, что в математике имеются действительные числа — это те, которые мы используем в повседневной жизни. Они могут быть положительными, отрицательными или равными нулю.

Мнимое число или, точнее, мнимая единица, простыми словами - это число, квадрат которого равняется минус единице. В математике оно обозначается как i² = -1.

От обычной единицы мнимая отличается тем, что не существует действительного числа, имеющего отрицательный квадрат, в то время как мнимая единица является решением квадратного уравнения x² + 1 = 0.

Зачем нужна мнимая единица

Мнимая единица используется для создания нового типа чисел — комплексных. Они позволяют решать уравнения и производить сложные вычисления, невозможные с помощью обычных действительных чисел.

Мнимая единица - не выдумка. Она активно применяется для расчетов в следующих областях:

  • электротехника и радиотехника
  • физика волн и колебаний
  • компьютеры, графика и обработка сигналов
  • математика и инженерные расчеты
  • квантовая физика

Примечание

-2

Впервые мнимая единица появилась в работах итальянского математика и астролога Джероламо Кардано (XVI век) при решении кубических уравнений.

Подведем итог

Мнимая единица i – это удивительный пример того, как идея, казавшаяся невозможной, стала фундаментом современной науки и техники. Она считается одной из самых важных и нужных чисел в математике, физике, электродинамике и везде, где для расчетов используются комплексные числа.

Примечание

В начале октября в Московском доме книги на Новом Арбате была отменена презентация романа Проханова "Лемнер". В книжных магазинах столицы прекратили продажи этой книги.