Найти в Дзене

Workflow: как устроены рабочие процессы и зачем они нужны

Разбираемся, что такое workflow и какую роль он играет в организации командной работы. В любой компании, от стартапа до крупного холдинга, результат достигается не случайно — за ним стоит последовательность шагов, действий и решений. Всё это объединяет понятие workflow — рабочий процесс, описывающий, как именно выполняются задачи, кто в них участвует и в каком порядке происходит передача ответственности. Чётко выстроенный workflow позволяет избежать неразберихи, повысить эффективность и управляемость проектов, улучшить коммуникацию внутри команды и между отделами. Понимание и оптимизация рабочих процессов — один из ключевых факторов устойчивого роста и продуктивной работы. Что такое Workflow и зачем его применяют Workflow — это система логически выстроенных шагов, задач и действий, которые формируют единый рабочий процесс и направлены на достижение определённого результата. Он задаёт структуру: кто, что, когда и в каком порядке должен выполнить. В отличие от простой последовательност
Оглавление

Разбираемся, что такое workflow и какую роль он играет в организации командной работы.

В любой компании, от стартапа до крупного холдинга, результат достигается не случайно — за ним стоит последовательность шагов, действий и решений. Всё это объединяет понятие workflow — рабочий процесс, описывающий, как именно выполняются задачи, кто в них участвует и в каком порядке происходит передача ответственности. Чётко выстроенный workflow позволяет избежать неразберихи, повысить эффективность и управляемость проектов, улучшить коммуникацию внутри команды и между отделами. Понимание и оптимизация рабочих процессов — один из ключевых факторов устойчивого роста и продуктивной работы.

Что такое Workflow и зачем его применяют

-2

Workflow — это система логически выстроенных шагов, задач и действий, которые формируют единый рабочий процесс и направлены на достижение определённого результата. Он задаёт структуру: кто, что, когда и в каком порядке должен выполнить. В отличие от простой последовательности задач, workflow описывает взаимосвязи между этапами, участников процесса и автоматизирует передачу информации, делая совместную работу предсказуемой и управляемой.

Workflow часто представляют в виде схемы: каждая задача или этап соединены между собой стрелками, отображающими порядок выполнения. Такая наглядность позволяет участникам проекта быстро ориентироваться в процессе. Однако workflow — это не просто визуализация. Его важнейшая функция — автоматизация: система передаёт данные и документы между этапами, уведомляет сотрудников, отслеживает сроки, фиксирует изменения и помогает избежать ручных ошибок.

Хорошо выстроенный workflow позволяет устранить хаос в распределении задач и ролей, сократить количество ошибок, вызванных забывчивостью или дублированием действий, выявить и устранить «бутылочные горлышки», замедляющие процесс, обеспечить чёткое понимание шагов и точек контроля, упростить масштабирование и онбординг новых сотрудников, создать единую систему отслеживания и управления проектами. Workflow становится особенно важным при работе в быстрорастущих командах и в системах, где требуется высокая степень координации между подразделениями или внешними системами.

Задачи — это базовые единицы процесса. Они могут быть простыми, например: утвердить документ или ответить на запрос, или составными, включающими несколько шагов и требующими анализа, как, например, оценка инцидента в IT-службе. Процессы — логически объединённые задачи, направленные на достижение определённой цели, будь то найм, обслуживание клиентов или запуск продукта. Workflow как система — это структура, объединяющая все задачи и процессы. Она задаёт порядок действий, определяет участников, условия перехода между этапами, сроки выполнения и параметры автоматизации.

Представим типичный рабочий процесс в службе поддержки клиентов. Клиент отправляет запрос через форму — система создаёт заявку автоматически. Диспетчер проверяет информацию, определяет приоритет и назначает исполнителя. Специалист первой линии решает проблему или передаёт её дальше. Если нужно, заявка эскалируется на следующий уровень. После завершения работ клиент подтверждает результат, система закрывает задачу и отправляет запрос на обратную связь. Все действия фиксируются, отслеживаются и анализируются — это повышает прозрачность и управляемость процессов.

Workflow — это универсальный инструмент, который помогает упорядочить действия, повысить прозрачность, сократить число ошибок и ускорить выполнение задач. Он особенно важен там, где требуется масштабируемость, повторяемость и чёткое распределение ролей. Организация процессов с помощью workflow делает командную работу более слаженной и результативной.

Что такое процесс работы Workflow

-3

Workflow можно внедрять в самых разных ситуациях — от простейшей постановки задач до организации комплексных процессов между отделами. В зависимости от целей, он помогает структурировать действия, повысить прозрачность работы и минимизировать потери времени.

Один из самых очевидных способов применения — описание правил для создания задач. В таких схемах прописывается пошагово, как правильно формулировать задачу, чтобы у исполнителя было полное понимание требований и условий. Это особенно полезно при удалённой работе или в распределённых командах.

Например, в компании по разработке образовательных платформ используется следующий подход: при создании задачи менеджер указывает не только цель и срок, но и прикладывает необходимые материалы, шаблоны и контактные лица для уточнений. Workflow позволяет не забыть ни один из этих пунктов — всё проходит по заранее заданной последовательности.

Следующий уровень использования — моделирование ключевых бизнес-процессов на уровне всей компании. Здесь workflow помогает задать общую структуру взаимодействия между отделами: от маркетинга до поддержки. Так, в агентстве, разрабатывающем digital-продукты для B2B, workflow описывает последовательность действий при запуске новых проектов: от заключения договора с клиентом до передачи задачи в продакшн и финального отчёта.

Также workflow можно выстраивать внутри конкретных команд или направлений. Например, в технических отделах — от планирования до релиза. Процессы показывают, как запрос от аналитика передаётся дизайнеру, затем — разработчику, потом тестировщику и в итоге уходит на согласование к менеджеру. Такая схема помогает не терять задачи и точно отслеживать статус работы на каждом этапе.

Что умеют современные workflow-системы

На сегодняшний день системы управления рабочими процессами предлагают обширный функционал, который может быть настроен под конкретные задачи компании. Вот основные преимущества, которые они дают:

  • Полная автоматизация действий
    Технологии позволяют автоматизировать не только отдельные шаги, но и весь процесс целиком — с передачей задач между отделами, системами и внешними сервисами.
  • Эффективное распределение ресурсов
    Умные алгоритмы направляют задачи подходящим сотрудникам, учитывая их специализацию, текущую нагрузку и рабочее расписание. Например, при поступлении заявки на обслуживание техники система сама подберёт свободного мастера с нужными навыками.
  • Соблюдение регламентов и стандартов
    Workflow помогает строго следовать внутренним и внешним требованиям: автоматически формировать нужные документы, контролировать сроки и фиксировать каждый шаг процесса.
  • Гибкая настройка без программистов
    Современные интерфейсы дают возможность бизнес-командам быстро адаптировать процессы под изменения: создать новый сценарий обработки VIP-заказов или добавить этап двойного контроля при одобрении бюджетов — всё это делается без привлечения IT-отдела.

Workflow давно стал не просто схемой — это надёжный каркас для управления работой, который помогает видеть картину целиком, оптимизировать усилия команды и повышать эффективность всей организации.

Что даёт бизнесу внедрение workflow

Workflow-системы — это не просто модный тренд, а реальный инструмент повышения эффективности. При грамотной настройке они помогают упростить процессы, улучшить взаимодействие между сотрудниками и быстрее достигать бизнес-целей. Ниже — ключевые преимущества, которые получает компания от внедрения таких решений.

1. Экономия времени на рутине
Автоматизация берет на себя повторяющиеся операции, освобождая сотрудников для более значимой работы.
Примеры:

  • автоматическая генерация документов при приёме новых сотрудников,
  • рассылка уведомлений,
  • сбор и обработка заявок без участия менеджера.

2. Повышение точности и снижение ошибок
Благодаря стандартизированным этапам и встроенным проверкам снижается вероятность ошибок.
Например:

  • бухгалтерские операции проходят валидацию автоматически,
  • система не позволяет отправить неполный документ.

3. Улучшение коммуникации в команде
Workflow-системы устраняют путаницу в ролях и сроках.
Что это даёт:

  • каждый знает свою зону ответственности,
  • сотрудники получают своевременные напоминания,
  • руководители видят загрузку команды,
  • клиенты — статус выполнения задач.

4. Гибкость и быстрая адаптация к изменениям
Workflow-конструкторы позволяют:

  • обновить рабочий процесс без программиста,
  • адаптировать действия под запуск новых продуктов,
  • быстро реагировать на изменения в рыночной ситуации.

5. Повышение мотивации сотрудников
Понятные процессы дают сотрудникам уверенность и стабильность.
Результаты:

  • каждый понимает, зачем и как выполняет свою часть,
  • снижается тревожность,
  • растёт вовлечённость в общее дело.

6. Ускорение выполнения задач
Оптимизация процесса помогает команде:

  • быстрее реагировать на входящие запросы,
  • избегать задержек,
  • повышать общую скорость выполнения работы.

7. Повышение прибыли и снижение затрат
Упорядоченные процессы влияют на финансовые показатели:

  • снижается количество ошибок и простоев,
  • повышается производительность,
  • компания может предложить клиентам высокое качество и конкурентную цену.

Виды Workflow: в чём различия и когда каждый использовать

Workflow может выглядеть по-разному в зависимости от структуры процессов, степени формализации и уровня автоматизации. Вот основные типы, которые используются в компаниях — от самых простых до адаптивных моделей.

1. Линейный (последовательный) workflow

Это базовая модель, в которой действия выстраиваются строго друг за другом. Новая задача или этап начинается только после полного завершения предыдущего. Здесь нет параллельных путей, развилок или условий — всё максимально прямолинейно и предсказуемо.

Когда использовать:
– если процесс формализован и не допускает отклонений;
– если шаги логически вытекают друг из друга;
– когда контроль и последовательность важнее гибкости.

Плюсы:
– легко визуализировать и обучать сотрудников;
– минимальные ошибки за счёт чёткой структуры;
– подходит для аудита и регламентов.

Минусы:
– нет гибкости, сложно адаптировать при изменениях;
– риск простоев, если задерживается один из этапов.

Авторский пример:
Компания по организации офлайн-мероприятий использует линейный процесс: сначала утверждение бюджета, затем аренда площадки, оформление договора, заказ оборудования и только потом запуск рекламной кампании. Ни один из шагов нельзя пропустить или начать раньше времени — иначе мероприятие может сорваться.

2. Разветвлённый (условный) workflow

Здесь процесс не движется по одной линии, а разворачивается в зависимости от условий. Это может быть выбор пользователя, автоматическая проверка параметров, внешние данные или статус задачи. Такой workflow включает «ветвления» — точки, в которых система выбирает следующий шаг на основе заданного правила.

Когда использовать:
– если процесс зависит от переменных условий или действий пользователя;
– если необходимы разные сценарии на разных этапах;
– при создании интерактивных форм, анкет, онлайн-заявок.

Плюсы:
– гибкость в сценариях и адаптация под контекст;
– возможность строить сложные маршруты обработки;
– автоматизация бизнес-логики.

Минусы:
– сложность в построении и визуализации;
– больше времени на настройку и отладку;
– труднее контролировать, особенно без опыта.

Авторский пример:
В сервисе аренды техники пользователь заполняет форму. Если он выбирает аренду более чем на 10 дней — система активирует сценарий расчёта с длинным тарифом, добавляет запрос в отдел логистики и предлагает скидку. Если срок менее 10 дней — заказ автоматически оформляется через стандартный процесс.

3. Автоматизированный workflow

Это процессы, где большинство или все шаги выполняются без участия человека. Система сама отслеживает статусы, перемещает задачи, уведомляет участников, генерирует документы, вносит изменения в базы данных и даже принимает решения по заданным критериям. Основа автоматизации — заранее настроенные правила, триггеры и интеграции.

Когда использовать:
– если есть повторяющиеся рутинные действия;
– при высоком объёме однотипных задач;
– если необходимо сократить человеческий фактор и ускорить процесс.

Плюсы:
– значительная экономия времени и ресурсов;
– снижение количества ошибок;
– быстрая обработка большого объёма данных.

Минусы:
– требует качественной настройки и регулярной поддержки;
– не всегда подходит для креативных или нестабильных процессов;
– возможны сбои при нестандартных ситуациях.

Авторский пример:
В юридической фирме при подаче заявки на составление договора клиент заполняет онлайн-форму. Система автоматически создаёт задачу для юриста, генерирует шаблон документа, уведомляет заказчика, добавляет дедлайн, ставит задачу на проверку и отправку. Юристу остаётся лишь заполнить несколько переменных полей — всё остальное происходит автоматически.

4. Гибкий (адаптивный) workflow

Это подход, при котором структура задач не фиксирована. Работа может перестраиваться на ходу: меняются приоритеты, добавляются или удаляются этапы, корректируются задачи. Такой workflow характерен для Agile-команд, дизайнеров, стартапов и проектных групп, где результат ещё не полностью определён и может меняться по ходу работы.

Когда использовать:
– если проект требует постоянной адаптации;
– когда продукт создаётся на основе пользовательского фидбека;
– в креативных и исследовательских командах.

Плюсы:
– максимальная гибкость;
– высокая вовлечённость команды в улучшение процесса;
– быстрая реакция на обратную связь.

Минусы:
– сложнее измерять эффективность и контролировать процесс;
– возможно отсутствие чёткого дедлайна или объёма;
– требуется высокая зрелость команды.

Авторский пример:
В стартапе, разрабатывающем образовательное приложение, команда не работает по фиксированной схеме. После каждой итерации выпускается новая версия продукта, собирается обратная связь от пользователей и на её основе строятся следующие шаги: дизайн новых функций, переработка старых, добавление сценариев. Все этапы гибко меняются внутри спринтов — в зависимости от данных.

Как построить и внедрить workflow: пошаговое руководство

Настройка эффективного рабочего процесса начинается с чёткого понимания того, как именно проходит работа в команде. Workflow помогает упорядочить действия, назначить ответственных, исключить дублирование и ускорить выполнение задач. Чтобы получить действительно полезный инструмент, важно пройти все этапы внедрения — от составления схемы до регулярного анализа.

Процесс настройки workflow условно можно разделить на три больших шага, за которыми следует постоянное сопровождение и улучшение.

Шаг 1. Сбор и описание процессов

На этом этапе необходимо выяснить, как работа выполняется в текущий момент. Поговорите с командой, уточните, какие шаги ведут к получению результата, что за чем следует, какие действия повторяются, где чаще всего возникают затруднения. Полученные данные нужно структурировать в виде списка действий с указанием порядка и участников.

Шаг 2. Визуализация процесса

Следующий шаг — превратить собранную информацию в понятную и удобную схему. Сделать это проще всего с помощью онлайн-инструментов вроде Miro, FigJam, Эсборд. На доске отображаются этапы, связи между ними, роли сотрудников и возможные точки принятия решений. Такая схема даёт всей команде визуальное представление о том, как устроена работа.

Шаг 3. Автоматизация действий

После визуализации необходимо перенести логику процесса в рабочую систему: таск-менеджер, CRM, ERP или платформу для управления проектами. На этом этапе каждая задача превращается в карточку, статусы связываются логикой переходов, а участники получают автоматические уведомления. Особенно удобно реализовывать workflow на Канбан-досках, где можно настроить перемещение задач от одного исполнителя к другому в зависимости от текущего статуса.

Постоянное сопровождение и адаптация

После запуска workflow важно не забыть про контроль и корректировку. Рабочие процессы не бывают идеальными с первого раза. Необходимо регулярно проверять, насколько схема помогает команде, а не мешает. Если возникают узкие места, логика запутана или слишком сложна — её нужно упростить. Этот этап не имеет конца: любая система требует развития по мере роста команды и изменения задач.

Проверочный чек-лист для внедрения workflow

Чтобы не упустить ничего важного, используйте следующий список:

  • Определите цели и задачи
  • Сформулируйте, чего вы хотите добиться при помощи workflow: ускорить работу, снизить количество ошибок, повысить прозрачность.
  • Разбейте цели на конкретные задачи, чтобы их можно было описать в схеме.
  • Выберите подходящие инструментыРешите, через какие системы вы будете управлять процессом: таск-трекеры, CRM, ERP или специализированные платформы.
    Убедитесь, что выбранные инструменты совместимы и удобны для вашей команды.
  • Постройте схему рабочего процесса
  • Отобразите все этапы, связи и переходы между ними.
  • Используйте онлайн-доски (например, Miro или FigJam) для совместной работы над схемой.
  • Назначьте ответственных на каждом этапе с помощью RACI-матрицы.
  • Настройте автоматизацию
  • Подключите нужные инструменты: напоминания, автозапуски, проверку условий.
  • Установите чёткие правила — что должно происходить при наступлении определённого события.
  • Протестируйте процесс на ограниченном объёме
  • Проверьте workflow на небольшой группе задач или в одной команде.
  • Выявите недочёты и внесите правки, прежде чем масштабировать.
  • Обучите команду
  • Расскажите, как работает новый процесс.
  • Объясните роли каждого и порядок действий.
  • Подготовьте вспомогательные материалы: инструкции, памятки или короткие видеоуроки.
  • Запустите процесс в тестовом режиме
  • Дайте команде время на адаптацию.
  • Соберите обратную связь, зафиксируйте вопросы и предложения.
  • Проводите регулярный мониторинг
  • Следите за тем, как работает схема.
  • Сравнивайте результаты с целями, корректируйте задачи.
  • Постоянно улучшайте процессы, делая их более прозрачными и эффективными.

Такой подход поможет внедрить workflow не просто как инструмент ради галочки, а как живую и полезную структуру, способную адаптироваться под реальную работу команды и развиваться вместе с ней.

Что такое Воркфлоу: как автоматизация помогает разным отделам

Workflow-сценарии становятся неотъемлемой частью современных процессов в компаниях: они повышают управляемость, ускоряют выполнение задач и минимизируют ошибки. Рассмотрим, как именно такие системы используются в различных сферах и как устроена их работа.

Разработка программного обеспечения

В ИТ-отделах workflow помогает выстроить чёткую структуру разработки, тестирования и релизов, объединяя команды разработки, QA и DevOps в единую систему. Он также автоматизирует CI/CD и делает процессы более прозрачными.

Как это работает:

  • разработчик создаёт новую ветку в Git, и система автоматически связывает её с задачей в таск-трекере
  • после каждого коммита запускается автоматическая проверка кода
  • при успешной проверке начинается деплой, а в случае ошибок разработчику сразу приходит подробный отчёт с логами

Маркетинг

Команды маркетинга используют workflow для автоматизации работы с контентом, управления кампаниями и отслеживания ключевых показателей. Это упрощает взаимодействие между копирайтерами, дизайнерами, редакторами и аналитиками.

Как это работает:

  • написанный пост автоматически отправляется редактору на согласование
  • после одобрения он публикуется в соцсетях и добавляется в email-рассылку
  • по окончании кампании система создаёт и рассылает отчёт с результатами и метриками

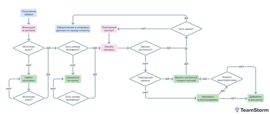
Продажи

Workflow в отделе продаж помогает выстроить последовательную обработку лидов, избежать потери клиентов и сократить цикл сделки. Всё движение клиента по воронке фиксируется автоматически.

Как это работает:

  • лид из формы на сайте попадает в CRM, где автоматически распределяется между менеджерами
  • если клиент отвечает, система меняет статус сделки и уведомляет менеджера
  • если ответа нет в течение нескольких дней, система отправляет автоматическое напоминание

HR и управление персоналом

HR-отделы используют workflow для ускорения найма, систематизации онбординга и автоматизации кадрового учёта. Это помогает избежать дублирования действий и улучшает адаптацию новых сотрудников.

Как это работает:

  • после отклика на вакансию кандидат добавляется в систему и отправляется HR-менеджеру
  • при успешном интервью кандидат получает приглашение на встречу с руководителем
  • при приёме на работу новичку автоматически отправляется персональный план с задачами на первый месяц

Документооборот

Workflow оптимизирует рутину, связанную с документами: от создания и согласования до подписания и архивирования. Особенно он полезен в юридических и административных отделах.

Как это работает:

  • договор загружается в систему и сразу отправляется на согласование ответственному лицу
  • если в течение трёх дней не подписан, система автоматически напоминает исполнителю
  • после подписания счёт или договор передаётся в бухгалтерию на оплату или хранение

Workflow в любой из этих сфер помогает повысить прозрачность процессов, минимизировать риски ошибок и сократить время на выполнение рутинных операций. Благодаря автоматизации команды работают быстрее, а руководители получают больше контроля и информации для принятия решений.

Важнейшие метрики для оценки рабочего процесса: структурирование работы

-4

Понять, насколько эффективно работает ваш workflow, можно не только по ощущениям команды, но и по объективным цифрам. Правильные показатели (KPI) позволяют выявить узкие места, пересмотреть приоритеты и улучшить производительность. Ниже — основные метрики и признаки, по которым можно определить качество процессов.

Время выполнения задачи

Что измеряется: длительность выполнения одной задачи от старта до закрытия.

Как измеряется: фиксируется дата и время начала и завершения задачи, затем рассчитывается разница.

Почему это важно: увеличение сроков может свидетельствовать о блокировках, нехватке ресурсов или перегруженности команды. Эта метрика помогает понять, где «тормозит» процесс и какие этапы требуют оптимизации.

Объём незавершённых задач (WIP — Work In Progress)

Что измеряется: количество задач, находящихся в активной фазе выполнения.

Как измеряется: на определённый момент времени считается общее число задач со статусом «в работе».

Почему это важно: слишком много открытых задач перегружают команду, снижают фокус и ведут к падению качества. Контроль WIP помогает сбалансировать нагрузку и ускорить выполнение приоритетных задач.

Процент завершённых задач

Что измеряется: доля завершённых задач от общего числа поставленных за выбранный период.

Как измеряется: (количество завершённых задач ÷ количество запланированных задач) × 100%.

Почему это важно: низкий процент указывает на сбои в организации процессов, завышенные ожидания или неверно распределённые ресурсы. Высокий показатель означает хорошую управляемость команды и чёткое планирование.

Пропускная способность (Throughput)

Что измеряется: количество задач, успешно завершённых за фиксированный отрезок времени.

Как измеряется: ведётся подсчёт количества закрытых задач за день, неделю, месяц или спринт.

Почему это важно: показатель отражает продуктивность команды и позволяет измерять скорость выполнения проектов. Сравнивая throughput в разные периоды, можно отслеживать рост или падение эффективности.

Частота ошибок и доработок

Что измеряется: количество задач, возвращённых на доработку или содержащих ошибки.

Как измеряется: (число задач с ошибками ÷ общее количество завершённых задач) × 100%.

Почему это важно: высокий уровень доработок говорит о недостаточной чёткости в постановке задач, слабом контроле качества или нехватке коммуникации. Цель — снизить этот процент за счёт стандартизации и улучшения инструкций.

Уровень завершения задач

Что измеряется: соответствие между запланированными и реально выполненными задачами.

Как измеряется: сравниваются планы и факт выполнения в процентах (выполненные ÷ запланированные × 100%).

Почему это важно: помогает оценить реалистичность планов, точность прогнозов и устойчивость workflow. Отклонения сигнализируют о завышенных ожиданиях или слабой дисциплине исполнения.

Возврат на инвестиции (ROI) от внедрения workflow

Что измеряется: соотношение затрат на внедрение системы workflow к прибыли, полученной за счёт её использования.

Как измеряется: (дополнительная прибыль – расходы на внедрение) ÷ расходы на внедрение × 100%.

Почему это важно: помогает понять, насколько автоматизация процессов финансово оправдана. Положительный ROI подтверждает, что вложения в систему окупились и принесли ценность бизнесу.

Анализ затрат (Cost Analysis)

Что измеряется: изменение затрат на выполнение задач после перехода на workflow.

Как измеряется: сопоставляются расходы на выполнение задач до автоматизации и после неё, включая зарплаты, ресурсы и потраченное время.

Почему это важно: даёт понимание, удалось ли оптимизировать процессы и сократить издержки без потери качества. Сниженные затраты при том же или лучшем результате — один из главных признаков эффективного workflow.

Как распознать, что ваш workflow не работает

Даже если все этапы внедрения были соблюдены, процесс может со временем «сломаться». Причиной может стать рост команды, усложнение задач, отсутствие адаптации или изначально некорректная настройка. Ниже — основные признаки, что ваш workflow требует пересмотра:

  • Частые авралы и срывы сроков
    Если команда постоянно работает в режиме «горящего проекта», это сигнализирует о плохом планировании или сбоях в передаче задач.
  • Хроническая перегрузка сотрудников
    Много задач в работе, но мало результатов — значит, система не даёт работать фокусно и эффективно.
  • Масштабная ручная работа
    Чем больше операций выполняется вручную — тем выше риск ошибок, замедлений и потери информации.
  • Недовольные клиенты
    Если жалобы поступают всё чаще, стоит искать причину в задержках внутри процессов или некачественном контроле.
  • Постоянные корректировки и правки
    Задачи возвращаются на доработку, потому что их изначально плохо сформулировали или не согласовали шаги между участниками.
  • Нет прозрачности и понимания ролей
    Когда никто точно не знает, кто за что отвечает, задачи теряются, дублируются или не завершаются вовсе.

Если вы отметили у себя хотя бы пару признаков из списка, пора провести аудит рабочих процессов. Иногда достаточно изменить одну точку согласования или перераспределить ресурсы. В других случаях требуется полная реконструкция схемы. В любом случае, начать стоит с анализа метрик и разговоров с командой — это поможет выявить узкие места и выстроить рабочий процесс, который действительно работает.

Что такое Workflow в TeamStorm: от создания до автоматизации

TeamStorm предоставляет мощные инструменты для организации и автоматизации рабочих процессов. Ниже представлен подробный план по созданию и настройке workflow в этой системе.

  • Шаг 1. Создание пространства и инициация процесса

Начните с создания нового пространства, которое будет служить основой для вашего проекта или отдела. Назовите его соответствующим образом, чтобы легко идентифицировать среди других. После создания пространства перейдите к настройке процесса, выбрав соответствующий тип заявки и определив его атрибуты.

  • Шаг 2. Настройка этапов процесса

Определите ключевые этапы вашего рабочего процесса, такие как «Новая задача», «В работе», «На проверке», «Завершено». Добавьте эти этапы в процесс и установите правила перехода между ними. Это обеспечит прозрачность и последовательность в выполнении задач.

  • Шаг 3. Определение атрибутов задач

Настройте атрибуты задач, такие как приоритет, исполнитель, срок выполнения и другие, которые необходимы для эффективного управления задачами. Вы можете установить обязательность заполнения определённых атрибутов, чтобы гарантировать полноту информации по каждой задаче.

  • Шаг 4. Назначение ролей и прав доступа

В TeamStorm предусмотрены различные роли с определёнными правами доступа:

  • Администратор пространства: полный доступ к настройкам пространства и процессов.
  • Пользователь: доступ к задачам и возможность их редактирования в рамках установленных прав.
  • Гость: только просмотр задач без возможности внесения изменений.

Назначьте соответствующие роли участникам команды, чтобы обеспечить безопасный и эффективный доступ к информации.

  • Шаг 5. Автоматизация процессов с помощью скриптов

TeamStorm поддерживает скриптовую автоматизацию, позволяя настраивать автоматические действия при определённых условиях. Например, можно настроить автоматическую смену статуса задачи при её завершении или отправку уведомления ответственному сотруднику при приближении срока выполнения.

  • Шаг 6. Использование шаблонов для ускорения настройки

Для типовых процессов вы можете создать шаблоны, которые помогут быстро разворачивать новые проекты с уже настроенными этапами, атрибутами и ролями. Это значительно экономит время и обеспечивает единообразие в управлении проектами.

  • Шаг 7. Мониторинг и анализ эффективности

Используйте встроенные инструменты аналитики TeamStorm для отслеживания прогресса задач, выявления узких мест и оценки эффективности процессов. Регулярный анализ поможет своевременно вносить необходимые коррективы и повышать общую продуктивность команды.

Следуя этим шагам, вы сможете эффективно настроить и оптимизировать workflow в TeamStorm, обеспечив прозрачность, управляемость и высокую производительность вашей команды.

Почему важно внедрять и развивать Workflow в команде

Workflow — это не просто схема задач, а стратегический инструмент, позволяющий бизнесу действовать системно, гибко и предсказуемо. Чётко выстроенные рабочие процессы помогают избежать хаоса, снизить нагрузку на сотрудников, сократить количество ошибок и оперативно адаптироваться к изменениям внутри компании или на рынке. Хорошо настроенный воркфлоу даёт команде понимание своих ролей, упрощает коммуникацию, ускоряет принятие решений и делает достижение целей не вопросом удачи, а вопросом структуры. Чем раньше команда начнёт внедрять и совершенствовать workflow, тем быстрее она перейдёт от «пожарного режима» к устойчивой и продуктивной работе.

Мы искренне верим, что наша статья и рекомендации будут тебе полезны в оптимизации общения и процессов внутри команды. Присоединяйся и развивайся вместе с TeamStorm.

Источник: Блог компании TeamStorm