Добавить в корзинуПозвонить
Найти в Дзене

Примеры использования "статических"как линейных сопротивлений при решении сложных нелинейных электрических схем постоянного тока

Ключевые слова: электрические схемы, постоянный ток, нелинейные сопротивления, сложные ВАХ, табличный способ задания ВАХ, статические сопротивления. Понятие статическое сопротивление стало употребляться лет 100 назад и лет 50 назад уже встречается в учебниках для студентов ВУЗов при расчёте небольших небольших электрических схем ручным способом. Название, это мне думается, случайное и не отражает ни динамики, ни статики электрических процессов ( в отличие от дифференциального сопротивления). А самое главное оно закрывает физический смысл этого сопротивления! В начале, конечно, нужно определиться статическое сопротивление линейное или нелинейное? Может показаться странным этот вопрос: ведь по определению: Rст=dU/J=( В/А = Ом), где: dU - падение напряжение на Rст, J- ток через Rст. Размерность - Ом может быть только у линейного сопротивления. Однако, если сделать запрос у модного нынче искусственного интеллекта (ИИ) - "Ларисы", то получим следующий ответ: Вероятно, такого мнения пр
Оглавление

Дугинов Л.А. l.duginov@mail.ru

Ключевые слова: электрические схемы, постоянный ток, нелинейные сопротивления, сложные ВАХ, табличный способ задания ВАХ, статические сопротивления.

Введение

Понятие статическое сопротивление стало употребляться лет 100 назад и лет 50 назад уже встречается в учебниках для студентов ВУЗов при расчёте небольших небольших электрических схем ручным способом. Название, это мне думается, случайное и не отражает ни динамики, ни статики электрических процессов ( в отличие от дифференциального сопротивления). А самое главное оно закрывает физический смысл этого сопротивления! В начале, конечно, нужно определиться статическое сопротивление линейное или нелинейное? Может показаться странным этот вопрос: ведь по определению:

Rст=dU/J=( В/А = Ом), где: dU - падение напряжение на Rст, J- ток через Rст. Размерность - Ом может быть только у линейного сопротивления. Однако, если сделать запрос у модного нынче искусственного интеллекта (ИИ) - "Ларисы", то получим следующий ответ:

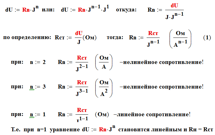
Вероятно, такого мнения придерживаются многие электрики, иначе "Лариса" сформировала бы другой ответ. А теперь зададимся вопросом, а какая размерность у сопротивлений Rн, входящих в нелинейное уравнение:

Размерность нелинейного сопротивления Rн:

-2

Размерность статического сопротивления Rст:

-3

Вывод итерационного уравнения Rст=f(Rn, dU) при n=>1

-4

Из системы уравнений (2) и (3) можно вывести ещё одну итерационную формулу, приравняв правые части уравнений : Rn*J^n = Rст*J

откуда: Rст=Rn*J^(n-1) - (6) Получилась простая формула, однако (как показала практика расчётов с ней) уже после 2-й итерации процесс расчёта зацикливается. дело в том, что по формулам (4-5-6) можно правильный результат только при правильном значении dU или J, но в отличии от формулы (6) формулы (4-5) поддерживают итерационный процесс даже при произвольно заданной неизвестной величине падения напряжения dU. Этим уникальным свойством (насколько мне известно) обладают только эти две (4-5) итерационные формулы.

Формулу (6) отчасти выручает искусственный приём: в эту формулу надо поставить среднее значение тока: Jsr=(J1+J2)*0,5 где: J1- текущее значение тока, J2- значение тока из предыдущей итерации (л.6). При этом начальное значение тока J нельзя давать произвольно, Формула (6) устойчиво работает только при показателе степени n < 3. Эта формула может пригодится только для гидравлических расчётов, где n<=2,

РИС.1 ЭЛЕКТРИЧЕСКАЯ СХЕМА С ТРЕМЯ НЕЛИНЕЙНЫМИ СОПРОТИВЛЕНИЯМИ Z1-Z3

-5

РИС.2 DU1=Z1*J1^3 , DU2=Z2*J2^5, DU3=Z3*J3^10 .

-6

РАСЧЁТ №1 ЭЛЕКТРИЧЕСКОЙ СХЕМЫ (рис.1)

(Расчёт "статических" (линейных) сопротивлений по формуле (4) )

Исходные данные:

Z1-Z3 - нелинейные сопротивления, падения напряжений dU на которых равно: dU1=Z1*J1^n1, dU2=Z2*J2^n2 и dU3=Z3*J3^n3, где:

-7

Распечатка результатов электрического расчёта №1 по 10-ти итерациям

------ токи в ветвях J1, J2 и J3 --------- падения напряжений DU1, DU2 и DU3

-8

__________________________________________________________________________________________

Понятия, используемые в электрических расчётах: линейные, нелинейные или статические сопротивления берут свои корни из линейных или степенных функций. Однако, ни все вольт-амперные характеристики сопротивлений можно выразить через степенную функцию, тогда приходится воспользоваться графическим методом изображения ВАХ, по которому вручную по графику (до появления ЭВМ) определяется статическое сопротивление как: Rст=DU/J .

Может быть поэтому, оно почти не используется в наше время при расчёте электрических схем с нелинейными сопротивлениями с очень сложными ВАХ, для которых трудно подобрать аналитическую формулу, способную точно описать данную ВАХ.

Ниже, как пример, приводится расчёт небольшой схемы с тремя нелинейными сопротивлениями для которых ВАХ показаны на рис.2.

Так как ВАХ- оказались сложными для подбора аналитических формул, поэтому было решено использовать возможности современных компьютеров, позволяющие вычислить статические сопротивления по табличным данным уравнения: I=f(U).

Для этого в программе Mathcad существует специальная функция. Например, для тока J1: J1=Linterp(U1,I1,DU1). В 1-й итерации падение напряжения DU1 берётся любым, но в пределах заданных ВАХ рис. 2. Линейное сопротивление RL1 считается по формуле: RL1=DU1 / J1. Аналогично выполняется расчёт остальных линейных сопротивлений - RL2 и RL3.

После пересчёта нелинейных сопротивлений Z1-Z3 в линейные RL1- RL3 все сопротивления схемы рис.1 становятся линейными и расчёт этой схемы проводится как с обычными линейными сопротивлениями.

------ РАСЧЁТ №2 ЭЛЕКТРИЧЕСКОЙ СХЕМЫ (рис.1--- повторно)------

(расчёт статических (линейных) сопротивлений по табличным данным)

-9

РИС.3 Вольтамперные характеристики (ВАХ) - нелинейных

сопротивлений Z1, Z2 и Z3 ( по табличным данным: Ix=f(U,I,Ux))

-10

Программа итерационного расчёта №2 электрической цепи рис.1.

Расчёт электрической цепи рис.1 выполняется по методу контурных токов с использованием "статических" сопротивлений RL1-RL3, рассчитанных по формулам:

-11

------ ПРОГРАММА РАСЧЁТА №2 ЭЛЕКТРИЧЕСКОЙ СХЕМЫ ( рис.1)-------- (Расчёт "статических" (линейных) сопротивлений табличным методом)

-12

Распечатка результатов электрического расчёта №2 по 13-ти итерациям:

----токи в ветвях J1x, J2x,J3x ------------ падения напряжений DU1, DU2,DU3

-13

ВЫВОДЫ

  1. В данной статье приведены два варианта расчёта одной схемы рис.1, но с разными типами нелинейных сопротивлений: 1- на базе степенных функций и 2- на базе сложных функций с табличным вводом исходных данных.
  2. Для обоих вариантов исходные данные для 1-ой итерации допускаются в свободном выборе. Однако, для второго варианта этот выбор ограничен табличными данными (по падению напряжения DU) в пределах ВАХ.
  3. В 1-м варианте расчёта в качестве итерационной формулы использовалась формула (4), а во 2-м варианте - специальная функция программы Mathcad: J=Linterp(U,I,DU), которая для инженерных расчётов обеспечивает высокую точность.
  4. Автор надеется, что когда-нибудь эти два метода расчёта нелинейных электрических схем постоянного тока начнут использоваться в методической литературе для студентов технических ВУЗов и колледжей.

ЛИТЕРАТУРА

  1. Дугинов Л.А. Сравнение двух современных методов расчёта электрических схем на постоянном токе с нелинейными сопротивлениями. Сайт dzen.ru «Про Гидравлику и Электрику». 11.12. 2024 г
  2. Дугинов Л.А. Пример расчёта сложной магнитной цепи на постоянном токе по программе Mathcad). Статья опубликована на Сайте dzen.ru "Про гидравлику и Электрику", 25 января 2025 г.
  3. Дугинов Л.А. Новый метод решения электросхем постоянного тока со сложными логарифмическими ВАХ. Сайт dzen.ru "Про гидравлику и Электрику". 07.10.2025 г.
  4. Аврух В. Ю., Дугинов Л. А., Карпушина И. Г., Шифрин В. Л. Математическое моделирование на ЭВМ вентиляционных систем турбогенераторов // Электротехника. – 1975. – № 12.
  5. Филиппов И. Ф. Теплообмен в электрических машинах. – М.: «Энергоатомиздат», 1986. – C. 204
  6. Коздоба Л. А. Электрическое моделирование явлений тепло- и массопереноса. – М.: «Энергия», 1972.