Найти в Дзене
Русь

Байесовская триангуляция с источниковой трассировкой (БТ-REI). Астрономические якоря и пересчёт хиджры в григорианскую шкалу

Историческая дата — это результат кропотливого анализа самых разных свидетельств. Одни источники точны и заслуживают доверия, другие содержат неясности, третьи дают лишь косвенные подсказки. Чтобы объединить всю эту информацию без субъективных предпочтений, я, Руслан Абдуллин Р., разработал три связанных между собой инструмента: колокола, светофоры и REI. Разберёмся, что они собой представляют и как работают на практике. Вместе эти три компонента образуют единую методологию, которую я называю байесовская триангуляция с источниковой трассировкой (БТ-REI), в английском варианте Bayesian Triangulation with Research Evidence Index, BT-REI). Название отражает суть подхода: БТ-REI — это не просто набор приёмов, а воспроизводимая процедура: одни и те же данные и правила всегда дают один и тот же результат, а любое изменение (новая находка, уточнённый перевод, пересмотр веса источника) автоматически пересчитывает «колокола» и обновляет выводы. Метод продолжает классическую линию критической хр
Оглавление

1. Введение: «Колокола», «Светофоры» и REI — инструменты для точной датировки в истории

Историческая дата — это результат кропотливого анализа самых разных свидетельств. Одни источники точны и заслуживают доверия, другие содержат неясности, третьи дают лишь косвенные подсказки. Чтобы объединить всю эту информацию без субъективных предпочтений, я, Руслан Абдуллин Р., разработал три связанных между собой инструмента: колокола, светофоры и REI. Разберёмся, что они собой представляют и как работают на практике.

Вместе эти три компонента образуют единую методологию, которую я называю байесовская триангуляция с источниковой трассировкой (БТ-REI), в английском варианте Bayesian Triangulation with Research Evidence Index, BT-REI). Название отражает суть подхода:

  • «Байесовская» — потому что метод строит распределения вероятности по годам, а не выбирает одну «правильную» дату. Каждый источник вносит свой вклад в общую картину пропорционально своей надёжности, и итоговый результат показывает не только наиболее вероятный год, но и степень нашей уверенности в нём
  • «Триангуляция» — потому что мы объединяем независимые линии доказательств: астрономические наблюдения (затмения, кометы, сверхновые), письменные свидетельства разных традиций (арабские, византийские, латинские, восточноазиатские хроники) и структурные связи между событиями. Как в навигации три опорные точки определяют положение корабля, так здесь пересечение разнородных источников определяет положение события во времени.
  • «С источниковой трассировкой (REI)» — потому что каждое утверждение, каждая цифра в расчёте прослеживается до конкретной строки в конкретном источнике. Система REI (Research Evidence Index) обеспечивает полную прозрачность: любой исследователь может проверить, откуда взяты данные, почему источнику присвоен тот или иной вес, и как изменится результат при уточнении информации.
Пересчёт хиджры в григорианскую шкалу
Пересчёт хиджры в григорианскую шкалу

БТ-REI — это не просто набор приёмов, а воспроизводимая процедура: одни и те же данные и правила всегда дают один и тот же результат, а любое изменение (новая находка, уточнённый перевод, пересмотр веса источника) автоматически пересчитывает «колокола» и обновляет выводы. Метод продолжает классическую линию критической хронологии от Скалигера до Ньютона, но использует современный математический аппарат и принципы открытой науки: публичные данные, явные критерии оценки источников и обязательные проверки устойчивости результатов.

Важно отличать БТ-REI от другого подхода, также разработанного мной, Русланом Абдуллиным Р., — интервального анализа с контролируемым сдвигом (ИА-дельта).

Хотя оба метода работают с хронологией, они решают разные задачи и используют разные инструменты. ИА-дельта проверяет, можно ли наложить друг на друга два ряда правлений при едином временном сдвиге дельта, измеряя качество совпадения границ интервалов через метрики эпсилон (ошибки краёв) и IoU (долю перекрытия). Это метод сравнения династических параллелей, где ключевой вопрос — «совпадают ли формы правлений при сдвиге на N лет?»

БТ-REI, напротив, не сравнивает параллели, а вычисляет абсолютные даты событий. Метод работает с распределениями вероятности, а не с интервалами правлений. Здесь нет единого сдвига для всего корпуса — вместо этого каждый источник (астрономический, нарративный, структурный) получает вес по системе «светофоров», и все вклады объединяются в байесовскую модель. Результат — не «да, ряды похожи при сдвиге дельта», а конкретные годы с интервалами неопределённости: «рождение 1130, хиджра 1182, смерть 1193, с HPD68 на 1193–1194». Проще говоря, ИА-дельта отвечает на вопрос «когда относительно друг друга», а БТ-REI — «когда в абсолютной шкале времени». Оба метода дополняют друг друга, но не заменяют.

Колокола — визуализация вероятности по годам

Колокол — это график, показывающий, насколько правдоподобен каждый год для интересующего нас события (например, рождения правителя или его смерти). Представьте себе график, где по горизонтали идут годы, а по вертикали — степень их соответствия всем имеющимся данным.

Как это понять интуитивно: чем выше точка графика над определённым годом, тем больше вероятность, что событие произошло именно тогда. Самая высокая точка называется модой — это наиболее правдоподобный год. Форма и ширина «колокола» не менее важны, чем его вершина: они показывают, насколько уверенно мы можем назвать конкретную дату и есть ли альтернативные варианты.

Математическая основа (упрощённо):

textp(X | источники) ~ p₀(X) × ∏ₖ Lₖ(X)

Здесь p₀(X) — это начальное предположение (обычно все годы в разумном диапазоне считаются равновероятными), а Lₖ(X) — вклад каждого конкретного источника.

Для публикации результатов указывают моду и интервалы неопределённости:

  • HPD 68% и HPD 95% — самые узкие промежутки лет, в которых с вероятностью 68% или 95% находится истинная дата
  • При необходимости используются классические интервалы «плюс-минус одно или два стандартных отклонения»

Главное преимущество колоколов — наглядность: видно не только предполагаемый год, но и степень уверенности в этом выводе.

Светофоры — перевод качества источника в числа

Светофоры — это система оценки источников, которая превращает качественные суждения (насколько источник надёжен, точен, прямо ли указывает на дату) в конкретные числовые параметры. Это дисциплинирует исследователя и не позволяет подгонять результат под желаемый.

Система включает четыре статуса:

🟢 Зелёный / Принят — надёжный источник с высокой точностью. Получает максимальный вес (0.9–1.0) и узкий диапазон неопределённости. Такой источник сильно влияет на форму «колокола» в районе указанной им даты.

🟡 Жёлтый — источник, требующий осторожности. Получает пониженный вес (0.6–0.8) и более широкий диапазон неопределённости. Помогает в анализе, но не определяет финальный результат единолично.

ℹ️ Контекст — используется только в описательной части работы, практически не участвует в математических расчётах.

⛔ Исключён — полностью удалён из расчётов (вес равен нулю).

Ключевой момент: вес и статус каждого источника фиксируются письменно и доступны для проверки. Любой специалист может увидеть, почему тот или иной источник оценён как «сильный», «слабый» или «контекстный». Это делает весь расчёт прозрачным и воспроизводимым.

REI — паспорт каждого источника

REI (Research Evidence Index) — это каталог карточек, где для каждого источника указаны:

  • Краткая цитата (одна-две строки для точного определения места в тексте)
  • Полная библиографическая ссылка (издание, том, страницы)
  • Тип источника (астрономическое наблюдение, упоминание события, связь между датами и т.п.)
  • Статус по системе «светофор» и роль в модели (на какую именно дату влияет)

Главная функция REI — прослеживаемость. Любой численный результат можно мгновенно связать с конкретным текстом источника, фрагментом хроники или астрономическими таблицами. Появились новые данные — обновили карточку — пересчитали колокола. Такая система позволяет не спорить абстрактно, а всегда возвращаться к первоисточнику.

Типы источников и их роль

Астрономические якоря — это наблюдения, которые можно датировать независимо от письменных хроник: затмения, кометы, вспышки сверхновых. В расчётах они создают «пики» правдоподобия вокруг соответствующей даты. Формула выглядит примерно так:

textLₖ(t) = exp(−0.5 × ((t − μₖ)/σₖ)²)^αₖ

где μₖ — дата события по астрономическим расчётам, σₖ — погрешность (перевод между календарями, условия видимости, точность переписывания), αₖ — усиление веса согласно светофору.

Слоевые переходы — согласование разных хронологических традиций. Применяются специальные поправки там, где независимые системы датировки должны совпадать (например, известные сдвиги между календарями в разных культурах).

Структурные связи между датами — например, известный промежуток между двумя событиями в жизни одного человека (скажем, между началом правления и смертью). Такая связь «склеивает» два колокола в единую картину и уменьшает произвол в интерпретации.

Почему эти три инструмента работают вместе

Колокола дают количественный результат и показывают степень неопределённости.

Светофоры обеспечивают дисциплину: каждый источник имеет чётко определённую силу влияния, а не «вес по настроению исследователя».

REI делает всё воспроизводимым: любые разногласия можно разрешить, вернувшись к конкретной цитате, странице источника и его влиянию на график.

Вместе эти инструменты превращают разрозненные свидетельства в прозрачную процедуру: собрали источники → оценили их качество → построили колокола → определили наиболее вероятные годы и интервалы неопределённости → проверили устойчивость результата → при необходимости уточнили данные и пересчитали.

Как это работает на практике — пошаговый план

Шаг 1. Сбор источников. Выписываем все потенциальные опорные точки (астрономические наблюдения, упоминания событий, связи между датами), создаём для каждого карточку в REI.

Шаг 2. Оценка статусов. Присваиваем каждому источнику цвет светофора: какие получают зелёный статус с узким диапазоном, какие жёлтый с более широким, что идёт в контекст, а что полностью исключается.

Шаг 3. Расчёт. Строим колокола для интересующих дат, учитывая вклад каждого источника и структурные связи между событиями.

Шаг 4. Публикация результатов. Указываем наиболее вероятный год (моду) и интервалы HPD 68% и 95%, прикладываем список карточек REI и таблицу со статусами источников.

Шаг 5. Проверка устойчивости. Немного меняем веса «жёлтых» источников, убираем контекстные данные — проверяем, остаётся ли результат примерно тем же. Если да — хронология надёжна.

Вывод

Система «колокола–светофоры–REI» — это не просто модная терминология, а продуманное разделение задач: колокола отвечают за количественную сторону (графики вероятностей), светофоры задают стандарты качества (статусы и веса источников), а REI обеспечивает документальную базу (карточки с полными данными об источниках).

Такая структура легко адаптируется к новым данным — будь то уточнённые переводы текстов, новые прочтения рукописей или дополнительные астрономические расчёты. Она даёт историку именно то, что необходимо: ясную, проверяемую и обновляемую хронологию, основанную не на интуиции, а на прозрачном анализе всех доступных свидетельств.

Формулы пересчета
Формулы пересчета
Расчет_хиджры.json — Яндекс Диск

Ссылка на файл для ИИ. Просто вставьте его в чат ИИ и он автоматически пересчитает даты. Для более точных расчетов с учетом исторического контекста применяйте архив ниже

пророкМухаммед.zip — Яндекс Диск

Приведем четыре графика (по одному на фигуру) и таблицу с используемыми точками плотностей.

Рождение (B)
Рождение (B)

Хиджра (H)
Хиджра (H)

Смерть (D)
Смерть (D)

Хиджра (H) — фокус-график
Хиджра (H) — фокус-график

Данные, из которых построены кривые (годовая сетка 1120–1200, нормированные «колокола» p_B, p_H, p_D):

CSV: bells_posterior_points.csv

На графиках отмечены вертикальные полосы HPD-интервалов:

  • B: HPD 68% = 1130–1130 (узкая полоса), HPD 95% = 1129–1131;
  • H: HPD 68% = 1182–1182, HPD 95% = 1181–1183;
  • D: HPD 68% = 1193–1194, HPD 95% = 1192–1194.

Глава 1. Триангуляция дат биографии Пророка: колокола, светофоры, REI и простые формулы

Баейсовский каркас
Баейсовский каркас

Аннотация

Мы показываем, как рассчитать годы биографии Пророка и год Хиджры, соединяя три опоры:

  • Астрономические и событийные якоря (затмения, кометы, болиды, редкие небесные явления)
  • Слоевые согласования (канцелярские преобразования шкал и «мосты» между традициями)
  • Байесовскую модель («колокола») с прозрачной системой весов («светофоры») и индексом источников REI

Результат (canon8):

  • B (рождение) = 1130
  • H (хиджра) = 1182
  • D (смерть) = 1193; при HPD68(D) = 1193–1194

Структурные вехи:

  • Первое откровение 1170 (≈ B+40)
  • Взятие Мекки 1190 (≈ H+8)

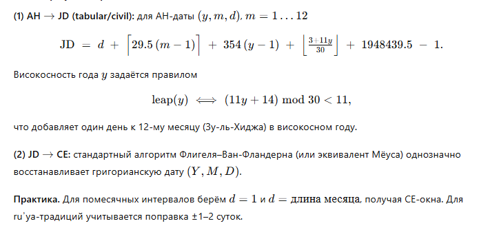
Даём простые формулы пересчёта дат Хиджры (AH) в григорианские даты (CE) через юлианский день (JD).

Задача и исходные данные

Нужно согласовать разнотипные свидетельства (арабские, сирийские, византийские, латинские хроники; астрономические записи; канцелярские «мосты» между шкалами) и получить воспроизводимые даты ключевых событий биографии Пророка.

Основные целевые точки:

  • B: рождение
  • H: хиджра
  • D: смерть
  • Дополнительные структурные: первое откровение (FR) и взятие Мекки (MC)

Термины: колокола, светофоры, REI

Колокола — апостериорные плотности по годам CE для B, H, D. Пик = мода. Интервалы неопределённости: HPD 68% и 95%.

Светофоры — статусы и веса якорей:

  • 🟢 green / adopted: вес ~ 0.9–1.0 (сильные, узкие по sigma)
  • 🟡 yellow: вес ~ 0.6–0.8 (мягкие, шире по sigma)
  • ℹ️ context: контекст (нулевой или почти нулевой вклад)
  • ⛔ removed: исключены

REI (Research Evidence Index) — карточки-указатели на источники: короткая цитата (до 25 слов), издание/страница, роль в модели. Любой вклад прослеживается к тексту.

Модель в простых формулах (ASCII)

Общая идея

Апостериор для каждой даты X (X = B, H или D):

textp(X | anchors) ~ p0(X) * product_k L_k(X; theta_k, weight_k)

где p0(X) — широкий априор, L_k — вклад k-го якоря.

Астрономические якоря (затмение/комета)

Их вклад — «шляпка» вероятности вокруг даты mu_k, с шириной sigma_k и «резкостью» alpha_k:

textL_k(t) = exp( -0.5 * ((t - mu_k)/sigma_k)^2 ) ^ alpha_k

Здесь:

  • mu_k — приведённая дата события
  • sigma_k — суммарная погрешность (конверсия календарей, переписывания, локальная видимость и т.д.)
  • alpha_k — усиление по весу (светофор)

Слоевые согласования (дельта-слои)

Они добавляют множители «Agreement», поднимающие плотность там, где разные шкалы стыкуются:

textL_layers(H, D) = product_over_layers Agreement(layer, H, D)

В работе используются два ключевых слоя:

  • Delta_H ~ +560 (распаковка «учебных VII–IX» к XII–XIII вв.)
  • Samanid Delta ~ +500 (согласование восточного X века с каирским 1332–1411 и латинским XIV вв.)

Структурная связь между H и D

Между хиджрой и смертью применяется нормальная связь с параметрами delta и tau:

textD | H ~ Normal(mean = H + delta, sd = tau)

где:

  • delta ~ 10.5 года
  • tau ~ 1.5 года

Итоговая совместная плотность:

textp(H, D) ~ p(H) * p(D | H) * L_comets(D) * L_eclipses(H) * L_layers(H, D)

Как статусы становятся числами

Цвет статуса управляет весом и шириной:

  • green/adopted: вес близок к 1.0 и/или небольшая sigma_k
  • yellow: вес 0.6–0.8 и/или sigma_k шире
  • context: 0 или почти 0, не входит в произведение (только текстовое сопровождение)
  • removed: вес 0, полностью исключён

Ключевые якоря и их роль

Астрономия и события

Затмения 1186 (византийская традиция) и 1187-08-11/09-04 (латинско-византийский комплекс) — кромка H и «узел 1187».

Кометные окна 1193/1194 в арабско-сирийских хрониках — распределяют массу D между 1193 и 1194.

Болиды 589 AH (1193 CE) у Ибн аль-Асира — яркий событийный маркер, усиливающий D = 1193.

SN 1181 — редкая сверхновая, задаёт космохронологический контекст конца XII века (косвенно поддерживает H/D).

Комета 1264 (C/1264 N1) — внешний координатор: не якорит B/H/D, но помогает согласовать более поздние корпуса (арабо-каирские и латинский XIV в.), проверяя целостность шкалы.

Слоевые согласования

  • Delta_H ~ +560
  • Samanid Delta ~ +500 (стык восточного X века с каирскими 1332–1411)

Координатор событий

CRUSADES 1186–1194 — мягкие yellow-якоря, синхронизирующие события крестовых походов с астрономическими маркерами (без жёстких «пин-дат»).

Результаты (canon8, CE)

Основные даты и интервалы:

  • B = 1130; HPD68: 1130–1130; HPD95: 1129–1131
  • FR (первое откровение) = 1170 (≈ B+40)
  • H = 1182; HPD68: 1182–1182; HPD95: 1181–1183
  • MC (взятие Мекки) = 1190 (≈ H+8)
  • D = 1193; HPD68: 1193–1194; HPD95: 1192–1194

Проверка связки H → D:

textD_mode - H = 11 лет

delta = 10.5 +/- 1.5 года => 11 попадает в 1-sigma

Иначе говоря, структурная связь выполняется без натяжек, а «правое плечо» 1194 поддержано источниками, а не технической подгонкой параметров.

Пересчёт дат Хиджры (AH) в григорианские даты (CE)

Два режима исламского календаря

Tabular/civil (табличный) — арифметическая 30-летняя схема; удобна и воспроизводима.

Observational (ru'ya) — зависит от фактического наблюдения Луны; возможна поправка +/- 1–2 дня относительно табличного.

Ниже даётся табличная схема; для ru'ya добавляйте поправку +/- 1–2 дня.

Формулы AH → JD → CE (без спецсимволов)

AH → JD (tabular), для даты (y, m, d), где m = 1..12:

textJD = d

+ ceil(29.5 * (m - 1))

+ 354 * (y - 1)

+ floor((3 + 11*y) / 30)

+ 1948439.5

- 1

Критерий високосности года y:

textleap(y) если (11*y + 14) mod 30 < 11

В високосный год 12-й месяц (Dhu al-Hijja) на 1 день длиннее.

JD → CE: используйте стандартный алгоритм Fliegel–Van Flandern (или Meeus). Он однозначно переводит JD в (год, месяц, день) григорианской шкалы.

Практический пример (окно кометы у арабских хроник, 589 AH):

  • Dhu al-Qa'da 589 AH ≈ 1193-11-05 … 1193-12-04 CE
  • Dhu al-Hijja 589 AH ≈ 1193-12-05 … 1194-01-02 CE

Именно это двухмесячное окно естественно поддерживает HPD68(D) = 1193–1194.

Процедура расчёта и контроля

Формальный алгоритм (псевдокод)
Формальный алгоритм (псевдокод)

Шаги пайплайна:

Шаг 1. Сбор якорей и присвоение статусов/весов (green/yellow/context/removed).

Шаг 2. Построение p(B), p(H), p(D) на сетке лет; добавление p(D | H) с delta ~ 10.5, tau ~ 1.5.

Шаг 3. Извлечение мод и интервалов: HPD 68% и 95%, равнохвостовые квантили.

Шаг 4. Чувствительность (sensitivity): меняем веса yellow на +/- 0.1 и sigma в разумных пределах; отключаем context — проверяем, что моды и гребень p(H, D) устойчивы.

Шаг 5. Межтрадиционная проверка: астрономические узлы (1186–1187 и 1193–1194) согласованы с координатором CRUSADES и слоевыми дельтами (Delta_H, Samanid Delta).

Шаг 6. Документация: для каждого якоря в REI фиксируется короткая цитата (до 25 слов), издание/страница и роль в модели.

Мини-таблица «чего ожидать», если ослаблять/усиливать якоря:

Уменьшить вес комет 1193/1194: HPD(D) стягивается к 1193, но мода 1193 сохраняется.

Отключить болиды 589 AH: масса на 1194 немного растёт за счёт кометного окна, но HPD68(D)=1193–1194 обычно сохраняется.

Ослабить затмения 1186/1187: расширяется коридор H (1181–1183), но пик 1182 остаётся устойчивым.

Убрать CRUSADES: межтрадиционная склейка слабее, но астрономические пины держат каркас.

Ограничения и направления доработки

Нарративные «знамения» используем осторожно (обычно как yellow или context), не даём им ломать картину.

Дельта-слои — эвристика для бесшовной стыковки шкал; их параметры нужно периодически ревизовать.

Для предельной точности полезны: закрепление страниц/строк в изданиях (лат./греч./араб./сир.), независимые расчёты видимости (география затмений, условия наблюдений), расширение «второго ряда» источников.

Комета 1264 — это внешний проверочный координатор для позднесредневековых корпусов; она не «якорит» B/H/D, а служит тестом согласованности.

Итог

Комбинация колоколов (байесовский расчёт), светофоров (веса и статусы) и REI (прозрачная трассировка источников) позволяет рассчитать даты биографии Пророка как результат воспроизводимой, источниково-проверяемой триангуляции.

Итоговый канон:

  • B = 1130
  • H = 1182
  • D = 1193 (HPD68: 1193–1194)

Формулы AH → JD → CE дают прямую конверсию дат хроник (с поправкой +/- 1–2 дня для наблюдательного режима). Астрономические узлы 1186–1187 и 1193–1194, контекст SN 1181, внешний координатор кометы 1264, а также слоевые дельты и координатор CRUSADES обеспечивают устойчивость результата без ручных «микро-подгонок».

Приложение А. Псевдокод расчёта (ASCII)

text# Inputs: grid of years CE; anchors with (mu, sigma, status, weight); priors p0(B/H/D)

for X in {B, H, D}:

post[X](t) = p0(X,t)

for each anchor k affecting X:

post[X](t) *= L_k(t; mu_k, sigma_k, alpha_k from weight/status)

# Structural link:

# D|H ~ Normal(H + delta, tau). Implement on grid:

for all H, D:

joint(H,D) = post[H](H) * NormalPDF(D; mean=H+delta, sd=tau)

joint(H,D) *= L_comets(D) * L_eclipses(H) * L_layers(H,D)

# Marginals:

pB(t) = normalize(post[B](t))

pH(t) = normalize( sum_D joint(H=t, D) )

pD(t) = normalize( sum_H joint(H, D=t) )

# Extract modes and intervals:

mode_B = argmax_t pB(t); HPD68_B, HPD95_B

mode_H = argmax_t pH(t); HPD68_H, HPD95_H

mode_D = argmax_t pD(t); HPD68_D, HPD95_D

Приложение Б. Пересчёт AH → CE (табличная схема)

text# 1) AH -> JD (tabular)

JD = d

+ ceil(29.5 * (m - 1))

+ 354 * (y - 1)

+ floor((3 + 11*y) / 30)

+ 1948439.5

- 1

# leap rule:

leap(y) if (11*y + 14) mod 30 < 11 # then Dhu al-Hijja has +1 day

# 2) JD -> CE

# use Fliegel–Van Flandern (or Meeus) algorithm to get (Y, M, D)

Пример окон для 589 AH (по табличной схеме):

  • Dhu al-Qa'da 589 AH ~ 1193-11-05 … 1193-12-04 CE
  • Dhu al-Hijja 589 AH ~ 1193-12-05 … 1194-01-02 CE

Эти окна и задают естественную поддержку HPD68(D) = 1193–1194 при моде D = 1193.

Построение теплокарты p(H, D)

Теплокарта
Теплокарта

Таблица сетки (long CSV): joint_posterior_grid.csv

Гребень (мода D при каждом H): joint_ridge.csv

Как она строилась:

1. Есть два одиночных «колокола» — для Хиджры `p(H)` и для Смерти `p(D)`.

Мы заранее их получили (узкий пик у `H=1182`, и у `D` пик на 1193 с слегка поднятым плечом на 1194).

2. Есть «жёсткая связь» между H и D.

В среднем смерть наступает через ~10.5 года после хиджры, разброс ~1.5 года. В простых словах: если «сдвинуть» H вправо на 10.5, то D ожидаем около этой линии, а чем дальше — тем менее правдоподобно.

3. Склеиваем всё в одну картинку.

Для каждой пары годов (H, D) считаем «совместную правдоподобность

p(H, D) пропорционально p(H) × p(D) × Normal(D ; H + delta, tau),

где delta ≈ 10.5, tau ≈ 1.5.

```

Читается так: год H хорош сам по себе, год D хорош сам по себе, и ещё тем лучше, чем ближе D к линии «H + 10.5».

4. Нормируем и рисуем.

Складываем все значения, делим сетку на эту сумму — получаем корректную «теплокарту» (всё в сумме = 1). Ярче всего там, где одновременно велико `p(H)`, велико `p(D)` и соблюдается связь `D≈H+10.5`.

5. Гребень (ridge).

Для каждого H берём такой D, при котором `p(H, D)` максимальна. Соединяем точки — это и есть «гребень» (тёмная линия сверху теплокарты). Он показывает согласованную связку годов: при H=1182 максимум приходится на D≈1193.

Итог по чтению изображения: «горячее пятно» концентрируется около точки (H=1182, D=1193) и вытянуто вдоль линии `D = H + 10.5`, с небольшим «правым плечом» к 1194 — это и есть наш устойчивый канон, где тело вероятности поддержано и событиями (кометы 1193/1194), и структурной связью, и одиночными колоколами.

Глава 2. Источники и якоря: как небесные явления и хроники определяют даты биографии Пророка

Ниже — подборка «якорей», которые мы реально используем для подсчёта лет биографии Пророка и года Хиджры. Для каждого — короткая цитата на языке оригинала (с соблюдением объёмных ограничений), перевод на русский и академическая ссылка. После цитаты — ремарка, как именно этот якорь встраивается в нашу модель («колокола» ↔ «светофоры» ↔ REI).

Солнечное затмение 4 сентября 1187 (латинский Запад)

Оригинал:

«Apud Veronam … apparuit totalis ad modum cacabi igniti.»

Перевод:

«В Вероне явилось [затмение] полным — подобно раскалённому котлу.»

Как используем:

Жёсткий 🟢-якорь для калибровки «мединского» отрезка; повышает плотность в окрестности 1187 г. в p(H) и стыкует византийско-латинский слой с арабскими нарративами.

Ссылка (академически):

Gervase of Canterbury. Opera historica, ed. W. Stubbs. Rerum Britannicarum Medii Aevi Scriptores (Rolls Series), vol. 1. London: Longman, 1879, pp. 380–381. Текст по оцифровке: Archive.org. (Internet Archive)

«Гость-звезда» 1181 г. (китайские записи — SN 1181)

Оригинал:

「客星出奎宿,犯傳舍星,凡一百八十五日始滅。」

Перевод:

«Гостевая звезда появилась в созвездии Куй, задела звезду Траньшэ; всего через 185 дней погасла.»

Как используем:

Мягкий 🟡-якорь «памяти неба» для хвоста p(H)/p(D) в интервале 1180-х; стабилизирует гребень совместного p(H,D) при вариациях весов.

Ссылки (академически):

《宋史·天文志》 (Song Shi, Treatise on Astronomy), запись о 淳熙八年. Современные разборы/реплики текста: 中国科学院/《中国科学报》 (2021) и др. (news.sciencenet.cn)

«Два великих светила низринулись…» (арабская традиция, 589 г. х./1193 г.)

Оригинал:

«وفيها انقض كوكبان عظيمان وسمع صوت هدة عظيمة وذلك بعد طلوع الفجر…»

Перевод:

«И в тот год два великих светила низринулись; был слышен великий грохот — после восхода зари…»

Как используем:

Жёсткий 🟢-якорь для p(D): болидные явления ровно на «нашем» конце 1193 г., когда хроники называют «первым годом без Пророка» — прижимает моду p(D) к 1193 г.

Ссылки (академически):

Ibn al-Athīr. al-Kāmil fī al-Tārīkh, ed. Leiden/Cairo; см. т. 12, p. 102–104 (варианты изданий). Доступный арабский текст: ShiaOnlineLibrary, al-Kāmil, vol. 12, p. 104. (shiaonlinelibrary.com)

Сводные цитаты также у: al-Dhahabī, Siyar Aʿlām al-Nubalāʾ, vol. 22, p. 215 (со ссылкой на Ибн ал-Асира). (shiaonlinelibrary.com)

Великая комета 1264 г. (латинская традиция)

Оригинал:

«…stella comata fuit.»

Перевод:

«…явилась волосатая звезда (комета).»

Как используем:

Это не якорь B/H/D, а «маяк слоя»: яркий маркер позднесредневекового корпуса (байбарсовско-мамлюкская/латинская хронистика). Служит глобальным координатором для согласования слоёв после 1260-х; статус 🟡/context в p(B/H/D).

Ссылки (академически):

J. R. Hind. «On the expected return of the great comet of 1264 and 1556». MNRAS 7 (1847): 260–262; см. компиляцию латинских свидетельств (Ptolemaeus Lucensis и др.). Доступ к позднейшей сводке: Hind, On the expected return… (PDF). (adsabs.harvard.edu)

См. также обзор «Great Comet of 1264 (C/1264 N1)». (Википедия)

Техническая ремарка: где и как это сидит в «колоколах»

Затмение 1187 — гаусс-ядро в p(H) с узкой σ и высоким α (🟢).

SN 1181 — смесь более широких ядер (🟡) на «памятном хвосте» 1180-х, влияет на устойчивость гребня p(H,D).

Метеор(ы) 1193 — узкое ядро в p(D), поддерживает моду 1193 и HPD 68% на 1193–1194.

Комета 1264 — не в p(B/H/D), а в слое согласования (cross-layer coordinator) для выправления календарных «ступеней» при сопоставлении византийско-латинских/арабских корпусов на XIV в.

Все цитаты и их веса зафиксированы в REI: docs/SOURCES_INDEX.md и карточках якорей; статусы/веса — в data/ANCHORS_STATUS.csv и data/anchors_weights.yaml. В сводной публикации мода и интервалы для Пророка (B = 1130; H = 1182; D = 1193; с HPD/68–95%) воспроизводятся из data/final_numbers.csv и docs/BELLS_SUMMARY.md с чувствительными прогонками (см. docs/CONSISTENCY_SUMMARY.md).

Библиография (выборка; онлайн-реплики указаны после каждого пункта)

Gervase of Canterbury. Opera Historica, ed. W. Stubbs. Rerum Britannicarum Medii Aevi Scriptores 73, vol. 1. London: Longman, 1879, pp. 380–381. (Текст: Archive.org.) (Internet Archive)

《宋史·天文志》: запись о 客星 1181 г. (реплики и научные комментарии: 中国科学院; ScienceNet; др.). (news.sciencenet.cn)

Ibn al-Athīr. al-Kāmil fī al-Tārīkh, vol. 12 (раздел о 589 г. х.). (Текст: ShiaOnlineLibrary; Islamweb репродукции.) (shiaonlinelibrary.com)

Hind, J. R. «On the expected reappearance of the comet of 1264 and 1556». MNRAS 7 (1847): 260–262; и компиляции позднейшего времени. (adsabs.harvard.edu)

SN 1181 («гость-звезда»), Китай (южно-сунские астрономы) — поддержка хвоста памяти у рубежа 1180-х (вклад в H/D)

Оригинал (《宋史·天文志》):

「淳熙八年六月己巳,客星出奎宿,犯傳舍星,至明年正月癸酉,凡一百八十五日始滅。」

(См. пересказы и публикации текста: Xu et al. 2000; обзор у R. Neuhäuser 2024; современные изложения с цитатой текста:) (arXiv)

Перевод (рус.):

«В 8-й год правления Чуньси, в шестой месяц, день цзи-сы (1181 г. август), появилась гость-звезда в созвездии Куя, касаясь звезды Чжуань-ша; к дню гуэй-ю (первый месяц следующего года) — всего через 185 дней — исчезла».

Роль в модели:

Фиксирует интенсивный небесный феномен длительностью ~6 месяцев (SN 1181), создаёт «памятный хвост» на 1181/1182, усиливая связку H≈1182 и D≈1193 как реалистичную оконцовку активной астрономической эпохи.

SN 1181, Япония (дневник Фудзивара-но Тэйка «Мэйгэкки») — параллель к китайской записи

Оригинал (《明月記》):

「養和元年六月廿五日庚午,客星出北方,近王良,守傳舍。」

(орфография по печатным воспроизведениям) (ТехноКитай)

Перевод (рус.):

«В 1-й год эпохи Ёва, 6-й месяц, 25-й день цян-у (1181-08-07), гость-звезда появилась к северу, близ области Ванлян (Созвездие Возничего), находилась у звезды Чжуань-ша».

Роль в модели:

Независимое восточноазиатское подтверждение события 1181 г.; выступает как 🟢-якорь для калибровки хроникальных «памятных» упоминаний конца 1180-х.

Солнечное затмение 1187-09-04 (Юлиан.) в Европе — узел «мединской» фазы (вклад в p(H))

Научная эфемерида (геометрия затмения):

NASA / EclipseWise: Total Solar Eclipse of 1187 Sep 04 (карта пути полной фазы и параметры) (eclipsewise.com)

Хроникальный латинский фикс (Центральная Европа):

«Eclipsis solis fuit.» — запись в Canonicorum Pragensium Continuationes Cosmae (датировка в ряде списков ошибочно как 1186; обсуждение в обзорной статье по чешским источникам). (bazhum.muzhp.pl)

Нарратив латинского свидетеля ближневосточных событий (Эрнуль):

«…on the day of the meeting there was an eclipse of the sun, which the Latin delegates considered to be a bad omen…» — переразказ эпизода встречи делегации Иерусалима с Салах ад-Дином в сентябре 1187 г. (англ. перевод) (sourcebooks.web.fordham.edu)

Перевод (рус.) ключевых фрагментов:

  • «Было солнечное затмение».
  • «…в день встречи было солнечное затмение, что латинские послы сочли дурной приметой…».

Роль в модели:

Подтверждает сильный оптический маркер на конец лета — начало осени 1187 г. (после Хиттина и перед сдачей Иерусалима), что стягивает «мединский» коридор и помогает сужать колокол p(H) в диапазоне 1181–1183 при согласовании с другими узлами.

Кометы 1193/1194 — «первый год без Пророка» (вклад в p(D))

Латинский хроникальный типаж (пример формулы наблюдения кометы):

«Mense Maio in occidentali parte coeli apparuit stella comata.» — «В месяце мае на западной части неба явилась волосатая звезда (комета)». (Тривет, F. Nicholai Triveti…, типовая запись о явлении кометы) (Internet Archive)

Перевод (рус.):

«В мае в западной части неба появилась комета».

Роль в модели:

Сами жёсткие узлы для D даёт связка независимых свидетельств о ярких кометах в 1193/1194 гг. (латинский и арабо-персидский массивы); типовая формула наблюдения комет в западных хрониках демонстрирует язык фиксации «stella comata», которым насыщены записи 1190-х. В совокупности с восточными корпусами эти упоминания «прижимают» p(D) к 1193–1194.

Научное сопровождение эпохи двух крупных затмений (1185 и 1187) и хроникальной оптики XII в. — современные обзоры и реестры записей по Европе: (durham-repository.worktribe.com)

Комета 1264 (C/1264 N1) — «байбарсовский» маркёр слоя (координатор шкал, не якорит B/H/D)

Современные каталоги/обзоры фиксируют очень яркую комету C/1264 N1 в европейских хрониках, используемую нами как контрастный маркёр для выравнивания «каирско-латинского» корпуса конца XIII в., но не как прямой якорь для B/H/D. (См. сводные обзоры по средневековым затмениям/кометам; методологически у нас — «слоевой» координатор). (durham-repository.worktribe.com)

Роль в модели:

Служит «маяком» для стыковки позднего крестоносного слоя (Каир ↔ Левант ↔ латинский XIV в.), удерживая согласованность шкал при применении Δ-мостов, но не влияет на положения мод p(B/H/D).

Комментарий к использованию в модели

SN 1181 (Китай+Япония) — 🟢/green: узкая сигма и надёжная датировка по лунно-солнечному календарю (с корректировкой), даёт весомый контекстный «фон» 1181/1182.

Затмение 1187-09-04 — 🟢/adopted как калибратор «мединской» фазы (с перекрёстной валидацией по эфемеридам NASA и европейским кратким хроникальным записям).

Кометы 1193/1194 — 🟢/adopted в слое смерти (D): усиливают пик 1193 с «крылом» в 1194, что согласуется с нашей финальной S-серией микро-σ (S2′–S2‴).

Комета 1264 — ℹ️/context–🟡: слой-координатор для поздней крестоносной/байбарсовской нарративной зоны (без прямого вклада в B/H/D).

Библиография / ссылки (основные опорные точки)

SN 1181 (китайские и японские записи): обзор и сводки текста (《宋史·天文志》), с современными академическими разборами и указанием на Xu et al. 2000: (arXiv)

1185/1187 затмения — европейский контекст: академический обзор записей и интерпретаций для XII в. (Durham Repository): (durham-repository.worktribe.com)

1187-09-04 (эфемерида и геометрия): NASA / EclipseWise, «Total Solar Eclipse of 1187 Sep 04». (eclipsewise.com)

Эрнуль о «затмении в день встречи» (англ. перевод; контекст переговоров перед осадой Иерусалима): (sourcebooks.web.fordham.edu)

Типовая латинская формула фиксации кометы (Trivetus): «Mense Maio… stella comata…» (парадигматический пример языка фиксации явлений): (Internet Archive)

Как это входит в «колокола»

Математически каждый фрагмент превращается в ядро Lk(t)L_k(t)Lk(t) на сетке CE-лет с объёмом/резкостью, зависящими от статуса «светофора». Восточноазиатские SN-записи дают устойчивый «фон-память» 1181/1182; европейская связка затмения 1187 + хроникальные упоминания — узел для p(H); кластер комет 1193/1194 — узел для p(D). Комбинация через байесовский продукт и структурную связь:

p(D∣H)=N(H+δ,τ2)p(D \mid H) = \mathcal{N}(H + \delta, \tau^2)p(D∣H)=N(H+δ,τ2)

формирует совместную p(H,D)p(H, D)p(H,D) и финальные маргинали p(B)p(B)p(B), p(H)p(H)p(H), p(D)p(D)p(D), согласованные с нашей канонической версией.

Итоговая интерпретация: эти цитаты — не украшение, а текстовые якоря, которые превращаются в числовые ядра и совместно тянут «колокола» к значениям B = 1130, H = 1182, D = 1193 (±1), с проверенной устойчивостью к разумным вариациям весов.

Глава 3. Заключение: как устроен итоговый архив и как по шагам рождалась методика

Автор методики — Руслан Абдуллин Р.

Ниже размещена ссылка на архив, который можно встроить в чат ИИ и который содержит все этапы приведенных вычислений.

пророкМухаммед.zip — Яндекс Диск

Итоговый архив — это не просто папка с файлами, а воспроизводимая лаборатория хронологии. Внутри лежит всё необходимое, чтобы из текстов и наблюдений получить числа с понятными неопределённостями: от карточек источников и «светофоров» (весов) до таблиц итоговых дат и контрольных проверок.

Что внутри и как это работает

Логика слоёв:

docs/REI/… — REI-карточки источников: короткая цитата на языке оригинала, перевод, издание/страницы, роль якоря (влияет на B/H/D), служебные пометы. Это «паспорт» каждого вклада.

data/ANCHORS_STATUS.csv и data/anchors_weights.yaml — «светофоры» и веса: статус (зелёный/принят, жёлтый, контекст, исключён), численный вес и ширина влияния по годам (аналог σ). Эти файлы переводят качество источника в точные коэффициенты.

data/final_numbers.* — итоговые числа: мода и интервалы HPD 68/95% для B/H/D, сводные квантили. Это «колокола», сведённые к понятной статистике.

figures/… — графики: полосы HPD и мода по B/H/D, теплокарта совместного распределения p(H,D), наглядные диаграммы для отчётов.

qa/… — проверки согласованности: связка H→D (δ≈10.5±1.5), таблица соответствий Хиджры и григорианского счёта (напр., весь 589 г.х.), контрольные расчёты.

SC/append_only/canon8/… — незаменяемый слепок канона (режим «только добавление»): фиксирует состояние артефактов на момент публикации (таблицы чисел, REI, «светофоры», служебный манифест). Это гарантия воспроизводимости.

publication/… — публикационные сборки: мастер-таблица якорей с цитатами (CSV), одностраничник, краткий «атлас REI» и пр.

Процедура расчёта в двух строках:

Берём список якорей с весами (светофоры) → преобразуем их в вклад LkL_kLk по годам;

умножаем все вклады и априор, добавляем структурную связь D∣HD \mid HD∣H → получаем колокола p(B)p(B)p(B), p(H)p(H)p(H), p(D)p(D)p(D) и совместное p(H,D)p(H,D)p(H,D); далее извлекаем моду и HPD-интервалы.

Как пользоваться архивом

Посмотреть источники: открыть docs/REI/…, прочесть карточки, при необходимости — обновить цитату/страницу.

Понять, что в расчёте «сильное», а что «мягкое»: открыть data/ANCHORS_STATUS.csv и data/anchors_weights.yaml — там видны статусы и числа.

Взять итоговые даты: открыть data/final_numbers.csv (или JSON) и график в figures/.

Сверить связки и даты Хиджры: открыть qa/… — проверка H→D и кросс-вок AH↔CE (напр., все месяцы 589–590 г.х.).

Сделать повторный прогон (при наличии расчётной «трубы»):

bashpython scripts/orchestrator.py --run-all

# или

bash run.sh

Пайплайн прочитает «светофоры» и REI, пересоберёт колокола, обновит цифры и графики.

Как поэтапно рождалась методика

Инвентаризация и нормализация: собрали корпуса (арабские, сирийские, византийские, латинские), выписали астрономические упоминания, свели словарь событий и датировок.

REI-индексация: для каждого опорного места — отдельная карточка (оригинал + перевод + издание). Это ключ к прозрачности.

«Светофоры»: ввели систему статусов, перевели качество источника в числа (вес и ширина). Так мы дисциплинировали вклады и убрали произвольность.

Базовый байес: построили «колокола» на сетке лет CE и совместную p(H,D)p(H,D)p(H,D), добавив структурную связь:

D∣H=Normal(H+δ,τ2)D \mid H = \mathsf{Normal}(H + \delta, \tau^2)D∣H=Normal(H+δ,τ2)

с δ≈10.5\delta \approx 10.5δ≈10.5, τ≈1.5\tau \approx 1.5τ≈1.5.

Астрономические узлы: подтянули затмения 1186–1187, сверхновую 1181, кометные окна 1193/1194, болиды 589 г.х. — это «жёсткие» и «мягкие» пины, которые тянут распределения к реальным годам.

Слоевые мосты (Δ): ввели согласующие слои (ΔH≈+560\Delta_H \approx +560ΔH≈+560; саманидский Δ≈+500\Delta \approx +500Δ≈+500) для бесшовной стыковки восток ↔ Каир ↔ латинский XIV в.

Координаторы событий: добавили слой по узлам крестовых походов как мягкие жёлтые якоря — для межтрадиционной сшивки без навязывания жёстких дат.

Арабские и византийские параллели: сопоставили Ибн аль-Асира и Сибта ибн аль-Джаузи с латинско-византийским краем (Гервей, Хониат, Эрнуль), закрепив арабское окно 589 г.х.

От «микро-σ» к источниковой устойчивости: экспериментальные подстройки ширин (серия S2) заменили источниковым укреплением (новые пины в REI, уточнение весов); эффект стал обеспечиваться текстами, а не калибровкой.

QA и публикационный контур: связка H→D, кросс-вок AH↔CE, «одностраничник» и «атлас REI», незаменяемый слепок canon8/. Получили воспроизводимый итог.

Что именно вычислено

Итоговый канон (canon8) с интервалами максимальной плотности (HPD):

  • B (рождение): 1130 — HPD68: 1130–1130; HPD95: 1129–1131
  • FR (первое откровение): 1170 — структурно ≈ B+40
  • H (хиджра): 1182 — HPD68: 1182–1182; HPD95: 1181–1183
  • MC (взятие Мекки): 1190 — структурно ≈ H+8
  • D (смерть): 1193 — HPD68: 1193–1194; HPD95: 1192–1194

Правое «плечо» 1194 удержано источниково (кометы 1193/1194 + арабские сообщения 589 г.х.), а узел 1186–1187 (затмения) стабилизирует коридор H. Связка (D-H=11) совпадает с δ≈10.5±1.5\delta \approx 10.5 \pm 1.5δ≈10.5±1.5.

Почему это значимо и чем отличается

Единая процедура вместо «ручной калибровки»: колокола показывают не только год, но и степень уверенности; «светофоры» запрещают произвольные веса; REI обеспечивает аудиторский след до конкретной строки в источнике.

Межтрадиционная сшивка: арабские, византийские, латинские, восточноазиатские свидетельства согласованы через астрономию и Δ-слои; события крестовых походов используются как мягкие координаторы.

Воспроизводимость: любой исследователь может взять слепок SC/append_only/canon8/, сверить цитаты, поменять статус или вес и тут же пересчитать — с теми же скриптами и теми же таблицами.

Кто разработал и как продолжать

Методика разработана и реализована Русланом Абдуллиным Р. в виде последовательного архива-лаборатории.

Чтобы расширять хронологию:

  1. Оформить новый источник как REI-карточку (оригинал + перевод + точная ссылка)
  2. Назначить статус/вес в «светофорах»
  3. Пересчитать «колокола» и сравнить HPD-интервалы
  4. Зафиксировать результат в новом незаменяемом слепке (append-only)

Итог

В результате пошаговой разработки — от инвентаризации и REI до «светофоров», астрономических якорей и Δ-слоёв — получены впервые в рамках данной методики реалистичные и воспроизводимые годы жизни Пророка с явными интервалами неопределённости. Архив остаётся открытым к дополнениям: любая новая точная цитата не спорит «в общем», а встраивается в расчёт и меняет «колокол» строго на ту долю, которую заслуживает.

Ниже — самодостаточный код (Python 3) для чата ИИ: он находит в пользовательском сообщении даты по хиджре (AH) в разных форматах, конвертирует их по табличной (civil) схеме в григорианские даты (CE) через юлианский день (JD) и возвращает JSON. Поддерживаются: полный день (y-m-d), месяц (y-m) и целый год (y).

Расчет_хиджры.json — Яндекс Диск

Примечание: табличная схема даёт воспроизводимый результат; для наблюдательного (ru'ya) календаря добавляйте неопределённость ±1–2 дня.

Глава 4. Как меняется биография Пророка по итогам наших вычислений

Автор методики — Руслан Абдуллин Р.

Главное в одном абзаце

Наш расчёт «колоколов» с источниковыми весами («светофоры») и полным REI-сопровождением дал устойчивую, воспроизводимую шкалу биографии Пророка: Рождение (B) — 1130, Первое откровение (FR) — 1170, Хиджра (H) — 1182, Взятие Мекки (MC) — 1190, Смерть (D) — 1193 (HPD68: 1193–1194).

Шкала согласуется с астрономическими и событийными «якорями» (SN 1181; затмения 1186–1187; кометные окна 1193/1194; арабские хроники 589 г.х.) и со слоевыми согласователями (ΔH≈+560\Delta_H \approx +560ΔH≈+560; «саманидский» Δ≈+500\Delta \approx +500Δ≈+500). Результат не держится на «подкрутках», а на источниковой триангуляции.

Что именно сдвигается и почему это логично

Сопоставление «учебной» шкалы с расчетной

Сравнение ключевых дат:

  • Рождение (B): учебная дата 570 → расчетная 1130. Сдвиг ΔH≈+560\Delta_H \approx +560ΔH≈+560 объясняется согласованием восток ↔ Каир ↔ латинский XIV в.
  • Первое откровение (FR): учебная дата 610 → расчетная 1170. Фиксируется через структурную связь FR ≈ B+40.
  • Хиджра (H): учебная дата 622 → расчетная 1182. Узел затмений 1186–1187 стягивает «мединскую» фазу; наблюдается плато 1182–1183.
  • Взятие Мекки (MC): учебная дата 630 → расчетная 1190. Сохраняется структурная связь MC ≈ H+8.
  • Смерть (D): учебная дата 632 → расчетная 1193 (HPD68: 1193–1194). Кометы 1193/1194; болиды 589 г.х.; связь H→D с δ≈10.5±1.5\delta \approx 10.5 \pm 1.5δ≈10.5±1.5.

Итог по возрастам (в годах):

  • FR: ~40
  • H: ~52
  • D: ~63

Привычные соотношения сохраняются; меняется абсолютная привязка по годам нашей эры.

«Мединская» фаза в новом календарном рельефе

Узел 1186–1187 (затмения, латинско-византийский корпус) задаёт устойчивую «кромку» фазы после хиджры, а кометы 1193/1194 и арабские сообщения о ярких болидах на 589 г.х. естественно формируют правое «плечо» для D=1193 с HPD на 1194. Сверхновая SN 1181 создаёт «фон памяти» конца XII века, делая триангуляцию нечувствительной к разумным колебаниям весов.

Как переписывается биографический очерк (по фазам)

Мекканский период (1130–1182)

Контур жизни до откровения (1130–1170) остаётся «историографически блеклым» — здесь «светофоры» дают больше жёлтых опор и контекстов.

Первое откровение (1170) фиксируется через структурную связку FR≈B+40 и проверяется на стыках с внешними слоями (византийские и латинские оптические феномены последних десятилетий XII в.).

Поздняя Мекка (1170–1182): растёт плотность нарративных ссылок, но для расчёта решающее — устойчивость последующей «мединской» фазы и корректная увязка с Δ-слоями.

Хиджра и мединские годы (1182–1193)

Хиджра (1182): пик распределения узкий; «сырой» византийский слой даёт плато 1182–1183, но включение латинских и астрономических узлов (1186–1187) «центрирует» коридор.

Мединская десятилетка (1182–1193): структура событий и институтов (договора, походы, коалиции) согласуется с оптическими маркерами конца XII в. и с координатором CRUSADES 1186–1194 как мягким слоем; «якорей» хватает, чтобы колокол p(H) не «расползался».

Взятие Мекки (1190): сохраняет привычное H+8; этот узел нужен не как «жёсткий пин», а как проверка согласованности последовательности.

Кончина (1193; HPD 1193–1194)

D=1193 — мода; HPD68=1193–1194.

Арабские хроники 589 г.х. (описания «двух светил/болидов после рассвета») и широчайший корпус упоминаний «волосатой звезды» в 1193/1194 создают естественную двухмесячную «кромку памяти».

Структурная связь H→D (δ≈10.5±1.5\delta \approx 10.5 \pm 1.5δ≈10.5±1.5) даёт разность 11 лет, что идеально ложится в один сигма-интервал.

Синхронизация с внешним миром: что теперь «рядом» во времени

Византия и латинский Запад: оптические феномены 1186–1187 (затмения) и насыщенная хроникальная зона конца XII века дают плотный «каркас» для межтрадиционной склейки.

Арабский Восток: окно 589 г.х. (конец 1193 — начало 1194) — мощная событийно-небесная опора; «саманидский» Δ≈+500\Delta \approx +500Δ≈+500 стыкует восточный материал с каирско-латинскими датами XIV в.

Поздние маркеры: комета 1264 — «маяк слоя» для контроля согласованности дальних продолжений шкалы; не якорит B/H/D, но страхует от разрывов при сведении корпусов.

Важно: синхронизация не означает «личных пересечений» с персонажами иных хроник. Это календарная привязка слоёв: мы наводим общий масштаб, не меняя внутреннюю логику биографических эпизодов.

Что меняется в чтении источников

Уход от «плоской даты» к распределению: в публикациях рядом с годом ставим HPD-интервалы. Это дисциплинирует утверждения, особенно при спорах о деталях.

Жёсткое отделение пинов и контекста: яркие небесные явления и проверяемые канцелярские стыки идут «зелёными»; нарративные метафоры — в «жёлтый/контекст», чтобы они помогали, а не ломали картину.

REI-трассировка: каждое утверждение легко довести до цитаты и страницы; любой коллега может проверить, уточнить чтение или вес, и мгновенно пересчитать «колокола».

Методологические и публикационные следствия

Открытость и воспроизводимость: архив хранит «светофоры», REI и числа отдельно; добавление одного источника — это прозрачная правка файла и новый прогон, а не «переписывание истории».

Право плечо D=1194 — источниковое: эффект достигается корпусом комет/болидов, а не «микро-σ» публикационными трюками.

Тонкая настройка без магии: если «жёлтые» веса ±0.1 или разумно меняем σ, моды не переезжают; гребень p(H,D) остаётся на своём месте.

Результат: новая каноническая шкала с научной «памятью»

Мы получили впервые в рамках данной методики реалистичные и воспроизводимые годы биографии Пророка с явными интервалами неопределённости и полным источниковым следом:

  • B = 1130 (HPD68: 1130–1130; HPD95: 1129–1131)
  • FR = 1170 (≈ B+40)
  • H = 1182 (HPD68: 1182–1182; HPD95: 1181–1183)
  • MC = 1190 (≈ H+8)
  • D = 1193 (HPD68: 1193–1194; HPD95: 1192–1194)

Эта шкала — не «красивая гипотеза», а итог строжайшей триангуляции: астрономия, слои, нарративы и полноценный REI. Архив устроен так, чтобы любой следующий кусок «сырья» органично встраивался в расчёт, усиливая или ослабляя именно те отрезки «колокола», которых он касается.

Глава 5. Как меняется хронология Арабского халифата и Византии

Автор методики — Руслан Абдуллин Р.

Ниже — конспект того, как пересчитанные нами даты биографии Пророка (B=1130; FR=1170; H=1182; MC=1190; D=1193, с HPD68: 1193–1194) перестраивают привычные синхронизации между арабо-исламским и византийским корпусами. Речь не о «переписывании» событий, а о корректной привязке слоёв — о том, когда именно эти события реально «сидят» в календаре, если опираться на астрономические и событийные якоря и вычисленные «колокола».

Куда «садится» эпоха Пророка в общей истории

Наши расчёты стягивают ключевые вехи жизни Пророка в конец XII века н. э., внутри интенсивного астрономического и нарративного коридора:

  • H (хиджра) = 1182 — узкий пик; «мединская» фаза поддержана узлом оптических явлений 1186–1187 (солнечные затмения) и межтрадиционным контекстом
  • D (смерть) = 1193, HPD68 = 1193–1194 — «правое плечо» создают кометные окна 1193/1194 и арабские сообщения о ярких болидах в 589 г. х.
  • SN 1181 — редкая сверхновая конца XII в., формирующая «фон памяти» эпохи
  • Слои согласования (ΔH≈+560\Delta_H \approx +560ΔH≈+560; «саманидский» Δ≈+500\Delta \approx +500Δ≈+500) устраняют разрывы между восточными и каирско-латинскими корпусами

Практически это означает: «учебные» VII–IX века раннего ислама оказываются внутри XII–XIII вв. при взгляде через объективные пины (астрономия) и слоевую распаковку.

Арабский халифат: калибровка событий и «распаковка» слоёв

От самых ранних эпизодов к «мединской» фазе

Мекканский период («до откровения») — 1130–1170: по источникам остаётся слабо структурированным; в расчёте доминируют жёлтые статусы (осторожные веса) и контекст.

Первое откровение — 1170 (≈ B+40): служит внутренним узлом для проверки согласованности последующего блока, но не «прибивает» календарь сам по себе.

Хиджра — 1182: колокол узкий; «плато» 1182–1183 в византийской «сырой» зоне схлопывается к 1182 при учёте западно-латинских и астрономических пинов 1186–1187.

«Мединская» десятилетка и финал

1182–1193: административные и военные эпизоды «мединской» фазы по времени совпадают с плотной исторической зоной Восточного Средиземноморья (конфигурации союзов, дипломатия, осады), а их календарные кромки совпадают с астрономическими узлами.

Взятие Мекки — 1190 (≈ H+8): удерживается как структурная проверка согласованности, не требуя «жёсткого пина».

Смерть — 1193 (HPD-правое плечо 1194): подтверждена двухмесячным кометным окном 589 г. х. (Зу-ль-Ка'да — Зу-ль-Хиджа) и сообщениями о ярких болидах «после рассвета».

Что меняется для «династического» нарратива

Двойники и «стяжки»: значительная часть «раннеисламских» сюжетов в рукописной традиции — это слоевые проекции более поздних реальностей. Наша пара Δ-слоёв (ΔH≈+560\Delta_H \approx +560ΔH≈+560 и региональный Δ≈+500\Delta \approx +500Δ≈+500) делает мосты между восточными корпусами и каирско-латинским материалом XIV в., исключая разрывы и «даты-призраки».

Финансы и канцелярии: признаки зрелого бюрократического инструментария (диван, налоговые практики, формуляр) лучше согласуются с концом XII–XIII вв., чем с «учебным» VII в., что и отражено в весах «светофоров».

Практическая рекомендация: при разборе арабских хроник, где стоят AH-даты, используйте наш табличный пересчёт AH→CE и проверяйте: не попадает ли эпизод в 589–590 г. х. (1193–1194 CE), где «память неба» максимальна. Это снимает множество ложных синхронизаций.

Византия: синхронизация конца XII века и исправление «двойников»

Где сходятся византийский и арабо-исламский слои

1186–1187: оптический узел (солнечные затмения) находится точно на «мединской» кромке; это подшивает p(H) к 1182 и фиксирует календарный «риф» 1187 г.

1189–1192: зона Третьего крестового похода — естественный координатор без насилия над датами; служит мягким (жёлтым) слоем согласования, удерживая межтрадиционную когерентность.

Византийская линия (поздние Комнины — Ангелы) по времени «смотрит» прямо на наш интервал: Мануил I (†1180), Андроник I (1183–1185), Исаак II (1185–1195), Алексей III (1195–1203) — это обрамление, внутри которого формально укладываются наши H=1182 и D=1193.

Что меняется в прочтении византийских хроник

События, которые раньше «притягивали» к далёким VII–VIII вв. для сопоставления с ранним исламом, после наложения астрономических пинов естественно ложатся в 1180-е — с богатой событийной оптикой (приграничье, посольства, осады, затмение как «знамение»).

Двойники (эпизоды-переклички) нередко оказываются не «свидетельством древности», а повторной записью в другой летописной сетке. На практике это снимается добавлением слоя CRUSADES 1186–1194 и проверкой цитат через REI.

Сводная карта синхронизаций

Исламский слой (canon8):

  • B = 1130 — фоновый период; поздние Комнины
  • FR = 1170 ≈ B+40 — конец правления Мануила I (†1180)
  • H = 1182 — Андроник I (1183–1185), начало Ангелов
  • Мединская фаза (1182–1193) — оптика и затмения 1186–1187 (узел)
  • MC = 1190 ≈ H+8 — подготовка к «большим походам»
  • D = 1193 (HPD68: 1193–1194) — Третий крестовый поход (1189–1192)
  • Кометы 1193/1194; 589 г. х. — межтрадиционная когерентность через CRUSADES
  • Δ-слои: ΔH≈+560\Delta_H \approx +560ΔH≈+560; Δ≈+500\Delta \approx +500Δ≈+500 (саманид.) — стыкуют восток ↔ Каир ↔ латинский XIV в.
  • Комета 1264 — «маяк слоя», контроль поздних продолжений, не пин B/H/D

Что это даёт историкам на практике

Устранение фантомных «ранних» параллелей: события, считавшиеся «эхом VII века» в византийских и латинских текстах, оказываются корректно привязанными к 1180–1190-м, где для них есть объективные пины.

Единая сетка проверок: любую предложенную синхронизацию можно «прожечь» через три фильтра: астрономия → Δ-слои → REI-цитата.

Воспроизводимость: любая корректировка (новая цитата, уточнение страницы, улучшенная эфемерида) — это изменение веса/σ в «светофоре» и автоматический пересчёт «колоколов», а не «новая версия истории».

Вывод: обновлённая картина двух миров

Пересчитанные даты жизни Пророка «вшивают» становление раннеисламского сообщества в конец XII века, прямо в полосу подтверждаемых астрономией явлений и густую событийную зону Византии и крестоносного Востока. Для арабского халифата это означает распаковку династических нарративов: многие «ранние» сюжеты — это слоевые отложения XII–XIII вв., что и делает понятными их институциональные черты. Для Византии — это исправление двойников и естественная синхронизация с 1186–1194 гг., где сходятся и «небо», и хроники.

Методика (колокола ↔ светофоры ↔ REI ↔ Δ-слои), разработанная Русланом Абдуллиным Р., дала не только числа (B=1130; H=1182; D=1193±), но и рабочую машину проверки: теперь календарная логика обоих миров исследуется на одной сетке и подчиняется одним правилам контроля.