Найти в Дзене
Huston Dymaniac

Текст, дискурс и прагматика текста

Понятия прагматики, дискурса и текста Семиотическое направление современной лингвистики немыслимо без того революционного прорыва, который совершили Дж.Л. Остин и П. Грайс. Их концепции, особенно работы «Как делать вещи с помощью слов» и «Логика и общение», заложили методологический фундамент для обособления прагматики. Что особенно значимо, они доказали постулат о том, что языковые высказывания представляют собой не просто сообщения, но целенаправленные действия. Е.А. Осьминина совершенно справедливо обращает внимание на то, что грайсовские постулаты образуют систему нормативных предписаний, управляющих речевым взаимодействием [22, с. 164]. Исторически сложилось так, что прагматика ограничивалась ситуацией непосредственной коммуникации. Однако современная наука демонстрирует раздвижение этих границ. Жиль Делез в «Тысяче плато» осуществляет радикальный пересмотр традиционных отношений между синтаксисом, семантикой и прагматикой. Именно прагматика становится предпосылкой всех других из

Понятия прагматики, дискурса и текста

Семиотическое направление современной лингвистики немыслимо без того революционного прорыва, который совершили Дж.Л. Остин и П. Грайс. Их концепции, особенно работы «Как делать вещи с помощью слов» и «Логика и общение», заложили методологический фундамент для обособления прагматики. Что особенно значимо, они доказали постулат о том, что языковые высказывания представляют собой не просто сообщения, но целенаправленные действия. Е.А. Осьминина совершенно справедливо обращает внимание на то, что грайсовские постулаты образуют систему нормативных предписаний, управляющих речевым взаимодействием [22, с. 164].

Исторически сложилось так, что прагматика ограничивалась ситуацией непосредственной коммуникации. Однако современная наука демонстрирует раздвижение этих границ. Жиль Делез в «Тысяче плато» осуществляет радикальный пересмотр традиционных отношений между синтаксисом, семантикой и прагматикой. Именно прагматика становится предпосылкой всех других измерений и проникает во все, как отмечает автор [32, p. 78]. Представляется, что именно это положение объясняет современное понимание прагматики как измерения, выходящего за рамки синтаксических структур, семантических значений и ситуативного контекста.

Категория истинности приобретает особую значимость при анализе рекламного дискурса. А.В. Глазков настаивает, что «установка на истинность является важнейшим прагматическим элементом» [8, с. 13]. Остиновская трактовка истины как «измерения оценки» не совсем идентична традиционным эпистемологическим подходам. Парадоксально, но именно она создает плодотворную почву для манипулятивных технологий в рекламе. Н.Д. Арутюнова проницательно отмечает происшедшую подмену, когда объективный принцип истинности предложения уступил место субъективному принципу искренности высказывания [2, с. 55].

Для анализа рекламных текстов вне непосредственной речевой ситуации принципиальную важность приобретает концепт прагматического окружения. Если прагматическая близость у Т. Рейнхарт связана с локальным контекстом высказывания, то прагматическое окружение охватывает всю совокупность влияющих факторов. Возникнув в библиотековедении, этот термин получает новое звучание в рекламном дискурсе, так как здесь социокультурный контекст определяющ для восприятия сообщения.

Специфика прагматики рекламного текста наиболее проявляется ярко при сопоставлении с прагматикой художественного произведения. Глазков утверждает, что прагматика начинается с противопоставления сказанного и подразумеваемого. В рекламном дискурсе это противопоставление воплощается в инструмент манипуляции. Теория релевантности, по наблюдению Л.Б. Макеевой, позволяет выявлять скрытые смыслы, не выраженные вербально, но влияющие на интерпретацию [17, с. 128].

Кооперативный принцип Грайса с его знаменитыми максимами оказывается особенно уязвимым в рекламной коммуникации. Как определяет в своем исследовании Л. Шамсутдинова, прагматическая компетенция включает способность распознавания манипулятивных техник [28, с. 959]. Нарушение максим качества и количества в итоге в разных вариациях приводит к созданию соответствующих специальных стратегий.

Прагматический анализ рекламного текста требует учета всего комплекса факторов, и вербальных компонентов, и социокультурного контекста, и гендерных стереотипов. В.З. Демьянков резюмирует прагматические основы интерпретации позволяют вскрыть скрытые механизмы воздействия [9, с. 368]. Особенно это значимо для рекламы, ориентированной на женскую аудиторию, где прагматическая установка часто эксплуатирует стереотипы и создает иллюзорные миры. Следовательно, анализ подобных текстов требует особой методологической оснащенности.

Современная лингвистика пребывает в состоянии своеобразного терминологического калейдоскопа. Казалось бы, определение термниа «текст» знакомо каждому школьнику. Но фактически ситуация в научных дискуссиях выглядит иначе. Парадоксальным образом именно базовые категории лингвистики оказываются наиболее размытыми. Савицкий абсолютно точно замечает, что такая многозначность требует решительного разграничения [23, с. 1].

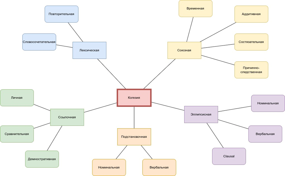
Будучи до конца последовательными, стоит заметить, что текст выходит за рамки школьного своего определения как «связного набора предложений, объединенных одной темой». Текст это статическая структура, обладающая внутренней организацией. Когезия (под которой понимается структурно-семантическая связность текста, на рис. 1.1 отражены виды когезии), когерентность (целостность, согласованность элементов текста) как формальные признаки текстуальности действительно важны.

 Виды когезии
Виды когезии

Однако, текст не существует сам по себе, будучи, так или иначе, включенным в определенный дискурс. Как метко замечает Асратян, дискурс предполагае также и экстралингвистические компоненты [6, с. 138]. По сути, текст превращается в дискурс когда его читают, интерпретируют, когда он сопряжен с целым массивом иных текстуальных и внетекстуальных данных.

Рекламная коммуникация функционирует в переходном пространстве, в котором каждый текст рекламного сообщения «читается» в широком, многими узнаваемом контексте, наборе фактов, категорий, терминов, «слэнга», ситуаций, презум. Сухая схема написанного текста оживает в сознании потребителя, обрастая ассоциациями, эмоциями, скрытыми смыслами. Кириллов совершенно точно определяет дискурс как текст, погруженный в ситуацию общения, коммуникации, интеракции [15, с. 148].

Переходя собственно к рекламному дискурсу, нельзя не отметить его сущностные особенности. Карасик и Слышкин характеризуют его как институциональное образование с выраженной прагматической направленностью [13, с. 14]. Действительно, что мы видим?

- во-первых, яркую интенциональность;

- во-вторых, ориентацию на конкретный эффект;

- в-третьих, системное использование манипулятивных методик.

Манипуляция в рекламном дискусе (нельзя этого не признать) – существенная составляющая. Скрытое воздействие, при котором истинные цели отправителя остаются рецепиенту не всегда очевидными. Ефанов и Осокин блестяще демонстрируют, как дискурс социальных медиа строится на сложных механизмах имплицитного влияния [10, с. 509].

Особый интерес представляет реклама, ориентированная на женскую аудиторию. Здесь наблюдается симбиоз противоречивых тенденций и явлений. С одной стороны, женская реклама работает через апелляцию к патриархальным стереотипам. С другой же, современные попытки трансформации рекламных сообщений экспериментируют с эксплуатацией феминистских нарративов. Парадоксальность ситуации приводит к тому, что это противоречие формирует принципиально новые механизмы адаптации и гибкости рекламных манипулятивных стратегий.

Эволюция женского рекламного дискурса прошла сложный путь трансформации гендерных представлений. Прямая манипуляция уступает место тонким, почти незаметным, достаточно точечным воздействиям. Современная реклама учится говорить на языке эмансипации, и традиционные методы манипуляции претерпевают, таким образом, закономерные трансформации.

Дальнейший анализ специфики рекламного дискурса, ориентированного на женскую аудиторию во многом, как видится, требует комплексного подхода. Учесть нужно в первую очередь структурные особенности, и прагматическую составляющую, а в частности также сложные, подчас неочевидные механизмы, которые обеспечивают манипулятивный эффект.

Источники

1. Аникина Т. В. Синтаксические особенности англо-и русскоязычной интернет-рекламы //Филология: научные исследования. – 2021. – №. 1. – С. 23-40.

2. Арутюнова Н. Д. Прагматика // Лингвистический энциклопедический словарь. web.archive.org/ web/20091112210637/http://tapemark.narod.ru/les/389e.html.

3. Арутюнова Н.Д. Вторичные истинностные оценки правильно, верно // Логический анализ языка. Ментальные действия. М., 1993. 338 c.

4. Арутюнова Н.Д. Предложение и его смысл: логико-семантические проблемы. 5-е изд. М., 2007. 382 c.

5. Арутюнова Н.Д. Язык и мир человека. 2-е изд., испр. М., 1999. 895 с.

6. Асратян З. Д. Текст, дискурс, диктема, языковая личность как базовые понятия лингвистики текста //Вестник Российского университета дружбы народов. Серия: Теория языка. Семиотика. Семантика. – 2024. – Т. 15. – №. 1. – С. 138-151.

7. Герасимова А. С., Середа Е. А. Стратегия транскреации в современном рекламном дискурсе //Вестник Калмыцкого университета. – 2021. – №. 3 (51). – С. 97-105.

8. Глазков А.В. Текст: установка на истинность // Вестник Московского государственного областного университета. Серия: Русская филология. 2015. № 2. C.8-14

9. Демьянков В.З. Прагматические основы интерпретации высказывания // Известия АН СССР. Серия: Литература и язык. Т. 40. 1981. № 4. – С. 368-377.

10. Ефанов А. А., Осокин А. А. Дискурс социальных медиа: к проблеме интерпретации //Вопросы теории и практики журналистики. – 2022. – Т. 11. – №. 3. – С. 509-527.

11. Идемешова А. Н., Прохорова Л. П. Средства репрезентации гендера в социальной рекламной коммуникации // Актуальные вопросы филологии и методики преподавания филологических дисциплин. – 2021. – С. 234–239.

12. Ильин А. Н. Психологическая манипуляция в рекламе как фактор изменения сознания в обществе потребления //Психопедагогика в правоохранительных органах. – 2023. – Т. 28. – №. 1 (92). – С. 49-57.

13. Карасик В. И., Слышкин Г. Г. Тенденции развития современного дискурса //Актуальные проблемы филологии и педагогической лингвистики. – 2021. – №. 1. – С. 14-31.

14. Киклевич А. Типология прагматических импликаций с точки зрения взаимодействия между прагматикой и семантикой // Russian Journal of Linguistics. 2022. Т. 26. № 1. – С. 139-161.

15. Кириллов А. В. Дискурс и текст //Современная языковая ситуация и совершенствование подготовки учителя-филолога. – 2022. – С. 148.

16. Лебедева И. С., Романова И. Д. Базовая технология персуазивности «проблема-решение» в современной англоязычной рекламе //Вестник Московского государственного лингвистического университета. Гуманитарные науки. – 2021. – №. 8 (850). – С. 66-79.

17. Макеева Л. Б. Теория релевантности, прагматика и проблема значения //Философский журнал. – 2022. – Т. 15. – №. 3. – С. 125-139.

18. Малинина Д. Д. Коммуникативные стратегии и тактики в современном рекламном дискурсе // Вестник науки. – 2025. – Т. 1. – № 6 (87). – С. 1182–1189.

19. Мелехина А. А., Гильванов Р. Р. Психологические особенности проявления гендерного аспекта в английских рекламных текстах // Чеченского государственного педагогического университета. – 2024. – С. 32.

20. Михайлова А. А. Взаимодействие вербальных и невербальных средств манипулирования в рекламном дискурсе (на примере рекламных плакатов французского бренда La Vie™) // Москва. – 2024. – Т. 26. – С. 43–48.

21. Мулянова К. С. Стилистические приемы в англоязычной рекламе // Огаревские чтения. – 2022. – С. 332–337.

22. Осьминина Е. А. коммуникативные постулаты Пола грайса в контексте античной риторической культуры //Вестник Московского государственного лингвистического университета. Гуманитарные науки. – 2022. – №. 3 (858). – С. 164-169.

23. Савицкая А. Н., Морозова Л. А. Функционирование прилагательных со значением степени в текстах современной англоязычной рекламы // Актуальные проблемы филологии и методики преподавания иностранных языков в свете современных тенденций. – 2021. – С. 19–22.

24. Савицкий В. М. « Дискурс»,» текст»,» коммуникация»,» речевая деятельность»: разграничение понятий //Гуманитарный научный вестник. – 2022. – №. 10. – С. 1.

25. Самсонов Н.Б. Коммуникативно-прагматическая сфера лица // Вестник Московского государственного областного университета. Серия: Русская филология. 2015. № 6. С. 50-54.

26. Степанов Ю.С. В поисках прагматики // Известия АН СССР. Серия: Литература и язык. 1981. Т. 40. № 4. – C. 325-332

27. Ушакова Д. О. Гендерные аспекты маркетинга: женщина как объект рекламного воздействия //Инновации. Наука. Образование. – 2021. – №. 27. – С. 731-739.

28. Шамсутдинова Л. Концептуальные основы и методология исследования прагматической компетенции //Лингвоспектр. – 2025. – Т. 4. – №. 1. – С. 958-966.

29. Эгамбердиева Ш., Эгамбердиева Ф. Соотношение концепций «коммуникативная стратегия» и «манипулирование» в рекламном дискурсе // Преподавание. – С. 105.

30. Ambroise D. From J.L. Austin to Ch. Travis: A Pragmatic Account of Truth? // HAL. Open Science. halshs. archives-ouvertes.fr/halshs‑00916223/document.

31. Austin J.L. How to Do Things with Words. The William James Lectures Delivered at Harvard University in 1955. Oxford, 1962. – 174 p.

32. Deleuze G.A Thousands Plateaus. Capitalism and Shizopheria / Transl. B. Massumi. Minneapolis; Paris, 1987. 46 p.

33. Grice H. P. Logic and conversation //Syntax and semantics. – 1975. – Т. 3. – С. 43-58.

34. Hashiuchi S., Oku T. Main Approaches to Pragmatics // Chugokugakuen Journal. 2005. Vol. 4. – С. 11-16.

35. Hauser E., Tennis J. Episemantics: Aboutness as Aroundness // North American Symposium on Knowledge Organization (NASKO). 2019. Vol. 7. – 590-595.

36. Jucker A. H., Allan K., Jaszczolt K. M. Pragmatics in the history of linguistic thought // Cambridge Handbooks in Language and Linguistics. – 2012. – С. 495-512. Reinhart T. Pragmatics in Linguistics. An Analysis of Sentence Topics // Philosophica. 1981. № 27 (1). P.53-93

37. Slabakova R. Discourse and Pragmatics // Herschensohn J., Young-Scholten M., eds. The Cambridge Handbook of Second Language Acquisition. Cambridge, 2013. 842 P.