Добавить в корзинуПозвонить
Найти в Дзене

Полный человеческий геном прочли одним днем в клинических условиях

Американские исследователи сообщили об успешном эксперименте по быстрому прочтению полного человеческого генома в клинических условиях. Секвенирование занимало около четырех часов, а полный цикл от получения образцов до выдачи заключения в самом быстром случае — менее семи часов. По данным авторов, это рекордные результаты. Статья опубликована в The New England Journal of Medicine. Быстрая генетическая диагностика все шире используется в лечении критических состояний, особенно в неонатальных отделениях интенсивной терапии. Многие решения в таких условиях необходимо принимать в течение часов, в то время как получение результатов полногеномного секвенирования в реальных условиях занимает дни или недели. Хотя полное прочтение генома в течение нескольких часов принципиально достижимо, существующие методы недоступны в рутинной клинической практике. Основным препятствием служит отсутствие доступа к полному циклу работы над секвенированием, который максимизирует скорость и экономическую эффек
  N + 1; Amy Taylor / Flickr / CC BY-NC-SA 2.0; Monica H. Wojcik et al. / NEJM, 2025
N + 1; Amy Taylor / Flickr / CC BY-NC-SA 2.0; Monica H. Wojcik et al. / NEJM, 2025

Американские исследователи сообщили об успешном эксперименте по быстрому прочтению полного человеческого генома в клинических условиях. Секвенирование занимало около четырех часов, а полный цикл от получения образцов до выдачи заключения в самом быстром случае — менее семи часов. По данным авторов, это рекордные результаты. Статья опубликована в The New England Journal of Medicine.

Быстрая генетическая диагностика все шире используется в лечении критических состояний, особенно в неонатальных отделениях интенсивной терапии. Многие решения в таких условиях необходимо принимать в течение часов, в то время как получение результатов полногеномного секвенирования в реальных условиях занимает дни или недели. Хотя полное прочтение генома в течение нескольких часов принципиально достижимо, существующие методы недоступны в рутинной клинической практике. Основным препятствием служит отсутствие доступа к полному циклу работы над секвенированием, который максимизирует скорость и экономическую эффективность и может выполняться по необходимости даже с небольшим числом биообразцов.

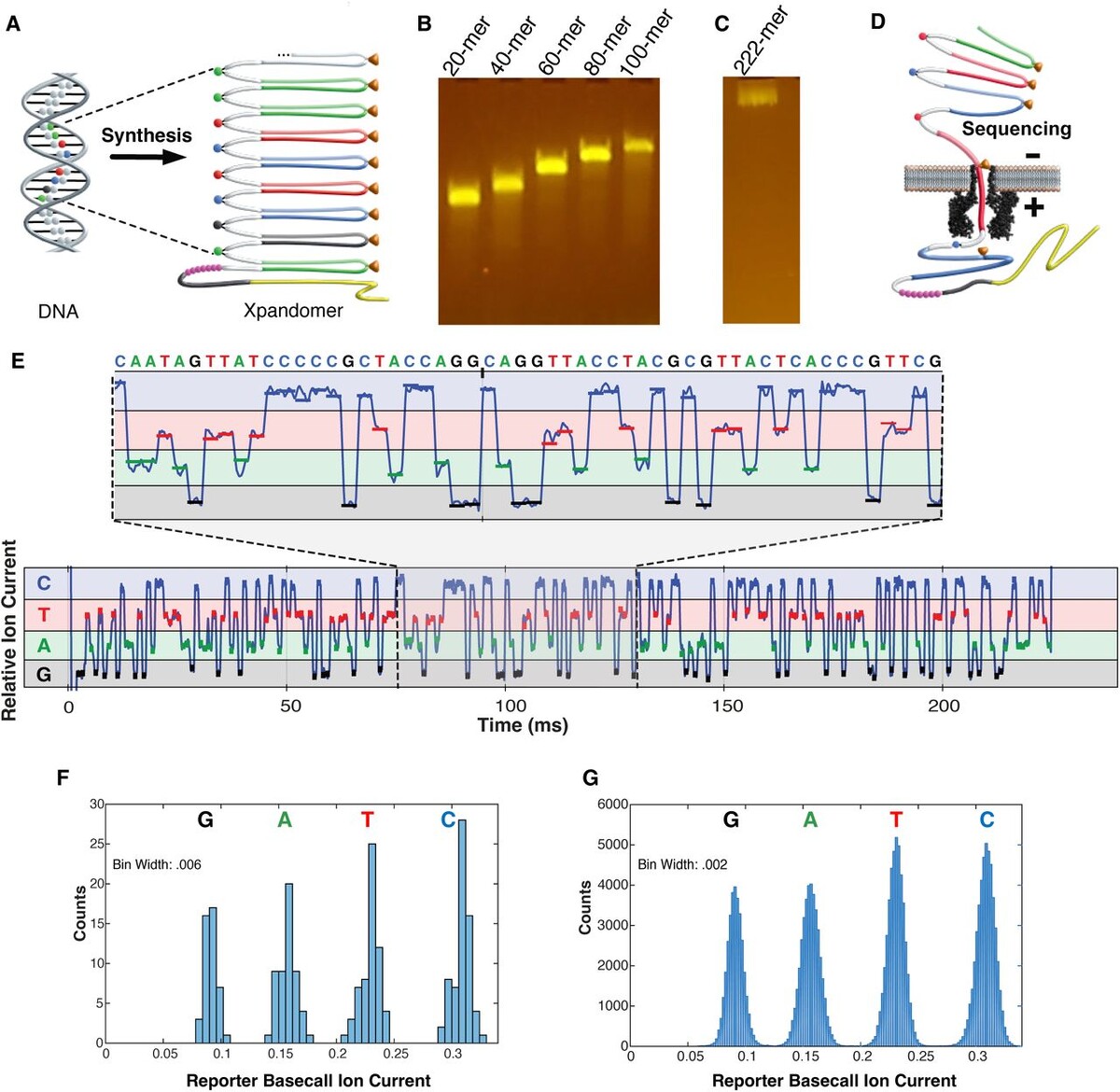
Чтобы решить эту задачу, сотрудники компании Stratos Genomics (принадлежит Roche), разработали технологию секвенирования путем расширения (sequencing by expansion, SBX). Она состоит в синтезе полимера с использованием в качестве шаблона исследуемой ДНК, который в десятки раз больше исходной молекулы и легко поддается анализу. Последовательности этого полимера (экспандомера, Xpandomer) затем читают нанопоровым секвенированием. Такой подход позволяет проводить обработку данных почти в реальном времени, масштабировать небольшие наборы образцов, ускоряет процессы распознавания азотистых оснований, формирование комплементарных прочтений и выравнивания генома, выдавая бинарную карту выравнивания почти сразу после завершения секвенирования. Определение вариантов (однонуклеотидных, инделов и числа копий) также значительно ускоряется, занимая менее получаса с момента получения бинарной карты.

  Mark Kokoris et al. / biorXiv, 2025
Mark Kokoris et al. / biorXiv, 2025

Моника Войцик (Monica Wojcik) с коллегами по Бостонской детской больнице и сотрудниками компаний Broad Clinical Labs и Roche Sequencing Solutions провели пилотный эксперимент по использованию технологии секвенирования путем расширения на базе неонатального отделения интенсивной терапии. На протяжении трех недель с ее помощью прочитали и проанализировали 15 человеческих геномов (по одному-два в день): три референсных образца из Национального института стандартов и технологии; пять ретроспективно от пациентов, которым секвенирование выполнили ранее с доступными результатами и семь проспективно от пациентов отделения. Образцы последних семи младенцев проанализировали параллельно в сертифицированной независимой лаборатории, результаты полностью совпали.

Среднее время определения вариантов в геномной ДНК составило 4 часа 4 минуты (от 3 часов 57 минут до 4 часов 25 минут). Если образцы крови поступали в лабораторию к 7:00, заключения с интерпретацией результатов были готовы в тот же день от 14:00 до 16:30, в самом быстром случае — за 6 часов 47 минут. Поскольку прочтение геномов выполнялось в рамках эксперимента, эти заключения не использовали для принятия клинических решений, планы ведения семи текущих пациентов были уже готовы. У пяти из них результаты секвенирования были нормальными, а у двух были обнаружены генетические нарушения: несбалансированная транслокация между 10 и 14 хромосомами, приведшая к многочисленным аномалиям, и патологический вариант гена KCNQ2, который стал причиной тонических судорог. Для обоих пациентов с генетическими дефектами результаты были получены существенно быстрее, чем возможно с помощью имеющихся в практике методов.

Результаты пилотного эксперимента показали, что секвенирование путем расширения в условиях неонатального отделения интенсивной терапии позволяет получить заключения в сроки, релевантные для принятия оперативных клинических решений.

Предыдущий рекорд полного прочтения человеческого генома, вошедший в Книгу рекордов Гиннеса, установили сотрудники Стэнфордского университета и компании Oxford Nanopore Technologies. Секвенирование заняло у них 5 часов 2 минуты, а на получение заключения с интерпретацией ушло 7 часов 18 минут.