Найти в Дзене
Логист со стажем

Торговые центры массово закрываются в России. Кто виноват и что делать?

Всем привет! Не первый день натыкаюсь в новостных лентах на сообщения о том, что десятки ТРК, ТЦ и пр. - по всей России закрыты и сотни находятся на грани этого. Зная мою "любовь" к маркетплейсам (особенно фиолетовым) вы подумаете, что все грехи я собственно им и припишу. А вот как бы не так. Они (маркетплейсы), конечно "редиски", но к этой проблеме нужно подходить системно, что я и сделал в своем исследовании. Итак, давайте рассуждать по порядку, какие могут быть причины данного явления. Эволюция формата торговых центров показывает, как они реагировали на вызовы времени, что помогает понять текущие трудности. Кризис ТЦ — это системная проблема, затрагивающая всех участников этой экосистемы. Взаимосвязь между ними создает замкнутый круг проблем. Следующая схема наглядно показывает структуру этой системы и негативные циклы, в которых она оказалась. Анализ причинно-следственных связей позволяет выделить ключевые факторы кризиса. Сложившаяся ситуация ставит под вопрос традиционную мод
Оглавление

Всем привет!

Не первый день натыкаюсь в новостных лентах на сообщения о том, что десятки ТРК, ТЦ и пр. - по всей России закрыты и сотни находятся на грани этого.

Зная мою "любовь" к маркетплейсам (особенно фиолетовым) вы подумаете, что все грехи я собственно им и припишу. А вот как бы не так. Они (маркетплейсы), конечно "редиски", но к этой проблеме нужно подходить системно, что я и сделал в своем исследовании.

Итак, давайте рассуждать по порядку, какие могут быть причины данного явления.

Историческая справка

Эволюция формата торговых центров показывает, как они реагировали на вызовы времени, что помогает понять текущие трудности.

  • Происхождение и генезис: Прообразами современных ТЦ были крытые торговые галереи — пассажи, массово строившиеся в Европе XIX века (например, ГУМ в Москве, до революции — Верхние торговые ряды). Их главным преимуществом была возможность торговать в любую погоду . Первым в мире закрытым моллом считается Southdale в США (1956 г.), который задумывался его архитектором-социалистом Виктором Грюном как современный аналог городской площади — центр притяжения с парками и школами, а не просто место для шопинга .
  • Ключевые этапы развития в России: В позднесоветский период функцию торговых центров отчасти выполняли крупные универмаги. После распада СССР и принятия закона «О свободной торговле» в 1992 году города заполонили ларьки и рынки (как Черкизовский в Москве). Массовое строительство классических ТЦ в России началось лишь в 2000-х годах, когда торговля стала перемещаться под крышу .
  • Эволюция: Идея ТЦ эволюционировала от утилитарной крытой улицы до многофункционального комплекса, объединяющего ритейл, фуд-корты и развлечения. Однако в России многие из первых ТЦ уже на этапе появления критиковались за вычурную и неуместную архитектуру .

Системная и Структурная стороны вопроса

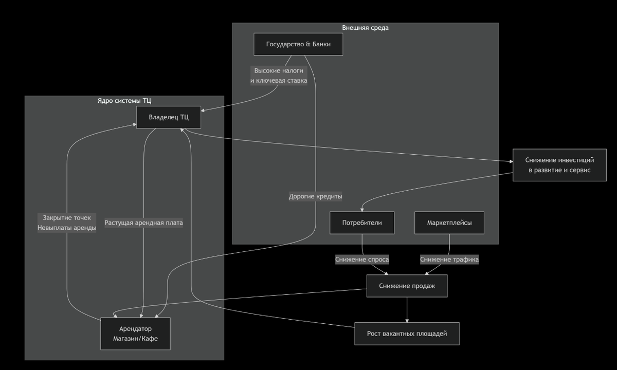
Кризис ТЦ — это системная проблема, затрагивающая всех участников этой экосистемы. Взаимосвязь между ними создает замкнутый круг проблем.

Следующая схема наглядно показывает структуру этой системы и негативные циклы, в которых она оказалась.

-2

Причинно-Следственная

Анализ причинно-следственных связей позволяет выделить ключевые факторы кризиса.

  • Макроэкономические факторы: Главным "сокрушительным" ударом для отрасли эксперты называют рекордное повышение ключевой ставки Банка России . Оно сделало кредиты неподъемными как для владельцев ТЦ (многие из которых "по уши" закредитованы), так и для их арендаторов. Дополнительным бременем ложится резкое повышение налога на имущество .
  • Технологические и социальные факторы: Расцвет маркетплейсов радикально изменил потребительские привычки, сместив спрос в онлайн . Это привело к структурному снижению трафика в ТЦ. Ситуацию усугубляет общее снижение покупательной способности населения .
  • Политические факторы: Уход с российского рынка многих известных международных брендов после начала полномасштабного вторжения в Украину лишил ТЦ ключевых арендаторов, "магнитов" для привлечения посетителей . 2023 год стал для отради одним из самых сложных за новейшую историю .
  • Порочный круг: Эти факторы формируют самоподдерживающуюся негативную спираль. Высокие ставки и налоги ведут к долгам владельцев ТЦ (как в случае с ТЦ "Европа" или "4Daily" ) и росту арендной платы. Арендаторы, страдая от падения продаж и собственных дорогих кредитов, закрываются. Это увеличивает долю вакантных площадей, снижает доходы ТЦ и его привлекательность, что вновь ведет к падению трафика и выручки.

Функциональная и Прагматическая стороны вопроса

-3

Сложившаяся ситуация ставит под вопрос традиционную модель ТЦ.

  • Функции и цели: Исторически ТЦ удовлетворяли комплексную потребность в совмещении шопинга, досуга и социализации под одной крышей, будучи "третьим местом" (не дом и не работа).
  • Практическое применение и кейсы: На практике многие ТЦ, особенно устаревшие, не смогли адаптироваться. Кейс ТЦ 4Daily в Мытищах показателен: эксперты отмечают, что банкротство стало следствием неверной стратегии управления, приведшей к длительному простою площадей и низкому денежному потоку .
  • Недостатки и ограничения: Ключевая слабость старой модели — ее негибкость. Огромные постоянные затраты (налоги, обслуживание кредитов, безопасность) и зависимость от арендаторов делают ТЦ крайне уязвимыми в период экономических шоков. В нынешних условиях классический молл плохо работает без глубокой трансформации.

Критическая и Прогностическая стороны вопроса

Взгляд в будущее отрасли связан с жестким отбором и сменой парадигмы.

  • Критический анализ: Эксперты сходятся во мнении, что массового закрытия всех ТЦ не будет, но отрасль ждет болезненная "естественная селекция" . Президент Союза торговых центров Булат Шакиров прямо заявляет: "Погибнут слабейшие" . Под угрозой находятся до 800 устаревших объектов, которые либо снесут, либо кардинально перепрофилируют .
  • Тренды и сценарии развития: Выживание ТЦ связано с отказом от функции просто "торговой коробки" в пользу создания многофункциональных общественных пространств. Акцент смещается на развлечения, гастрономию и уникальный опыт, который нельзя получить онлайн . Ожидается, что доля вакантных площадей в московских ТЦ продолжит рост, достигнув 9,7% к 2026 году .
  • Риски и возможности: Главный риск — цепная реакция банкротств среди владельцев ТЦ и их арендаторов. Однако это кризис открывает возможность для перезапуска: обновления формата, ставки на локальные бренды (их доля в крупных ТЦ выросла до 75% ) и создания новых городских центров притяжения.

Контекстуальная и Сравнительная стороны вопроса

Кризис ТЦ — не исключительно российское явление, но здесь он имеет свою специфику.

  • Аналогии и сравнения: Нынешнюю ситуацию можно сравнить с кризисом американских моллов, который длится уже не первое десятилетие . Там он был вызван перенасыщенностью рынка, переездом жителей в пригороды и ростом онлайн-торговли.
  • Культурные и региональные особенности: В отличие от США, где ТЦ часто строились "в чистом поле", в Азии и на Ближнем Востоке они стали полноценными аттракционами и центрами городской жизни (как Dubai Mall) . В России же многие ТЦ оказались в ловушке между устаревшей советской/постсоветской планировкой и новыми мировыми вызовами.
  • Место в общей картине: Кризис ТЦ — это частное проявление общих трендов: цифровизации потребления, экономической стагнации и смены потребительских приоритетов.

Синтез и Выводы

-4

Обобщая анализ через все линзы, можно сформулировать следующие ключевые идеи, отвечающие на ваш первоначальный вопрос.

  1. Нет единственного "антигероя": Кризис вызван комплексом взаимосвязанных причин. Ими стали сочетание жесткой макроэкономической политики (ключевая ставка), растущей налоговой нагрузки, структурного сдвига потребителей в онлайн и последствий внешнеполитических решений.
  2. Кризис — это "естественный отбор": Отрасль переживает не коллапс, а болезненную трансформацию. Закрываются в первую очередь устаревшие, неконкурентоспособные и финансово несостоятельные объекты ("слабейшие").
  3. Порочный круг долгов является системным ядром проблемы: Высокие процентные ставки разрывают связи между всеми участниками экосистемы — от владельцев ТЦ до арендаторов и покупателей.
  4. Будущее — за многофункциональностью: Спасение и развитие ТЦ лежит в плоскости превращения их из "торговых коробок" в многофункциональные центры притяжения, где шопинг является лишь одной из опций, наряду с развлечениями, гастрономией и общением.
  5. Проблема глобальна, но решения локальны: Хотя кризис ТЦ — мировой тренд, в России он усугублен специфическими макроэкономическими и политическими условиями, что требует и особых подходов к решению.

Что это значит? Это значит, что эпоха ТЦ в их привычном формате действительно заканчивается. ,

Однако это не смерть формата как класса, а его болезненная эволюция в нечто новое, более соответствующее современным экономическим и социальным реалиям.

Границы понимания: В текущем анализе остается открытым вопрос о детальной эффективности конкретных мер государственной поддержки (кроме общих предложений от отрасли) и о том, насколько быстро российский ритейл сможет сгенерировать сильные локальные бренды, способные заменить ушедшие международные и стать новыми "магнитами" для трафика.

Как видите, я действительно сдержался относительно маркетплейсной риторики, но то что они и здесь немного насолили.... Ну да ладно, не буду о грустном.