Добавить в корзинуПозвонить
Найти в Дзене

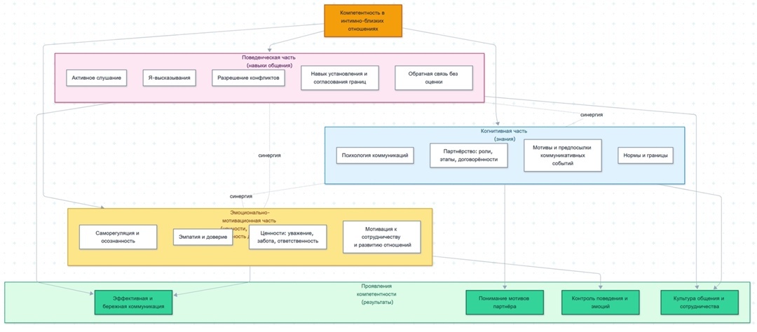
Компетентность в области интимно-близких отношений

Компетентность человека в области интимно-близких отношений можно понимать как набор качеств, содержащих ряд навыков, умений и знаний дающих возможность эффективно коммуницировать с целевой группой людей, понимать мотивы и предпосылки коммуникативных событий при построении и развитии интимно-близких отношений. Компетентность можно разделить на 1) когнитивную часть (знания), 2) эмоционально-мотивационную часть (ценности, отношения, готовность действовать), 3) поведенческую часть (навыки общения). Компетентный в области интимно-близких отношений человек должен обладать достаточно важными знаниями об особенностях психологии коммуникаций и партнерства, контролирует свое поведение и эмоции, достаточно социализирован (может доверять, чувствовать эмоциональные состояния других людей, обладает достаточно необходимой для среды обитания культурой общения) при коммуникациях с целевой группой людей.

Компетентность человека в области интимно-близких отношений можно понимать как набор качеств, содержащих ряд навыков, умений и знаний дающих возможность эффективно коммуницировать с целевой группой людей, понимать мотивы и предпосылки коммуникативных событий при построении и развитии интимно-близких отношений.

Компетентность можно разделить на

1) когнитивную часть (знания),

2) эмоционально-мотивационную часть (ценности, отношения, готовность действовать),

3) поведенческую часть (навыки общения).

Компетентный в области интимно-близких отношений человек должен обладать достаточно важными знаниями об особенностях психологии коммуникаций и партнерства, контролирует свое поведение и эмоции, достаточно социализирован (может доверять, чувствовать эмоциональные состояния других людей, обладает достаточно необходимой для среды обитания культурой общения) при коммуникациях с целевой группой людей.

-2