Добавить в корзинуПозвонить
Найти в Дзене
Ты же инженер АСУ ТП

Алгоритм в Драконе "Включи Лампу"

Приветствую. С вами на связи Гридин Семён автор пабликов "Ты же инженер АСУ ТП".
Представляю вашему вниманию простенький алгоритм "Включи Лампу". Так как в Среде Дракона требуется понимание принципа работы. Начальная статья, что такое Дракон написано здесь.
Все вопросы можете задать в тг-канале "Ты же инженер АСУ ТП".
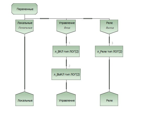
По Дракону можно задать вопросы в чате. Для начала нам нужны входные и выходные переменные. Кнопка НО ВКЛ, кнопка НЗ ВЫКЛ, выход РЕЛЕ. Задаем переменные. Рисуем алгоритм, при инициализации двигаемся по левому Маршруту. При запуске кнопки, запускаем Триггер. И двигаем по крайнему правому Маршруту. Приоритетом является л_Вкл. Изменение системы. Продолжение Цикла. В следующем цикле ПЛК выключаем РЕЛЕ. РЕЛЕ отключено, и в этот момент можно включить РЕЛЕ обратно.
Всем, пока-пока.

Приветствую. С вами на связи Гридин Семён автор пабликов "Ты же инженер АСУ ТП".
Представляю вашему вниманию простенький алгоритм "Включи Лампу". Так как в Среде Дракона требуется понимание принципа работы.

Начальная статья, что такое Дракон написано здесь.

Все вопросы можете задать в тг-канале "
Ты же инженер АСУ ТП".
По Дракону можно задать
вопросы в чате.

Алгоритм "Включи Лампу"

Для начала нам нужны входные и выходные переменные. Кнопка НО ВКЛ, кнопка НЗ ВЫКЛ, выход РЕЛЕ.

Задаем переменные.

-2

Рисуем алгоритм, при инициализации двигаемся по левому Маршруту.

-3

При запуске кнопки, запускаем Триггер. И двигаем по крайнему правому Маршруту.

-4

Приоритетом является л_Вкл.

-5

Изменение системы. Продолжение Цикла.

-6

В следующем цикле ПЛК выключаем РЕЛЕ.

-7

РЕЛЕ отключено, и в этот момент можно включить РЕЛЕ обратно.

Всем, пока-пока.