Добавить в корзинуПозвонить
Найти в Дзене
Электроника, ESP32, Arduino

Как сделать УКВ(FM) блок на транзисторах

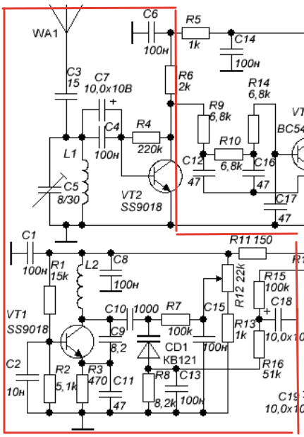
Эксперименты с конструктором показали, что идея транзисторного УКВ радиоприёмника с низкой промежуточной частотой вполне жизнеспособна. (если вы не читали мою предыдущую статью "Транзисторный УКВ супергетеродинный радиоприёмник" - то рекомендую это сделать, а потом уже переходить к прочтению этого материала) Решил повторить фрагмент схемы с сайта "радиокот", а именно заменить вот эту часть. В этом варианте радиоприемника отсутствует усилитель высокой частоты - антенна подключается непосредственно к колебательному контуру. Главный минус данного решения даже не в недостатке усиления (приемник уверенно принимает местные УКВ станции и без УВЧ), а в том что антенна сильно влияет на работу колебательного контура L1/С5, что не очень удобно при эксплуатации. Схему обведенную в красную рамку я решил выполнить на отдельной плате, а потом подключить эту плату в цепи радиоконструктора. (про это чуть позже) Модернизированная входная часть выглядит вот так. В этой схеме: Перестройка частоты гетероди
Оглавление

Эксперименты с конструктором показали, что идея транзисторного УКВ радиоприёмника с низкой промежуточной частотой вполне жизнеспособна.

(если вы не читали мою предыдущую статью "Транзисторный УКВ супергетеродинный радиоприёмник" - то рекомендую это сделать, а потом уже переходить к прочтению этого материала)

Решил повторить фрагмент схемы с сайта "радиокот", а именно заменить вот эту часть.

-2

В этом варианте радиоприемника отсутствует усилитель высокой частоты - антенна подключается непосредственно к колебательному контуру. Главный минус данного решения даже не в недостатке усиления (приемник уверенно принимает местные УКВ станции и без УВЧ), а в том что антенна сильно влияет на работу колебательного контура L1/С5, что не очень удобно при эксплуатации.

Блок схема

-3

Схему обведенную в красную рамку я решил выполнить на отдельной плате, а потом подключить эту плату в цепи радиоконструктора. (про это чуть позже)

Электрическая принципиальная схема

Модернизированная входная часть выглядит вот так.

-4

В этой схеме:

  • Q1 - УВЧ
  • Q2 - Преобразователь частоты
  • Q6 - Гетеродин

Перестройка частоты гетеродина, а следовательно и настройка на станции осуществляется многооборотным построечным резистором R21. Напряжение на нем стабилизируется с помощью стабилитрона ZD2 (6.8V). Напряжение на гетеродине стабилизирует стабилитрон КС133(3.3V). Общий принцип работы такой схемы был описан в предыдущей статье.

Трассировка печатной платы

Первые три каскада работают на высокой частоте и тут возникает проблема....

Хороший пример как НЕНУЖНО разводить платы под ВЧ можно найти на сайте все того же "радиокота".

https://img.radiokot.ru/files/136874/medium/22rasqnyke.jpg
https://img.radiokot.ru/files/136874/medium/22rasqnyke.jpg

Любая дорожка на печатной плате это:

  • антенна;
  • индуктивность;
  • емкость (между соседними дорожками).

При трассировке плат работающих на высоких частотах все эти факторы необходимо обязательно учитывать. Для этого существуют даже специальные правила - но можно решить задачу проще, используя двухсторонний стеклотекстолит.

Все цепи, кроме минуса источника питания разводим на верхнем слое.

-6
-7

Поскольку плата делалась под "утюг" - нижний слой вообще не травим.

-8

При монтаже компонентов если потребуется соединить его с минусом питания - сверлим отверстие и припаиваем его к меди на нижней части.

-9

Катушки необходимо установить соосно (связь индуктивная). В качестве оправки использовалось сверло диаметром 5мм.

Катушка L1 содержит 6 витков, катушка L2 5 витков. Провод 0.5мм. В результате получилась вот такая платка.

-10
-11

Нижний слой меди - сплошная "земля".

Кстати у построечного конденсатор КТ4-23 один из выводов соединён с винтиком - именно этот вывод и нужно паять к шине минус! (иначе отвертка будет расстраивать приемник при попытке его настроить)

-12

При монтаже ВЧ есть много тонкостей, тем не менее в Интернет полно чудаков, которые пытаются собрать FM радиоприемник даже на беспаечной макетной плате, и потом жалуются что в Интернет публикуют неработающие схемы.....

Настройка

Монтаж я начал со сборки гетеродина. Гетеродин - это генератор который должен перестраиваться во всем УКВ-2(FM) диапазоне. Для проверки его работы можно использовать радиоприемник или смартфон с FM-радио.

-13

Подаем питание и вращаем подстрочный резистор. В какой-то момент шипение в радиоприемнике прекратится, а если постучать по построечному резистору отверткой можно услышать по голове себе постучи этот звук.

Изначально катушка L2 содержала 6 витков и в верхнем по схеме положении подстроченного резистора (максимальное напряжение на варикапе) смартфон умолкал уже в самом в начале FM диапазона.

-14

Растягивание витков катушки (уменьшение индуктивности, а следовательно увеличение частоты генератора) положительного эффекта не принесло) - поэтому я срезал один виток и получилась катушка из 5 витков.

Потом установил остальные детали и подключил схему УКВ блока к плате из радиоконструктора.

-15

Вращая построечный резистор пытаемся поймать любую мощную FM радиостанцию (хотя бы на уровне тщ-пщ-тщ-пщ), а потом вращая построечный конденсатор С5 добиваемся максимального качества звука.

Что из этого получилось - смотрим в этом видео.

Резюме:

Плата получилась рабочая, и теперь на её выход можно подключать различные Фильтры-УВЧ-ПЧ-УНЧ, чем я собираюсь заняться в ближайшее время. Модульная конструкция позволит провести много интересных экспериментов и уж точно интереснее "вкорячивания" готового модуля с "отвали экспресс" в какой-нибудь корпус.

У проекта однозначно будет продолжение, и если он Вам понравился можете поддержать мой канал лайком, подпиской, "донатом".

Электроника, ESP32, Arduino | Дзен

Ссылка на предыдущую статью:

Ссылка на оригинальную схему с форума "радиокот".

radiokot.ru

Оглавление канала доступно тут:

Всем удачи!