Добавить в корзинуПозвонить
Найти в Дзене
Старый радио любитель

Л.Р. Возникают ли искажения сигнала в колебательном контуре?

В комментариях к статье о системе АРУ путем шунтирования контура Дмитрий Гусев высказал сделал вывод, что "Это, скорее, аттенюатор - испохабливатель входной цепи 😆". В связи с этим уже у меня возник вопрос, а так ли это, особенно в случае, когда шунтируется первый контур в трехконтурном фильтре. Собрал для эксперимента простую схемку. Из коробки с катушками выбрал одну, видимо на 1,8 МГц, намотанная литцендратом. На ней уже была намотана и катушка связи. Вместе с конденсатором в 330 пФ катушка образовала контур с резонансной частотой 2 МГц. На первом этапе я диоды, шунтирующие контур не устанавливал. Для начала подал на вход синусоидальный сигнал от цифрового генератора. Вот спектрограмма сигнала на выходе. Видна основная гармоника, вторая гармоника примерно на 40 дБ (100 раз) меньше основной, и третья гармоника, еще менее интенсивная почти на 10 дБ. Переключил генератор на меандр. Правда, на входе меандр здорово искажался из-за влияния индуктивности. Вот спектрограмма сигнала на кат

В комментариях к статье о системе АРУ путем шунтирования контура Дмитрий Гусев высказал сделал вывод, что "Это, скорее, аттенюатор - испохабливатель входной цепи 😆". В связи с этим уже у меня возник вопрос, а так ли это, особенно в случае, когда шунтируется первый контур в трехконтурном фильтре.

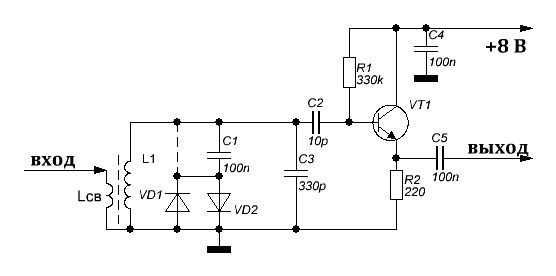
Собрал для эксперимента простую схемку.

Рис. 1.
Рис. 1.

Из коробки с катушками выбрал одну, видимо на 1,8 МГц, намотанная литцендратом.

Рис. 2.
Рис. 2.

На ней уже была намотана и катушка связи. Вместе с конденсатором в 330 пФ катушка образовала контур с резонансной частотой 2 МГц. На первом этапе я диоды, шунтирующие контур не устанавливал.

Для начала подал на вход синусоидальный сигнал от цифрового генератора.

Рис. 3.
Рис. 3.

Вот спектрограмма сигнала на выходе.

Рис. 4.
Рис. 4.

Видна основная гармоника, вторая гармоника примерно на 40 дБ (100 раз) меньше основной, и третья гармоника, еще менее интенсивная почти на 10 дБ.

Переключил генератор на меандр. Правда, на входе меандр здорово искажался из-за влияния индуктивности.

Рис. 5.
Рис. 5.

Вот спектрограмма сигнала на катушки связи.

Рис. 6
Рис. 6

Все по науке: интенсивность четных гармоник меньше, чем нечетных, но гармоники тянутся до 20 МГц и далее.

А это спектр сигнала на выходе эмиттерного повторителя.

Рис. 7.
Рис. 7.

Видно, что контур подавляет высшие гармоники, но вот вторая гармоника выросла почти на 30 дБ, за то третья гармоника уменьшилась на 20 дБ. Да, одного контура явно маловато.

Но у меня в коробке лежат двухконтурные полосовые фильтры. Попробую посмотреть, как через них будет проходить сигнал прямоугольной формы. Катушки в фильтрах от дядюшки Ху, они не перематывались, а поверх наматывались катушки связи.

Рис. 8.
Рис. 8.

Вначале - синусоидальный сигнал (внизу - на входе, вверху - на выходе).

Рис. 9.
Рис. 9.

А вот спектр на выходе.

Рис, 10.
Рис, 10.

Существенно отличается от рис. 4. Второй гармоники вообще не видно, а третья подавлена почти на 60 дБ. Теперь подаю на вход меандр.

Рис. 11.
Рис. 11.

Картина очень похожа на рис. 5. А вот спектр на выходе совсем не поход на рис. 7.

Рис. 12
Рис. 12

Спектр гораздо чище, второй гармоники нет и в помине, а третья подавлена на 40 дБ.

Если вспомнить, что в схеме любительского связного приемника, то там шунтируется полевым транзистором первый контур трехконтурного полосового фильтра, на выходе которого гармоники сигнала будут гарантировано подавлены.

Но вернемся к схеме на рис. 1. Впаиваю диоды и конденсатор. При напряжении на контуре менее 0,6 В никаких искажений нет, а вот при повышении напряжения происходит ограничение сигнала.

Рис. 13.
Рис. 13.

Ну и спектр, конечно, соответствующий.

Рис. 14.
Рис. 14.

Но ведь в схеме АРУ использовались не диоды, а полевой транзистор. Беру 2N700 и собираю схему.

Рис. 15.
Рис. 15.

При полностью закрытом транзисторе и сигнале на контуре менее 0,5 В никаких искажений не наблюдалось.

Рис. 16.
Рис. 16.
Рис. 17.
Рис. 17.

Но при увеличении уровня сигнала на контуре происходит его ограничение, но несколько по другому, чем с диодами.

Рис. 18.
Рис. 18.

Теперь попробую приоткрыть транзистор.

Рис. 18.
Рис. 18.

Сигнал почти синусоидальный, что подтверждает спектр.

Рис. 19.
Рис. 19.

Подаю на затвор полное напряжение питания, открывая его полностью. Сигнал на выходе практически пропал, но анализатор его еще улавливает.

Рис. 20.
Рис. 20.

При этом ослабление сигнала по сравнению с закрытым транзистором около -50 дБ. Вот это хороший результат.

Каков вывод? Хотите отсечь гармоники - используйте полосовой фильтр, хотя бы двухконтурный. Или ФНЧ, кому что удобно. А при трехконтурном фильтре искажений бояться не стоит.

Всем здоровья и успехов!