Добавить в корзинуПозвонить
Найти в Дзене
Старый радио любитель

Л.Р. АРУ с помощью шунтирования колебательного контура.

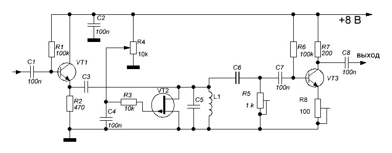
Читатель Андре Мишин в комментарии к статье о связном приемнике, описанном №10 журнала Радио за 1982 год высказал интерес о принципе работы АРУ в данном приемнике. Посмотрев еще раз внимательно на схему, я понял, что что-то тут не так. Принцип, конечно понятен: параллельно колебательному контуру, имеющему на резонансной частоте высокое сопротивление, подключается канал полевого транзистора. Когда канал закрыт, то он имеет очень высокое сопротивление и не оказывает влияние на характеристики контура. А вот при открывании канала за счет изменения смещения на затворе его сопротивление уменьшается вплоть практически до 0. Так для использованного в схеме КП103М (советский аналог полевого транзистора с p-каналом, похожий на IRF510) имеет типичное сопротивление открытого канала в диапазоне от 0,3 до 0,5 Ом. Естественно, что при снижении сопротивления канала транзистора происходит снижение добротности контура, параллельно которому он подключен. Это, а также падение напряжения на малом сопротивл

Читатель Андре Мишин в комментарии к статье о связном приемнике, описанном №10 журнала Радио за 1982 год высказал интерес о принципе работы АРУ в данном приемнике. Посмотрев еще раз внимательно на схему, я понял, что что-то тут не так.

Рис. 1. Из журнала Радио №10 за 1982 год
Рис. 1. Из журнала Радио №10 за 1982 год

Принцип, конечно понятен: параллельно колебательному контуру, имеющему на резонансной частоте высокое сопротивление, подключается канал полевого транзистора. Когда канал закрыт, то он имеет очень высокое сопротивление и не оказывает влияние на характеристики контура. А вот при открывании канала за счет изменения смещения на затворе его сопротивление уменьшается вплоть практически до 0. Так для использованного в схеме КП103М (советский аналог полевого транзистора с p-каналом, похожий на IRF510) имеет типичное сопротивление открытого канала в диапазоне от 0,3 до 0,5 Ом. Естественно, что при снижении сопротивления канала транзистора происходит снижение добротности контура, параллельно которому он подключен. Это, а также падение напряжения на малом сопротивлении канала являются, являются основными, но не единственными причинами снижения уровня сигнала.

При открывании транзистора к емкости контура добавляются его входная и проходная емкости, а для КП103М Свх < 20 пФ, Спрох < 8 пФ. А при емкости контура около 120 пФ это существенное добавление, которое должно сдвигать резонанс контура вниз по частоте. Это тоже приводит в уменьшению уровня сигнала.

Осталось проверить, как это работает на практике, упростив, конечно, схему.

Рис. 2.
Рис. 2.

Я взял первую попавшуюся катушку, намотанную на куске корпуса фломастера и добавил к ней конденсатор С5 = 330 пФ. Емкости конденсаторов связи С3 и С6 выбрал равными 10 пФ. Частота контура меня не особенно волновала. Контур и полевик установил в свой стенд для наладки кварцевых фильтров, а к входу и выходу его подключил NanoVNA.

Рис. 3.
Рис. 3.

Еще я измерял напряжение на затворе транзистора. При напряжении на затворе от 8 до 3 В транзистор не оказывал влияния на АЧХ контура.

Рис. 4.
Рис. 4.

При снижении напряжения на затворе до 1,5 В транзистор начал шунтировать контур и его добротность снизилась.

Рис. 5.
Рис. 5.

Что удивительно, частота резонанса сдвинулась не вниз, а вверх, хотя и очень не на много.

При напряжении на затворе равном нулю затухание в контуре было максимальным.

Рис. 6
Рис. 6

Но затухание по сравнению с закрытым транзистором составило всего около ... 10 дБ. Реши изменить схему, оторвав сток транзистора по постоянному току от верхнего конца катушки контура.

Рис. 7.
Рис. 7.

Результат практически не изменился.

Рис. 8
Рис. 8

Все тоже затухание около 10 дБ, зато частота максимума АЧХ не смещается. Попробовал перевернуть транзистор, поменяв местами исток и сток - результат точно такой же.

Возникают сомнения в эффективности АРУ в схеме 1 аж в 80 дБ. Вычтем оттуда 20 дБ на изменение усиления первого каскада УПЧ, остается 60 дБ на затухание в контуре. Что-то не срастается.

Решил попробовать полевой транзистор с n-каналом. Под руку попался BF245, корые моим китайским другом опознавались как биполярные с коэффициентом усиления 286 000, но такое бывает :)).

Рис. 9.
Рис. 9.

Включил я транзистор по понятной схеме.

Рис. 9.
Рис. 9.
Рис. 10.
Рис. 10.

Вот в этом случае все, как я и предполагал: при открывании транзистора максимум АЧХ смещается вниз по частоте и весьма существенно и при напряжении на затворе выше 1 В контур уже не играет никакой роли, а падение уровня сигнала обусловлено только малым сопротивлением отрытого транзистора. И здесь ослабление получилось более 40 дБ. Включение транзистора с конденсатором (как на рис. 7) не меняло картину.

Возник вопрос: а можно ли вместо полевого использовать обычный биполярный транзистор. Взял дешевенький 2SC945 с h21э около 350. Результат не сильно отличался от полевого транзистора.

Рис. 11.
Рис. 11.

Есть и сдвиг максимума АЧХ, и затухание больше 40 дБ.

Вот такие результаты я получил.

Всем здоровья и успехов!