Найти в Дзене
Mobile-review.com

Прикладной Blender. Урок №7. Немного порядка в Outliner, петли, экструдирование и выдавливание граней

В процессе создания новых объектов будет всплывать необходимость и новых приемов моделирования. Рассматриваем в порядке очереди. Привет. В прошлом выпуске мы сделали стол. Сужающиеся ножки, сглаженные ребра. Задействовали редактирование геометрии стандартного объекта (это было уменьшение ребер одной из граней). Использовали также дополнительную операцию. Получилось нечто вот такое: Сегодня мы сделаем стол еще раз, чтобы познакомиться еще с несколькими операциями. Но сначала давайте наведем небольшой порядок. Мы упоминали, что ваши объекты лучше сразу переименовывать, чтобы они не потерялись. Более того, их лучше сразу отдельно группировать по папкам, чтобы было видно, где у вас хранятся модели, относящиеся, например, к вашему столу. Почему это важно? Ну, как минимум потому, что объекты могут быть принципиально разными (болты, гайки и деревянные доски, допустим) и объединять их в один меш иногда нецелесообразно. К тому же один и тот же болт можно пожелать использовать и в отличном от ст

В процессе создания новых объектов будет всплывать необходимость и новых приемов моделирования. Рассматриваем в порядке очереди.

Привет.

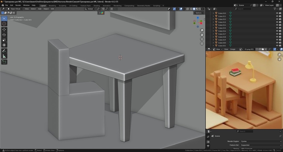
В прошлом выпуске мы сделали стол. Сужающиеся ножки, сглаженные ребра. Задействовали редактирование геометрии стандартного объекта (это было уменьшение ребер одной из граней). Использовали также дополнительную операцию. Получилось нечто вот такое:

-2

Сегодня мы сделаем стол еще раз, чтобы познакомиться еще с несколькими операциями. Но сначала давайте наведем небольшой порядок. Мы упоминали, что ваши объекты лучше сразу переименовывать, чтобы они не потерялись. Более того, их лучше сразу отдельно группировать по папкам, чтобы было видно, где у вас хранятся модели, относящиеся, например, к вашему столу. Почему это важно? Ну, как минимум потому, что объекты могут быть принципиально разными (болты, гайки и деревянные доски, допустим) и объединять их в один меш иногда нецелесообразно. К тому же один и тот же болт можно пожелать использовать и в отличном от стола объекте, поэтому его иногда проще найти именно в отдельной папке (коллекции). Как это выглядит, давайте посмотрим наглядно.

Здесь мы видим пример того, что, как ни настраивай себя сразу наводить порядок, не всегда это получается делать своевременно. В итоге одна ножка переименована, а остальные просто в качестве номерных кубов. В видео выше вы видите простой способ переименовать сразу несколько объектов. Для этого необходимо выделить несколько объектов и нажать Ctrl + F2. У вас появится окошко, где в нижней свободной строке достаточно ввести название. Все объекты переименуются в одно название с числовыми окончаниями. Это удобно, когда речь идет об одинаковых предметах. У нас в сцене это будут книги, картины, подушки… ножки стола. Вот как выглядит всплывающее окошко с переименованием.

-3

После переименования в общем перечне оставлять набор из ножек и стола не следует. Пусть у такого составного объекта будет отдельная папка. Представляйте это как конструктор-набор из IKEA, где в упаковке со столом у вас только стол и все необходимые для его сборки элементы. Чтобы создать для нескольких объектов отдельную коллекцию, нужно, разумеется, их выделить, затем нажать клавишу с английской буквой M, написать название и нажать Enter. Коллекция появится в общем перечне объектов окна Outliner. Ее можно свернуть, чтобы список не выглядел пугающим полотном. Также есть по меньшей мере парочка дополнительных полезностей, которые стоит сразу указать. Первая — это выделение всех объектов в коллекции, а вторая — дублирование коллекции. Выделение всех объектов позволяет перемещать, вращать и изменять размер всего набора мешей без необходимости совмещать отдельные элементы после (бывали случаи). А дублирование может оказаться востребованным, когда вы захотите сделать из одного объекта другой, но с частичным изменением его геометрии (этому мы на следующем уроке научимся). Также можно выделить еще и третью полезность объединения мешей, относящихся к одному объекту, в одну коллекцию. Их можно скрывать из окна Viewport нажатием на иконку глаза, расположенную справа от названия коллекции в окне Outliner. На иллюстрации ниже — все три кнопки:

Выделение. Дублирование. Скрытие.
Выделение. Дублирование. Скрытие.

Давайте начнем со скрытия объектов коллекции (их также легко вернуть обратно). Нам это потребуется для того, чтобы сделать новый стол немного другим способом. К тому же в заголовке мы указали несколько новых операций, с которыми нам будет полезно познакомиться. Итак, поехали.

Второй способ

Здесь стоит обратить внимание на несколько вещей, которые совсем не очевидны. Для начала взглянем на момент редактирования геометрии. После добавления куба мы сразу перешли в режим редактирования и начали превращать кубик в столешницу непосредственно в нем. Это связано с особенностями Blender. Если бы мы провели первые манипуляции в объектном режиме, то скругление граней (та самая фаска из прошлого выпуска) вело бы себя иначе. Смотрите сами.

Видно, что после изменения размеров в объектном режиме скругления искажаются несимметрично. И смотрите, как они выглядят, если размеры изменять в режиме редактирования.

Поэтому, если речь заходит о моделировании геометрии, сразу же после добавления объекта переходите в объектный режим. Это сэкономит кучу нервов. Но пока мы не об этом. Просто знайте, что если планируете менять геометрию — сразу включайте режим редактирования. После превращения куба в плиту вы увидели нажатие на сочетание клавиш Ctrl + R. Эта операция называется Loop Cut. В панели инструментов режима редактирования она находится вот здесь:

-5

Функция автоматически выбирает, где сделать такую петлю, ориентируясь на то, к какому ребру ближе находится курсор мыши. Резать петлей меш функция будет только в том случае, если геометрия состоит из четырехугольников. Если у вас есть многоугольники или треугольники, то фокус не удастся. После того, как появилась петля, вы можете отрегулировать их количество с помощью колесика мыши. Нам нужно четыре петли, и мы сделали соответствующее количество щелчков колесиком во время его проворота.

Далее последовало переключение в режим прозрачности. В нем мы можем выделять сразу несколько вершин, ребер или граней. Это удобно как раз в моменты, подобные этому. А вот при перемещении уже готовых петель к краям вы кое-чего не увидели. Программа захвата изображения показала нажатую клавишу G, но не указала, что она нажата дважды. Вспомните, что делает клавиша G. Она просто перемещает выделенный объект. Однако если вы нажмете G два раза, то перемещение выделенных вершин будет производиться вдоль ребер независимо от вида, который активирован в окне Viewport. Это очень полезная особенность. Рекомендую ее держать в голове.

После того, как мы разместили петли, мы перевернули столешницу, перешли в режим отображения граней и выбрали четыре полигона, которые станут основанием для ножек. А затем нажали на клавишу с английской буквой I (ай). При смещении курсора можно видеть, что в исходные полигоны добавилось еще по одному. Эта функция называется Inset Faces.

-6

Затем мы смещаем эти грани по оси Z и получаем сразу четыре одинаковые ножки. После мы начинаем выделение ребер для скругления. На четвертой минуте мы доходим до выделения ребер столешницы, и вы можете заметить, что используется сочетание клавиш Alt + Shift + *выделение ребра*. Дело в том, что в «идеальных» условиях подобное сочетание выделяет всю петлю, в которую входит искомое ребро. Это удобно, когда выделять нужно много ребер и не хочется лишний раз вращать модель. «Идеальными» же условиями я настоятельно рекомендую считать геометрию исключительно из четырехугольников. Вот как работает эта схема.

Но вернемся к столу. После того, как мы назначили скругления всем ребрам, вы можете оценить результат. Отличие от изначального варианта в том, что получившуюся геометрию весьма проблематично редактировать. Так что к таким монолитным мешам лучше все же обращаться реже. Особенно если у вас будет статичная картинка для условного комикса или открытки. Кроме того, вы, конечно же, обратили внимание на небольшие несглаженные элементы в месте крепления ножки к столешнице. Часто это возникает из-за сложности взаимодействия отдельных функций редактирования между собой. В данном случае скругление ребер поверх другого скругления дало такой результат. Но сейчас давайте рассмотрим еще одну функцию и посмотрим, получится ли избежать подобного раздражающего элемента в геометрии.

Несмотря на то, что видео получилось короче, нежели первый вариант, способ, на самом деле более долгий из-за того, что выделять нужно больше ребер. Но нам следует обратить внимание на два различия в сравнении с первым видео, где ножки мы получили с помощью инструмента Inset Faces. Здесь мы использовали инструмент, который называется Extrude Region:

-7

И если Inset Faces сразу дал нам уменьшенные основания ножек, то при использовании Extrude Region нам приходится потом уменьшать каждое основание отдельно. В этом видео мы использовали для этого фиксированное значение, чтобы не прицеливаться в размерах. Также обращаем ваше внимание, что одни и те же инструменты, применяясь в разной последовательности, дают разные результаты. В частности, то самое скругление ребер. В одном случае, если скруглять сначала основание ножки, а потом непосредственно саму ножку, у нас получается острый элемент, который весьма криво смотрится в готовом объекте. Если же сначала скруглить ножку по длинному ребру, а потом у основания, то геометрия получается более плавной.

Итак, что мы сегодня научились делать? Если ориентироваться на операции моделирования, то это добавление петель (Ctrl + R) и их перемещение вдоль ребер (Gx2), выдавливание граней (Inset Faces) и экструдирование (Extrude Region). Из полезных мелочей: переименование нескольких объектов, создание коллекции, выделение всех объектов коллекции, дублирование коллекции, скрытие коллекции из окна Viewport. Наиболее же ценным я бы назвал знание о том, что для редактирования объекта без получения непонятных искажений необходимо сразу же после добавления объекта переходить в режим редактирования.

Итак, два пятиминутных видео на дом в качестве ориентира для повторения вы получили. Воспроизведите. Сегодня важно втягиваться не только знаниями, но и набиванием руки. Отмечайте моменты, которые отличаются в процессе исполнения от тех, что вы видите в наших видео и на скриншотах. Не стесняйтесь спрашивать. Мы обязательно разъясним тонкости. Не забывайте о рекомендации уделять моделированию один час в день. Больше не нужно, но и слишком мало времени тоже эффекта не даст. Перечитывайте предыдущие материалы перед тем, как приступать к знакомству с новыми. В ближайшее время наступит момент, когда захочется использовать Blender в качестве блокнота для эскизов, если вдруг раньше вы любили что-то придумывать и делать наброски на бумаге. Здесь возможностей гораздо больше, а еще можно смотреть получившиеся идеи с разных ракурсов. И при этом не заморачиваться с досконально соответствующей реальности геометрией.

Увлекательного моделирования!

Михаил Волков для сайта mobile-review.com и канала Дзен Mobile-review.com.

Прикладной Blender. Урок №6. Первые специальные функции. Фаска — Mobile-review.com — Все о мобильной технике и технологиях
Прикладной Blender. Урок №5. Начинаем моделировать — Mobile-review.com — Все о мобильной технике и технологиях