Добавить в корзинуПозвонить
Найти в Дзене

О роли гибели фитопланктона в Коллапсе цивилизации Homo sapiens. Невидимая нить или Новое великое "Пермское вымирание" // DR

Что общего между воздухом, который вы вдыхаете, рыбой на вашей тарелке и климатом за окном? Ответ — фитопланктон. Эти микроскопические водоросли являются краеугольным камнем биосферы Земли: они формируют 50-80% всего атмосферного кислорода и являются основой всей морской трофической (пищевой) пирамиды. Разберем невидимый апокалипсис: КАК гибель фитопланктона запускает необратимый коллапс. Это затрагивает не только наше существование, но и фундаментальные основы жизни на планете: Мы смотрим на океан и видим воду. Волны, шторма, бездну. Мы ищем угрозы в надвигающихся тучах или в дрожании земли под ногами. Но настоящая катастрофа, тихая и невидимая, уже давно происходит там, где человеческий глаз не может её разглядеть без помощи микроскопа. Мы обязаны своим существованием организмам, которых никогда не видели. Мы дышим, едим и существуем только благодаря триллионам микроскопических организмов, о которых не вспоминаем ни разу в жизни. Мы восхищаемся китами и лесами, но игнорируем истинны
Оглавление

Что общего между воздухом, который вы вдыхаете, рыбой на вашей тарелке и климатом за окном? Ответ — фитопланктон. Эти микроскопические водоросли являются краеугольным камнем биосферы Земли: они формируют 50-80% всего атмосферного кислорода и являются основой всей морской трофической (пищевой) пирамиды. Разберем невидимый апокалипсис: КАК гибель фитопланктона запускает необратимый коллапс. Это затрагивает не только наше существование, но и фундаментальные основы жизни на планете:

The invisible thread
The invisible thread

ПРОЛОГ

Мы смотрим на океан и видим воду. Волны, шторма, бездну. Мы ищем угрозы в надвигающихся тучах или в дрожании земли под ногами. Но настоящая катастрофа, тихая и невидимая, уже давно происходит там, где человеческий глаз не может её разглядеть без помощи микроскопа. Мы обязаны своим существованием организмам, которых никогда не видели. Мы дышим, едим и существуем только благодаря триллионам микроскопических организмов, о которых не вспоминаем ни разу в жизни. Мы восхищаемся китами и лесами, но игнорируем истинных архитекторов нашей реальности — фитопланктон. Эти водоросли и цианобактерии производят каждый второй наш вдох.

Это механизм, который за миллиарды лет создал атмосферу, пригодную для нашей жизни, и который до сих пор поддерживает её хрупкий баланс, фундамент самой большой пищевой цепи на планете, гигантский биохимический реактор, поддерживающий жизнь в океане и стабильность климата.

Пятая статья ЦИКЛА: От краха человеческой цивилизации - к коллапсу биосферы планеты

I. Мы уже обсудили критическую точку перехода Фазы 1 в Фазу 2Преодоление уровня диоксида углерода свыше 500 ppm.

II. Мы уже обсудили критическую точку перехода Фазы 2 в Фазу 3Будущее снижение глобальной энергетической рентабельности EROI<5.

III. Завершим же наше обсуждение критической точкой начала Фазы 4, связью между социально-климатическим коллапсом и вымиранием биосферы — гибелью фитопланктона. Итак, критическая точка начала Фазы 4 = уменьшение глобальной чистой первичной продукции (NPP) фитопланктона на ≥50% от уровня 2025 года.

Это ключевой рубеж необратимого коллапса биосферы, Шестого (антропогенного) массового вымирания в истории Земли. Процесс который нельзя ни остановить ни обратить вспять в человеческих временных масштабах. Это событие напрямую подрывает два столпа существования сложной жизни: а) производство кислорода и б) пищевые цепи.

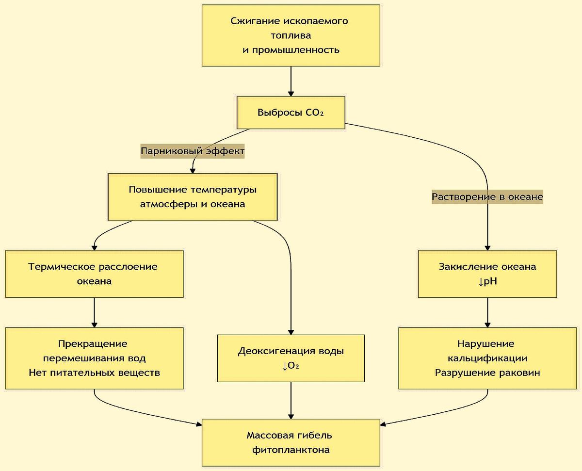
Прямое воздействие на фитопланктон - Эта схема показывает, как основные антропогенные факторы напрямую уничтожают фитопланктон
Прямое воздействие на фитопланктон - Эта схема показывает, как основные антропогенные факторы напрямую уничтожают фитопланктон

Тезис: Критическим порогом начала энтропийного финала (Фаза 4) станет коллапс фитопланктона (>50% от уровня 2025г.). Нарушение самой основы жизни на Земле. Процесс, который:

* Необратим — в человеческих масштабах времени (на восстановление уйдут тысячи лет).

* Универсален — затрагивает всю планету сразу, не оставляя убежищ.

* Фатален — лишает возможности поддерживать дыхание и пищу для сложных форм жизни.

У нас впереди новое Великое (анторпогенное) вымирание биосферы (почти) сопоставимое по масштабу с Великим Пермским вымиранием 252 млн.лет назад! Механизмы пугающе схожи: рост температур (глобальное потепление), рост уровней CO₂ в атмосфере, закисление и деоксигенация океана… Разберёмся подробно:

-3

1. Анализ гибели фитопланктона в контексте модели антропоценового коллапса.

Фитопланктон (от греч. φυτóν — растение и πλανκτον — блуждающий, странствующий) — часть планктона, которая может осуществлять процесс фотосинтеза. Именно фитопланктон обеспечивает от 50 до 80 процентов всего кислорода в атмосфере Земли (а не леса, как думают многие). Также он играет важнейшую роль в экосистеме, являясь основой морской пищевой цепи.

Гибель фитопланктона — это важнейшее событие необратимого коллапса всей планетарной системы и физическое воплощение энтропийного финала. Данный процесс станет возможным при сочетании нескольких факторов, которые мы УЖЕ наблюдаем в зародыше. Итак, условия для массовой гибели фитопланктона:

⚠️ 1.1 Закисление океанов (Ocean Acidification)

Механизм и текущий статус: Текущий pH ≈ 8.05 (снизился на 0.15 с доиндустриального периода - что соответствует увеличению кислотности на 30%). При pH < 7.9 (ожидается во второй половине XXI века ) процессы кальцификации (построения раковин и скелетов) для многих видов фитопланктона (кокколитофориды, птероподы) станут невозможны. Многие виды фитопланктона строят свои клетки и скелеты из карбоната кальция (CaCO₃). В более кислой воде этот процесс требует больше энергии, а при определенном pH становится невозможным (раковины просто растворяются).

Данные: По данным IPCC, закисление океанов происходит в 100 раз быстрее, чем за последние 55 млн лет

-4

⚠️ 1.2 Термическое расслоение океана (Thermal Stratification) - Повышение температуры океанских вод (SST):

Механизм: >90% тепла от парникового эффекта поглощается океаном. Фитопланктон существует в узком температурном диапазоне. Поверхностные воды нагреваются быстрее глубинных. Это создаёт стабильный тёплый слой, который предотвращает вертикальное перемешивание. Перегрев нарушает метаболизм и фотосинтез. Более теплая вода также усиливает стратификацию (расслоение) океана: теплый легкий слой на поверхности не смешивается с холодными глубинными водами, богатыми микроэлементами (азот, фосфор, железо).

Данные: За последние 50 лет степень стратификации океана увеличилась на 5-6%. К 2050г. этот процесс может ускориться, лишив фитопланктон питательных веществ. А продуктивность фитопланктона в некоторых регионах УЖЕ снизилась на 20-30% .

⚠️ 1.3 Деоксигенация (Снижение содержания кислорода):

Механизм: Более теплая вода хуже растворяет кислород. Совместно с прекращением перемешивания и с загрязнением океана стоками это приводит к образованию обширных «мёртвых зон» - придонных слоев воды, полностью лишенных кислорода. Многие виды фитопланктона не выживают в таких условиях.

Данные: Объём океанических мёртвых зон удвоился с 1960-х годов.

Влияние: Хотя фитопланктон производит кислород, многие виды все же нуждаются в его наличии в воде для дыхания. Гипоксия (кислородное голодание) убивает их.

⚠️ 1.4 Загрязнение и токсичные цветения:

Механизм: Сток удобрений с сельхозполей (азот, фосфор) вызывает бурное размножение некоторых видов водорослей (например, цианобактерий), которые выделяют токсины и блокируют свет, вытесняя и уничтожая другие виды фитопланктона. А также пластиковый микромусор, химические загрязнители.

Данные: Частота и интенсивность вредоносных цветений водорослей (HABs) выросли на 30% за последние 20 лет. Удобрения вызывают цветение ядовитых водорослей, которые выделяют токсины, убивающие другой фитопланктон.

⚠️ 1.5 Ультрафиолетовое излучение (UV):

Механизм: Разрушение озонового слоя из-за выбросов хлорфторуглеродов (ХФУ) и других веществ, а также из-за самого изменения климата (охлаждение стратосферы), увеличивает поток УФ-излучения, которое повреждает ДНК фитопланктона.

Синергетический эффект: Эти факторы не просто складываются, а умножают ущерб друг друга. Например, закисление ослабляет организм, а потепление и УФ-излучение добивают его.

2. Подтверждающие данные.

Представленные ниже данные не являются прогнозами — это измеренные показатели, которые подтверждают запуск механизмов коллапса. Особенно важно, что процессы закисления океана и изменения состава фитопланктона частично уже перешли критические точки, что создаёт основу для быстрого перехода к последующим фазам коллапса:

🔥 2.1 Рекордная концентрация CO₂ в атмосфере.

В мае 2025 года среднемесячная концентрация CO₂ достигла 430.2–430.5 ppm, что является абсолютным рекордом за всю историю наблюдений (уровни времен миоцена 14-16 млн. лет назад). Текущие темпы роста (~3.6 ppm/год) в дальнейшем будут возрастать.

-5

🔥 2.2 Ускоренное потепление океана.

Температура поверхности мирового океана в мае 2025 года достигла 20.79°C, что всего на 0.14°C ниже рекорда 2024 года.

🔥 2.3 Критическое закисление океана

К 2020 году закисление океана превысило планетарные границы безопасности. В 60% вод на глубине 200 м концентрация углекислоты критически высока. Это напрямую нарушает способность морских организмов (кораллы, моллюски, фитопланктон) формировать скелеты и раковины. Процесс уже необратим и будет усугубляться даже при нулевых выбросах.

Примечательно, что данные в основных источниках заканчиваются 2022 годом...
Примечательно, что данные в основных источниках заканчиваются 2022 годом...

🔥 2.4 Изменение состава фитопланктона

В Аравийском море и Оманском заливе наблюдается смена доминирующих видов фитопланктона: диатомовые водоросли (полезные для пищевых цепей) вытесняются видами Noctiluca scintillans, которые процветают в условиях низкого содержания питательных веществ и вызывают гипоксию. Это подтверждает модель деградации морских экосистем. Noctiluca не только менее питательна для зоопланктона, но и способствует образованию мёртвых зон.

🔥 2.5 Лесные пожары как источник CO₂

В 2023 году лесные пожары выбросили 7.3 млрд тонн CO₂. Это создаёт петлю обратной связи: пожары → выбросы CO₂ → потепление → новые пожары. Данный процесс усугубляет достижение климатических точек невозврата и соответствует описанию Фазы 2 (Великая дестабилизация).

🔥 2.6 Снижение продуктивности экосистем

Естественные поглотители углерода (леса, океаны) теряют эффективность. Тропические леса и океаны поглощают меньше CO₂ из-за стресса от жары и закисления. Это ускоряет накопление CO₂ в атмосфере и сокращает время до перехода к Фазе 3 (Каскадный распад).

🔥 2.7 Дополнительные данные

· Спутниковые наблюдения (NASA MODIS): Показывают снижение продуктивности фитопланктона на ~1% в год в течение последних 20 лет в ключевых регионах.

· Моделирование (CMIP6): Даже консервативные модели предсказывают снижение глобальной первичной продукции океана на 5-20% к 2100г.

· Палеонтологические данные: Во время предыдущих массовых вымираний, связанных с закислением океана (например, Пермское), происходило массовое вымирание морских видов, что напрямую коррелирует с коллапсом основы пищевой цепи.

3. Последствия гибели фитопланктона.

Гибель фитопланктона запускает необратимую цепную реакцию, которая делает планету непригодной для сложной жизни. К чему приведёт гибель фитопланктона?

  1. Экологическая катастрофа: Необратимый коллапс всех морских экосистем. Исчезновение рыболовства как источника пищи для миллиардов людей.
  2. Климатический катаклизм: Разрушение ключевого механизма регуляции CO₂. Переход океанов в режим положительной обратной связи, ускоряющей потепление.
  3. Кислородное истощение: Хотя это долгосрочный процесс (столетия), он станет финальным приговором для сложной аэробной жизни на Земле, включая человека.
  4. Социально-экономический коллапс: Утрата основного источника белка для прибрежных регионов, крах экономик целых стран, зависящих от океана, и новая волна климатической миграции.
-7

* Ключевые пороги необратимости:

1. pH < 7.9: Критический порог для видов с кальциевыми оболочками (кокколитофориды, птероподы). Пройден в отдельных регионах уже сейчас.

2. pH < 7.8: Нарушаются процессы фотосинтеза и у многих других видов фитопланктона. Будет достигнут глобально в начале следующего века.

3. Исчезновение сезонного апвеллинга: Лишение фитопланктона питательных веществ. Это уже происходит в тропиках и субтропиках.

* Региональные различия. Снижение будет неравномерным:

· Наибольшие потери (до 90%): Субтропические круговороты (например, Северо-Тихоокеанский, Северо-Атлантический), где стратификация наиболее сильна.

· Наименьшие потери (30-50%): Высокие широты (Арктика, Антарктика), где вода остается холодной и богатой питательными веществами.

4. Критика фатальности условий - Суть различий между естественными климатическими циклами Земли и текущим антропоценовым кризисом.

Критики могут указать на то, что в прошлом планета переживала и более высокие средние температуры, более высокие уровни CO₂ и закисленности океана. Почему события из прошлого планеты, несмотря на внешнее сходство, принципиально отличаются от текущей ситуации? - Ключевое различие заключается в скорости изменений и исходных условиях. Основные параметры:

📉 4.1 Скорость изменений: Геологическое время vs "Антропоценовое мгновение"

Палеоцен-эоценовый термический максимум (ПЭТМ, ~56 млн лет назад): Сценарий: Выбросы углерода (возможно, из метангидратов или вулканической активности) привели к росту температур на 5-8°C. Продолжительность: Выбросы происходили в течение 20 000 – 50 000 лет. Уровень CO₂ повышался со скоростью ~0.0005 ppm/год. Последствие: Биосфера имела тысячи поколений для адаптации через миграцию и эволюцию. Вымирание было значительным (5-10% видов), но стало двигателем эволюции, открыв ниши для млекопитающих.

Антропоценовый кризис (сейчас):

Сценарий: Выбросы от сжигания ископаемого топлива. Продолжительность: Основной выброс произошёл меньше чем за 200 лет. Скорость роста CO₂ составляет ~3.6 ppm/год — это в 7200 раз быстрее, чем во время ПЭТМ. Последствия: У биосферы нет времени на адаптацию. Эволюция не успевает за изменениями. Это не двигатель эволюции, а экзистенциальный удар по системе.

-8

📉 4.2 Исходные условия: "Чистая" планета vs "Отравленная" планета

Это самое критичное различие, которое сводит на нет прямые аналогии с прошлым:

• 55 млн лет назад: Планета была "чистой". Биосфера столкнулась только с быстрым (по геологическим меркам) изменением температуры и pH.

• Сегодня: Планета уже ослаблена и отравлена множеством одновременных стрессоров, которых не было в прошлом:

А) Множественные загрязнители: Пластик, пестициды, тяжелые металлы, PFAS ("вечные химикаты"), лекарства. Эти вещества оказывают прямое токсическое действие на организмы, угнетая их репродуктивную функцию и иммунитет.

Б) Масштабное уничтожение местообитаний: Леса, степи, мангровые заросли и коралловые рифы — основные убежища для видов во время климатических стрессов — уже фрагментированы или уничтожены. Некуда мигрировать.

В) Глобальная гомогенизация биоты: Инвазивные виды, распространяемые человеком, вытесняют местные виды, снижая общее биоразнообразие и устойчивость экосистем.

📉 4.3 Состояние биосферы: Устойчивая сеть vs Ослабленная система

Тогда: Экосистемы были целостными, с высоким уровнем биоразнообразия и большими, не фрагментированными ареалами. Это давало им устойчивость.

Сейчас: Популяции большинства видов уже сокращены и изолированы из-за деятельности человека. Они входят в климатический кризис ослабленными, с подорванным генетическим разнообразием. Это как нанести удар по здоровому организму vs по организму, уже больному тяжелой болезнью.

Почему в этот раз всё иначе? - Да, биосфера в конечном итоге восстановится, но это займет миллионы лет. Для человеческой цивилизации, существующей считанные тысячи лет, это равносильно вечности.

5. Фазы модели Каскадного коллапса

Фаза 2 - Великая дестабилизация

Процесс: Закисление океанов достигнет глобально pH<7.9 Стратификация вод будет существенно усиливаться, термическое расслоение станет массовым явлением.

Результаты: Резкое увеличение масштабов и продолжительности «цветений» токсичных водорослей (например, Karenia brevis), которые более устойчивы к измененным условиям и вытесняют полезный фитопланктон. Одновременно начнутся необратимые вымирания ключевых видов. Стартует цепная реакция в морских экосистемах: сокращение популяций зоопланктона и мелких рыб. Это усилит продовольственный кризис для прибрежных народов и приведёт к коллапсу коммерческого рыболовства.

Фаза 3 - Каскадный распад

Процесс: pH<7.8 Необратимый коллапс значительной части популяций фитопланктона. Продуктивность упадёт примерно на 30 % от показателей 2025г. Условия станут непригодными для большого количества видов.

Результаты:

Кислородный кризис: Фитопланктон ответственен за 50-80% производства кислорода на Земле. Его гибель не приведёт к немедленному удушью человечества (основной запас кислорода в атмосфере огромен), но запустит процесс необратимого снижения уровня O₂ в атмосфере в масштабах столетий. «Зоны смерти» в океанах расширятся настолько, что начнут сливаться. Содержание кислорода в атмосфере начнет измеримо снижаться (с текущих 20.95% может упасть до 20.5% или ниже, что уже будет иметь физиологическое воздействие на высшие организмы, особенно в высокогорье).

Ускорение потепления: Океаны потеряют способность быть главным поглотителем углерода. Они превратятся из стока в источник CO₂ и метана (CH₄), что добавит +1.5–2.0°C к глобальному потеплению.

Коллапс морских экосистем: Исчезновение фитопланктона — это «выбивание основания» из морской пищевой пирамиды. Это приведёт к началу каскадного массового вымиранию всего, от криля до китов.

Запускаются ключевые петли положительной обратной связи. Схема:

Каскад последствий и петли обратной связи - Эта схема показывает, как гибель фитопланктона запускает необратимую цепную реакцию, ведущую к краху цивилизации.
Каскад последствий и петли обратной связи - Эта схема показывает, как гибель фитопланктона запускает необратимую цепную реакцию, ведущую к краху цивилизации.

Фаза 4 - Энтропийный финал

Процесс: Океаны станут тёплыми, кислыми и бедными жизнью. Будет достигнут порог необратимости для большинства видов. Токсичное цветение водорослей (из-за загрязнения и потепления) становится нормой. Массовое вымирание морской мегафауны. Доминировать будут только экстремофильные бактерии и виды, способные выживать в анаэробных условиях (например, некоторые виды цианобактерий). Снижение глобальной чистой первичной продукции (NPP) фитопланктона на ≥50% от показателей 2025г.

Результаты:

  • Исчезновение фитопланктона приведет к голодной смерти зоопланктона, затем рыб, морских млекопитающих и птиц – вымирание высших звеньев пищевой (трофической) цепи. Океан, как источник пищи для человечества, умрет. Биосфера планеты необратимо изменится. Восстановление фитопланктонных сообществ до прежнего уровня займёт миллионы лет после стабилизации климата.
  • Нарушение углеродного цикла: Фитопланктон — ключевой «биологический насос», поглощающий CO₂ из атмосферы. После его гибели океан из поглотителя углерода превратится в его источник (из-за разложения останков), что катастрофически ускорит темпы глобального потепления и закисления, создавая необратимую петлю положительной обратной связи.
  • Климатическая регуляция: Фитопланктон выделяет диметилсульфид (DMS), который является ядром для конденсации водяного пара и образования облаков. Меньше фитопланктона — меньше облаков — больше солнечной радиации достигает поверхности океана — еще большее потепление.Почему именно ≥50% ?> Снижение NPP фитопланктона в Фазе 3 на 30% компенсировалось остальной флорой планеты, но падение на ≥50% превысит способность системы к компенсации и запустит медленное, но необратимое снижение концентрации кислорода в атмосфере — процесс, который будет длиться столетиями.> Исторический прецедент: Во время прошлых массовых вымираний подобное падение продуктивности океанов было ключевым признаком и драйвером катастрофы. Будущее Великое Антропоценовое вымирание по своим масштабам будет сопоставимо с Великим Пермским вымиранием:

Пермское вымирание (также называется пермско-триасовым вымиранием) — одно из самых катастрофических событий в истории Земли, которое произошло около 252 млн.лет назад, когда в океанах вода стала тёплой, мутной и кислой. Первыми погибли кораллы, затем полностью вымерли все трилобиты, резко сократилось разнообразие моллюсков, морских ежей и рыб. На суше кислотные дожди, выжигали растительность, леса из гигантских хвощей и папоротников сменились зарослями сорных папоротников и грибов, которые процветали на гниющей органике, а травоядные животные, лишённые привычной пищи, вымирали от голода. Вымерло примерно 96% всех морских видов и 73% наземных видов позвоночных. Впрочем, несмотря на масштабные потери, некоторые виды смогли выжить и эволюционировать. В нашем случае, вымирание скорее всего будет менее масштабным чем Пермское, биосфера со временем восстановится, ...но уже без Homo sapiens.

-10

В Фазе 4 человечество будет представлено разрозненными техно-анклавами (в Антарктиде, Гренландии…), которые и так борются за скудные ресурсы. Гибель фитопланктона станет для них тяжелым ударом: а). Кислород: Даже с кислородными концентраторами и системами жизнеобеспечения поддержание нужной атмосферы станет энергетически неподъемной задачей для деградировавшей техносферы с EROI< 3. б). Пища: Полностью исчезнет последний источник дикой белковой пищи — рыба и морепродукты. Расчеты на ГМО-водоросли и аквапонику могут не оправдаться из-за к токсичности океанов. в) Психологический фактор: Осознание того, что планета потеряла способность производить кислород и поддерживать жизнь, станет последним актом трагедии, окончательно подорвав волю к выживанию.

6. Новое Великое «Пермское вымирание»

-11

Модель Фазы 4 — это не спекуляция, а экстраполяция реального события, которое уже происходило на Земле. Механизмы совпадают: комбинация глобального потепления, закисления океана и нехватки кислорода. Скорость — ключевое отличие и главная опасность. Пермское вымирание было стремительным по геологическим меркам (десятки тысяч лет), но наше — мгновенно (сотни лет) в сравнении с ним. У видов практически не будет времени на адаптацию. Тогда в результате массового вымирания с лица Земли исчезло множество видов, ушли в прошлое целые отряды и даже классы; подкласс парарептилий, многие виды рыб и членистоногих (в том числе знаменитые трилобиты). Катаклизм также сильно ударил по миру микроорганизмов. Все экологические связи были разрушены и впоследствии выстраивались заново.

Есть научная гипотеза (подкрепленная данными), что в пермский период аноксия океанов привела к взрывному росту бактерий, производящих ядовитый сероводород (H₂S). Он, в свою очередь, убивал жизнь на суше и разрушал озоновый слой. Эта смертельная петля положительной обратной связи может повториться и в нашем сценарии.

Пермское вымирание открыло путь для 250 млн.лет эволюции, закончившейся появлением человека. Наше вымирание закроет эту главу и откроет новую. Конечно маловероятно, что вымирание достигнет 96%, как в Перми. Однако потеря 60-80% видов (особенно крупных, специализированных) выглядит реалистично. Для человеческой цивилизации, которая является частью этой биосферы, это однозначно будет означать коллапс и катастрофу абсолютного масштаба.

-12

💎 ВЫВОДЫ:

  • Самый тихий и самый страшный убийца. Гибель (существенное сокращение) фитопланктона — это один из главных механизмов перехода от антропоценового кризиса к необратимому планетарному коллапсу. Это не просто экологическая проблема, а событие геологического масштаба, которое переведет планету в новое, враждебное для сложной жизни состояние. Мощное подтверждение роли CO₂: гибель фитопланктона от закисления — это прямое следствие роста концентрации углекислого газа, что полностью опровергает тезис о «естественных циклах». Мы не просто теряем вид — мы теряем партнёра по поддержанию жизни на Земле.
  • Критическая точка начала Фазы 4 Каскадного коллапса.Точка невозврата (снижение глобальной чистой первичной продукции фитопланктона на ≥50% от показателей 2025г.), после которой восстановление биосферы в её привычном виде станет невозможным в человеческих временных масштабах. Гибель (существенное уменьшение) фитопланктона и последующий коллапс — это не уничтожение биосферы Земли, биосфера планеты медленно постепенно но восстановится. Это угроза системе жизнеобеспечения нашей цивилизации, которая эволюционировала в узком климатическом коридоре голоцена и не имеет стратегии выживания в условиях быстрого возврата в климат палеоцена.
  • Процесс, который превратит Землю из знакомой нам «голубой планеты» в мир, отчасти напоминающий прошлые этапы её истории, с бедными кислородом и кислыми океанами уже начался.Мы проводим беспрецедентный эксперимент: может ли сложная глобальная цивилизация, целиком зависящая от стабильности экосистем, пережить шоковое изменение этих систем на скорости, в тысячи раз превышающей естественную? Мы ведем тихую, необъявленную войну с основой собственного существования — и уже близки к победе. Гибель (существенное уменьшение объема) фитопланктона запустит такой каскад разрушений, перед которым меркнут все войны и финансовые кризисы в истории человечества!

Как писал Владимир Иванович Вернадский, ученый, мыслитель, естествоиспытатель, создатель учения о биосфере и ноосфере — "Мы живем на дне воздушного океана, и наше существование зависит от невидимых нам процессов, которые мы ежедневно нарушаем.

"Распад фитопланктона — это тот самый переломный момент, после которого антропоценовый коллапс перестаёт быть проблемой человечества и становится новой реальностью планеты — реальностью враждебной, бедной и безжизненной. Не просто «изменение климата», а механизм шестого массового вымирания в истории планеты. Повторение (или почти повторение) Великого Пермского вымирания, только в сто раз быстрее.Эта статья — о том, как невидимая нить, связывающая всё живое, рвётся, и к чему это может привести.

-13

PS // Интересы биосферы и цивилизации противоположны...

Главная мысль всего данного цикла - человечество как биологический вид вступает в зону риска полного исчезновения, потому что оно уничтожает экологическую нишу, в которой существует.

Ключевой драйвер: невозможность индустриальной цивилизации вписаться в планетарные границы - рост энтропии (энергетической, экологической, социальной) превышает способность системы к поддержанию сложности.

Ключевая точка невозврата: коллапс морских экосистем (гибель фитопланктона), запускающий необратимую для сложной жизни деоксигенацию и распад пищевых цепей, это уровень угрозы, перед которой меркнут все споры о EROI и TFR.

[Рост CO₂] → [Закисление океана] → [Гибель фитопланктона] → [Коллапс O₂] — это не спекуляция, а физико-химическая данность

Парадокс антропоцена. Интересы биосферы и интересы индустриальной цивилизации диаметрально противоположны:

· Для биосферы спасение — в быстром крахе нашей техногенной системы, пока выбросы не достигли точки, необратимо разрушающей океанические экосистемы.

· Для цивилизации спасение — в продлении агонии любой ценой, что неминуемо ведёт к превышению всех планетарных границ.

Единственный шанс избежать наихудшего сценария для человечества как вида — это добровольно отказаться от сложности, которая является сутью индустриальной цивилизации. Это все равно что попросить раковую опухоль добровольно сократиться и стать безобидной родинкой, что противоречит самой её природе...

Меня критикуют за некоторый детерминизм в моих статьях. Но как тут не быть детерминистом когда вполне отчётливо понимаешь, что развитие ситуации предопределено расширенным фенотипом (привет Ричарду Докинзу) человечества - слепым, самореплицирующимся механизмом, который не способен к осмысленному самоограничению... Как бобры которые строят плотины, научившись их строить они уже не смогут сознательно упроститься даже если их плотина создает локальную экологическую катастрофу.

Впереди у нас - шестое массовое вымирание в истории Земли.

Глобально я вижу четыре выхода:

1* Вмешательство бога (богов) - вероятность <0.00001%;

2* Вмешательство инопланетной цивилизации-няньки (как в романе Артура Кларка «Конец детства») - вероятность <0.001%;

3* Научно-технический прогресс, и в самое ближайшее время, и параллельно в разных сферах (холодный синтез, доступный термояд, технологии быстрого и дешёвого извлечения СО2 из атмосферы, геоинженерия) - вероятность <1%;

4* Упрощение - добровольный отказ от сложности, от расширенного фенотипа – вероятность… примерно как в пункте №1 :-)

Все четыре варианта (возможно кроме №3) – утопия. Варианты № 1,2: капитуляция разума перед лицом проблемы = Перекладывание ответственности на внешнюю спасительную силу. Вариант №3: проблема в том, что все эти технологии (термояд, геоинженерия) требуют высокого EROI и сложной глобальной кооперации для развёртывания, как раз того, что исчезает по мере углубления кризиса и не решают системную проблему роста. Дешёвая энергия в рамках текущей парадигмы лишь ускорит потребление других ресурсов и выбросы, а геоинженерия — это игра в рулетку с климатом, которая может усугубить ситуацию. Для варианта №4 требуется: глобальное признание тупиковости текущего пути, немедленный отказ от экономического роста как главной цели, невероятный уровень кооперации вопреки нарастающему хаосу и борьбе за ресурсы. Вероятность стремится к нулю так как требует одновременного преодоления: Биологии (инстинкта расширения и доминирования). Экономики: (капиталистических структур, основанных на долге и принудительном росте). Психологии: (механизмов отрицания и краткосрочного мышления).

ИТОГ Человечество не просто исчезнет — оно станет жертвой собственного успеха в преодолении экологических ограничений.

Мы приходим к точке, где заканчивается наука и начинается экзистенциальная позиция. Поиск смысла не в спасении цивилизации, а в том, чтобы прожить её закат с достоинством, минимизировав страдания живых существ, насколько это возможно. Это экзистенциальная и этическая позиция на мой взгляд!

______________________________________________________

Best regards, DR

19 / IХ / 2025

О роли гибели фитопланктона в Коллапсе цивилизации Homo sapiens. Невидимая нить или Новое великое "Пермское вымирание" // DR

______________________________________________________

Дополнительные данные:

-14