Добавить в корзинуПозвонить
Найти в Дзене

Задача №125: «Слипшиеся снаряды — или как столкновение в небе меняет всё»

🔹 Условие задачи: Небольшое тело бросили под углом α=30∘ к горизонту с начальной скоростью v0​=40м/с .
В верхней точке своей траектории в него попало другое тело такой же массы, брошенное с той же горизонтальной плоскости вертикально вверх с начальной скоростью u0​=25м/с .
В результате абсолютно неупругого удара тела слиплись и полетели дальше вместе. Сопротивлением воздуха пренебречь. g=10м/с2 . Найти: 🔹 Решение: Это — комбинированная задача: движение тела, брошенного под углом + встреча в воздухе + неупругий удар + новое движение составного тела. Разобьём на этапы. ✅ Ответ 1: 2​ секунды ✅ Ответ 2: 20​ метров Второе тело: u0​=25м/с вверх, масса m (такая же, как у первого). Оно должно оказаться на высоте 20 м в тот же момент — через 2 секунды после броска первого тела. Проверим: где оно будет через 2 с? Уравнение движения: 👉 Ой! Через 2 секунды оно на высоте 30 м — а столкновение должно быть на 20 м. ❗ Значит, второе тело бросили НЕ одновременно с первым! В условии сказано: «в верхн
Оглавление

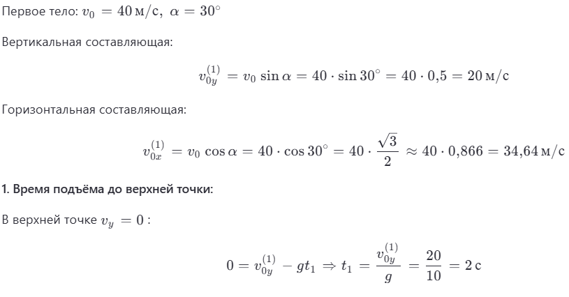
🔹 Условие задачи:

Небольшое тело бросили под углом α=30∘ к горизонту с начальной скоростью v0​=40м/с .
В
верхней точке своей траектории в него попало другое тело такой же массы, брошенное с той же горизонтальной плоскости вертикально вверх с начальной скоростью u0​=25м/с .
В результате
абсолютно неупругого удара тела слиплись и полетели дальше вместе.

Сопротивлением воздуха пренебречь. g=10м/с2 .

Найти:

  1. Время полёта первого тела до столкновения.
  2. Высоту столкновения.
  3. Скорость второго тела в момент столкновения.
  4. Скорость составного тела сразу после удара (вектор и модуль).
  5. Дальность полёта составного тела от точки броска первого тела.

🔹 Решение:

Это — комбинированная задача: движение тела, брошенного под углом + встреча в воздухе + неупругий удар + новое движение составного тела.

Разобьём на этапы.

🔸 Этап 1: Движение первого тела до верхней точки

-2

Ответ 1: 2​ секунды

2. Высота столкновения:

-3

Ответ 2: 20​ метров

🔸 Этап 2: Движение второго тела — вертикально вверх

Второе тело: u0​=25м/с вверх, масса m (такая же, как у первого).

Оно должно оказаться на высоте 20 м в тот же момент — через 2 секунды после броска первого тела.

Проверим: где оно будет через 2 с?

Уравнение движения:

-4

👉 Ой! Через 2 секунды оно на высоте 30 м — а столкновение должно быть на 20 м.

Значит, второе тело бросили НЕ одновременно с первым!

В условии сказано: «в верхней точке траектории в него попало другое тело... брошенное с той же плоскости вертикально вверх...»

👉 Значит, второе тело бросили позже, чтобы оно оказалось на высоте 20 м в момент t = 2 с (отсчитываем от броска первого тела).

Обозначим: второе тело бросили с задержкой τ , тогда к моменту t=2с оно летело время t2​=2−τ .

-5

👉 Значит, второе тело бросили через 1 секунду после первого, и летело 1 секунду, когда произошло столкновение.

3. Скорость второго тела в момент столкновения:

-6

Ответ 3: 15​ м/с (вверх)

🔸 Этап 3: Неупругий удар в воздухе

-7

Применяем закон сохранения импульса по каждой оси.

-8

Ответ 4:

  • Горизонтальная компонента: 17,3​ м/с
  • Вертикальная компонента: 7,5​ м/с (вверх)
  • Модуль скорости: 18,9​ м/с

🔸 Этап 4: Движение составного тела после удара

-9

Уравнение движения по Y после удара:

-10

Горизонтальное перемещение за это время:

-11

Ответ 5: 119,3​ метра

🔹 Итог — почему это важно знать:

Эта задача — шедевр классической механики. Она объединяет:

  • Кинематику броска под углом,
  • Встречу тел в воздухе (требует синхронизации времени),
  • Закон сохранения импульса при неупругом ударе (в 2D!),
  • Движение составного тела с новыми начальными условиями.

Это — уровень олимпиад и вузовских курсов. Умение решать такие задачи означает, что вы:

  • Владеете векторным подходом,
  • Понимаете относительность времени и синхронизацию событий,
  • Можете применять законы сохранения в сложных ситуациях.

Применяется в:

  • Баллистике (перехват снарядов),
  • Астрофизике (столкновения астероидов),
  • Робототехнике (столкновения дронов),
  • Компьютерной графике и играх (реалистичная физика).

Представьте, что первое тело — это вы, запущенный в небо под 30° с криком «Хочу быть свободным!».
Вы достигаете высоты 20 м, зависаете — и тут БАМ! — в вас врезается второй тип, запущенный вертикально с криком «Я тоже хочу вверх!». Вы слипаетесь (как два куска пластилина) — и теперь летите вместе:
— Горизонтально — со скоростью, как будто вы оба сдались и пошли в кафе.
— Вертикально — ещё немного вверх, но уже без энтузиазма. Физика говорит: «Импульс сохранился. Энергия — нет. Но вам теперь веселее — вы не одни!»
Мораль: даже в небе — не место для одиночек.
Особенно если кто-то летит навстречу с начальной скоростью 25 м/с 😉.