Найти в Дзене

ВПР. Математика 8 класс. Решение демоверсии. 2026 год

На выполнение работы по математике базового уровня отводится два урока (не более 45 минут каждый). Работа состоит из двух частей и включает в себя 18 заданий. Обе части работы могут выполняться в один день с перерывом не менее 10 минут или в разные дни. При выполнении работы не разрешается пользоваться учебниками, рабочими тетрадями, справочниками, калькулятором. При необходимости можно пользоваться черновиком. Записи в черновике проверяться и оцениваться не будут. На выполнение заданий части 1 проверочной работы по математике отводится один урок (не более 45 минут). Часть 1 включает в себя 12 заданий. Ответы на задания запишите в поля ответов в тексте работы. В заданиях 4 и 6 нужно отметить точку на числовой прямой. Если Вы хотите изменить ответ, зачеркните его и запишите рядом новый. При выполнении работы не разрешается пользоваться учебниками, рабочими тетрадями, справочниками, калькулятором. При необходимости можно пользоваться черновиком. Записи в черновике проверяться и оцениват
Оглавление
-2
-3
-4
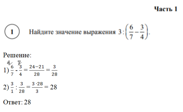
-5
,
,
-7
-8
-9
-10
-11
-12
-13
-14
-15
-16
-17
-18
-19
-20
-21
-22
-23
-24
-25
-26
-27
-28
-29
-30
-31
-32
-33
-34
-35
-36

-37
-38
-39
-40
-41
-42
-43
-44
-45
-46
-47
-48
-49
-50
-51
-52
-53
-54
-55
-56
-57

Пояснение к образцу проверочной работы

На выполнение работы по математике базового уровня отводится два урока (не более 45 минут каждый). Работа состоит из двух частей и включает в себя 18 заданий. Обе части работы могут выполняться в один день с перерывом не менее 10 минут или в разные дни. При выполнении работы не разрешается пользоваться учебниками, рабочими тетрадями, справочниками, калькулятором. При необходимости можно пользоваться черновиком. Записи в черновике проверяться и оцениваться не будут.

Инструкция по выполнению заданий части 1 проверочной работы

На выполнение заданий части 1 проверочной работы по математике отводится один урок (не более 45 минут). Часть 1 включает в себя 12 заданий. Ответы на задания запишите в поля ответов в тексте работы. В заданиях 4 и 6 нужно отметить точку на числовой прямой. Если Вы хотите изменить ответ, зачеркните его и запишите рядом новый. При выполнении работы не разрешается пользоваться учебниками, рабочими тетрадями, справочниками, калькулятором. При необходимости можно пользоваться черновиком. Записи в черновике проверяться и оцениваться не будут. Советуем выполнять задания в том порядке, в котором они даны. В целях экономии времени пропускайте задание, которое не удаётся выполнить сразу, и переходите к следующему. Если после выполнения работы у Вас останется время, то Вы сможете вернуться к пропущенным заданиям.

Желаем успеха!

Инструкция по выполнению заданий части 2 проверочной работы

На выполнение заданий части 2 проверочной работы по математике отводится один урок (не более 45 минут). Часть 2 включает в себя 6 заданий. В заданиях 13, 15–18 запишите решение и ответ в указанном месте. В задании 14 ответьте на поставленные вопросы. Если Вы хотите изменить ответ, зачеркните его и запишите рядом новый. При выполнении работы не разрешается пользоваться учебниками, рабочими тетрадями, справочниками, калькулятором. При необходимости можно пользоваться черновиком. Записи в черновике проверяться и оцениваться не будут. Советуем выполнять задания в том порядке, в котором они даны. В целях экономии времени пропускайте задание, которое не удаётся выполнить сразу, и переходите к следующему. Если после выполнения работы у Вас останется время, то Вы сможете вернуться к пропущенным заданиям.

Желаем успеха!

-58
-59
-60

Подписывайтесь на мой канал!

Пишите, если будут вопросы...

Всего доброго и достижения Вам высоких результатов в изучении математики!!