Добавить в корзинуПозвонить
Найти в Дзене
Заметки на коленках

Getcourse не позволял? Мы обошли! Рассказываю, как автоматизировал уведомления для наставников на коленке

Приветствую! После небольшого перерыва возвращаюсь с разбором реального кейса. Хочу поделиться историей одного мини-проекта, который мы завершили для крупной онлайн-школы по управлению (название останется за кадром, уважая NDA). Этот пример отлично показывает, что даже негромкие задачи могут серьезно влиять на бизнес-процессы, если подойти к ним с вниманием к деталям и желанием сделать по-настоящему хорошо. Я сам прошел в этой школе два курса и получил отличный результат. Со временем выстроились доверительные отношения с основателем, и мне предложили попробовать силы в роли наставника. Моя задача была — вести группу учеников: помогать им, следить за дедлайнами, проверять домашние задания и давать обратную связь. Согласился без раздумий. Почему? Это был идеальный шанс применить свои навыки в новой среде и посмотреть на образовательный продукт изнутри. И вот я погрузился в работу с новым потоком. Уже на первой неделе я столкнулся с двумя ключевыми сложностями, которые съедали львиную дол
Оглавление

Приветствую! После небольшого перерыва возвращаюсь с разбором реального кейса. Хочу поделиться историей одного мини-проекта, который мы завершили для крупной онлайн-школы по управлению (название останется за кадром, уважая NDA).

Этот пример отлично показывает, что даже негромкие задачи могут серьезно влиять на бизнес-процессы, если подойти к ним с вниманием к деталям и желанием сделать по-настоящему хорошо.

Немного предыстории: из ученика — в наставники

Я сам прошел в этой школе два курса и получил отличный результат. Со временем выстроились доверительные отношения с основателем, и мне предложили попробовать силы в роли наставника. Моя задача была — вести группу учеников: помогать им, следить за дедлайнами, проверять домашние задания и давать обратную связь.

Согласился без раздумий. Почему? Это был идеальный шанс применить свои навыки в новой среде и посмотреть на образовательный продукт изнутри. И вот я погрузился в работу с новым потоком.

Проблема: рутина, которая отнимает все время

Уже на первой неделе я столкнулся с двумя ключевыми сложностями, которые съедали львиную долю времени и создавали постоянный информационный шум:

  • Разрозненность данных. Не было единой системы контроля. Чтобы отслеживать прогресс учеников, приходилось постоянно мониторить несколько источников: сам кабинет на платформе, общие чаты, уведомления от чат-бота. Всё это сыпалось вразнобой, и чтобы составить целостную картину, нужно было вести отдельный чек-лист. Высокий риск что-то упустить.
  • Жесткие дедлайны на проверку заданий. Школа дорожит репутацией, поэтому у наставников есть строгие временные окна на обратную связь. Чтобы успеть, нужно было буквально дежурить у экрана, вручную выискивая новые работы в общей ленте.
Со временем, конечно, вырабатывается привычка. Но меня не отпускала мысль: «Это же можно и нужно автоматизировать». Процесс явно просил оптимизации.

Решение: предложить не проблему, а готовый план

По окончании потока я пришел к руководству не с жалобой, а с проработанным предложением.

Сформулировал четкие цели для будущего решения:

  • Снижение шума. Настроить персональные уведомления для каждого наставника — только о действиях его учеников и только по дедлайнам.
  • Прозрачность. Автоматически формировать табель успеваемости по каждому ученику в режиме, удобном для наставника и куратора курса.

Идею поддержали, и мы начали работу.

Испытание на прочность: платформа Getcourse и её «сюрпризы»

Основная сложность ждала нас на технической стороне. Обучение проходит на платформе Getcourse. Сразу скажу: моё субъективное мнение — платформа не слишком лояльна к клиентам в плане кастомизации.

Когда мы начали изучать API и документацию, стало ясно: система крайне негибкая. Любая нестандартная доработка упирается в бэклог разработчиков самой Getcourse. А их приоритеты — только те задачи, что сулят прямую монетизацию. Наши «хотелки» туда явно не попадали.

Но это нас не остановило.

Мы провели глубокий аудит доступных выгрузок с платформы, нашли уникальные идентификаторы и параметры, которые могли стать триггерами для нашей системы. И пошли обходным путем.

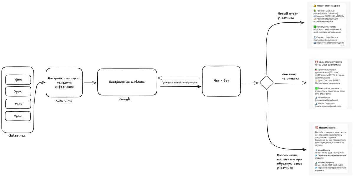
Что получилось в итоге:

Мы выстроили вот такой гибридный процесс:

  • Getcourse: Настроили автоматическую выгрузку данных по определенным событиям (сдача ДЗ, прохождение урока) в Google Sheets.
  • Google Sheets: Развернули там «мозговой центр»: настроили умные шаблоны, которые структурировали поступающие данные, фильтровали их и подготавливали для уведомлений.
  • Чат-бот (Telegram): Наш собственный бот, который каждые N минут опрашивал таблицу. Как только находил новый соответствующий условиям триггер (например, «ученик X сдал задание Y»), он мгновенно отправлял персональное уведомление нужному наставнику.

Вуаля! Информационный хаос сменился точечными, релевантными оповещениями.

Примерная работа нашей системы
Примерная работа нашей системы

Рефлексия и выводы, которые могут быть вам полезны

Это был мой первый опыт такого полноценного проекта на стороне. И я невероятно горд результатом. Пока что отзывы от команды школы — только восторженные.

Почему это было ценно для меня?

  • Выход из зоны комфорта. Прекрасная возможность применить скилы в новом контексте, не в рамках своей основной компании.
  • Командная работа. Нас было всего двое: я (как идеолог и менеджер) и разработчик. Это доказывает, что для крутого проекта не всегда нужны огромные команды — нужны правильные люди и четкое видение.
  • Работа с ограничениями. Это, пожалуй, главный урок. Мы часто хотим масштабной автоматизации, но упираемся в ограничения систем (как Getcourse) или даже команд их разрабатывающих. Задачи, сроки, приоритеты... Важно понимать: успех зависит не только от твоей экспертизы, но и от умения работать в рамках этих ограничений.

Какой совет можно вынести из этой истории?

Не бойтесь начинать с малого. Не ждите масштабного ТЗ и бюджета. Начните с одной боли, одной точки входа — и сделайте ее идеально. Именно так рождаются проекты, которые приносят реальную пользу и открывают двери к большим возможностям.

Этот проект для меня — именно такая история. Не громкая, но очень важная. Сейчас собираем обратную связь для точечных правок. Будет ли продолжение? Зависит не столько от школы, сколько от платформы. Но первый, самый важный шаг, мы уже сделали.

А вам было интересно? Сталкивались ли с подобными ограничениями в своих проектах? Делитесь в комментариях!

#кейс #автоматизация #онлайнобразование #getcourse #бизнеспроцессы #оптимизация #стартап #удаленка