Добавить в корзинуПозвонить
Найти в Дзене
Новая физика

1. О глупейшем утверждении Декарта, которое как раз и стало главным поводом к началу создания физиками их явно абсурдной классической теории

Отыщи всему начало, и ты многое поймешь!
Козьма Прутков В 1637 г., в голову Р. Декарта внезапно пришла настолько гениальная, по его мнению, идея о том, что якобы сложившееся у людей еще с древнейших времен представление о приложенной внешней силе недостаточно полно раскрывает истинную суть этого понятия. Что он, особо долго не раздумывая, тут же, опубликовал наспех написанный им на основании этой своей идеи небольшой трактат о простых машинах. В котором ему, как он тогда почему-то наивно полагал, совершенно точно удалось значительно обогатить всю физическую науку, как тем, что он смог на практике доказать, как реальность существования и безусловного действия в природе причинно-следственного принципа, так и заметно полнее раскрыть истинную суть хорошо известного всем у

Отыщи всему начало, и ты многое поймешь!
Козьма Прутков

В 1637 г., в голову Р. Декарта внезапно пришла настолько гениальная, по его мнению, идея о том, что якобы сложившееся у людей еще с древнейших времен представление о приложенной внешней силе недостаточно полно раскрывает истинную суть этого понятия.

Что он, особо долго не раздумывая, тут же, опубликовал наспех написанный им на основании этой своей идеи небольшой трактат о простых машинах. В котором ему, как он тогда почему-то наивно полагал, совершенно точно удалось значительно обогатить всю физическую науку, как тем, что он смог на практике доказать, как реальность существования и безусловного действия в природе причинно-следственного принципа, так и заметно полнее раскрыть истинную суть хорошо известного всем ученым еще с древнейших времен «золотого правила» механики.

При этом, первоначально, основной смысл «золотого правила» механики, вообще-то, выражался просто в утверждении того, что, хотя, в случае подъема тел, простые машины и позволяют нам получать определенный выигрыш в прилагаемой нами силе. Но при этом, эти машины также и вынуждают нас во столько же раз проигрывать в пройденном нами при этом расстоянии.

Так что, до Декарта суть «золотого правила» механики математически выражалась просто равенством произведений весов грузов и величин сил, приложенных к противоположным концам рычага, на длины этих концов, отсчитанных от точки опоры рычага.

Существование этого равенства было хорошо известно ученым еще с древнейших времен. Считается, что еще Архимед, живший еще в III веке до нашей эры, дал строгую математическую теорию рычага, доказав то, что рычаг может находиться в равновесии только тогда, когда сумма моментов сил, приложенных к его противоположным концам относительно точки его опоры, равна нулю.

Однако, поскольку, как ученый – философ, Декарт был, прежде всего, явно убежденным сторонником неуклонного действия в природе причинно-следственного принципа.

Согласно которому все производящие какие-либо действия причины всегда должны быть численно эквивалентны всем производимым ими следствиям. То он постоянно стремился показать всем то, что все происходящие в природе явления, прежде всего, всегда подчиняются требованиям только именно этого принципа. Действие которого Декарт считал просто аксиоматическим и не нуждающемся ни в каких дополнительных доказательствах.

Поэтому, в своих размышлениях (во всяком случае, так случилось в тот момент времени) Декарт и воспринял давно известное всем объяснение причин равновесия рычага не просто как какое-то примитивное равенство произведений каких-то моментов сил.

А, он воспринял его, как количественное равенство скрывающихся за этими произведениями каких-то совершенно новых и никому не известных ранее, но, вроде бы, как реально существующих составных или двумерных физических величин.

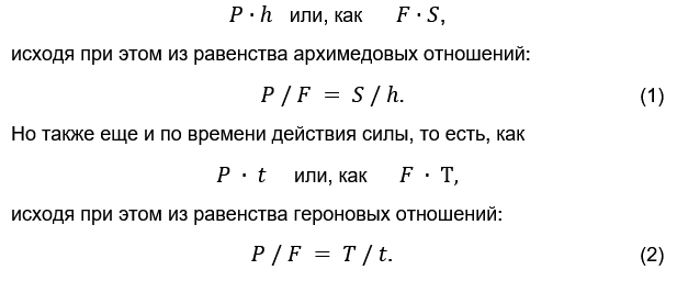
Численные значения которых определялись им, как произведениями, веса тела на высоту его подъема – P * h, так и произведениями величины приложенной к рычагу силы на вертикальное перемещение точки ее приложения – F * S.

Именно по этой причине, Декарт и сформулировал в 1637 г., исходя при этом только лишь из своей личной убежденности, явно не подтвержденное им абсолютно никакими реальными доказательствами, а, по сути дела, еще и никому даже и не нужное новое утверждение, указав при этом в своем небольшом трактате то, что якобы:

«Изобретение всех простых машин основано на одном-единственном принципе, который гласит: та же сила, которая способна поднять груз, скажем, в 100 фунтов на высоту 2 футов, способна также поднять груз 200 фунтов на высоту 1 фута, если она будет приложена к этому грузу» [А. Т. Григорьян. Механика от античности до наших дней. М.: Наука, 1974, c. 139].

Которое, только лишь вследствие своей глупости, его «благодарные» последователи назовут позже сформулированным им принципом сохранения механической работы,

Хотя, если хорошо вдуматься в смысл этого сделанного тогда Декартом утверждения, то сразу же можно сказать, что оно было совершенно ложным по своей сути.

Хотя бы даже и потому, что, на самом деле, практическое использование людьми простых машин началось задолго до теоретических исследований того же Архимеда. Который, кстати говоря, не имел при этом ни малейшего представления ни о какой-либо механической работе, ни, тем более, о каком-то ее сохранении в виде сохранения какой-то приложенной или – в формулировке Декарта – «той же силы».

Так что у нас не может быть никаких сомнений, как в очевидной необоснованности, так даже и в явной лживости этого утверждения Декарта о том, что якобы простые машины были изобретены людьми на основании известных им фактов о сохранении в природе какой-то «той же силы».

Очевидно, что в данном случае под примененным им новым термином «та же сила» Декарт понимал произведение, как веса поднимаемого тела на одном плече рычага, так и произведение величины приложенной к рычагу силы, на другом плече рычага, уже не просто, как их произведение на длину каждого плеча рычага. А, как соответствующие друг другу произведения веса поднимаемого тела и величины приложенной силы на вертикальные перемещения точек их приложения.

Поэтому, в последующих за этой работой письмах к своим друзьям, Декарт и объяснял им далее то, что введенная им в употребление новая физическая величина, как «та же сила», служащая теперь уже не просто для удержания груза на какой-то высоте, а использующаяся именно только для подъема тела на какую-либо высоту, в корне отличается от просто приложенной силы в ее обычном и традиционном понимании.

Поскольку, якобы открытая им новая «та же сила», служащая для реального подъема тела на какую-то высоту, имеет теперь уже не одно, а всегда только два измерения, что и позволяет нам судить теперь не только о ее численной величине, но также еще и о ее затраченном общем количестве.

Тогда как прежняя сила, которая была известна людям еще с донаучных времен, и которая служила просто для удержания груза на какой-либо высоте, имеет всего лишь только одно измерение, которое характеризует собой только лишь ее численную величину, а не ее общее количество.

Поэтому, по словам Декарта, «…обе эти силы отличаются друг от друга настолько же, насколько поверхность отличается от линии» [[А. Т. Григорьян. Механика от античности до наших дней. М.: Наука, 1974, с. 140].

При этом, на тот момент времени, Декарт считал, что этот принцип, на котором, по его мнению, как раз, и было основано, как изобретение, так и действие всех простых машин, точно также, не нуждался ни в каких дополнительных доказательствах, просто потому, что, как это казалось тогда Декарту, он был точно таким же совершенно очевидным и естественным, как и сам причинно-следственный принцип.

Хотя, на самом деле, на тот момент времени, у Декарта, конечно же, не было абсолютно никаких, ни чисто теоретических, ни экспериментальных реальных оснований для подобного его утверждения.

Именно поэтому это нововведение Декарта и не только не получило тогда абсолютно никакого одобрения со стороны всех его современников, но оно еще и было принято ими «в штыки». Так что ему пришлось даже успокаивать, прежде всего, конечно же, самого себя лишь только тем, что якобы:

Во-первых, к тому времени, его современники стали уже слишком учеными в механике и развили в себе явно излишнюю придирчивость ко всему тому, что им говорят действительно «умные люди».

А, во-вторых, как он тогда полагал, причиной его споров и недоразумений с его современниками могло стать также еще и то, что в своем небольшом трактате Декарт использовал сложный для понимания термин «та же сила», который обычно ассоциировался у всех его современников только лишь с приложенной внешней силой, которая была способна только давить или двигать что-либо. И которая теперь стала, вдруг, выступать также еще и в ее совершенно новом качестве, представляющем собой общую энергию тел.

Но, как бы там ни было, а, в итоге, все получилось так, что, таким образом, Декарт, даже не осознавая этого, первым в истории физики абсолютно бездоказательно и просто наобум действительно сформулировал тогда принцип сохранения механической работы, которая якобы всегда неизменно совершалась на разных концах рычага.

Но имел ли он тогда для этого достаточные основания? Вот в чем вопрос. Конечно, в каких-то случаях Декарт проявлял себя, как несомненно выдающийся ученый. Но не мог ли он в данном случае ошибаться?

Дело здесь было в том, что, вообще-то, за несколько тысячелетий своего существования, «золотое правило» механики имело еще и другую вербальную формулировку, также раскрывающую его физическую суть, которую ему дал живший еще в I веке нашей эры, хорошо известный греческий ученый Герон Александрийский. Который говорил так, что, в случаях применения простых машин:

«Каково отношение одной силы к другой, таково и обратное отношение одного времени подъема тела к другому».

При этом, этот общий принцип был точно также сформулирован им в отношении наклонных плоскостей, блоков и рычагов.

Что явно свидетельствовало о том, что, во всех случаях применения простых машин, в действительности, полное количество затраченной общей силы или декартовой «той же силы» можно было определять не только по величине произведения величины самой силы на вертикальное перемещение точки ее приложения, то есть, не только, как:

При этом, если вдуматься, то несложно догадаться о том, что соотношение (2) выражает собой суть причинно-следственного принципа нисколько не хуже, чем это делает соотношение (1).

А если еще и глубже вникнуть в этот вопрос, то несложно понять то, что каждый из этих двух способов определения полного количества затраченной приложенной силы имеет, как свои несомненные преимущества, так и свои явные недостатки.

Так, например, Декарту было бы совсем несложно догадаться о том, что, вообще-то, как подъем, так и опускание тел даже на одни и те же фиксированные высоты может происходить с разными скоростями, что неизбежно отразится на величине затраченного при этом времени. А, следовательно, это отразится также еще и на величине определяемой нами таким образом общей силы.

Так как же нам тогда быть в таком случае? И какой из полученных нами таким образом результатов нам следует считать верным?

Но, как это ни странно, за прошедшие с тех пор (то есть, еще со времен Герона) почти две тысячи лет нашей эры, не только сам Декарт, но и ни один из многих тысяч физиков никогда даже не задумался об этом.

А все они просто явно бездумно удовлетворились предложенным тогда Декартом явно примитивным и весьма сомнительным, с точки зрения его справедливости, решением этой проблемы.

О чем свидетельствует, например, также еще и явно нелепое замечание академика Ландсберга, в котором тот, также совершенно бездумно, как и сам Декарт, указывает то, что якобы:

«При этом из «золотого правила» возникли важнейшие физические представления о работе и энергии. Вместе с тем «золотое правило» механики явилось первой простейшей формулировкой одного из основных законов природы – закона сохранения энергии, который оказался справедливым для всех без исключения явлений в природе» [Г. С. Ландсберг. Элементарный учебник физики. Т. 1. М.: Наука, 1967, c. 181].

Хотя, даже, казалось бы, последовавшее вслед за этим всеобщее и безусловное признание всеми физиками якобы действительно сделанного тогда Декартом важнейшего открытия, не спасло при этом ни самих физиков, ни созданную ими, так называемую, «классическую теорию» от дальнейших многолетних споров, растянувшихся потом на сотни лет, вплоть до наших дней, о том, так какая же из физических величин: то ли декартовы двумерные произведения P * h, то ли его же (декартовы) количества движения, определяемые произведениями m * v, все же действительно выражают собой истинную энергию тел?

А причиной этого стало лишь только то, что, несмотря на то его первое утверждение, которое было сделано Р. Декартом ранее, еще в 1637 г. И которое действительно косвенно говорило о том, что якобы совершаемая с помощью простых машин механическая работа является сохраняемой величиной.

Тем не менее, в 1644 г. им же самим и было поставлено под сомнение, после того, как все тот же самый Р. Декарт, вероятнее всего, ознакомился с теми работами Галилея, которые были опубликованы тем уже после 1637 года.

А такой работой была, прежде всего, большая работа Галилея «Беседы и математические доказательства, касающиеся двух новых отраслей науки, относящихся к механике и местному движению», опубликованная Галилеем в 1638 г.

После чего, Декарт, вдруг, резко и поменял свое мнение, и абсолютно неожиданно для всех, вдруг, заявил в своих «Первоначалах философии», опубликованных им в 1644 г., то, что:

«Бог – первопричина движения, он всегда сохраняет в мире одинаковое его количество». [Р. Декарт. Сочинения в двух томах. Т-1. М.: Мысль.1989, с. 367].

Что можно было объяснить лишь только тем, что позже, Декарт обнаружил и осознал то, что, именно в этой своей работе, Галилей точно также рассматривал проблемы, как существования в природе сохраняемых величин, так и величин, также выражающих собой суть причинно-следственного принципа.

В частности, это именно в этой своей вышеназванной нами работе Галилей подробно описал произведенные им опыты с наклонными плоскостями и маятниками, на основании которых он пришел к выводу о том, что тот «импульс», которым подвешенный на нити шарик обладает в верхней точке его подъема, потом, по мере его последующего спуска, постепенно превращается в «момент», количество которого оказывается вполне достаточным для того, чтобы этот же шарик смог вновь подняться потом на его прежнюю высоту и обрести, таким образом, свой численно прежний «импульс».

Вообще, в этой своей работе Галилей описал много сделанных им важных открытий. Но, при этом, все сделанные им описания имели также и еще один существенный недостаток. Суть которого заключалась в том, что при этом Галилей почему-то никак не мог установить однообразия и однозначности всех тех терминов, которыми он пользовался при описании им всех рассматриваемых им явлений.

Из его описаний было понятно лишь только то, что когда Галилей говорит о силе движущихся тел, то под этим он понимает только то, что количественная величина этой силы характеризуется только лишь известным ему еще со времен разработчиков теории импетуса произведением веса тела на его скорость. То есть, просто произведением mv.

Что подтверждается также еще и утверждением Галилея о том:

«Что два абсолютно равных груза, движущихся с равными скоростями, обладают одинаковой силой или одинаковым моментом при всех своих действиях» -- которое Галилей сделал в своей работе «Рассуждение о телах, пребывающих в воде», опубликованной им еще в 1612 г.

Хотя, как вы и сами теперь это видите, и здесь у Галилея опять проявляется эта его просто какая-то явно дурацкая неопределенность с употребляемыми им разными названиями одной и той же величины.

Тем не менее, тот факт, что под всей этой неоднозначностью Галилей всегда понимает только лишь произведения mv, не может вызывать у нас никаких сомнений, потому что это следует, как из вообще всех его рассуждений, так и из того, что никаких других величин, кроме произведений mv, Галилей просто не знал и знать не мог. Потому что величины m*(v в квадрате) впервые появятся только в качестве каких-то абсолютно никому непонятных «объемов геометрического тела», в XI теореме Гюйгенса, только через 27 лет после смерти Галилея.

При этом, в своих «Первоначалах философии» Декарт просто устраняет этот замеченный им галилеевский недостаток в неопределенности и неоднозначности используемой Галилеем терминологии так, что он просто отказывается от всех используемых Галилеем терминов, несомненно, характеризующих собой силу движущихся тел, и заменяет все их только лишь одним своим новоизобретенным им термином, который Декарт называет просто «количеством движения».

Причем, Декарт не ограничивается лишь только одним этим своим нововведением. Так как вслед за его утверждением о том, что Бог всегда сохраняет в мире одинаковое количество движения, Декарт сразу же описывает также еще и тот механизм, состоящий у него из трех законов природы, действие которых, по его мнению, как раз, и должно было обеспечить собой существование в мире всегда только строго постоянного количества движения.

При этом, особенно важным для нас представляется третий закон, Декарта, в котором он утверждает то, что:

«Если движущееся тело встречает другое, более сильное тело, оно ничего не теряет в своем движении; если же оно встречает более слабое, которое оно может подвинуть, то оно теряет столько движений, сколько сообщает» [Р. Декарт. Сочинения в двух томах. Т-1. М.: Мысль.1989, с. 371].

Фактически, формулировка этого закона была равносильна утверждению Декарта о том, что при любых их взаимодействиях тела всегда могут обмениваться между собой только их равными количествами движения.

В принципе, после этого, Декарту нужно было бы всего лишь только объединить в своем сознании, как галилеевское определение равносильных тел, как тел, характеризуемых только равными произведениями mv, так и свое утверждение о всегда только равной передаче количества движения от одного тела к другому, также еще и с результатами описанных Галилеем опытов с маятниками, чтобы сформулировать после этого не свой примитивный закон сохранения количества движения, а совершенно полноценный закон сохранения и превращения этих величин.

Который, на самом деле, и выражает собой единственно верно количественную суть причинно-следственного принципа, как самого основополагающего принципа природы.

Так как только декартов закон сохранения и превращения количества движения полностью соответствует всем требованиям причинно-следственного принципа.

В том числе, также еще и по той причине, что, при взаимодействии друг с другом тел разных масс величины m * (v в квадрате) не могут передаваться друг другу в равных количествах, что явно противоречит требованиям П-СП.

Однако, ни сам Декарт, ни представители последующих поколений физиков так и не смогли понять этого на протяжении всех последующих столетий.

Просто потому, что вследствие их глупости и стереотипности их мышления они так и не смогли критически переосмыслить все явно ошибочные утверждения Декарта.

Что было сделано впоследствии только мной, и, что и стало, как главным поводом, так и главной причиной создания мною моей Новой физики.

Таким образом, судя по глубине разработки его второго утверждения, получается так, что под влиянием работ Галилея, Декарт фактически отодвинул свое первое утверждение, сделанное им в его небольшом трактате о простых машинах, на второй план.

Или даже вовсе отказался от него в пользу, фактически, уже как бы открытого Галилеем закона сохранения и превращения произведений m * v.

В результате чего, все вышло так, что один и тот же, один из первых основателей классической теории, и даже вроде бы как один из реальных основоположников открытия классического закона сохранения энергии, внезапно сделал два абсолютно взаимоисключающих друг друга утверждения о якобы безусловном и одновременном сохранении в природе сразу двух – совершенно разных, а порой, даже еще и явно противоречащих друг другу величин, а никто из глупых академиков (что уж тут говорить про каких-то там заурядных обывателей) даже и не заметил этого?!!

Разумеется, что, прекрасно понимая это, мы не станем мелочиться и сомневаться в том, что Декарт вполне мог достаточно ясно судить о величинах перемещений концов рычага, чтобы сделать вывод о равенстве произведений сил, приложенных к концам рычага, на величины виртуальных вертикальных перемещений точек их приложения.

Но, при этом, давайте все же спросим себя о том, что, а были ли тогда достаточно верными представления Декарта о самой природе, как возникновения, так и существования любой приложенной силы в ее традиционном понимании?

Понимал ли он тогда то, что для создания любой приложенной силы людям всегда необходимо было затрачивать какую-то энергию?

Понимал ли тогда Декарт то, что любая приложенная сила в ее традиционном понимании, прежде всего, представляет собой сначала всегда преобразованный, а потом еще и каким-либо образом, материализованный вид какой-то энергии?

И, понимал ли Декарт то, что, в таком случае, уже сама приложенная сила, в ее традиционном понимании, это уже и есть, как единичная энергия, так и величина, характеризующая собой мощность или скорость передачи энергии?

Понимал ли он тогда то, что, вследствие всего этого, уже саму только приложенную силу, даже в ее традиционном понимании, (когда она просто удерживает на весу какой-либо груз) уже следовало понимать, как энергию, которую она, несомненно, сообщает этому грузу? Так как, если приложенная сила прекратит свое действие, то тело просто упадет.

И понимал ли Декарт то, что, если приложенная сила вызывает ускорение или замедление в движении тел, то это означает то, что она, либо накапливается, либо расходуется телами, к которым она приложена?

Понимал ли он, наконец то, что, формулируя свой принцип равенства работ, как произведений F * S, и, утверждая то, что якобы изобретение всех простых машин основано на одном-единственном принципе, в основе которого лежит количественное равенство совершенных с их помощью действий с количественным равенством потребных для этого энергетических затрат, он не просто определял произведение приложенной силы на перемещение точки ее приложения, а, фактически, он устанавливал то правило, по которому следовало определять сам процесс аккумулирования или расходования силы, приложенной к телу или к какой-либо простой машине?

Или, может быть, вы полагаете, что уже в то время Декарт понимал, что процесс передачи и аккумулирования или расходования приложенной силы, в принципе, можно было бы связать не только с пройденным расстоянием, но также еще и со временем действия приложенной силы, и поэтому, прежде чем делать какие-то свои явно необдуманные им утверждения, ему сначала необходимо было бы все тщательно взвесить и проанализировать на предмет того, что нам дает применение того или иного способа?

И делал ли Декарт хоть какой-то подобный анализ, прежде, чем он высказал это свое первое утверждение?

Но совершенно очевидно, что на все эти возникающие у нас сейчас абсолютно естественные вопросы мы должны дать только отрицательные ответы. Потому что ничего этого Декарт не делал, не ведал, не знал и не понимал.

Думаю, что, если бы он хотя бы даже просто предположил то, что процесс аккумулирования или расходования силы можно связать также еще и со временем ее действия, то он не стал бы так скоропалительно делать свое «знаменитое» утверждение о том, что якобы изобретение всех простых машин основано на принципе сохранения работы, определяемой только произведением приложенной силы на перемещение точки ее приложения.

Но, к сожалению, все, что Декарт знал тогда о приложенной силе, сводилось лишь к тому, что под ней он понимал только какую-то физическую величину, которая была способна только давить, тянуть, толкать, бросать, перемещать и удерживать на весу тела, к которым она была приложена.

Также он знал, что судить о величине этой силы можно было по весу тел, которые она была способна поднять и удерживать их потом в поднятом положении. Вот и все представления о силе, которые, вообще, были известны к тому времени всем ученым, в том числе, также и самому Декарту.

Таким образом, у нас не может быть абсолютно никаких сомнений в том, что Декарт до конца своей жизни не имел ни малейшего представления о том, что для создания любой приложенной силы необходимо затрачивать или расходовать какой-либо вид энергии.

Так мог ли в таком случае Декарт, имевший столь скудные и более чем смутные представления о приложенной силе, достаточно обоснованно утверждать при этом то, что изобретение всех простых машин основано на одном-единственном принципе, суть которого выражается просто в равенстве произведений сил, приложенных к концам рычага, на величины их вертикальных перемещений?!!

Само собой разумеется, что, имея самые примитивные представления о приложенной силе, и, абсолютно не понимая, ни ее истинной природы или физической сути, ни действительных причин ее происхождения, Декарт не обладал достаточными основаниями для подобного утверждения. А это означает также еще и то, что у него просто не было никакого права делать подобное утверждение.

Но, кроме этого, существует также и еще один момент, который не давал Декарту никакого права судить о величине энергии, потребной для подъема того или иного тела на какую-то высоту, независимо от способа его подъема. Суть этого момента состоит в том, что, как в случае непосредственного приложения силы к поднимаемому телу, так и в случае его подъема с помощью какой-либо простой машины, Декарт, очевидно, говорит нам только о равномерном подъеме этого тела.

А это, несомненно, так, потому что, как говорит об этом все тот же академик Ландсберг:

«Золотое правило» было подмечено древними механиками именно потому, что им приходилось иметь дело как раз с такими случаями» [Г. С. Ландсберг. Элементарный учебник физики. Т. 1. М.: Наука, 1967, c. 181].

Но при этом Декарт, конечно же, не учитывал еще и того, что вести любой, даже равномерный подъем, можно с самыми разными скоростями, что потребует от нас приложения силы в течение самых разных периодов времени. Например, одно и то же тело можно поднять и за минуту, и за две, и за пять минут, да и, вообще, затратить на подъем тела можно любое количество времени. Причем, это зависит не только от наших энергетических возможностей, но еще и просто либо от нашего желания, либо от какой-то необходимости.

Если мы поднимаем, например, ведро воды из колодца с помощью ворота (который, на самом деле, представляет собой разновидность рычага, приспособленного для его непрерывной продолжительной работы), то совершенно очевидно, что мы можем поднять его и за минуту, и за час, если мы зададимся целью поднимать его как можно медленнее, чтобы не расплескать, например, ни единой капли из наполненного до краев ведра. Но при этом в любом случае мы должны будем прикладывать к вороту одну и ту же силу, пропорциональную весу поднимаемой воды.

Естественно, что при этом, как в случае быстрого, так и в случае очень медленного подъема ведра, точка приложения нашей силы также пройдет одно и то же расстояние. Так что произведение приложенной нами силы на пройденное расстояние в любом случае останется постоянным.

Но так как мы знаем то, чего явно не знал и не понимал Декарт, а именно того, что, на самом деле, любая приложенная сила представляет собой не что иное, как какой-либо вид преобразованной, а потом еще и материализованной энергии (в данном случае это будет затраченная нами наша внутренняя энергия), то мы не только поймем, но еще и почувствуем потом по своей усталости то, что при непрерывном подъеме ведра воды на одну и ту же высоту в течение одного часа мы затратим гораздо больше своей энергии, в сравнении с тем, сколько энергии мы затратили бы, подняв это же самое ведро на ту же самую высоту за более короткое время.

Что можно объяснить лишь только тем, что во втором случае нам придется большую часть времени просто удерживать наполненное ведро на весу. Что, однако, совсем не избавит нас от необходимости продолжать при этом точно также расходовать на это действие свою внутреннюю энергию.

Следовательно, на основании нашего опыта, мы должны признать то, что утверждение Декарта о том, что якобы произведение приложенной силы на перемещение точки ее приложения совершенно однозначно характеризует собой затраченную на это работу или энергию, явно не соответствует действительности и является просто ложным.

Но, ведь, это же именно это, явно ничем не обоснованное и абсолютно ложное утверждение Декарта о том, что якобы нужна одна и "та же сила", как для того, чтобы «… поднять груз, скажем, в 100 фунтов на высоту 2 футов», так и для того «…чтобы поднять груз 200 фунтов на высоту 1 фута», и было положено потом Лейбницем в основание его работы «Доказательство примечательной ошибки Декарта…», опубликованной им в 1686 г.

В которой Лейбниц безуспешно пытался доказать то, что якобы: «Требованиям разума соответствует только то…», что в природе всегда сохраняются совсем не декартовы количества движения, определяемые произведениями m * v, а исключительно только даже не выдуманные самим Лейбницем, а просто тупо заимствованные им у того же Декарта, «производящие движение энергии», величины которых определяются произведениями P * h.

Что явно следует из второго лейбницевского утверждения, на котором Лейбниц, как раз, и строит свое обвинение того же самого Декарта в том, что в 1644 г. тот резко изменил свое мнение и стал утверждать то, что якобы «Бог – первопричина движения, и это именно поэтому он всегда и сохраняет в мире его одинаковое количество».

И это, несомненно, так! Поскольку, Лейбниц же сам прямо говорит в этой своей работе, что:

«Во-вторых, я устанавливаю, что для поднятия тела А, весом в один фунт на высоту CD, равную четырем локтям, нужна такая же сила, как и для поднятия тела B, весом в четыре фунта, на высоту EF, равную одному локтю.

Все это принимают без возражений картезианцы, равно, как и все прочие философы и математики нашего времени» [Г. Лейбниц. Собрание сочинений в 4-х томах. Т-1. М.: Мысль, 1982, с. 119].

Таким образом, получается так, что для своего доказательства полной справедливости своего утверждения о том, что якобы в ходе всех явлений природы декартовы количества движения, определяемые произведениями m * v, не играют абсолютно никакой роли, потому что якобы, на самом деле, все явления природы происходят только под управлением производящих движение энергий, определяемых произведениями P * h, Лейбниц опирается на явно ничем не обоснованное и просто ложное утверждение Декарта. Что, естественно, сразу же обесценивает все рассуждения Лейбница и делает их просто ничтожными.

В чем мы с вами полностью убедились ранее также еще и на основании рассмотренного нами реального опыта по подъему воды из колодца с разными скоростями и, естественно, с разными интервалами времени.

Из которого совершенно ясно следует вывод о том, что действительное количество затраченной нами энергии всегда можно верно определить только по времени совершаемой нами работы.

Если же кто-либо из моих оппонентов сомневается в полной справедливости всех приведенных здесь мною доказательств, то, во второй части этой моей статьи, я приведу вам более детальные доказательства полной справедливости всех сделанных здесь мною утверждений.

Физики
7453 интересуются