Добавить в корзинуПозвонить
Найти в Дзене
Будни репетитора

Что такое параметр?

Статья будет понятна ученикам любого класса, начиная с шестого — это буквенный коэффициент в уравнении. Чаще всего его обозначают буквой a. — это уравнения, в которых помимо неизвестной переменной есть ещё один буквенный коэффициент. В последнем уравнении а - параметр, точное значение которого определить невозможно: оно зависит от условия задачи, и в некоторых случаях подходит не одно, а множество значений. Параметр —  коэффициент при неизвестном или свободном члене. Параметр задается буквой, но является не переменной, а числом, которое мы не знаем. То есть параметр — это еще одна переменная, которая может принимать несколько значений. Рассмотрим До встречи!
Оглавление
Статья будет понятна ученикам любого класса, начиная с шестого

Параметр

— это буквенный коэффициент в уравнении. Чаще всего его обозначают буквой a.

Уравнения с параметром

— это уравнения, в которых помимо неизвестной переменной есть ещё один буквенный коэффициент.

В последнем уравнении а - параметр, точное значение которого определить невозможно: оно зависит от условия задачи, и в некоторых случаях подходит не одно, а множество значений.

Параметр —  коэффициент при неизвестном или свободном члене. Параметр задается буквой, но является не переменной, а числом, которое мы не знаем. То есть параметр — это еще одна переменная, которая может принимать несколько значений.

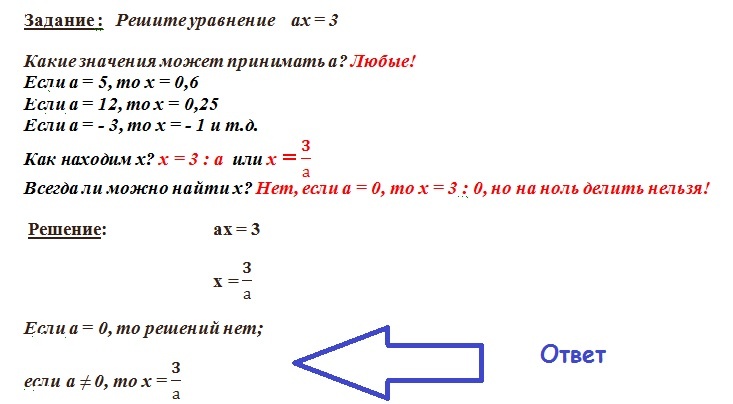
Рассмотрим

Простейшее линейное уравнение с параметром

-2

До встречи!