Найти в Дзене

Как мы выстроили партнёрскую сеть и автоматизацию без потерь

Приоткрываю занавес одного из самых ярких кейсов по организации партнёрской сети в БФЛ-компании — опыт ЮК «Правэкс» 🔥 Партнёрская сеть росла, но без автоматизации начинала буксовать:
— работа с партнёрами отнимала слишком много времени;
— не было сквозной аналитики;
— собственнику было сложно прогнозировать результаты партнёрки на следующий период. ❗Ключевой вызов: не сломать рабочие процессы, а параллельно выстроить новую воронку и автоматизацию без путаницы и наложений. Полностью переработали логику воронки продаж партнёрской программы. — Создали отдельный смарт-процесс («Хранилище») для хранения и синхронизации заявок;
— Настроили синхронизацию текущей воронки с Хранилищем;
— Разработали промежуточные отчёты для контроля корректности данных. Создали процессы для наполнения и связки воронки продажи и исполнения с Хранилищем:
— фиксация заявок за партнёрами;
— добавление новых заявок от партнёра;
— передача статусов (продажа, аванс, брак) между воронкой и Хранилищем;
— автом
Оглавление

Приоткрываю занавес одного из самых ярких кейсов по организации партнёрской сети в БФЛ-компании — опыт ЮК «Правэкс» 🔥

Запрос клиента

Партнёрская сеть росла, но без автоматизации начинала буксовать:

— работа с партнёрами отнимала слишком много времени;

— не было сквозной аналитики;

— собственнику было сложно прогнозировать результаты партнёрки на следующий период.

❗Ключевой вызов: не сломать рабочие процессы, а параллельно выстроить новую воронку и автоматизацию без путаницы и наложений.

Что было сделано?

1. Переработка воронки

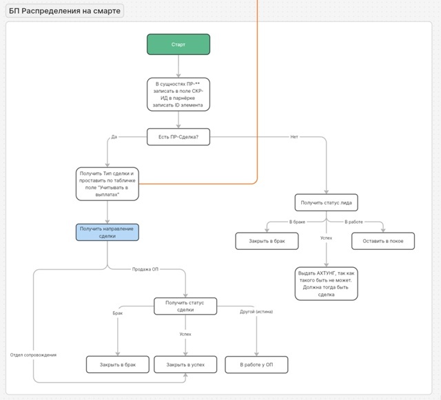
Полностью переработали логику воронки продаж партнёрской программы.

2. Техническая магия

— Создали отдельный смарт-процесс («Хранилище») для хранения и синхронизации заявок;

— Настроили синхронизацию текущей воронки с Хранилищем;

— Разработали промежуточные отчёты для контроля корректности данных.

-2

3. Бизнес-процессы

Создали процессы для наполнения и связки воронки продажи и исполнения с Хранилищем:

— фиксация заявок за партнёрами;

— добавление новых заявок от партнёра;

— передача статусов (продажа, аванс, брак) между воронкой и Хранилищем;

— автоматический расчёт вознаграждения — по типу услуги и количеству успешных сделок.

4. Передача данных

Придумали и реализовали механику по передаче данных по обучению и особенным датам между сделкой, контактом и Хранилищем.

-3

5. Обучение и переход

Обучили сотрудников, подготовили материалы и постепенно перевели систему: сначала скрыли старый функционал, затем убрали его полностью, чтобы избежать дублирования.

-4

6. Личный кабинет в Telegram

Настроили личный кабинет партнёра в Telegram и провели обучение по нему.

Итоги

Моя работа — это не «потыкаем в Битрикс». Я участвую в проектировании воронки, а не только в настройке, обучаю сотрудников, сопровождаю клиентов и беру на себя то, что обычно выпадает между отделами.

Фактически вы получаете отдел по работе с партнёрской сетью, закрывающий до 90% вопросов. Ваша задача — лишь следовать инструкциям 😉

⌛ На сентябрь осталось всего 2 места на внедрение — пишите в ЛС https://vk.com/getmorecash