Добавить в корзинуПозвонить
Найти в Дзене

Personal Maps: как лучше узнать свою команду и избежать конфликтов

Знакомо ли вам, когда: 👉 Коллеги не понимают друг друга? 👉 Ожидания от работы расходятся с реальностью? 👉 Команда работает вместе давно, но по-прежнему есть недоверие? Решение простое — Personal Maps! Personal Maps — это визуальная карта личности, которая помогает понять: 🔹 Кто мы? (навыки, интересы, ценности) 🔹 Зачем мы здесь? (цели, мотивация) 🔹 Что для нас важно? (приоритеты в работе и жизни) Этот инструмент ломает барьеры и создает атмосферу доверия даже в давно сформированных командах. 1️⃣ Каждый рисует свою карту (или заполняет шаблон). 2️⃣ Команда обсуждает: → Что общего? → В чем различия? → Как это влияет на работу? 3️⃣ Результат: меньше недопонимания, больше эффективности! ✔️ Снижает конфликты — когда все понимают мотивы друг друга. ✔️ Улучшает коммуникацию — вы знаете, как подойти к коллеге. ✔️ Повышает вовлеченность — люди чувствуют, что их ценят. ✅ На старте нового проекта ✅ При слиянии команд ✅ В кризисных ситуациях (недопонимание, конфликты) ✅ Для регулярного тимбил
Оглавление

Знакомо ли вам, когда:

👉 Коллеги не понимают друг друга?

👉 Ожидания от работы расходятся с реальностью?

👉 Команда работает вместе давно, но по-прежнему есть недоверие?

Решение простое — Personal Maps!

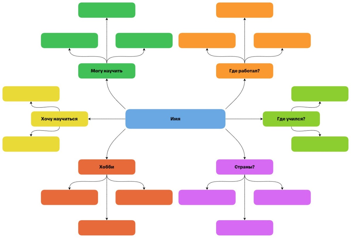
Что это?

Personal Maps — это визуальная карта личности, которая помогает понять:

🔹 Кто мы? (навыки, интересы, ценности)

🔹 Зачем мы здесь? (цели, мотивация)

🔹 Что для нас важно? (приоритеты в работе и жизни)

Этот инструмент ломает барьеры и создает атмосферу доверия даже в давно сформированных командах.

Как это работает?

1️⃣ Каждый рисует свою карту (или заполняет шаблон).

2️⃣ Команда обсуждает:

→ Что общего?

→ В чем различия?

→ Как это влияет на работу?

3️⃣ Результат: меньше недопонимания, больше эффективности!

Почему это важно?

✔️ Снижает конфликты — когда все понимают мотивы друг друга.

✔️ Улучшает коммуникацию — вы знаете, как подойти к коллеге.

✔️ Повышает вовлеченность — люди чувствуют, что их ценят.

Когда использовать?

✅ На старте нового проекта

✅ При слиянии команд

✅ В кризисных ситуациях (недопонимание, конфликты)

✅ Для регулярного тимбилдинга

Хотите попробовать?

Возьмите маркеры и стикеры — или скачайте готовый шаблон (например, фото из поста).

Как думаете, какие открытия сделает ваша команда с Personal Maps? Делитесь в комментариях!

#Management30 #Teamwork #HR #Команда #Лидерство #PersonalMaps