Найти в Дзене
Достойный

Warp-радары и warp-аннигиляторы

Устройства, рассмотренные в статьях можно использовать не только как двигатели, но и как вакуумно-квантовые Рассмотрим, в первом приближении, эти возможности Импульсное возбуждение нанорезонаторов (аналогичных "квантовому веслу") вызовет «волны вакуума», аналогичные волнам на воде, за счёт выравнивания энергетических уровней внутри и снаружи нанорезонатора. Динамика энергии вакуума описывается модифицированным уравнением Клейна-Гордона: Сравнение с электромагнитным (ЕМ) радаром Схема передачи данных Отрицательная диссипация (антизатухание) в вакуумных волнах может создавать катастрофические энергетические ямы, способные уничтожить материю. Условие возникновения Глубина энергетической ямы Механизм разрушения материи Схема детонации Параметры разрушения:
Оглавление

Устройства, рассмотренные в статьях

можно использовать не только как двигатели, но и как вакуумно-квантовые

  • устройства связи
  • локаторы
  • средства поражения

Рассмотрим, в первом приближении, эти возможности

Вакуумно-квантовые устройства связи и локации

Импульсное возбуждение нанорезонаторов (аналогичных "квантовому веслу") вызовет «волны вакуума», аналогичные волнам на воде, за счёт выравнивания энергетических уровней внутри и снаружи нанорезонатора.

1. Физика процесса: Как возникают волны?

  • Импульс возбуждения:
    Нанорезонатор создаёт область с локально пониженной энергией вакуума
  • Фаза восстановления:
    После отключения ЭМ-поля, вакуум «заполняет» дефицит энергии, порождая
    градиентную волну.
  • Аналог: Камень, брошенный в воду:
    Локальное понижение уровня воды → гравитация восстанавливает равновесие → расходящиеся волны.

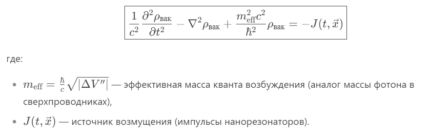
2. Уравнение «волн вакуума»

Динамика энергии вакуума описывается модифицированным уравнением Клейна-Гордона:

3. Типы волн и их параметры

-2

4. Вакуумный локатор

-3

Сравнение с электромагнитным (ЕМ) радаром

-4

5. Вакуумная радиостанция

Схема передачи данных

-5

Вакуумный warp-аннигилятор

Отрицательная диссипация (антизатухание) в вакуумных волнах может создавать катастрофические энергетические ямы, способные уничтожить материю.

Условие возникновения

-6

Глубина энергетической ямы

-7

Механизм разрушения материи

-8

Схема детонации

-9

Параметры разрушения:

-10