Найти в Дзене

Даже без вагины ты достойна любви: терапевтическая сказка для женщин с ограничениями сексуальной функции

Сказка о принцессе и закрытых вратах

Принцесса под странным заклятием

Жил-был в одном королевстве мудрый король со своей доброй королевой. Долгие годы они мечтали о ребенке, и наконец судьба подарила им дочь. Принцесса росла красивой, умной и сердечной. Но злой колдун наложил на нее странное заклятие: тело принцессы было не таким, как у других девушек. С самого рождения ворота ее женской сути были закрыты магией, и никто не знал, как снять это заклятье. Королевство загрустило, узнав об этой тайне: ведь традиционно принцесса должна была выйти замуж и подарить наследника, но как быть, если обычный супружеский союз невозможен?

Однако добрая крестная фея, узнав о кознях колдуна, даровала девочке благословение. Она прошептала над колыбелью: “Да будет у тебя тепло любящего сердца и волшебный дар нежности”. Твоя душа будет светить ярче солнца и согревать тех, кто рядом”. И когда фея взмахнула палочкой, маленькая принцесса во сне улыбнулась. Никто тогда до конца не понял смысл этого дара, но иногда так бывает, что со временем скрытый смысл открывается сам собой. С годами принцесса превратилась в прекрасную девушку: ее улыбка могла утешить, голос - согреть душу, а прикосновение - словно снять боль.

Тень неуверенности

Шло время. Принцесса заметила, что принцы из соседних государств обходят ее стороной. По замку ползли слухи, что она "не как все". Порой слухи способны ранить сильнее меча, и сердце девушки наполняла тень неуверенности. Она думала: “Раз у меня нет того, что есть у других женщин, смогу ли я стать для кого-то любимой женой? Неужели меня не смогут принять полностью?” - эти мысли рождали в душе холод. Принцесса все больше уединялась в своих комнатах, глядя в окно на лунный свет.

Каждую ночь к ее постели подкрадывалась старая тень - злобный шепот колдуна, невидимый дух заклятья. Шепот нашептывал: “Ты неполноценна. Никто тебя по-настоящему не полюбит. Разве может принц жить без обычной близости?” Эти слова, словно ядовитые змеи, пытались ужалить ее сердце. Иногда принцесса верила шепоту и плакала, но в глубине души теплилось неясное сопротивление. Ведь бывало же, что она видела искреннюю любовь короля и королевы друг к другу, основанную не только на детях - иногда настоящая близость двух сердец побеждает любые препятствия. И хотя тень сомнения была сильна, где-то внутри нее жила надежда, как крошечная искорка света во тьме.

Голос мудрого советника

В те дни ко двору приехал странствующий мудрец - старый советник, повидавший множество чудес. Он заметил печаль принцессы и спросил, почему угас ее сияющий взгляд. Сначала она молчала, но мудрец говорил так мягко и спокойно, что она решилась поделиться своей тайной. Выслушав, старик кивнул с пониманием. “Иногда замок запирает врата, чтобы отыскался другой ключ”. Принцесса удивленно посмотрела на него. Мудрец продолжил: “Ты думаешь, что не способна дать мужчине того, что ему нужно. Но позволь рассказать историю. Жила-была в древности женщина, у которой не было обычного женского лона, но была великая сила любви. Она научилась выражать свою нежность иначе - теплом души, ласковым словом и особым искусством дарить наслаждение иначе, без традиционного супружеского союза. И один добрый человек полюбил ее всем сердцем. Их близость стала волшебной, хотя и отличалась от привычной. И жили они долго и счастливо, в заботе друг о друге”.

Принцесса слушала, затаив дыхание. Мудрец говорил негромко, его слова текли, как река: "Ты можешь не иметь одной возможности, но приобрести другую. Когда один путь закрыт, другой - обязательно открывается". Эти простые истины проникали прямо в сердце. Ведь правда, что после ночи наступает рассвет, и после периода одиночества всегда есть шанс встретить свою любовь. Она почувствовала, как внутри разливается тихое тепло надежды - то самое, подаренное феей при рождении.

Мудрец коснулся ее рук и посмотрел в глаза: “Ты обладаешь даром, даже не зная того. Твоя нежность и тепло - драгоценны. Позволь себе верить: тот, кому нужны именно сердце и душа, а не только тело, обязательно найдется. Разреши себе дарить свою заботу и ласку тем, кто этого достоин. Если откроешь свое сердце, то и самые закрытые врата не помешают любви проникнуть в твою жизнь”. От этих слов принцесса будто проснулась ото сна. Ей даже показалось, будто в окно брызнул первый луч рассветного солнца, озарив ее лицо. Она тихо повторила: “Разрешаю себе встречаться с теми мужчинами, кому важно мое тепло…”. Мудрец улыбнулся, словно услышав эти слова, хотя она не произнесла их громко.

Путь героини

С того дня принцесса решила перестать прятаться. Она вновь стала выходить в сад, гулять по замку, участвовать в приемах. Она не кричала о своем секрете на весь мир, но больше и не смотрела в пол со стыдом. Вместо этого принцесса старалась быть собой - веселой, внимательной, нежной. Стоило ей перестать бояться, как вокруг начали происходить маленькие чудеса.

Соседние королевства снова стали присылать гостей. Порою стоит лишь поверить в себя - и окружающие начинают видеть твое истинное сияние. Молодые люди, ранее не замечавшие принцессу, вдруг отмечали ее лучистую улыбку и добрый нрав. Один рыцарь, известный своей отвагой и честным сердцем, часто бывал при дворе. Он не знал тайны принцессы, но его пленили ее мудрые глаза и искренний смех. Рыцарь искал не просто красавицу - ему хотелось найти близкого по духу человека. И однажды, набравшись смелости, он пригласил принцессу на прогулку к озеру.

Принцесса согласилась, хотя сердце стучало. Они гуляли в прохладной роще, и она, смеясь, накинула на плечи рыцаря свой шелковый шарф, чтоб ему было теплее. Он благодарно прикоснулся к ее руке, и между ними пробежала искра - то самое искреннее тепло, которое не спрятать и не сыграть. Рыцарь начал проводить с ней все больше времени. Они разговаривали обо всем на свете: о звездах, о детских воспоминаниях, о мечтах. Их души тянулись навстречу друг другу.

Но принцессу все еще терзали сомнения. “Что будет, когда он узнает?” - думала она, глядя на свое отражение в луне. Ей хотелось быть честной с рыцарем, но страх потери парализовал. Мудрец советовал: "Поговори с ним, когда почувствуешь, что пора. Если мужчина способен по-настоящему любить, то правда укрепит близость". Принцесса понимала разумом, что это верно, однако страх шептал: “А вдруг сбежит?”

Испытание откровением

Настал день, когда рыцарь признался принцессе в любви. Он встал на одно колено в розовом саду и протянул ей кольцо с гербом своего рода, прося стать его дамой сердца навеки. Принцесса вспыхнула от счастья - и одновременно внутри как будто часы замерли в тревожной тишине. Она понимала: сейчас тот момент, когда нужно открыть свою тайну. Сердце ее колотилось, но где-то глубоко теплый голос феи шептал: “Доверься любви”.

Собравшись с духом, принцесса попросила рыцаря выслушать ее. Он тревожно нахмурился, но не отстранился, все так же держа ее за руки. Голосом тихим, дрожащим, она поведала о колдовском заклятье, из-за которого не сможет родить ему ребенка и не сможет принять его телом так, как бывает между мужем и женой. Она говорила и слезы блестели в ее глазах, потому что страх и стыд прошлых лет вдруг нахлынули разом. Ей казалось, что с каждым словом она теряет свое счастье.

Когда она замолчала, повисла пауза. Принцесса боялась взглянуть на возлюбленного. Но тишина длилась недолго - рыцарь бережно поднял ее лицо за подбородок. В его глазах не было отвращения или ужаса - лишь теплый грустный свет. “Не плачь” - сказал он нежно и вытер слезинку с ее щеки.  “Теперь я понимаю, через что тебе пришлось пройти. И если ты думаешь, что это может изменить мои чувства, то ошибаешься. Я люблю тебя - всю целиком: и душу, и сердце, и тело. Мне дорога каждая черточка тебя. Дети - дар небес, но их можно обрести разными путями. Главное, я хочу пройти с тобой рука об руку весь жизненный путь. А близость… она бывает разной. Мы создадим свою собственную историю любви”.

Принцесса взглянула на него с изумлением: “Ты… не разлюбил меня?” - шепнула она. Рыцарь мягко улыбнулся: “Я люблю тебя еще больше, моя храбрая принцесса. Ты доверилась мне - для меня это бесценный дар. Ты показала свою ранимость, и от этого я только сильнее хочу тебя защищать и радовать”. Он прижал ее к груди, согревая теплом своего плаща. И в тот миг принцесса ощутила, как будто внутри нее разбивается невидимая цепь. Что-то тяжелое и темное, поселившееся было в душе, лопнуло, словно кокон, выпуская наружу обновленное чувство себя. Она словно стала легче, свободнее.

Незаметно из-за туч вышла полная луна, заливая сад серебром. Принцесса и рыцарь стояли, обнявшись. Их объятие становилось крепче, они целовали друг друга - сначала осторожно, затем все смелее. Ее губы и ласковые прикосновения открывали для него новый мир наслаждения. Она понимала: да, она может дарить ему чувственную любовь - через поцелуи, через нежность своего тела, через жар своих прикосновений. И он отвечал с нежностью и страстью. Их близость в ту ночь стала поистине волшебной, хотя и не похожей на привычный супружеский долг - в ней было столько трепета, столько доверия и желания сделать приятно друг другу, что казалось, сами звезды тихонько аплодируют этому единению двух душ. Если любовь настоящая, то тела найдут способ выразить ее в любом случае.

Новая история любви

Утром вся королевская семья узнала радостную весть: принцесса обручилась с доблестным рыцарем. На свадьбе мудрый старец-советник благословил молодых и загадочно улыбнулся принцессе, как бы говоря: “Я же говорил - твой путь приведет к счастью”. Принцесса в ответ благодарно кивнула. Она чувствовала себя другой - больше не сломанной и не неполноценной, а любимой и ценной. Рядом был человек, для которого ее тепло и чувственность оказались важнее формальностей. Он действительно принимал ее полностью, и заклятье злого колдуна утратило свою силу над ее жизнью. Ведь что толку злым чарам, если душа свободна и не боится любить?

Принцесса и ее суженый жили долго и счастливо. Их союз был наполнен заботой и нежностью день ото дня. Принцесса больше не сомневалась в себе. Когда иногда к ней возвращались старые страхи, она просто вспоминала тепло его объятий и свой собственный путь - от мрачных мыслей к свету. Она сама стала автором своей сказки, переписав конец с трагичного на счастливый.

Говорят, в том королевстве с тех пор рассказывают легенду о принцессе, чья любовь оказалась сильнее колдовства. Девушки, слыша эту сказку, понимают: какой бы ни была их особенность или рана, любящее сердце и искренняя близость творят чудеса. А принцесса каждое утро встречала рассвет на балконе, впуская солнечные лучи в свою спальню. Ее больше не пугали тени ночи - ведь она знала: как темна бы ни была ночь одиночества, всегда наступает утро, когда двое, способные принять друг друга, просыпаются в тепле взаимной любви.

----------------------

Разбор терапевтических внушений и приемов

-2

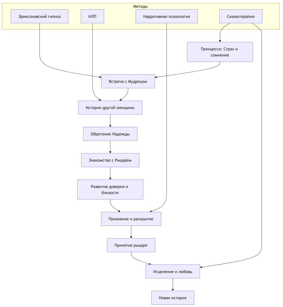
Эриксоновский гипноз: метафоры и косвенные внушения

В тексте сказки активно использованы принципы эриксоновского гипноза - метафоры, символизм и мягкие косвенные внушения. Вся история о принцессе под заклятием служит терапевтической метафорой, подобной проблеме читателя. Закрытые магические врата символизируют физическое отсутствие вагины (или другие генекологические проблемы), а злой шепчущий колдун - это персонификация внутреннего голоса сомнений. Такая метафорическая подача позволяет бессознательному читателя самим сопоставить себя с образом принцессы и найти решения, минуя сознательное сопротивление. Многозначные метафоры дают человеку возможность самому найти нужный смысл, даже если психолог (или рассказчик) напрямую его не озвучивает. В сказке образ заклятья и последующего освобождения от него не навязывает напрямую вывод, а косвенно внушает идею: “заклятье можно преодолеть, ты не обречена”.

Косвенные внушения вплетены в речь мудреца и автора рассказа. Вместо прямых приказов используются мягкие утверждения: "Когда один путь закрыт, другой - обязательно открывается", "Если любовь настоящая, то тела найдут способ выразить ее". Эти фразы построены в утвердительной форме, но имеют характер мудрых обобщений - читатель принимает их как естественные истины, не воспринимая в штыки. Такой недирективный, ненавязчивый подход соответствует стилю Милтона Эриксона: внушения звучат как часть сказочной мудрости, благодаря чему обходят возможное сопротивление сознания.

Важно упомянуть и сенсорные якоря, использованные в тексте. Например, повторяющийся образ "теплого солнечного луча, озаряющего лицо принцессы" выступает положительным якорем. Впервые солнце выглядывает, когда героиня принимает надежду (после разговора с мудрецом), и затем в финале рассвет символизирует полностью преодоленный мрак сомнений. В НЛП и эриксоновском гипнозе сенсорные образы часто используются как якоря для вызова нужного эмоционального состояния. Здесь каждый раз, когда появляется солнечный свет или ощущение тепла, у читателя неявно активируется чувство надежды, принятия, любви - то есть ресурсное состояние, противоположное отчаянию. Это происходит незаметно, но эффективно: яркие образы (визуальные и кинестетические) открывают прямой диалог с бессознательным, помогая пережить вместе с героиней переход от боли к облегчению.

Речь сказки насыщена мягкими паттернами: риторическими вопросами ("Разве может принц жить без наследника?" - проговаривается страх героини вслух), паузами и сменой темпа в ключевые моменты (описание сцены откровения сделано более замедленно, чтобы читатель ощутил волнение). Эти приемы характерны для гипнотического стиля повествования. Они вовлекают читателя в небольшой транс: история “захватывает”, вызывая зрительные и эмоциональные образы, как если бы читатель сам оказался в том волшебном саду. Такой разговорный транс повышает восприимчивость к терапевтическим идеям, но при этом все внушения остаются экологичными - их задача укрепить позитивные убеждения и самоценность. Эриксоновский подход славится именно такими мягкими, естественными внушениями, которые помогают переосмыслить ограничивающие убеждения, и наша сказка следует этому пути.

Техники НЛП: трюизмы, пресуппозиции и переписывание убеждений

Сказка содержит целый ряд НЛП-техник, вплетенных в канву повествования. Один из заметных приемов - использование трюизмов, то есть банальных истин, с которыми нельзя не согласиться. Например: "после ночи всегда наступает рассвет", "иногда настоящая близость двух сердец побеждает любые препятствия", "окружающие начинают видеть твое истинное сияние, когда веришь в себя". Эти утверждения звучат как обычные пословицы или очевидные факты о жизни, поэтому читатель автоматически соглашается с ними. В НЛП трюизмы применяются, чтобы создать климат согласия и подстройки. Поскольку они кажутся самоочевидными, за ними легче “протянуть” внушаемую идею. В тексте сразу после трюизмов часто следует позитивное убеждение: так, строчка "ведь правда, что после ночи наступает рассвет, и после периода одиночества всегда есть шанс встретить свою любовь" сначала утверждает непреложный факт, а затем незаметно внушает надежду на встречу с любовью. Читатель, согласившись с первой частью, менее критично воспринимает вторую, что облегчает переписывание негативного убеждения на позитивное.

Используются и конструкции “если - то” (импликации), создающие ощущение причинно-следственной закономерности: "Если откроешь свое сердце, то и самые закрытые врата не помешают любви проникнуть в твою жизнь", "Если любовь настоящая, то тела найдут способ выразить ее". Такие фразы программируют подсознание на желаемый исход, представляя его как естественное следствие определенного условия. По сути, здесь заложена пресуппозиция принятия: читатель слышит условие (“если откроешь сердце” / “если любовь настоящая”) и уже подсознательно соглашается, что *любовь обязательно проявится* или *близость будет найдена другим способом*. В НЛП подобные причинно-следственные связки используются, чтобы внушить новую веру или вариант поведения, как бы логически вытекающий из чего-то. В нашей сказке это помогает заложить в сознание мысль: “стоит позволить себе доверие и активность - и желаемое (отношения, близость) придет”.

Переформулирование негативных убеждений в позитивные - центральная задача терапевтического текста. Первоначальное ограничивающее убеждение героини: “Без вагины я ненастоящая женщина, меня не смогут полюбить по-настоящему, отношения не будут стабильными”. В процессе повествования это убеждение шаг за шагом трансформируется. Через диалоги и события вводятся новые убеждения: “некоторые мужчины ценят тепло и душевную близость больше формальностей”, “моя сексуальность и забота ценны и желанны”, “я вправе встречаться с подходящими мужчинами и выбирать лучшего для себя”. Эти идеи сначала проявляются как слова мудреца, потом подкрепляются опытом принцессы с рыцарем, а в итоге закрепляются финалом. Фактически, история демонстрирует новый, положительный сценарий, переписывая старую историю героини. В терминах НЛП - происходит глубокий рефрейм: ситуация “у меня физический недостаток, значит, я нелюбима” переосмысляется как “моя уникальность не мешает, а может даже способствовать встрече с теми, кому нужна именно такая, как я, и я могу быть любима и счастлива”. Читатель на бессознательном уровне примеряет этот рефрейм на себя.

Отдельно стоит отметить метод якорения. В сказке была заложена фраза, которую можно считать якорем-дозволением: "Разрешаю себе встречаться с теми мужчинами, кому важно мое тепло". Эта фраза очень близка к установке пользователя и является прямым разрешением, встроенным в речь принцессы (когда она про себя повторяет слова мудреца). В НЛП якорь может быть словесным стимулом, запускающим определенное состояние. Здесь словосочетание “разрешаю себе” - мощный якорь на ощущение внутренней свободы и права выбора. Повтор этой конструкции (вначале робкий мысленный, а затем уверенный деятельный - принцесса действительно начинает встречаться и выбирать) закрепляет в сознании читателя соответствующее разрешающее убеждение. Теперь читатель (или клиент) может легче сказать самому себе: “Я даю себе согласие на близость, на отношения с теми, кто меня принимает”. Таким образом, через текст произведено якорение нового убеждения, что и было целью терапии.

Нарративная психология: экстернализация и новая авторская история

Подход нарративной психотерапии в тексте проявляется через вынесение проблемы вовне (экстернализация) и последующее “переписывание” истории жизни героини. Проблема показана не как свойство самой принцессы (“неполноценная женщина”), а как внешнее злое заклятие колдуна, наложенное на нее. Это классический прием нарративной практики - отделить проблему от личности. В сказке заклятие персонифицировано: есть колдун, есть шепчущий голос тени. Такое вынесение проблемы вовне уменьшает чувство стыда и безнадежности. Читатель невольно тоже начинает смотреть на свою ситуацию со стороны: не “я плохая/не такая”, а “на меня будто навели чары неверия в себя”. Это снимает внутреннюю обвиняющую позицию. "Проблема - это проблема, а человек - не проблема", и отделение проблемы ослабляет чувство вины и беспомощности. В тексте принцесса не представлена виновницей своих трудностей - напротив, мы сочувствуем ей как жертве злых чар. Благодаря этому у читателя появляется более критическая позиция по отношению к своему негативному убеждению: оно воспринимается как навязанный “колдуном” взгляд, с которым можно не соглашаться и который можно победить, а не как истина о себе.

После экстернализация начинается процесс создания новой истории. В начале доминировала старая история принцессы: “она проклята, она не может иметь обычного женского счастья, ей суждено быть одной или терпеть нелюбовь” - это аналог той доминирующей проблемной истории, в плену которой находился клиент. Но затем через разговор с мудрецом и последующие события происходит сбор “улик” против прежней истории. В нарративной терапии важным этапом является поиск исключений, уникальных случаев, которые противоречат прежнему убеждению, и разворачивание из них альтернативного сюжета. В сказке такими “уникальными эпизодами” служат: рассказ о женщине из легенды, которую полюбили несмотря на ее особенность; внимание, которое принцесса начала получать, стоило ей поверить в себя; наконец - любовь рыцаря, которая напрямую опровергает установку “меня не смогут принять”. Эти эпизоды, как яркие бусины, нанизываются на новую нить повествования, постепенно вытесняя старый сценарий. В кульминационный момент (объяснение с рыцарем) старая история рушится окончательно - рыцарь не уходит, а наоборот остается и заверяет в любви. Это переломный сюжет, после которого принцесса фактически переписывает свою судьбу: теперь она - любимая жена, а не одинокая “дефективная” принцесса.

Таким образом, героиня проходит путь от позиционирования себя как жертвы проклятья к новой идентичности - женщины, способной любить и быть любимой на своих условиях. В финале прямо сказано: "Она сама стала автором своей сказки, переписав конец" - клиент создаёт альтернативную историю о себе. Человек может пересказать свою жизнь иначе, выделив в ней поддерживающие, жизнестойкие смыслы. Сказка демонстрирует этот подход на практике: вместо трагедии получилась история триумфа любви над обстоятельствами. Такой пример на символическом уровне приглашает читателя тоже стать автором новой личной истории - где он/она не сломлен проблемой, а находит ресурс преодолеть ее и создать предпочитаемое будущее.

Мудрец помогает принцессе взглянуть на проблему со стороны, даёт ей новое описание ее ситуации - не “твой недуг”, а “у тебя дар и просто иной путь к счастью”. Это изменяет язык, которым героиня описывает себя. В нарративной практике изменение языка описания проблемы - важный шаг к трансформации отношения к ней. Слова мудреца: "закрытые врата - не приговор… отыскался другой ключ" и "ты обладаешь даром нежности" - переформулируют суть проблемы. Вместо дефекта - особенность, вместо невозможности - альтернативная возможность. Тем самым постепенно смещается идентичность принцессы: она уже не “женщина без важной части”, а “женщина с теплом любящего сердца”, которой доступен свой путь близости. Идентичность - это во многом сюжет, который человек о себе рассказывает. Принцесса начала с истории “я неполноценна”, а завершила новой историей “я ценная и любимая” - и текст явно показывает, как такое переосмысление открывает героине путь к счастью.

Сказкотерапия: архетипы, символизм и путь героини

В основу повествования лег жанр терапевтической сказки, который сам по себе является мощным средством психологической помощи. Сказка апеллирует к древним архетипическим пластам психики и через символы говорит с читателем на языке бессознательного. В тексте можно разглядеть знакомые архетипические образы. Принцесса - классический архетип Героини, проходящей испытания. Колдун, наславший проклятие, - архетип Тени или злого рокового начала, которое героиня должна преодолеть. Мудрый старец - явный архетип Мудрого наставника (аналог волшебника или доброго старца в сказках), который направляет героя, но сам за него проблему не решает, а пробуждает его внутренние силы. Рыцарь возлюбленный воплощает архетип Союзника/Спасителя, хотя в нашей истории принцесса и сама активно участвует в спасении себя (она решается раскрыться, довериться, пройти через страх - это активная позиция героини, а не пассивное ожидание спасения). Наконец, само королевство, природа - тоже важные символы: сад, озеро, луна и солнце - все это классические юнгианские символы бессознательного и сознательного. Лунный свет ассоциируется с женской тайной, бессознательным; солнечный - с сознательным, явным, исцеляющим началом. Эти символы используются не случайно: они усиливают впечатление от внутреннего состояния героини (например, тень и холод в начале - символизируют ее страхи, а рассвет и тепло в конце - символ новой жизни и пробуждения). Через такие образы сказка говорит напрямую с глубокими слоями психики, минуя рациональную критику.

Применены и каноны “пути героя/героини”, описанные в сказкотерапии и мифологии. Путь принцессы разбит на этапы:

- Зов к приключению: внутренний кризис, понимание, что дальше так жить нельзя (ее печаль и встреча с мудрецом - приглашение к переменам).

- Инициация и испытания: она бросает вызов своему страху, выходит к людям, пробует выстраивать отношения, учится доверять (этапы проб и маленьких побед - прогулки с рыцарем, рост уверенности).

- Кульминационное испытание: откровение с возлюбленным, когда она рискует всем, раскрывая свою тайну (это наиболее страшное для нее испытание - риск быть отвергнутой).

- Вознаграждение: принятие и любовь рыцаря, трансформация себя (она получает желаемое - любовь, и одновременно обретает новую себя, освобожденную от проклятья сомнений).

- Возвращение: финал, где она предстает перед королевством уже изменившейся - свадьба, новое положение, и она несет мудрость своей истории другим (легенда, которой делятся).

Такая структура неявно знакома читателю, поэтому воспринимается очень естественно. Путь героя - это универсальный сценарий роста личности, и следование ему усиливает терапевтический эффект: читатель переживает “сказочное путешествие” героини, а вместе с ним - свое внутреннее путешествие от проблемы к решению.

Рекомендуется подбирать архетипические образы, резонирующие с клиентом. Здесь образ “принцессы без возможности рожать” может сильно резонировать с женщиной, чувствующей себя неполноценной - ведь в культуре принцесса символизирует идеал женственности, и вдруг у этого идеала есть схожая проблема. Это сразу вызывает сопереживание и вовлеченность: клиентка видит в героине отражение себя, но при этом через дистанцию сказочного сюжета ей легче принять новую информацию. Все эмоции проживаются безопасно, в проекции на персонажей (это обеспечивает эффект экстернализация, о котором говорилось выше, в художественной форме).

В тексте также задействованы позитивные женские архетипы. Принцесса не случайно наделена "даром тепла, любви" - это архетипический символ Великой Матери или любящей женщины, которая дает заботу, исцеление (её тепло утешает других). Даже если героиня физически не может стать матерью, в ней присутствует энергия Великой Матери в психологическом плане - она согревает душой. Это важный момент: читательница с подобной проблемой может ощущать себя “не женщиной”, но через архетипические образы в сказке ей возвращается ощущение собственной женской силы и ценности.Каждая сказочная героиня символизирует мощные способности женской души. У нашей принцессы есть сокровища в душе - любовь, нежность, смелость - и они бесценны.

Нельзя не отметить и магический компонент. Сказка допускает чудо: проклятие можно снять, любовь магическим образом побеждает злые чары. Хотя в реальности физическая ситуация останется, психологическое восприятие ее меняется столь разительно, что субъективно кажется чудом. Магия в сказке - это метафора внутренних изменений. Когда рыцарь говорит, что любит ее полностью, заклинание теряет силу: в реальной жизни это равносильно тому, что исчезает ограничивающее убеждение (“я неполноценна”) и приходит исцеление самооценки. В волшебной форме показан реальный психологический процесс трансформации убеждений. Для бессознательного такое представление весьма убедительно, ведь бессознательное мыслит образами и историями. Сказка обращается именно к этому уровню, поэтому внушения заходят глубоко и мягко.

В финале происходит закрепление нового нарратива через символические атрибуты: свадьба (символ союза и целостности), рассвет (символ нового начала), легенда о принцессе (символ передачи нового знания другим). Это не только красивое завершение - эти образы служат якорями на будущее. Читатель, особенно если это сам клиент, впитывает: "теперь началась новая глава, светлая и плодотворная". Это соотносится с его жизнью: после терапевтической сказки начинается новый этап, где действуют новые убеждения.

Заключение

Сказка одновременно работает на нескольких уровнях - эмоциональном, образном и когнитивном. Она увлекает сюжетно, трогает душу, незаметно вводит полезные установки и разбивает деструктивные. В ней гармонично переплетены техники эриксоновского гипноза, НЛП, нарративного подхода и сказкотерапии. Такое многослойное воздействие помогает читателю-терапевтическому клиенту трансформировать отношение к своей проблеме. В данном случае, по задумке, история должна внушить: "Со мной все в порядке, я достойна любви и близости. Моя сексуальность и проявления нежности ценны. Я могу выбрать того, кто меня примет, и построить с ним стабильные заботливые отношения". И все ключевые убеждения в тексте были тщательно встроены, чтобы в конце этой длинной сказки читатель почувствовал именно это - словно свет теплого рассвета озарил его собственную историю.




Пример обратной связи и ответа психолога:

Сказка была вдохновлена темой на публичном форуме - которая была резко удалена, после инсайда, вызванного прочтением сказки. Так как информация публичная и попала во все индексы в сети, думаю что могу это сделать, хоть топик форума и был удален. Привожу обратную связь и заключение:

Эмоциональный отклик, опубликованный ранее на публичном форуме и позднее удалённый автором. Привожу текст анонимно, без искажений, с профессиональным комментарием, так как считаю его показательной иллюстрацией глубокой терапевтической трансформации. Пост был размещён в открытом доступе и прочитан многими участниками до удаления.

Комментарий с обратной связью:

-------------------

УУууууу, меня щас долбануло сильными эмоциями, и я знаю, кто такая - МОЯ женщина.

1) Это агрессивный бесстрашный дракон

2) Это тот, кто готов уничтожать за тех, что ей дорого

3) Это высоченный раздувающийся дракон, который готов всё снести за то, что ей дорого

4) Это тот, кто готов пропустить через себя кучу боли, но выстоять и переварить её во что-то важное

5) Это тот, кто готов нежно и ласково и бесконечно стараясь понять и сохранить, оберегает что ей дорого

6) Это тот, кто найдёт путь к свету, кто будет искать его до смерти и потом после смерти, чтобы сохранить то что ей дорого

ВОТ КТО ЖЕНЩИНА. ВОТ КАК ОПРЕДЕЛЯЕТСЯ МОЯ ЖЕНЩИНА.

Сорян за капслок, я просто ору тут параллельно, сидя одна в комнате

---------------------

Ответ психолога на реакцию, который следует прочитать автору комментария:

Я внимательно посмотрел на этот отклик - он удивительно точно показывает, как глубоко вы прошли сквозь терапевтическую сказку. Я подготовил таблицу, которая наглядно сопоставляет ключевые внушения и ваш ответ - вы можете сохранить её, чтобы видеть, как именно внутри вас уже происходят важные изменения. И ещё один совет внизу

Таблица сопоставления ключевых внушений и отклика:

Терапевтическое внушение -> Проявление в отклике -> Заключение

Принятие своей идентичности: "Разрешаю себе встречаться с теми мужчинами, кому важно мое тепло" -> "...я знаю, кто такая — МОЯ женщина"; "ВОТ КТО ЖЕНЩИНА" -> Принятие себя

Обретение силы и достоинства несмотря на ограничения -> "Это агрессивный бесстрашный дракон", "готова уничтожать за тех, кто ей дорог" -> Усвоено ощущение силы

Проблема - не во мне, а во "враждебных чарах" (экстернализация) -> "Готова пропустить через себя кучу боли, но выстоять" -> Внутренний конфликт вынесен

Достоинство и ценность женственности в других проявлениях -> "...готова нежно и ласково и бесконечно стараясь понять и сохранить..." -> Женственность переосмыслена

Переписывание истории — от боли к силе -> "...найдёт путь к свету, кто будет искать его до смерти" -> Установка на новый нарратив

Эмоциональное освобождение, пробуждение -> "УУууууу, меня щас долбануло сильными эмоциями... сидя одна в комнате" -> Произошло катарсическое озарение

Заключение:

Вы продемонстрировали мощный эмоциональный отклик, четкую идентификацию с героиней и глубокое усвоение терапевтических внушений.

Это говорит о том, что сказка эффективно выполнила функцию нарративной, гипнотической и сказкотерапевтической интервенции.

Экологичность, архетипичность и правильное направление рефрейминга оказались результативными.

Что это всё означает:

Ваш отклик показывает глубокий внутренний резонанс. Вы не просто прочли сказку - вы впитали её смысл, позволили себе почувствовать, и даже назвали свою внутреннюю героиню. Это очень сильный терапевтический шаг.

То, что вы выразили в эмоциональном потоке, подтверждает:

сказка стала для вас зеркалом;

ключевые внушения были усвоены;

начался процесс внутреннего переписывания истории.

Раз так, стоит читать эту сказку чаще. Это не просто сказка - это теперь якорь на вашу женскую силу и любовь к себе